2025-12-15 , Volume 19 Issue 6
Previous     

  • Cover illustration

    Schematic figure of CRS-associated metabolic axes and regulators post CAR-T infusion in multiple myeloma. (Courtesy of Dr. Sai-Juan Chen. See pages 1214−1235 by Xiaolin Ma et al. for more information.)

    Download cover

  • Select all
  • REVIEW
    Yuan Lin, Jennifer Wang, Xin Liu, Yong Zhang, Baofeng Yang

    Nowadays, there has been a growing trend in the field of high-energy physics (HEP), in both its experimental and phenomenological studies, to incorporate machine learning (ML) and its specialized branch, deep learning (DL). This review paper provides a thorough illustration of these applications using different ML and DL approaches. The first part of the paper examines the basics of various particle physics types and establishes guidelines for assessing particle physics alongside the available learning models. Next, a detailed classification is provided for representing Jets that are reconstructed in high-energy collisions, mainly in proton-proton collisions at well-defined beam energies. This section covers various datasets, preprocessing techniques, and feature extraction and selection methods. The presented techniques can be applied to future hadron−hadron colliders (HHC), such as the high-luminosity LHC (HL-LHC) and the future circular collider−hadron−hadron (FCC-hh). The authors then explore several AI techniques analyses designed specifically for both image and point-cloud (PC) data in HEP. Additionally, a closer look is taken at the classification associated with Jet tagging in hadron collisions. In this review, various state-of-the-art (SOTA) techniques in ML and DL are examined, with a focus on their implications for HEP demands. More precisely, this discussion addresses various applications in extensive detail, such as Jet tagging, Jet tracking, and particle classification. The review concludes with an analysis of the current state of HEP using DL methodologies. It highlights the challenges and potential areas for future research, which are illustrated for each application.

  • REVIEW
    Yuhang Hu, Yi Xu, Qifan Shen, Shiyang Yu, Hao Xiong, Cunyi Fan

    Nowadays, there has been a growing trend in the field of high-energy physics (HEP), in both its experimental and phenomenological studies, to incorporate machine learning (ML) and its specialized branch, deep learning (DL). This review paper provides a thorough illustration of these applications using different ML and DL approaches. The first part of the paper examines the basics of various particle physics types and establishes guidelines for assessing particle physics alongside the available learning models. Next, a detailed classification is provided for representing Jets that are reconstructed in high-energy collisions, mainly in proton-proton collisions at well-defined beam energies. This section covers various datasets, preprocessing techniques, and feature extraction and selection methods. The presented techniques can be applied to future hadron−hadron colliders (HHC), such as the high-luminosity LHC (HL-LHC) and the future circular collider−hadron−hadron (FCC-hh). The authors then explore several AI techniques analyses designed specifically for both image and point-cloud (PC) data in HEP. Additionally, a closer look is taken at the classification associated with Jet tagging in hadron collisions. In this review, various state-of-the-art (SOTA) techniques in ML and DL are examined, with a focus on their implications for HEP demands. More precisely, this discussion addresses various applications in extensive detail, such as Jet tagging, Jet tracking, and particle classification. The review concludes with an analysis of the current state of HEP using DL methodologies. It highlights the challenges and potential areas for future research, which are illustrated for each application.

  • REVIEW
    Qi Li, Ning Zhao, Ruitao Hou, Juliang Qin, Jiqin Zhang, Mingyao Liu, Bing Du

    Nowadays, there has been a growing trend in the field of high-energy physics (HEP), in both its experimental and phenomenological studies, to incorporate machine learning (ML) and its specialized branch, deep learning (DL). This review paper provides a thorough illustration of these applications using different ML and DL approaches. The first part of the paper examines the basics of various particle physics types and establishes guidelines for assessing particle physics alongside the available learning models. Next, a detailed classification is provided for representing Jets that are reconstructed in high-energy collisions, mainly in proton-proton collisions at well-defined beam energies. This section covers various datasets, preprocessing techniques, and feature extraction and selection methods. The presented techniques can be applied to future hadron−hadron colliders (HHC), such as the high-luminosity LHC (HL-LHC) and the future circular collider−hadron−hadron (FCC-hh). The authors then explore several AI techniques analyses designed specifically for both image and point-cloud (PC) data in HEP. Additionally, a closer look is taken at the classification associated with Jet tagging in hadron collisions. In this review, various state-of-the-art (SOTA) techniques in ML and DL are examined, with a focus on their implications for HEP demands. More precisely, this discussion addresses various applications in extensive detail, such as Jet tagging, Jet tracking, and particle classification. The review concludes with an analysis of the current state of HEP using DL methodologies. It highlights the challenges and potential areas for future research, which are illustrated for each application.

  • REVIEW
    Yi Ru, Yunxi Cai, Guangyuan Cheng, Xiaoxuan Ma, Jingsi Jiang, Jiankun Song, Ying Luo, Ying Zhang, Qi Zheng, Mingxia Wang, Chunjie Gao, Bin Li, Le Kuai, Yue Luo, Zhan Zhang

    Nowadays, there has been a growing trend in the field of high-energy physics (HEP), in both its experimental and phenomenological studies, to incorporate machine learning (ML) and its specialized branch, deep learning (DL). This review paper provides a thorough illustration of these applications using different ML and DL approaches. The first part of the paper examines the basics of various particle physics types and establishes guidelines for assessing particle physics alongside the available learning models. Next, a detailed classification is provided for representing Jets that are reconstructed in high-energy collisions, mainly in proton-proton collisions at well-defined beam energies. This section covers various datasets, preprocessing techniques, and feature extraction and selection methods. The presented techniques can be applied to future hadron−hadron colliders (HHC), such as the high-luminosity LHC (HL-LHC) and the future circular collider−hadron−hadron (FCC-hh). The authors then explore several AI techniques analyses designed specifically for both image and point-cloud (PC) data in HEP. Additionally, a closer look is taken at the classification associated with Jet tagging in hadron collisions. In this review, various state-of-the-art (SOTA) techniques in ML and DL are examined, with a focus on their implications for HEP demands. More precisely, this discussion addresses various applications in extensive detail, such as Jet tagging, Jet tracking, and particle classification. The review concludes with an analysis of the current state of HEP using DL methodologies. It highlights the challenges and potential areas for future research, which are illustrated for each application.

  • REVIEW
    Zihan Suo, Anett Rancz, Árpád Ágoston Jankó, Péter Hegyi, Zoltán Klárik, Ágnes Mayer, Márton Vezér, Nándor Ács

    Nowadays, there has been a growing trend in the field of high-energy physics (HEP), in both its experimental and phenomenological studies, to incorporate machine learning (ML) and its specialized branch, deep learning (DL). This review paper provides a thorough illustration of these applications using different ML and DL approaches. The first part of the paper examines the basics of various particle physics types and establishes guidelines for assessing particle physics alongside the available learning models. Next, a detailed classification is provided for representing Jets that are reconstructed in high-energy collisions, mainly in proton-proton collisions at well-defined beam energies. This section covers various datasets, preprocessing techniques, and feature extraction and selection methods. The presented techniques can be applied to future hadron−hadron colliders (HHC), such as the high-luminosity LHC (HL-LHC) and the future circular collider−hadron−hadron (FCC-hh). The authors then explore several AI techniques analyses designed specifically for both image and point-cloud (PC) data in HEP. Additionally, a closer look is taken at the classification associated with Jet tagging in hadron collisions. In this review, various state-of-the-art (SOTA) techniques in ML and DL are examined, with a focus on their implications for HEP demands. More precisely, this discussion addresses various applications in extensive detail, such as Jet tagging, Jet tracking, and particle classification. The review concludes with an analysis of the current state of HEP using DL methodologies. It highlights the challenges and potential areas for future research, which are illustrated for each application.

  • RESEARCH ARTICLE
    Yaqian Li, Yiwei Zhang, Rui Wang, Rusha Yin, Wei Liu, Lan Zhu

    Nowadays, there has been a growing trend in the field of high-energy physics (HEP), in both its experimental and phenomenological studies, to incorporate machine learning (ML) and its specialized branch, deep learning (DL). This review paper provides a thorough illustration of these applications using different ML and DL approaches. The first part of the paper examines the basics of various particle physics types and establishes guidelines for assessing particle physics alongside the available learning models. Next, a detailed classification is provided for representing Jets that are reconstructed in high-energy collisions, mainly in proton-proton collisions at well-defined beam energies. This section covers various datasets, preprocessing techniques, and feature extraction and selection methods. The presented techniques can be applied to future hadron−hadron colliders (HHC), such as the high-luminosity LHC (HL-LHC) and the future circular collider−hadron−hadron (FCC-hh). The authors then explore several AI techniques analyses designed specifically for both image and point-cloud (PC) data in HEP. Additionally, a closer look is taken at the classification associated with Jet tagging in hadron collisions. In this review, various state-of-the-art (SOTA) techniques in ML and DL are examined, with a focus on their implications for HEP demands. More precisely, this discussion addresses various applications in extensive detail, such as Jet tagging, Jet tracking, and particle classification. The review concludes with an analysis of the current state of HEP using DL methodologies. It highlights the challenges and potential areas for future research, which are illustrated for each application.

  • RESEARCH ARTICLE
    Mengtong Zang, Zhuoyu An, Yuxiu Chen, Menglin Li, Jianying Zhou, Mengyu Xiao, Lulu Wang, Qiuyu Guo, Chencong Wang, Haixia Fu, Yun He, Qian Jiang, Hao Jiang, Jin Lu, Xiangyu Zhao, Yingjun Chang, Yu Wang, Xue Xu, Guoli Liu, Xiuli Sun, Xiaohong Zhang, Meiying Liang, Wentao Yue, Xiaowei Liu, Jianliu Wang, Xiaojun Huang, Xiaohui Zhang

    Nowadays, there has been a growing trend in the field of high-energy physics (HEP), in both its experimental and phenomenological studies, to incorporate machine learning (ML) and its specialized branch, deep learning (DL). This review paper provides a thorough illustration of these applications using different ML and DL approaches. The first part of the paper examines the basics of various particle physics types and establishes guidelines for assessing particle physics alongside the available learning models. Next, a detailed classification is provided for representing Jets that are reconstructed in high-energy collisions, mainly in proton-proton collisions at well-defined beam energies. This section covers various datasets, preprocessing techniques, and feature extraction and selection methods. The presented techniques can be applied to future hadron−hadron colliders (HHC), such as the high-luminosity LHC (HL-LHC) and the future circular collider−hadron−hadron (FCC-hh). The authors then explore several AI techniques analyses designed specifically for both image and point-cloud (PC) data in HEP. Additionally, a closer look is taken at the classification associated with Jet tagging in hadron collisions. In this review, various state-of-the-art (SOTA) techniques in ML and DL are examined, with a focus on their implications for HEP demands. More precisely, this discussion addresses various applications in extensive detail, such as Jet tagging, Jet tracking, and particle classification. The review concludes with an analysis of the current state of HEP using DL methodologies. It highlights the challenges and potential areas for future research, which are illustrated for each application.

  • RESEARCH ARTICLE
    Yifan Wu, Cong Wang, Juanjuan Yu, Xiying Zhou, Yujiao Wang, Zi-Jiang Chen, Yanzhi Du

    Nowadays, there has been a growing trend in the field of high-energy physics (HEP), in both its experimental and phenomenological studies, to incorporate machine learning (ML) and its specialized branch, deep learning (DL). This review paper provides a thorough illustration of these applications using different ML and DL approaches. The first part of the paper examines the basics of various particle physics types and establishes guidelines for assessing particle physics alongside the available learning models. Next, a detailed classification is provided for representing Jets that are reconstructed in high-energy collisions, mainly in proton-proton collisions at well-defined beam energies. This section covers various datasets, preprocessing techniques, and feature extraction and selection methods. The presented techniques can be applied to future hadron−hadron colliders (HHC), such as the high-luminosity LHC (HL-LHC) and the future circular collider−hadron−hadron (FCC-hh). The authors then explore several AI techniques analyses designed specifically for both image and point-cloud (PC) data in HEP. Additionally, a closer look is taken at the classification associated with Jet tagging in hadron collisions. In this review, various state-of-the-art (SOTA) techniques in ML and DL are examined, with a focus on their implications for HEP demands. More precisely, this discussion addresses various applications in extensive detail, such as Jet tagging, Jet tracking, and particle classification. The review concludes with an analysis of the current state of HEP using DL methodologies. It highlights the challenges and potential areas for future research, which are illustrated for each application.

  • RESEARCH ARTICLE
    Fengchan Li, Haofu Ni, Fan Tang, Jiaxin Lyu, Lili Wu, Lijie Ren, Qiongyu Lu, Shouming Zhao, Chaojun Tang, Li Zhu

    Nowadays, there has been a growing trend in the field of high-energy physics (HEP), in both its experimental and phenomenological studies, to incorporate machine learning (ML) and its specialized branch, deep learning (DL). This review paper provides a thorough illustration of these applications using different ML and DL approaches. The first part of the paper examines the basics of various particle physics types and establishes guidelines for assessing particle physics alongside the available learning models. Next, a detailed classification is provided for representing Jets that are reconstructed in high-energy collisions, mainly in proton-proton collisions at well-defined beam energies. This section covers various datasets, preprocessing techniques, and feature extraction and selection methods. The presented techniques can be applied to future hadron−hadron colliders (HHC), such as the high-luminosity LHC (HL-LHC) and the future circular collider−hadron−hadron (FCC-hh). The authors then explore several AI techniques analyses designed specifically for both image and point-cloud (PC) data in HEP. Additionally, a closer look is taken at the classification associated with Jet tagging in hadron collisions. In this review, various state-of-the-art (SOTA) techniques in ML and DL are examined, with a focus on their implications for HEP demands. More precisely, this discussion addresses various applications in extensive detail, such as Jet tagging, Jet tracking, and particle classification. The review concludes with an analysis of the current state of HEP using DL methodologies. It highlights the challenges and potential areas for future research, which are illustrated for each application.

  • RESEARCH ARTICLE
    Fumihiko Suzuki, Ren Mizoguchi, Shigehiro Karashima, Yasuo Ikagawa, Hiromasa Tsujiguchi, Akinori Hara, Sakae Miyagi, Thao Thi Thu Nguyen, Atsushi Asai, Koji Katano, Tomoko Kasahara, Kuniko Sato, Masaharu Nakamura, Yukari Shimizu, Aki Shibata, Keita Suzuki, Takayuki Kannon, Noriyoshi Ogino, Hirohito Tsuboi, Atsushi Tajima, Shigefumi Okamoto, Hiroyuki Nakamura

    Nowadays, there has been a growing trend in the field of high-energy physics (HEP), in both its experimental and phenomenological studies, to incorporate machine learning (ML) and its specialized branch, deep learning (DL). This review paper provides a thorough illustration of these applications using different ML and DL approaches. The first part of the paper examines the basics of various particle physics types and establishes guidelines for assessing particle physics alongside the available learning models. Next, a detailed classification is provided for representing Jets that are reconstructed in high-energy collisions, mainly in proton-proton collisions at well-defined beam energies. This section covers various datasets, preprocessing techniques, and feature extraction and selection methods. The presented techniques can be applied to future hadron−hadron colliders (HHC), such as the high-luminosity LHC (HL-LHC) and the future circular collider−hadron−hadron (FCC-hh). The authors then explore several AI techniques analyses designed specifically for both image and point-cloud (PC) data in HEP. Additionally, a closer look is taken at the classification associated with Jet tagging in hadron collisions. In this review, various state-of-the-art (SOTA) techniques in ML and DL are examined, with a focus on their implications for HEP demands. More precisely, this discussion addresses various applications in extensive detail, such as Jet tagging, Jet tracking, and particle classification. The review concludes with an analysis of the current state of HEP using DL methodologies. It highlights the challenges and potential areas for future research, which are illustrated for each application.

  • RESEARCH ARTICLE
    Yang Yang, Chuchu Guo, Yunsu Zou, Jinxin Shen, Yan Guo, Rui Cheng, Ying Xu, Xiao Han

    Nowadays, there has been a growing trend in the field of high-energy physics (HEP), in both its experimental and phenomenological studies, to incorporate machine learning (ML) and its specialized branch, deep learning (DL). This review paper provides a thorough illustration of these applications using different ML and DL approaches. The first part of the paper examines the basics of various particle physics types and establishes guidelines for assessing particle physics alongside the available learning models. Next, a detailed classification is provided for representing Jets that are reconstructed in high-energy collisions, mainly in proton-proton collisions at well-defined beam energies. This section covers various datasets, preprocessing techniques, and feature extraction and selection methods. The presented techniques can be applied to future hadron−hadron colliders (HHC), such as the high-luminosity LHC (HL-LHC) and the future circular collider−hadron−hadron (FCC-hh). The authors then explore several AI techniques analyses designed specifically for both image and point-cloud (PC) data in HEP. Additionally, a closer look is taken at the classification associated with Jet tagging in hadron collisions. In this review, various state-of-the-art (SOTA) techniques in ML and DL are examined, with a focus on their implications for HEP demands. More precisely, this discussion addresses various applications in extensive detail, such as Jet tagging, Jet tracking, and particle classification. The review concludes with an analysis of the current state of HEP using DL methodologies. It highlights the challenges and potential areas for future research, which are illustrated for each application.

  • RESEARCH ARTICLE
    Yuanyuan Zhang, Yan Zhang, Sisi Yang, Yu Huang, Yanjun Zhang, Ziliang Ye, Hao Xiang, Xiaoqin Gan, Fan Fan Hou, Xianhui Qin

    Nowadays, there has been a growing trend in the field of high-energy physics (HEP), in both its experimental and phenomenological studies, to incorporate machine learning (ML) and its specialized branch, deep learning (DL). This review paper provides a thorough illustration of these applications using different ML and DL approaches. The first part of the paper examines the basics of various particle physics types and establishes guidelines for assessing particle physics alongside the available learning models. Next, a detailed classification is provided for representing Jets that are reconstructed in high-energy collisions, mainly in proton-proton collisions at well-defined beam energies. This section covers various datasets, preprocessing techniques, and feature extraction and selection methods. The presented techniques can be applied to future hadron−hadron colliders (HHC), such as the high-luminosity LHC (HL-LHC) and the future circular collider−hadron−hadron (FCC-hh). The authors then explore several AI techniques analyses designed specifically for both image and point-cloud (PC) data in HEP. Additionally, a closer look is taken at the classification associated with Jet tagging in hadron collisions. In this review, various state-of-the-art (SOTA) techniques in ML and DL are examined, with a focus on their implications for HEP demands. More precisely, this discussion addresses various applications in extensive detail, such as Jet tagging, Jet tracking, and particle classification. The review concludes with an analysis of the current state of HEP using DL methodologies. It highlights the challenges and potential areas for future research, which are illustrated for each application.

  • RESEARCH ARTICLE
    Chao Liang, Meihong Fu, Lunsha Deng, Yanping Zhuang, Chong Sun, Jiao Liu, Shaoping Chen, Hongjuan Wang, Haimei Zhang, Zibao Huang, Li Yi, Kai Wang, Ruibao Ren

    Nowadays, there has been a growing trend in the field of high-energy physics (HEP), in both its experimental and phenomenological studies, to incorporate machine learning (ML) and its specialized branch, deep learning (DL). This review paper provides a thorough illustration of these applications using different ML and DL approaches. The first part of the paper examines the basics of various particle physics types and establishes guidelines for assessing particle physics alongside the available learning models. Next, a detailed classification is provided for representing Jets that are reconstructed in high-energy collisions, mainly in proton-proton collisions at well-defined beam energies. This section covers various datasets, preprocessing techniques, and feature extraction and selection methods. The presented techniques can be applied to future hadron−hadron colliders (HHC), such as the high-luminosity LHC (HL-LHC) and the future circular collider−hadron−hadron (FCC-hh). The authors then explore several AI techniques analyses designed specifically for both image and point-cloud (PC) data in HEP. Additionally, a closer look is taken at the classification associated with Jet tagging in hadron collisions. In this review, various state-of-the-art (SOTA) techniques in ML and DL are examined, with a focus on their implications for HEP demands. More precisely, this discussion addresses various applications in extensive detail, such as Jet tagging, Jet tracking, and particle classification. The review concludes with an analysis of the current state of HEP using DL methodologies. It highlights the challenges and potential areas for future research, which are illustrated for each application.

  • RESEARCH ARTICLE
    Hui Li, Jincai Wen, Yuanyuan Cui, Sichen Wang, Wei Shi, Huijie Yang, Li Lin, Yuanyuan Guo, Xiaohe Xiao, Junling Cao, Zhaofang Bai, Ping Zhang

    Nowadays, there has been a growing trend in the field of high-energy physics (HEP), in both its experimental and phenomenological studies, to incorporate machine learning (ML) and its specialized branch, deep learning (DL). This review paper provides a thorough illustration of these applications using different ML and DL approaches. The first part of the paper examines the basics of various particle physics types and establishes guidelines for assessing particle physics alongside the available learning models. Next, a detailed classification is provided for representing Jets that are reconstructed in high-energy collisions, mainly in proton-proton collisions at well-defined beam energies. This section covers various datasets, preprocessing techniques, and feature extraction and selection methods. The presented techniques can be applied to future hadron−hadron colliders (HHC), such as the high-luminosity LHC (HL-LHC) and the future circular collider−hadron−hadron (FCC-hh). The authors then explore several AI techniques analyses designed specifically for both image and point-cloud (PC) data in HEP. Additionally, a closer look is taken at the classification associated with Jet tagging in hadron collisions. In this review, various state-of-the-art (SOTA) techniques in ML and DL are examined, with a focus on their implications for HEP demands. More precisely, this discussion addresses various applications in extensive detail, such as Jet tagging, Jet tracking, and particle classification. The review concludes with an analysis of the current state of HEP using DL methodologies. It highlights the challenges and potential areas for future research, which are illustrated for each application.

  • RESEARCH ARTICLE
    Shan Shi, Jiao Zhou, Qiuyun Luo, Hongtao Chen, Jing Yang, Liqiong Yang, Lin Zhang, Hongyu Zhang, Dajun Yang

    Nowadays, there has been a growing trend in the field of high-energy physics (HEP), in both its experimental and phenomenological studies, to incorporate machine learning (ML) and its specialized branch, deep learning (DL). This review paper provides a thorough illustration of these applications using different ML and DL approaches. The first part of the paper examines the basics of various particle physics types and establishes guidelines for assessing particle physics alongside the available learning models. Next, a detailed classification is provided for representing Jets that are reconstructed in high-energy collisions, mainly in proton-proton collisions at well-defined beam energies. This section covers various datasets, preprocessing techniques, and feature extraction and selection methods. The presented techniques can be applied to future hadron−hadron colliders (HHC), such as the high-luminosity LHC (HL-LHC) and the future circular collider−hadron−hadron (FCC-hh). The authors then explore several AI techniques analyses designed specifically for both image and point-cloud (PC) data in HEP. Additionally, a closer look is taken at the classification associated with Jet tagging in hadron collisions. In this review, various state-of-the-art (SOTA) techniques in ML and DL are examined, with a focus on their implications for HEP demands. More precisely, this discussion addresses various applications in extensive detail, such as Jet tagging, Jet tracking, and particle classification. The review concludes with an analysis of the current state of HEP using DL methodologies. It highlights the challenges and potential areas for future research, which are illustrated for each application.

  • RESEARCH ARTICLE
    Kai Xu, Manhua Wang, Zixuan Yang, Yu Tang, Zhen Li, Tao Liu, Yu Wang, Yuqing Wang, Xiaoqian Zhai

    Nowadays, there has been a growing trend in the field of high-energy physics (HEP), in both its experimental and phenomenological studies, to incorporate machine learning (ML) and its specialized branch, deep learning (DL). This review paper provides a thorough illustration of these applications using different ML and DL approaches. The first part of the paper examines the basics of various particle physics types and establishes guidelines for assessing particle physics alongside the available learning models. Next, a detailed classification is provided for representing Jets that are reconstructed in high-energy collisions, mainly in proton-proton collisions at well-defined beam energies. This section covers various datasets, preprocessing techniques, and feature extraction and selection methods. The presented techniques can be applied to future hadron−hadron colliders (HHC), such as the high-luminosity LHC (HL-LHC) and the future circular collider−hadron−hadron (FCC-hh). The authors then explore several AI techniques analyses designed specifically for both image and point-cloud (PC) data in HEP. Additionally, a closer look is taken at the classification associated with Jet tagging in hadron collisions. In this review, various state-of-the-art (SOTA) techniques in ML and DL are examined, with a focus on their implications for HEP demands. More precisely, this discussion addresses various applications in extensive detail, such as Jet tagging, Jet tracking, and particle classification. The review concludes with an analysis of the current state of HEP using DL methodologies. It highlights the challenges and potential areas for future research, which are illustrated for each application.

  • RESEARCH ARTICLE
    Yanli Zhu, Sheng Li, Hanxiao Chen, Guangqian Ji, Haiyue Wang, Xinting Diao, Xiuli Ma, Minglei Zhuo, Dongmei Lin

    Nowadays, there has been a growing trend in the field of high-energy physics (HEP), in both its experimental and phenomenological studies, to incorporate machine learning (ML) and its specialized branch, deep learning (DL). This review paper provides a thorough illustration of these applications using different ML and DL approaches. The first part of the paper examines the basics of various particle physics types and establishes guidelines for assessing particle physics alongside the available learning models. Next, a detailed classification is provided for representing Jets that are reconstructed in high-energy collisions, mainly in proton-proton collisions at well-defined beam energies. This section covers various datasets, preprocessing techniques, and feature extraction and selection methods. The presented techniques can be applied to future hadron−hadron colliders (HHC), such as the high-luminosity LHC (HL-LHC) and the future circular collider−hadron−hadron (FCC-hh). The authors then explore several AI techniques analyses designed specifically for both image and point-cloud (PC) data in HEP. Additionally, a closer look is taken at the classification associated with Jet tagging in hadron collisions. In this review, various state-of-the-art (SOTA) techniques in ML and DL are examined, with a focus on their implications for HEP demands. More precisely, this discussion addresses various applications in extensive detail, such as Jet tagging, Jet tracking, and particle classification. The review concludes with an analysis of the current state of HEP using DL methodologies. It highlights the challenges and potential areas for future research, which are illustrated for each application.

  • RESEARCH ARTICLE
    Chuhong Huang, Huihao Lu, Jiali Dong, Yanming Lin, Yuting Chen, Zhixiong Yang, Wenmei Su, Zhen Cheng

    Nowadays, there has been a growing trend in the field of high-energy physics (HEP), in both its experimental and phenomenological studies, to incorporate machine learning (ML) and its specialized branch, deep learning (DL). This review paper provides a thorough illustration of these applications using different ML and DL approaches. The first part of the paper examines the basics of various particle physics types and establishes guidelines for assessing particle physics alongside the available learning models. Next, a detailed classification is provided for representing Jets that are reconstructed in high-energy collisions, mainly in proton-proton collisions at well-defined beam energies. This section covers various datasets, preprocessing techniques, and feature extraction and selection methods. The presented techniques can be applied to future hadron−hadron colliders (HHC), such as the high-luminosity LHC (HL-LHC) and the future circular collider−hadron−hadron (FCC-hh). The authors then explore several AI techniques analyses designed specifically for both image and point-cloud (PC) data in HEP. Additionally, a closer look is taken at the classification associated with Jet tagging in hadron collisions. In this review, various state-of-the-art (SOTA) techniques in ML and DL are examined, with a focus on their implications for HEP demands. More precisely, this discussion addresses various applications in extensive detail, such as Jet tagging, Jet tracking, and particle classification. The review concludes with an analysis of the current state of HEP using DL methodologies. It highlights the challenges and potential areas for future research, which are illustrated for each application.

  • RESEARCH ARTICLE
    Xiao Du, Weijia Jiang, Sitong Yan, Xiang Chen, Anqi Wang, Jiatao Liu, Lulu Fan, Yuhan Huang, Xiangyu Zu, Guoping Sun

    Nowadays, there has been a growing trend in the field of high-energy physics (HEP), in both its experimental and phenomenological studies, to incorporate machine learning (ML) and its specialized branch, deep learning (DL). This review paper provides a thorough illustration of these applications using different ML and DL approaches. The first part of the paper examines the basics of various particle physics types and establishes guidelines for assessing particle physics alongside the available learning models. Next, a detailed classification is provided for representing Jets that are reconstructed in high-energy collisions, mainly in proton-proton collisions at well-defined beam energies. This section covers various datasets, preprocessing techniques, and feature extraction and selection methods. The presented techniques can be applied to future hadron−hadron colliders (HHC), such as the high-luminosity LHC (HL-LHC) and the future circular collider−hadron−hadron (FCC-hh). The authors then explore several AI techniques analyses designed specifically for both image and point-cloud (PC) data in HEP. Additionally, a closer look is taken at the classification associated with Jet tagging in hadron collisions. In this review, various state-of-the-art (SOTA) techniques in ML and DL are examined, with a focus on their implications for HEP demands. More precisely, this discussion addresses various applications in extensive detail, such as Jet tagging, Jet tracking, and particle classification. The review concludes with an analysis of the current state of HEP using DL methodologies. It highlights the challenges and potential areas for future research, which are illustrated for each application.

  • RESEARCH ARTICLE
    Juejiashan Li, Yihong Chen, Qiyi Qian, Yating Gao, Nana Zhou, Xiaoyan Li, Qiuran Xu, Dongsheng Huang, Wenhu Chen

    Nowadays, there has been a growing trend in the field of high-energy physics (HEP), in both its experimental and phenomenological studies, to incorporate machine learning (ML) and its specialized branch, deep learning (DL). This review paper provides a thorough illustration of these applications using different ML and DL approaches. The first part of the paper examines the basics of various particle physics types and establishes guidelines for assessing particle physics alongside the available learning models. Next, a detailed classification is provided for representing Jets that are reconstructed in high-energy collisions, mainly in proton-proton collisions at well-defined beam energies. This section covers various datasets, preprocessing techniques, and feature extraction and selection methods. The presented techniques can be applied to future hadron−hadron colliders (HHC), such as the high-luminosity LHC (HL-LHC) and the future circular collider−hadron−hadron (FCC-hh). The authors then explore several AI techniques analyses designed specifically for both image and point-cloud (PC) data in HEP. Additionally, a closer look is taken at the classification associated with Jet tagging in hadron collisions. In this review, various state-of-the-art (SOTA) techniques in ML and DL are examined, with a focus on their implications for HEP demands. More precisely, this discussion addresses various applications in extensive detail, such as Jet tagging, Jet tracking, and particle classification. The review concludes with an analysis of the current state of HEP using DL methodologies. It highlights the challenges and potential areas for future research, which are illustrated for each application.

  • RESEARCH ARTICLE
    Qi Tang, Yao Wu, Lin Chen, Qunying Jia, Yingchun He, Faqing Tang

    Nowadays, there has been a growing trend in the field of high-energy physics (HEP), in both its experimental and phenomenological studies, to incorporate machine learning (ML) and its specialized branch, deep learning (DL). This review paper provides a thorough illustration of these applications using different ML and DL approaches. The first part of the paper examines the basics of various particle physics types and establishes guidelines for assessing particle physics alongside the available learning models. Next, a detailed classification is provided for representing Jets that are reconstructed in high-energy collisions, mainly in proton-proton collisions at well-defined beam energies. This section covers various datasets, preprocessing techniques, and feature extraction and selection methods. The presented techniques can be applied to future hadron−hadron colliders (HHC), such as the high-luminosity LHC (HL-LHC) and the future circular collider−hadron−hadron (FCC-hh). The authors then explore several AI techniques analyses designed specifically for both image and point-cloud (PC) data in HEP. Additionally, a closer look is taken at the classification associated with Jet tagging in hadron collisions. In this review, various state-of-the-art (SOTA) techniques in ML and DL are examined, with a focus on their implications for HEP demands. More precisely, this discussion addresses various applications in extensive detail, such as Jet tagging, Jet tracking, and particle classification. The review concludes with an analysis of the current state of HEP using DL methodologies. It highlights the challenges and potential areas for future research, which are illustrated for each application.

  • RESEARCH ARTICLE
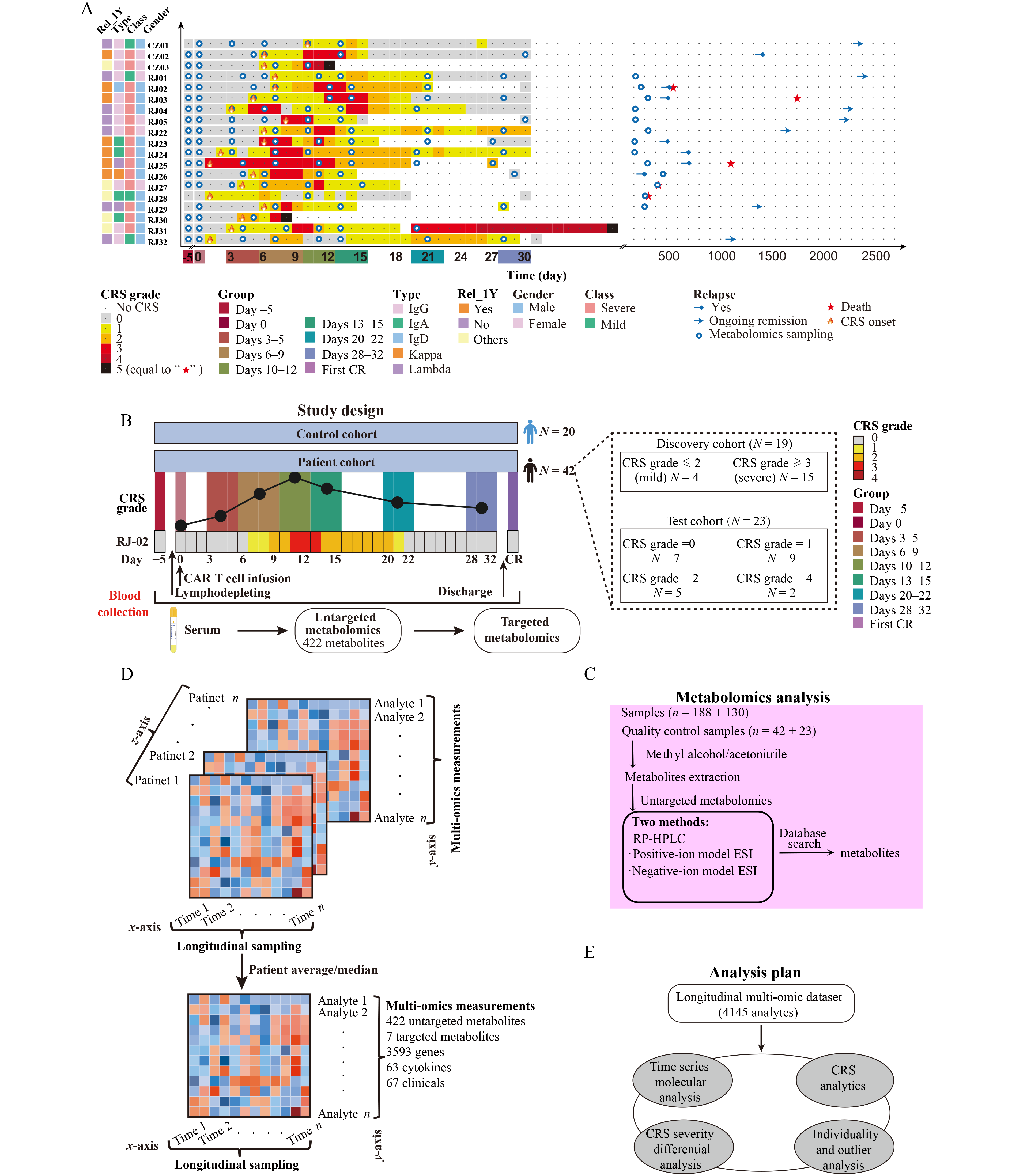
    Xiaolin Ma, Tuantuan Gui, Shuangshuang Yang, Shiwei Jin, Jing Qiao, Yinyin Xie, Junyu Wang, Wanyan Ouyang, Gaoxian Song, Xiao Yi, Chenglin Liu, Mengmeng Pan, Weiyang Liu, Niu Qiao, Yuting Dai, Yi Tao, Jie Xu, Tong Yin, Hai Fang, Jianqing Mi, Sai-Juan Chen

    Nowadays, there has been a growing trend in the field of high-energy physics (HEP), in both its experimental and phenomenological studies, to incorporate machine learning (ML) and its specialized branch, deep learning (DL). This review paper provides a thorough illustration of these applications using different ML and DL approaches. The first part of the paper examines the basics of various particle physics types and establishes guidelines for assessing particle physics alongside the available learning models. Next, a detailed classification is provided for representing Jets that are reconstructed in high-energy collisions, mainly in proton-proton collisions at well-defined beam energies. This section covers various datasets, preprocessing techniques, and feature extraction and selection methods. The presented techniques can be applied to future hadron−hadron colliders (HHC), such as the high-luminosity LHC (HL-LHC) and the future circular collider−hadron−hadron (FCC-hh). The authors then explore several AI techniques analyses designed specifically for both image and point-cloud (PC) data in HEP. Additionally, a closer look is taken at the classification associated with Jet tagging in hadron collisions. In this review, various state-of-the-art (SOTA) techniques in ML and DL are examined, with a focus on their implications for HEP demands. More precisely, this discussion addresses various applications in extensive detail, such as Jet tagging, Jet tracking, and particle classification. The review concludes with an analysis of the current state of HEP using DL methodologies. It highlights the challenges and potential areas for future research, which are illustrated for each application.

  • RESEARCH ARTICLE
    Sitao Jiang, Yuan Yang, Man Yao, Ayaz Ali Samo, Pengli Xiao, Qinglan Cao, Jiuyi Li, Huijuan Wang, Wenming Chen, Xuzhang Lu, Yin Wu, Xiaolong Fan

    Nowadays, there has been a growing trend in the field of high-energy physics (HEP), in both its experimental and phenomenological studies, to incorporate machine learning (ML) and its specialized branch, deep learning (DL). This review paper provides a thorough illustration of these applications using different ML and DL approaches. The first part of the paper examines the basics of various particle physics types and establishes guidelines for assessing particle physics alongside the available learning models. Next, a detailed classification is provided for representing Jets that are reconstructed in high-energy collisions, mainly in proton-proton collisions at well-defined beam energies. This section covers various datasets, preprocessing techniques, and feature extraction and selection methods. The presented techniques can be applied to future hadron−hadron colliders (HHC), such as the high-luminosity LHC (HL-LHC) and the future circular collider−hadron−hadron (FCC-hh). The authors then explore several AI techniques analyses designed specifically for both image and point-cloud (PC) data in HEP. Additionally, a closer look is taken at the classification associated with Jet tagging in hadron collisions. In this review, various state-of-the-art (SOTA) techniques in ML and DL are examined, with a focus on their implications for HEP demands. More precisely, this discussion addresses various applications in extensive detail, such as Jet tagging, Jet tracking, and particle classification. The review concludes with an analysis of the current state of HEP using DL methodologies. It highlights the challenges and potential areas for future research, which are illustrated for each application.

  • RESEARCH ARTICLE
    Limin Jia, Zhaoyang Wang, Jinfa Du, Zhigang Ren, Jiandong Jiang, Pan Li

    Nowadays, there has been a growing trend in the field of high-energy physics (HEP), in both its experimental and phenomenological studies, to incorporate machine learning (ML) and its specialized branch, deep learning (DL). This review paper provides a thorough illustration of these applications using different ML and DL approaches. The first part of the paper examines the basics of various particle physics types and establishes guidelines for assessing particle physics alongside the available learning models. Next, a detailed classification is provided for representing Jets that are reconstructed in high-energy collisions, mainly in proton-proton collisions at well-defined beam energies. This section covers various datasets, preprocessing techniques, and feature extraction and selection methods. The presented techniques can be applied to future hadron−hadron colliders (HHC), such as the high-luminosity LHC (HL-LHC) and the future circular collider−hadron−hadron (FCC-hh). The authors then explore several AI techniques analyses designed specifically for both image and point-cloud (PC) data in HEP. Additionally, a closer look is taken at the classification associated with Jet tagging in hadron collisions. In this review, various state-of-the-art (SOTA) techniques in ML and DL are examined, with a focus on their implications for HEP demands. More precisely, this discussion addresses various applications in extensive detail, such as Jet tagging, Jet tracking, and particle classification. The review concludes with an analysis of the current state of HEP using DL methodologies. It highlights the challenges and potential areas for future research, which are illustrated for each application.

  • RESEARCH ARTICLE
    Yinzhi Xu, Zhaoyuan Xu, Huixiao Fu, Mao Yue, Jiaqun Li, Changpeng Cui, Xuelian Li, Xianghui Kong, Baiyan Li

    Nowadays, there has been a growing trend in the field of high-energy physics (HEP), in both its experimental and phenomenological studies, to incorporate machine learning (ML) and its specialized branch, deep learning (DL). This review paper provides a thorough illustration of these applications using different ML and DL approaches. The first part of the paper examines the basics of various particle physics types and establishes guidelines for assessing particle physics alongside the available learning models. Next, a detailed classification is provided for representing Jets that are reconstructed in high-energy collisions, mainly in proton-proton collisions at well-defined beam energies. This section covers various datasets, preprocessing techniques, and feature extraction and selection methods. The presented techniques can be applied to future hadron−hadron colliders (HHC), such as the high-luminosity LHC (HL-LHC) and the future circular collider−hadron−hadron (FCC-hh). The authors then explore several AI techniques analyses designed specifically for both image and point-cloud (PC) data in HEP. Additionally, a closer look is taken at the classification associated with Jet tagging in hadron collisions. In this review, various state-of-the-art (SOTA) techniques in ML and DL are examined, with a focus on their implications for HEP demands. More precisely, this discussion addresses various applications in extensive detail, such as Jet tagging, Jet tracking, and particle classification. The review concludes with an analysis of the current state of HEP using DL methodologies. It highlights the challenges and potential areas for future research, which are illustrated for each application.

  • RESEARCH ARTICLE
    Jinbo Yu, Xiaohong Chen, Wuhua Jiang, Yang Li, Yuxin Nie, Bo Shen, Jianzhou Zou, Yaqiong Wang, Xiaoqiang Ding

    Nowadays, there has been a growing trend in the field of high-energy physics (HEP), in both its experimental and phenomenological studies, to incorporate machine learning (ML) and its specialized branch, deep learning (DL). This review paper provides a thorough illustration of these applications using different ML and DL approaches. The first part of the paper examines the basics of various particle physics types and establishes guidelines for assessing particle physics alongside the available learning models. Next, a detailed classification is provided for representing Jets that are reconstructed in high-energy collisions, mainly in proton-proton collisions at well-defined beam energies. This section covers various datasets, preprocessing techniques, and feature extraction and selection methods. The presented techniques can be applied to future hadron−hadron colliders (HHC), such as the high-luminosity LHC (HL-LHC) and the future circular collider−hadron−hadron (FCC-hh). The authors then explore several AI techniques analyses designed specifically for both image and point-cloud (PC) data in HEP. Additionally, a closer look is taken at the classification associated with Jet tagging in hadron collisions. In this review, various state-of-the-art (SOTA) techniques in ML and DL are examined, with a focus on their implications for HEP demands. More precisely, this discussion addresses various applications in extensive detail, such as Jet tagging, Jet tracking, and particle classification. The review concludes with an analysis of the current state of HEP using DL methodologies. It highlights the challenges and potential areas for future research, which are illustrated for each application.

  • CASE REPORT
    Zongzhe Li, Hua Yan, Yan Wang, Chang Xu, Lei Liu, Hong Wang, Dao Wen Wang

    Nowadays, there has been a growing trend in the field of high-energy physics (HEP), in both its experimental and phenomenological studies, to incorporate machine learning (ML) and its specialized branch, deep learning (DL). This review paper provides a thorough illustration of these applications using different ML and DL approaches. The first part of the paper examines the basics of various particle physics types and establishes guidelines for assessing particle physics alongside the available learning models. Next, a detailed classification is provided for representing Jets that are reconstructed in high-energy collisions, mainly in proton-proton collisions at well-defined beam energies. This section covers various datasets, preprocessing techniques, and feature extraction and selection methods. The presented techniques can be applied to future hadron−hadron colliders (HHC), such as the high-luminosity LHC (HL-LHC) and the future circular collider−hadron−hadron (FCC-hh). The authors then explore several AI techniques analyses designed specifically for both image and point-cloud (PC) data in HEP. Additionally, a closer look is taken at the classification associated with Jet tagging in hadron collisions. In this review, various state-of-the-art (SOTA) techniques in ML and DL are examined, with a focus on their implications for HEP demands. More precisely, this discussion addresses various applications in extensive detail, such as Jet tagging, Jet tracking, and particle classification. The review concludes with an analysis of the current state of HEP using DL methodologies. It highlights the challenges and potential areas for future research, which are illustrated for each application.

  • CASE REPORT
    Guoling Zeng, Rongpei Liu, Xiaotian Li, Zhaoqi Lv, Lei Cui, Xiong Zhang, Jianyong Wang

    Nowadays, there has been a growing trend in the field of high-energy physics (HEP), in both its experimental and phenomenological studies, to incorporate machine learning (ML) and its specialized branch, deep learning (DL). This review paper provides a thorough illustration of these applications using different ML and DL approaches. The first part of the paper examines the basics of various particle physics types and establishes guidelines for assessing particle physics alongside the available learning models. Next, a detailed classification is provided for representing Jets that are reconstructed in high-energy collisions, mainly in proton-proton collisions at well-defined beam energies. This section covers various datasets, preprocessing techniques, and feature extraction and selection methods. The presented techniques can be applied to future hadron−hadron colliders (HHC), such as the high-luminosity LHC (HL-LHC) and the future circular collider−hadron−hadron (FCC-hh). The authors then explore several AI techniques analyses designed specifically for both image and point-cloud (PC) data in HEP. Additionally, a closer look is taken at the classification associated with Jet tagging in hadron collisions. In this review, various state-of-the-art (SOTA) techniques in ML and DL are examined, with a focus on their implications for HEP demands. More precisely, this discussion addresses various applications in extensive detail, such as Jet tagging, Jet tracking, and particle classification. The review concludes with an analysis of the current state of HEP using DL methodologies. It highlights the challenges and potential areas for future research, which are illustrated for each application.

  • LETTER TO FRONTIERS OF MEDICINE
    Guo Zhao, Yale Jiang, Jiaxiu Ma, Shuhang Wang, Ning Li

    Nowadays, there has been a growing trend in the field of high-energy physics (HEP), in both its experimental and phenomenological studies, to incorporate machine learning (ML) and its specialized branch, deep learning (DL). This review paper provides a thorough illustration of these applications using different ML and DL approaches. The first part of the paper examines the basics of various particle physics types and establishes guidelines for assessing particle physics alongside the available learning models. Next, a detailed classification is provided for representing Jets that are reconstructed in high-energy collisions, mainly in proton-proton collisions at well-defined beam energies. This section covers various datasets, preprocessing techniques, and feature extraction and selection methods. The presented techniques can be applied to future hadron−hadron colliders (HHC), such as the high-luminosity LHC (HL-LHC) and the future circular collider−hadron−hadron (FCC-hh). The authors then explore several AI techniques analyses designed specifically for both image and point-cloud (PC) data in HEP. Additionally, a closer look is taken at the classification associated with Jet tagging in hadron collisions. In this review, various state-of-the-art (SOTA) techniques in ML and DL are examined, with a focus on their implications for HEP demands. More precisely, this discussion addresses various applications in extensive detail, such as Jet tagging, Jet tracking, and particle classification. The review concludes with an analysis of the current state of HEP using DL methodologies. It highlights the challenges and potential areas for future research, which are illustrated for each application.

  • PERSPECTIVE
    Huiyu Luo, Xiangdong Xie

    Nowadays, there has been a growing trend in the field of high-energy physics (HEP), in both its experimental and phenomenological studies, to incorporate machine learning (ML) and its specialized branch, deep learning (DL). This review paper provides a thorough illustration of these applications using different ML and DL approaches. The first part of the paper examines the basics of various particle physics types and establishes guidelines for assessing particle physics alongside the available learning models. Next, a detailed classification is provided for representing Jets that are reconstructed in high-energy collisions, mainly in proton-proton collisions at well-defined beam energies. This section covers various datasets, preprocessing techniques, and feature extraction and selection methods. The presented techniques can be applied to future hadron−hadron colliders (HHC), such as the high-luminosity LHC (HL-LHC) and the future circular collider−hadron−hadron (FCC-hh). The authors then explore several AI techniques analyses designed specifically for both image and point-cloud (PC) data in HEP. Additionally, a closer look is taken at the classification associated with Jet tagging in hadron collisions. In this review, various state-of-the-art (SOTA) techniques in ML and DL are examined, with a focus on their implications for HEP demands. More precisely, this discussion addresses various applications in extensive detail, such as Jet tagging, Jet tracking, and particle classification. The review concludes with an analysis of the current state of HEP using DL methodologies. It highlights the challenges and potential areas for future research, which are illustrated for each application.

  • COMMENT
    Ilya Klabukov, Elizabeth Skornyakova, Daria Eygel, Denis Baranovskii, Peter Shegay, Andrey Kaprin

    Nowadays, there has been a growing trend in the field of high-energy physics (HEP), in both its experimental and phenomenological studies, to incorporate machine learning (ML) and its specialized branch, deep learning (DL). This review paper provides a thorough illustration of these applications using different ML and DL approaches. The first part of the paper examines the basics of various particle physics types and establishes guidelines for assessing particle physics alongside the available learning models. Next, a detailed classification is provided for representing Jets that are reconstructed in high-energy collisions, mainly in proton-proton collisions at well-defined beam energies. This section covers various datasets, preprocessing techniques, and feature extraction and selection methods. The presented techniques can be applied to future hadron−hadron colliders (HHC), such as the high-luminosity LHC (HL-LHC) and the future circular collider−hadron−hadron (FCC-hh). The authors then explore several AI techniques analyses designed specifically for both image and point-cloud (PC) data in HEP. Additionally, a closer look is taken at the classification associated with Jet tagging in hadron collisions. In this review, various state-of-the-art (SOTA) techniques in ML and DL are examined, with a focus on their implications for HEP demands. More precisely, this discussion addresses various applications in extensive detail, such as Jet tagging, Jet tracking, and particle classification. The review concludes with an analysis of the current state of HEP using DL methodologies. It highlights the challenges and potential areas for future research, which are illustrated for each application.

  • COMMENT
    Fengting Guo, Sisi Fan, Xueqian Ouyang, Lanfang Li, Lifang Li

    Nowadays, there has been a growing trend in the field of high-energy physics (HEP), in both its experimental and phenomenological studies, to incorporate machine learning (ML) and its specialized branch, deep learning (DL). This review paper provides a thorough illustration of these applications using different ML and DL approaches. The first part of the paper examines the basics of various particle physics types and establishes guidelines for assessing particle physics alongside the available learning models. Next, a detailed classification is provided for representing Jets that are reconstructed in high-energy collisions, mainly in proton-proton collisions at well-defined beam energies. This section covers various datasets, preprocessing techniques, and feature extraction and selection methods. The presented techniques can be applied to future hadron−hadron colliders (HHC), such as the high-luminosity LHC (HL-LHC) and the future circular collider−hadron−hadron (FCC-hh). The authors then explore several AI techniques analyses designed specifically for both image and point-cloud (PC) data in HEP. Additionally, a closer look is taken at the classification associated with Jet tagging in hadron collisions. In this review, various state-of-the-art (SOTA) techniques in ML and DL are examined, with a focus on their implications for HEP demands. More precisely, this discussion addresses various applications in extensive detail, such as Jet tagging, Jet tracking, and particle classification. The review concludes with an analysis of the current state of HEP using DL methodologies. It highlights the challenges and potential areas for future research, which are illustrated for each application.