2025-04-15 2025, Volume 19 Issue 4

  • Select all
  • RESEARCH ARTICLE
    Rui WANG , Xudong MOU , Tianyu WO , Mingyang ZHANG , Yuxin LIU , Tiejun WANG , Pin LIU , Jihong YAN , Xudong LIU

    As the application of Industrial Robots (IRs) scales and related participants increase, the demands for intelligent Operation and Maintenance (O&M) and multi-tenant collaboration rise. Traditional methods could no longer cover the requirements, while the Industrial Internet of Things (IIoT) has been considered a promising solution. However, there’s a lack of IIoT platforms dedicated to IR O&M, including IR maintenance, process optimization, and knowledge sharing. In this context, this paper puts forward the multi-tenant-oriented ACbot platform, which attempts to provide the first holistic IIoT-based solution for O&M of IRs. Based on an information model designed for the IR field, ACbot has implemented an application architecture with resource and microservice management across the cloud and multiple edges. On this basis, we develop four vital applications including real-time monitoring, health management, process optimization, and knowledge graph. We have deployed the ACbot platform in real-world scenarios that contain various participants, types of IRs, and processes. To date, ACbot has been accessed by 10 organizations and managed 60 industrial robots, demonstrating that the platform fulfills our expectations. Furthermore, the application results also showcase its robustness, versatility, and adaptability for developing and hosting intelligent robot applications.

  • RESEARCH ARTICLE
    Yao WU , Hong HUANG , Yu SONG , Hai JIN

    Graph neural networks (GNNs) have gained traction and have been applied to various graph-based data analysis tasks due to their high performance. However, a major concern is their robustness, particularly when faced with graph data that has been deliberately or accidentally polluted with noise. This presents a challenge in learning robust GNNs under noisy conditions. To address this issue, we propose a novel framework called Soft-GNN, which mitigates the influence of label noise by adapting the data utilized in training. Our approach employs a dynamic data utilization strategy that estimates adaptive weights based on prediction deviation, local deviation, and global deviation. By better utilizing significant training samples and reducing the impact of label noise through dynamic data selection, GNNs are trained to be more robust. We evaluate the performance, robustness, generality, and complexity of our model on five real-world datasets, and our experimental results demonstrate the superiority of our approach over existing methods.

  • RESEARCH ARTICLE
    Xuefeng ZHANG , Junfan CHEN , Zheyan LUO , Yuhang BAI , Chunming HU , Richong ZHANG

    Hypernym detection and discovery are fundamental tasks in natural language processing. The former task aims to identify all possible hypernyms of a given hyponym term, whereas the latter attempts to determine whether the given two terms hold a hypernymy relation or not. Existing research on hypernym detection and discovery tasks projects a term into various semantic spaces with single mapping functions. Despite their success, these methods may not be adequate in capturing complex semantic relevance between hyponym/hypernymy pairs in two aspects. First, they may fall short in modeling the hierarchical structure in the hypernymy relations, which may help them learn better term representations. Second, the polysemy phenomenon that hypernyms may express distinct senses is understudied. In this paper, we propose a Multi-Projection Recurrent model (MPR) to simultaneously capture the hierarchical relationships between terms and deal with diverse senses caused by the polysemy phenomenon. Specifically, we build a multi-projection mapping block to deal with the polysemy phenomenon, which learns various word senses by multiple projections. Besides, we adopt a hierarchy-aware recurrent block with the recurrent operation followed by a multi-hop aggregation module to capture the hierarchical structure of hypernym relations. Experiments on 11 benchmark datasets in various task settings illustrate that our multi-projection recurrent model outperforms the baselines. The experimental analysis and case study demonstrate that our multi-projection module and the recurrent structure are effective for hypernym detection and discovery tasks.

  • RESEARCH ARTICLE
    Xiao MA , Shen-Yi ZHAO , Zhao-Heng YIN , Wu-Jun LI

    Exploration strategy design is a challenging problem in reinforcement learning (RL), especially when the environment contains a large state space or sparse rewards. During exploration, the agent tries to discover unexplored (novel) areas or high reward (quality) areas. Most existing methods perform exploration by only utilizing the novelty of states. The novelty and quality in the neighboring area of the current state have not been well utilized to simultaneously guide the agent’s exploration. To address this problem, this paper proposes a novel RL framework, called clustered reinforcement learning (CRL), for efficient exploration in RL. CRL adopts clustering to divide the collected states into several clusters, based on which a bonus reward reflecting both novelty and quality in the neighboring area (cluster) of the current state is given to the agent. CRL leverages these bonus rewards to guide the agent to perform efficient exploration. Moreover, CRL can be combined with existing exploration strategies to improve their performance, as the bonus rewards employed by these existing exploration strategies solely capture the novelty of states. Experiments on four continuous control tasks and six hard-exploration Atari-2600 games show that our method can outperform other state-of-the-art methods to achieve the best performance.

  • RESEARCH ARTICLE
    Cong GUAN , Ke XUE , Chunpeng FAN , Feng CHEN , Lichao ZHANG , Lei YUAN , Chao QIAN , Yang YU

    Human-AI coordination aims to develop AI agents capable of effectively coordinating with human partners, making it a crucial aspect of cooperative multi-agent reinforcement learning (MARL). Achieving satisfying performance of AI agents poses a long-standing challenge. Recently, ah-hoc teamwork and zero-shot coordination have shown promising advancements in open-world settings, requiring agents to coordinate efficiently with a range of unseen human partners. However, these methods usually assume an overly idealistic scenario by assuming homogeneity between the agent and the partner, which deviates from real-world conditions. To facilitate the practical deployment and application of human-AI coordination in open and real-world environments, we propose the first benchmark for open and real-world human-AI coordination (ORC) called ORCBench. ORCBench includes widely used human-AI coordination environments. Notably, within the context of real-world scenarios, ORCBench considers heterogeneity between AI agents and partners, encompassing variations in capabilities and observations, which aligns more closely with real-world applications. Furthermore, we introduce a framework known as Heterogeneous training with Communication (HeteC) for ORC. HeteC builds upon a heterogeneous training framework and enhances partner population diversity by using mixed partner training and frozen historical partners. Additionally, HeteC incorporates a communication module that enables human partners to communicate with AI agents, mitigating the adverse effects of partially observable environments. Through a series of experiments, we demonstrate the effectiveness of HeteC in improving coordination performance. Our contribution serves as an initial but important step towards addressing the challenges of ORC.

  • LETTER
    Jianghao LIN , Xinyi DAI , Rong SHAN , Bo CHEN , Ruiming TANG , Yong YU , Weinan ZHANG
  • LETTER
    Chenghua GONG , Xiang LI
  • LETTER
    Jieru YAO , Xueran LI , Qiang XIE , Longfei HAN , Yiwen JIA , Nian LIU , Dingwen ZHANG , Junwei HAN
  • LETTER
    Long ZHANG , Shuo SUN , Jun YAN , Jian ZHANG , Jiangzhao WU , Jian LIU
  • RESEARCH ARTICLE
    Zhengmao ZHU , Honglong TIAN , Xionghui CHEN , Kun ZHANG , Yang YU

    Model-based methods have recently been shown promising for offline reinforcement learning (RL), which aims at learning good policies from historical data without interacting with the environment. Previous model-based offline RL methods employ a straightforward prediction method that maps the states and actions directly to the next-step states. However, such a prediction method tends to capture spurious relations caused by the sampling policy preference behind the offline data. It is sensible that the environment model should focus on causal influences, which can facilitate learning an effective policy that can generalize well to unseen states. In this paper, we first provide theoretical results that causal environment models can outperform plain environment models in offline RL by incorporating the causal structure into the generalization error bound. We also propose a practical algorithm, oFfline mOdel-based reinforcement learning with CaUsal Structured World Models (FOCUS), to illustrate the feasibility of learning and leveraging causal structure in offline RL. Experimental results on two benchmarks show that FOCUS reconstructs the underlying causal structure accurately and robustly, and, as a result, outperforms both model-based offline RL algorithms and causal model-based offline RL algorithms.

  • RESEARCH ARTICLE
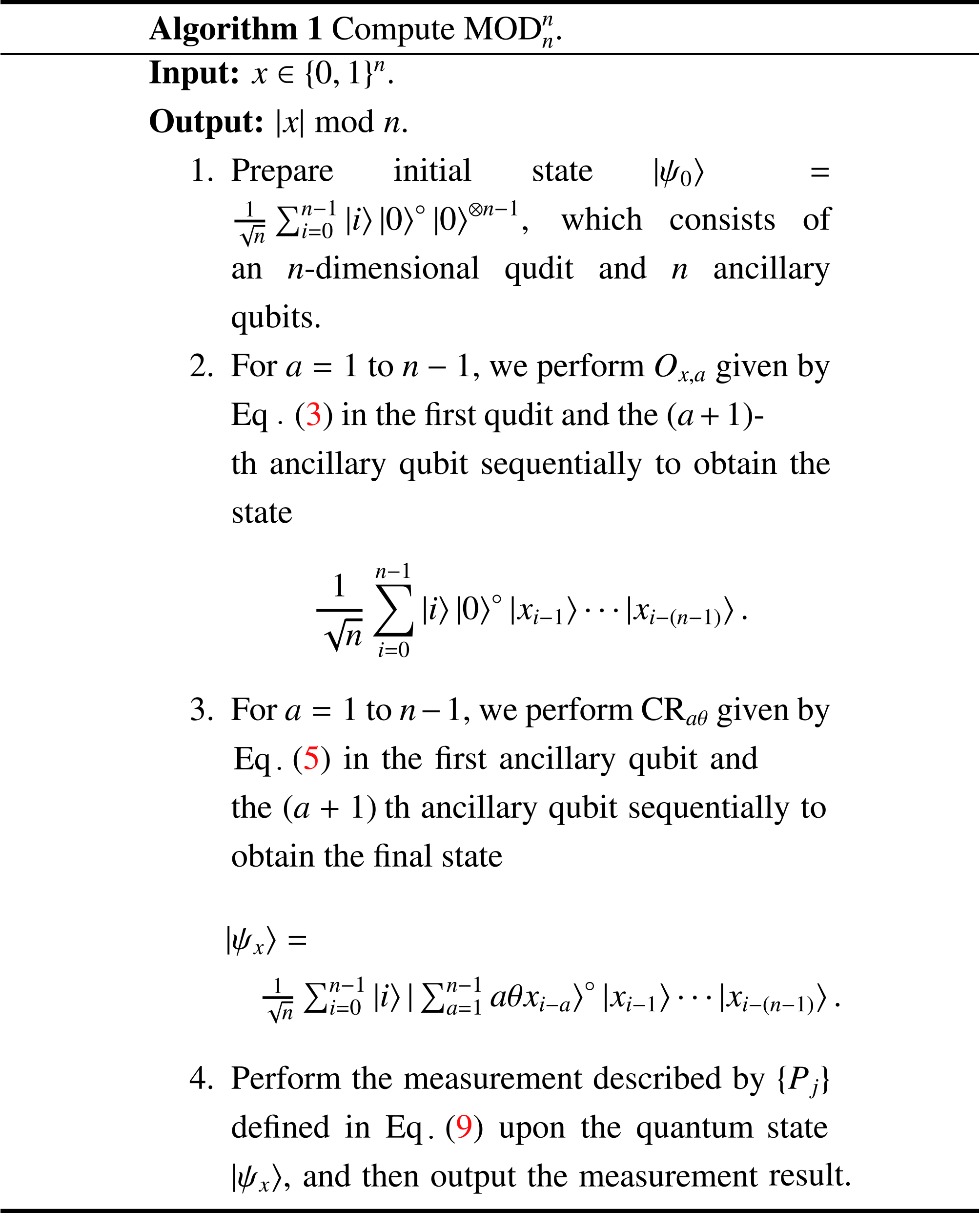
    Penghui YAO , Zekun YE

    In this paper, we consider the exact quantum query complexity of two fundamental symmetric functions. 1) MODmn, which calculates the Hamming weight of an n-bit string modulo m; 2) EXACTk,ln, which determines if the Hamming weight of an n-bit string is exactly k or l. Although these two symmetric functions have received considerable attention, their exact quantum query complexities have not been fully characterized. Specifically, our results are as follows:

    1) We design an optimal quantum query algorithm to compute MODmn exactly and thus provide a tight characterization of its exact quantum query complexity, which settles a previous conjecture. Based on this algorithm, we demonstrate that a broad class of symmetric functions is not evasive in the quantum model, i.e., there exist quantum algorithms to compute these functions exactly when the number of queries is less than their input size.

    2) By proposing a quantum algorithm that utilizes the minimum number of queries to compute EXACTk,ln exactly for some specific values of k and l, we give a tight characterization of its exact quantum query complexity in these scenarios.

  • REVIEW ARTICLE
    Mengting NIU , Yaojia CHEN , Chunyu WANG , Quan ZOU , Lei XU

    Circular RNA (circRNA) is a covalently closed RNA molecule formed by back splicing. The role of circRNAs in posttranscriptional gene regulation provides new insights into several types of cancer and neurological diseases. CircRNAs are associated with multiple diseases and are emerging biomarkers in cancer diagnosis and treatment. The associations prediction is one of the current research hotspots in the field of bioinformatics. Although research on circRNAs has made great progress, the traditional biological method of verifying circRNA-disease associations is still a great challenge because it is a difficult task and requires much time. Fortunately, advances in computational methods have made considerable progress in circRNA research. This review comprehensively discussed the functions and databases related to circRNA, and then focused on summarizing the calculation model of related predictions, detailed the mainstream algorithm into 4 categories, and analyzed the advantages and limitations of the 4 categories. This not only helps researchers to have overall understanding of circRNA, but also helps researchers have a detailed understanding of the past algorithms, guide new research directions and research purposes to solve the shortcomings of previous research.

Publishing model
1

{"submissionFirstDecision":"40","jcrJfStr":"4.6 (2024)","editorEmail":"zhangdf@hep.com.cn"}

Downloads

{"submissionFirstDecision":"40","jcrJfStr":"4.6 (2024)","editorEmail":"zhangdf@hep.com.cn"}
Monthly

ISSN 2095-2228 (Print)
ISSN 2095-2236 (Online)
CN 10-1014/TP