2021-12-15 2021, Volume 15 Issue 4

  • Select all
  • EDITORIAL
    Xu CHENG
  • REVIEW ARTICLE
    Andreas SCHAFFRATH, Andreas WIELENBERG, Robert KILGER, Armin SEUBERT

    The Gesellschaft für Anlagen- und Reaktorsicherheit (GRS) gGmbH as the main technical support organization for the German Federal Government in nuclear safety has been dealing with small modular reactors (SMRs) for about one decade since SMRs are one interesting option for new builds in most countries worldwide which continue to use nuclear energy for commercial electricity production. Currently four different SMR designs are in operation, four in construction, one is licensed, and further 12 are in a licensing process. In this paper, definitions, history, and current developments of SMRs are presented. Subsequently, selected trends of SMR development such as factory fabrication and transport, compactness and modularity, core design, improved core cooling, exclusion of accidents, features for preventing and limiting the impact of severe accidents, economic viability, competitiveness and licensing are discussed. Modeling gaps of the GRS simulation chain programs with a view to applications in nuclear licensing procedures are identified and a strategy for closing these gaps is presented. Finally, selected work on the extension and improvement of the simulation chain and first generic test analyses are presented.

  • FEATURE ARTICLE
    Long GU, Xingkang SU

    China’s accelerator driven subcritical system (ADS) development has made significant progress during the past decade. With the successful construction and operation of the international prototype of ADS superconducting proton linac, the lead-based critical/subcritical zero-power facility VENUS-II and the comprehensive thermal-hydraulic and material test facilities for LBE (lead bismuth eutectic) coolant, China is playing a pivotal role in advanced steady-state operations toward the next step, the ADS project. The China initiative Accelerator Driven System (CiADS) is the next facility for China’s ADS program, aimed to bridge the gaps between the ADS experiment and the LBE cooled subcritical reactor. The total power of the CiADS will reach 10 MW. The CiADS engineering design was approved by Chinese government in 2018. Since then, the CiADS project has been fully transferred to the construction application stage. The subcritical reactor is an important part of the whole CiADS project. Currently, a pool-type LBE cooled fast reactor is chosen as the subcritical reactor of the CiADS. Physical and thermal experiments and software development for LBE coolant were conducted simultaneously to support the design and construction of the CiADS LBE-cooled subcritical reactor. Therefore, it is necessary to introduce the efforts made in China in the LBE-cooled fast reactor to provide certain supporting data and reference solutions for further design and development for ADS. Thus, the roadmap of China’s ADS, the development process of the CiADS, the important design of the current CiADS subcritical reactor, and the efforts to build the LBE-cooled fast reactor are presented.

  • RESEARCH ARTICLE
    Hongyi YANG, Xiaoyan YANG, Jun YANG, Quanbin ZHAO, Xiaokun WANG, Daotong CHONG, Chanjuan TANG, Chengyuan JIANG

    The supercritical carbon dioxide (SCO2) Brayton cycle has become an ideal power conversion system for sodium-cooled fast reactors (SFR) due to its high efficiency, compactness, and avoidance of sodium-water reaction. In this paper, the 1200 MWe large pool SFR (CFR1200) is used as the heat source of the system, and the sodium circuit temperature and the heat load are the operating boundaries of the cycle system. The performance of different SCO2 Brayton cycle systems and changes in key equipment performance are compared. The study indicates that the inter-stage cooling and recompression cycle has the best match with the heat source characte-ristics of the SFR, and the cycle efficiency is the highest (40.7%). Then, based on the developed system transient analysis program (FR-Sdaso), a pool-type SFR power plant system analysis model based on the inter-stage cooling and recompression cycle is established. In addition, the matching between the inter-stage cooling recompression cycle and the SFR during the load cycle of the power plant is studied. The analysis shows that when the nuclear island adopts the flow-advanced operation strategy and the carbon dioxide flowrate in the SCO2 power conversion system is adjusted with the goal of maintaining the sodium-carbon dioxide heat exchanger sodium side outlet temperature unchanged, the inter-stage cooling recompression cycle can match the operation of the SFR very well.

  • REVIEW ARTICLE
    Ferry ROELOFS, Antoine GERSCHENFELD, Katrien Van TICHELEN

    A significant role for a future nuclear carbon-free energy production is attributed to fast reactors, mostly employing a liquid metal as a coolant. This paper summarizes the efforts that have been undertaken in collaborative projects sponsored by the European Commission in the past 20 years in the fields of liquid-metal heat transfer modeling, fuel assembly and core thermal hydraulics, pool and system thermal hydraulics, and establishment of best practice guidelines and verification, validation, and uncertainty quantification (UQ). The achievements in these fields will be presented along with the prospects on topics which will be studied collaboratively in Europe in the years to come. These prospects include further development of heat transfer models for applied computational fluid dynamics (CFD), further analysis of the consequences of fuel assembly blockages on coolant flow and temperature, analysis of the thermal hydraulic effects in deformed fuel assemblies, extended validation of three-dimensional pool thermal hydraulic CFD models, and further development and validation of multi-scale system thermal hydraulic methods.

  • SHORT COMMUNICATION
    F. D’AURIA

    Nuclear reactor safety (NRS) and the branch accident analysis (AA) constitute proven technologies: these are based on, among the other things, long lasting research and operational experience in the area of water cooled nuclear reactors (WCNR). Large break loss of coolant accident (LBLOCA) has been, so far, the orienting scenario within AA and a basis for the design of reactors. An incomplete vision for those technologies during the last few years is as follows: Progress in fundamentals was stagnant, namely in those countries where the WCNR were designed. Weaknesses became evident, noticeably in relation to nuclear fuel under high burn-up. Best estimate plus uncertainty (BEPU) techniques were perfected and available for application. Electronic and informatics systems were in extensive use and their impact in case of accident becomes more and more un-checked (however, quite irrelevant in case of LBLOCA). The time delay between technological discoveries and applications was becoming longer. The present paper deals with the LBLOCA that is inserted into the above context. Key conclusion is that regulations need suitable modification, rather than lowering the importance and the role of LBLOCA. Moreover, strengths of emergency core cooling system (ECCS) and containment need a tight link.

  • RESEARCH ARTICLE
    Zhimin QIU, Daogang LU, Jingpin FU, Li FENG, Yuhao ZHANG

    Passive residual heat removal heat exchanger (PRHR HX), which is a newly designed equipment in the advanced reactors of AP1000 and CAP1400, plays an important role in critical accidental conditions. The primary and secondary side coupling heat transfer characteristics of the passive residual heat removal system (PRHRS) determine the capacity to remove core decay heat during the accidents. Therefore, it is necessary to investigate the heat transfer characteristics and develop applicable heat transfer formulas for optimized design. In the present paper, an overall scaled-down natural circulation loop of PRHRS in AP1000, which comprises a scaled-down in-containment refueling water storage tank (IRWST) and PRHR HX models and a simulator of the reactor core, is built to simulate the natural circulation process in residual heat removal accidents. A series of experiments are conducted to study thermal-hydraulic behaviors in both sides of the miniaturized PRHR HX which is simulated by 12 symmetric arranged C-shape tubes. For the local PRHR HX heat transfer performance, traditional natural convection correlations for both the horizontal and vertical bundles are compared with the experimental data to validate their applicability for the specific heat transfer condition. Moreover, the revised natural convection heat transfer correlations based on the present experimental data are developed for PRHR HX vertical and lower horizontal bundles. This paper provides essential references for the PRHRS operation and further optimized design.

  • REVIEW ARTICLE
    S.I. PANTYUSHIN, А.V. LITYSHEV, A.V. NIKOLAEVA, O.V. AULOVA, D.L. GASPAROV, V.V. ASTAKHOV, M.A. BYKOV

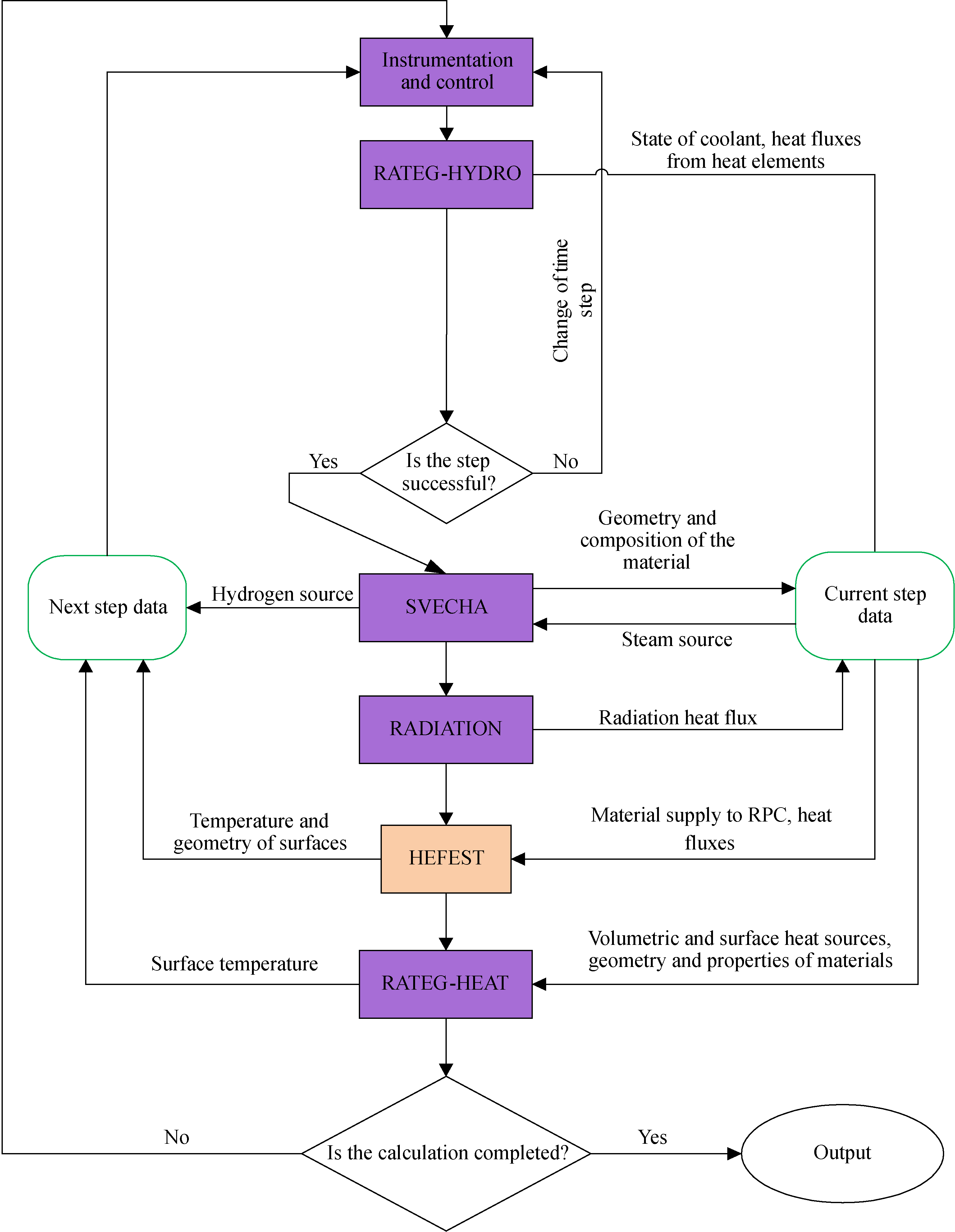
    The current Russian regulatory documents on the safety of nuclear power plant (NPP) specify the requirements regarding design basis accidents (DBAs) and beyond design basis accidents (BDBAs), including severe accidents (SAs) with core meltdown, in NPP design (NP-001-15, NP-082-07, and others). For a rigorous calculational justification of BDBAs and SAs, it is necessary to develop an integral CC that will be in line with the requirements of regulatory documents on verification and certification (RD-03-33-2008, RD-03-34-2000) and will allow for determining the amount of data required to provide information within the scope stipulated by the requirements for the structure of the safety analysis report (SAR) (NP-006-16). The system of codes for realistic analysis of severe accidents (SOCRAT) (formerly, thermohydraulics (RATEG)/coupled physical and chemical processes (SVECHA)/behavior of core materials relocated into the reactor lower plenum (HEFEST)) was developed in Russia to analyze a wide range of SAs at NPP with water-cooled water-moderated power-generating reactor (WWER) at all stages of the accident. Enhancements to the code and broadening of its applicability are continually being pursued by the code developers (Nuclear Safety Institute of the Russian Academy of Sciences (IBRAE RAN)) with OKB Gidropress JSC and other organizations. Currently, the SOCRAT/В1 code can be used as a base tool to obtain realistic estimates for all parameters important for computational justification of the reactor plant (RP) safety at the in-vessel stage of SAs with fuel melting. To perform analyses using CC SOCRAT/В1, the experience gained during execution of thermohydraulic codes is applied, which allows for minimizing the uncertainties in the results at the early stage of an accident scenario. This study presents the results of the work performed in 2010–2020 in OKB Gidropress JSC using the CC SOCRAT/В1. Approaches have been considered to develop calculational models and analyze SAs using CC SOCRAT. This process, which is clearly structured in OKB Gidropress JSC, provides a noticeable reduction in human involvement, and reduces the probability of erroneous results.

    This study represents the principal results of the work performed in 2010–2020 in OKB Gidropress JSC using the CC SOCRAT, as well as a list of the tasks planned for 2021–2023. CC SOCRAT/B1 is used as the base thermohydraulic SAs code.

  • RESEARCH ARTICLE
    Sanjeev GUPTA, Martin FREITAG, Gerhard POSS

    In the defense-in-depth concept employed for the safety of nuclear installations, maintaining integrity of containment as the last barrier is of high importance to limit the release of radioactivity to the environment in case of a severe accident. The active and passive safety systems implemented in containments of light water reactors (LWRs) are designed to limit the consequences of such accidents. Assessing the performance and reliability of such systems under accident conditions is critical to the safety of nuclear installations.

    In the aftermath of the Fukushima accident, there has been focus on re-examining the existing safety systems to demonstrate their capabilities for a broader range of boundary conditions comprising both the early as well as the late phases of an accident. In addition to the performance testing of safety systems, their interaction with containment atmosphere needs detailed investigations to evaluate the effects of operation of safety systems on H2 risk and fission product (FP) behavior in containment, which may ultimately have an impact on the source term to the environment.

    In this context, an extensive containment safety related experimental research has been conducted in a thermal-hydraulics, hydrogen, aerosols, and iodine test facility (THAI, 60 m3, single vessel)/(THAI+, 80 m3, two interconnected vessels). Related to the subject of this paper, experimental investigations covered performance testing of various safety and mitigation systems, i.e., containment spray, passive autocatalytic recombiner (PAR), pressure suppression pool (water pools), and effects of their operation on H2 risk and in-containment FP behavior. The experimental results have provided a better phenomenological understanding and database for validation and further improvement of a safety analysis tool based on computation fluid dynamic (CFD) and lumped parameter (LP) modeling approach. This paper summarizes the main insights obtained from the aforesaid THAI experimental research covering safety systems installed in containments of LWRs. The relevance of experimental outcomes for reactor safety purpose is also discussed.

  • RESEARCH ARTICLE
    Chenglong WANG, Ran ZHANG, Kailun GUO, Dalin ZHANG, Wenxi TIAN, Suizheng QIU, Guanghui SU

    Space nuclear reactor power (SNRP) using a gas-cooled reactor (GCR) and a closed Brayton cycle (CBC) is the ideal choice for future high-power space missions. To investigate the safety characteristics and develop the control strategies for gas-cooled SNRP, transient models for GCR, energy conversion unit, pipes, heat exchangers, pump and heat pipe radiator are established and a system analysis code is developed in this paper. Then, analyses of several operation conditions are performed using this code. In full-power steady-state operation, the core hot spot of 1293 K occurs near the upper part of the core. If 0.4 $ reactivity is introduced into the core, the maximum temperature that the fuel can reach is 2059 K, which is 914 K lower than the fuel melting point. The system finally has the ability to achieve a new steady-state with a higher reactor power. When the GCR is shut down in an emergency, the residual heat of the reactor can be removed through the conduction of the core and radiation heat transfer. The results indicate that the designed GCR is inherently safe owing to its negative reactivity feedback and passive decay heat removal. This paper may provide valuable references for safety design and analysis of the gas-cooled SNRP coupled with CBC.

  • RESEARCH ARTICLE
    Mingjun WANG, Lianfa WANG, Yingjie WANG, Wenxi TIAN, Jian DENG, Guanghui SU, Suizheng QIU

    A comparative computational fluid dynamics (CFD) study was conducted on the three different types of pressurized water reactor (PWR) upper plenum, named TYPE 1 (support columns (SCs) and control rod guide tubes (CRGTs) with two large windows), TYPE 2 (SCs and CRGTs without windows), and TYPE 3 (two parallel perforated barrel shells and CRGTs). First, three types of upper plenum geometry information were collected, simplified, and adopted into the BORA facility, which is a 1/5 scale system of the four-loop PWR reactor. Then, the geometry, including the upper half core, upper plenum region, and hot legs, was built using the Salome platform. After that, an unsteady calculation to simulate the reactor balance operation at hot full power scenario was performed. Finally, the differences of flowrate distribution at the core outlet and temperature distribution and transverse velocity inside the hot legs with different upper plenum internals were compared. The results suggest that TYPE 1 upper plenum internals cause the largest flowrate difference at the core outlet while TYPE 3 leads to the most even distributed flowrate. The distribution and evolution pattern of the tangential velocity inside hot legs is highly dependent on the upper plenum internals. Two counter-rotating swirls exist inside the TYPE 1 hot leg and only one swirl revolving around the hog leg axis exist inside the TYPE 2 hot leg. For TYPE 3, two swirls like that of TYPE 1 rotating around the hot leg axis significantly increase the temperature homogenization speed. This research provides meaningful guidelines for the future optimization and design of advanced PWR upper plenum internal structures.

  • RESEARCH ARTICLE
    Reo KAWAKAMI, Xin LI, Guangtao DUAN, Akifumi YAMAJI, Isamu SATO, Tohru SUZUKI

    In a severe accident of a nuclear power reactor, coolant channel blockage by solidified molten core debris may significantly influence the core degradations that follow. The moving particle semi-implicit (MPS) method is one of the Lagrangian-based particle methods for analyzing incompressible flows. In the study described in this paper, a novel solidification model for analyzing melt flowing channel blockage with the MPS method has been developed, which is suitable to attain a sufficient numerical accuracy with a reasonable calculation cost. The prompt velocity diffusion by viscosity is prioritized over the prompt velocity correction by the pressure term (for assuring incompressibility) within each time step over the “mushy zone” (between the solidus and liquidus temperature) for accurate modeling of solidification before fixing the coordinates of the completely solidified particles. To sustain the numerical accuracy and stability, the corrective matrix and particle shifting techniques have been applied to correct the discretization errors from irregular particle arrangements and to recover the regular particle arrangements, respectively. To validate the newly developed algorithm, 2-D benchmark analyses are conducted for steady-state freezing of the water in a laminar flow between two parallel plates. Furthermore, 3-D channel blockage analyses of a boiling water reactor (BWR) fuel support piece have been performed. The results show that a partial channel blockage develops from the vicinity of the speed limiter, which does not fully develop into a complete channel blockage, but still diverts the incoming melt flow that follows to the orifice region.

  • RESEARCH ARTICLE
    Ryo YOKOYAMA, Masahiro KONDO, Shunichi SUZUKI, Koji OKAMOTO

    To retrieve the fuel debris in Fukushima Daiichi Nuclear Power Plants (1F), it is essential to infer the fuel debris distribution. In particular, the molten metal spreading behavior is one of the vital phenomena in nuclear severe accidents because it determines the initial condition for further accident scenarios such as molten core concrete interaction (MCCI). In this study, the fundamental molten metal spreading experiments were performed with different outlet diameters and sample amounts to investigate the effect of the outlet for spreading-solidification behavior. In the numerical analysis, the moving particle full-implicit method (MPFI), which is one of the particle methods, was applied to simulate the spreading experiments. In the MPFI framework, the melting-solidification model including heat transfer, radiation heat loss, phase change, and solid fraction-dependent viscosity was developed and implemented. In addition, the difference in the spreading and solidification behavior due to the outlet diameters was reproduced in the calculation. The simulation results reveal the detailed solidification procedure during the molten metal spreading. It is found that the viscosity change and the solid fraction change during the spreading are key factors for the free surface condition and solidified materials. Overall, it is suggested that the MPFI method has the potential to simulate the actual nuclear melt-down phenomena in the future.

  • REVIEW ARTICLE
    Hao LUO, Mancang LI, Shanfang HUANG, Minyun LIU, Kan WANG

    Control rod is the most important approach to control reactivity in reactors, which is currently a cluster of pins filled with boron carbide (B4C). In this case, neutrons are captured in the outer region, and thus the inner absorber is inefficient. Moreover, the lifetime of the control rod is challenged due to the high reactivity worth loss resulted from the excessive degradation of B4C in the high flux area. In this work, some control rod designs are proposed with optimized spatial structures including the spatially mixed rod, radially moderated rod, and composite control rod with small-sized pins. The control rod worth and effective absorption cross section of these designs are computed using the Monte Carlo code RMC. A long-time depletion calculation is conducted to evaluate their burnup stability. For the spatially mixed rod, rare-earth absorbers are combined with B4C in spatial structure. Compared with the homogenous B4C rod, mixed designs ensure more sufficient reactivity worth in the lifetime of the reactor. The minimum reactivity loss at the end of the cycle is only 1.8% from the dysprosium titanate rod, while the loss for pure B4C rod is nearly 12%. For the radially moderated design, a doubled neutronic efficiency is achieved when the volume ratio of moderator equals approximately 0.3, while excessive moderating may lead to the failure of control rods. The control rod with small-sized pins processes an enhanced safety performance and saves the investment in absorbers. The rod worth can be further enhanced by introducing small moderator pins, and the reactivity loss caused by the reduction of absorbers is sustainable.