2025-09-15 2025, Volume 12 Issue 3

  • Select all
  • RESEARCH ARTICLE
    Limao ZHANG , Ying WANG , Xianlei FU , Xieqing SONG , Penghui LIN

    The accurate estimation of geological risks is essential for preventing geohazards, and ensuring efficient and safe construction processes. This study proposes a method, the online hidden Markov model (OHMM), which combines online learning with the hidden Markov model to estimate geological risks. The OHMM is tailored for the continuous nature of observational data, allowing it to adaptively update with each new piece of data. To address the challenge of limited data in the early stages of construction, we use pre-construction borehole samples as additional data. This approach extends the short sequence of observed data to match the length of a complete sequence through an observation extension mechanism. The effectiveness of the OHMM, equipped with this observation extension mechanism, is demonstrated in a case study that models geological risks for a tunnel excavation project in Singapore. The OHMM outperforms traditional methods, including the hidden Markov model, long short-term memory network, neural network, and support vector machine, in predicting geological risks ahead of the tunnel boring machine. Notably, the OHMM can accurately forecast geological risks in areas yet to be constructed, using limited observational and site investigation data. This research advances geological risk prediction models by offering an online updating capability for tunnel excavation and construction projects. It enables early-stage risk prediction and provides long-term forecasts with minimal historical data requirements, maximizing the use of site investigation data.

  • RESEARCH ARTICLE
    Liupengfei WU , Weisheng LU , Louis CHU , Chen CHEN

    The use of blockchain technology in construction engineering and management (CEM) is increasing, yet current presentations of blockchain-based data management processes (DMP) are considered too primitive to encourage the technology’s broader diffusion in CEM. This research aims to provide a set of guidelines for visualizing blockchain-based DMP in CEM. First, a conceptual model is proposed to guide the research design. Next, 49 cases published in scholarly papers are reviewed, revealing an increasing use of dashboards to visualize blockchain-based DMP. Then, four challenges for visualizing blockchain are identified, namely, data diversity, visualization tools, visualization mediums, and visualization domain. Finally, we present guidelines for visualizing blockchain in construction projects, which involve: (1) targeting the visualization domain, (2) planning the blockchain visualization, (3) choosing a visualization tool, (4) selecting a visualization medium, and (5) fine-tuning the visualization solution. This research encourages researchers to further develop visualization solutions to harness blockchain benefits in CEM.

  • RESEARCH ARTICLE
    Junwu WANG , Zhihao HUANG , Yinghui SONG

    Construction site layout planning (CSLP) involves strategically placing various facilities to optimize a project. However, real construction sites are complex, making it challenging to consider all construction activities and facilities comprehensively. Addressing multi-objective layout optimization is crucial for CSLP. Previous optimization results often lacked precision, imposed stringent boundary constraints, and had limited applications in prefabricated construction. Traditional heuristic algorithms still require improvements in region search strategies and computational efficiency when tackling multi-objective optimization problems. This paper optimizes the prefabricated component construction site layout planning (PCCSLP) by treating construction efficiency and safety risk as objectives within a multi-objective CSLP model. A novel heuristic algorithm, the Hybrid Multi-Strategy Improvement Dung Beetle Optimizer (HMSIDBO), was applied to solve the model due to its balanced capabilities in global exploration and local development. The practicality and effectiveness of this approach were validated through a case study in prefabricated residential construction. The research findings indicate that the HMSIDBO-PCCSLP optimization scheme improved each objective by 18% to 75% compared to the original layout. Compared to Genetic Algorithm (GA), the HMSIDBO demonstrates significantly faster computational speed and higher resolution accuracy. Additionally, in comparison with the Dung Beetle Optimizer (DBO), Particle Swarm Optimization (PSO), and Whale Optimization Algorithm (WOA), HMSIDBO exhibits superior iterative speed and an enhanced ability for global exploration. This paper completes the framework from data collection to multi-objective optimization in-site layout, laying the foundation for implementing intelligent construction site layout practices.

  • RESEARCH ARTICLE
    Lingming KONG , Rui ZHAO , Chimay J. ANUMBA , Weisheng LU , Fan XUE

    Building information modeling (BIM) has become prevalent in construction engineering management. However, the efficiency of traditional file-based BIM exchange between multidisciplinary teams remains low due to the transmission of redundant data from mostly unchanged BIM objects. Additionally, the traceability of changes between BIM files is limited. This paper proposes a traceable semantic differential transaction (tSDT) approach for open BIM exchange, which minimizes data redundancy and enables semantic-level traceability of BIM changes. Furthermore, openBIMdisk implements the tSDT and provides a Blockchain 3.0 virtual disk to support efficient, traceable, and secure BIM exchanges across multiple blockchain services. A pilot study of a modular construction project demonstrated the effectiveness of tSDT and openBIMdisk. Experimental results indicated that tSDT achieved minimal BIM redundancy for storing and restoring all BIM changes, using a sheer 0.007% of disk space on average. openBIMdisk facilitated BIM version management and object-level semantic traceability with a response time of 5.3 ms. The contributions of this paper are twofold. First, tSDT offers a novel and efficient approach for semantic BIM change traceability. Second, openBIMdisk provides BIM practitioners with a Blockchain 3.0 application featuring intuitive and user-friendly interfaces for BIM exchange.

  • RESEARCH ARTICLE
    Donglan ZHA , Shuo ZHANG , Yang CAO

    Participants in oil markets are increasingly aware of the climate risks posed by frequent extreme weather. This paper examines the role of extremely high-temperature weather information in predicting oil futures prices on the China International Energy Exchange (INE). An extreme high-temperature weather index (HTI) is developed on the basis of meteorological data at INE’s crude oil production and storage sites. The local interpretable model-agnostic explanations (LIME) and accumulated local effects (ALE) methods are used to compare the predictive contribution of the HTI with that of 15 common predictors. The results indicate that the HTI enhances the out-of-sample accuracy of five classical prediction models for INE oil prices. The recurrent neural network (RNN) model exhibits superior out-of-sample forecast performance, with an MAE of 14.379, an RMSE of 19.624, and a DS of 66.67%. The predictive importance of the HTI in the best RNN model ranks third in most test instances, surpassing conventional oil price predictors such as stock market indicators. The ALE analysis reveals a positive correlation between extremely high-temperature weather and INE oil prices. These findings can help investors and oil market regulators improve oil price forecast accuracy while also providing new evidence about the relationship between climate risk and oil prices.

  • RESEARCH ARTICLE
    Wenjun CHU , Liwei FAN , Peng ZHOU

    This paper analyzes the relationship between the carbon, electricity and natural gas markets in Europe. To identify the origin and paths of price transmission among these markets, we employ the Diebold Yilmaz spillover approach. To investigate the multiscale response to price signals, we use the time-varying parameter stochastic volatility vector autoregression system. The results provide evidence that the market for natural gas plays a significant role in setting carbon prices, which are negative in the short-term and positive in the medium term. These effects can, however, be negated by the Russia–Ukraine conflict, and the resulting market for natural gas does not exert any such shocks on the electricity market. Since the conflict, the electricity market has become a major price transmitter and has produced short-term positive but medium-term negative effects on the carbon market. Our results suggest that short- and medium-term policies should focus on avoiding price distortions and stabilizing markets.

  • RESEARCH ARTICLE
    Satyananda SWAIN , Manas Ranjan PATRA

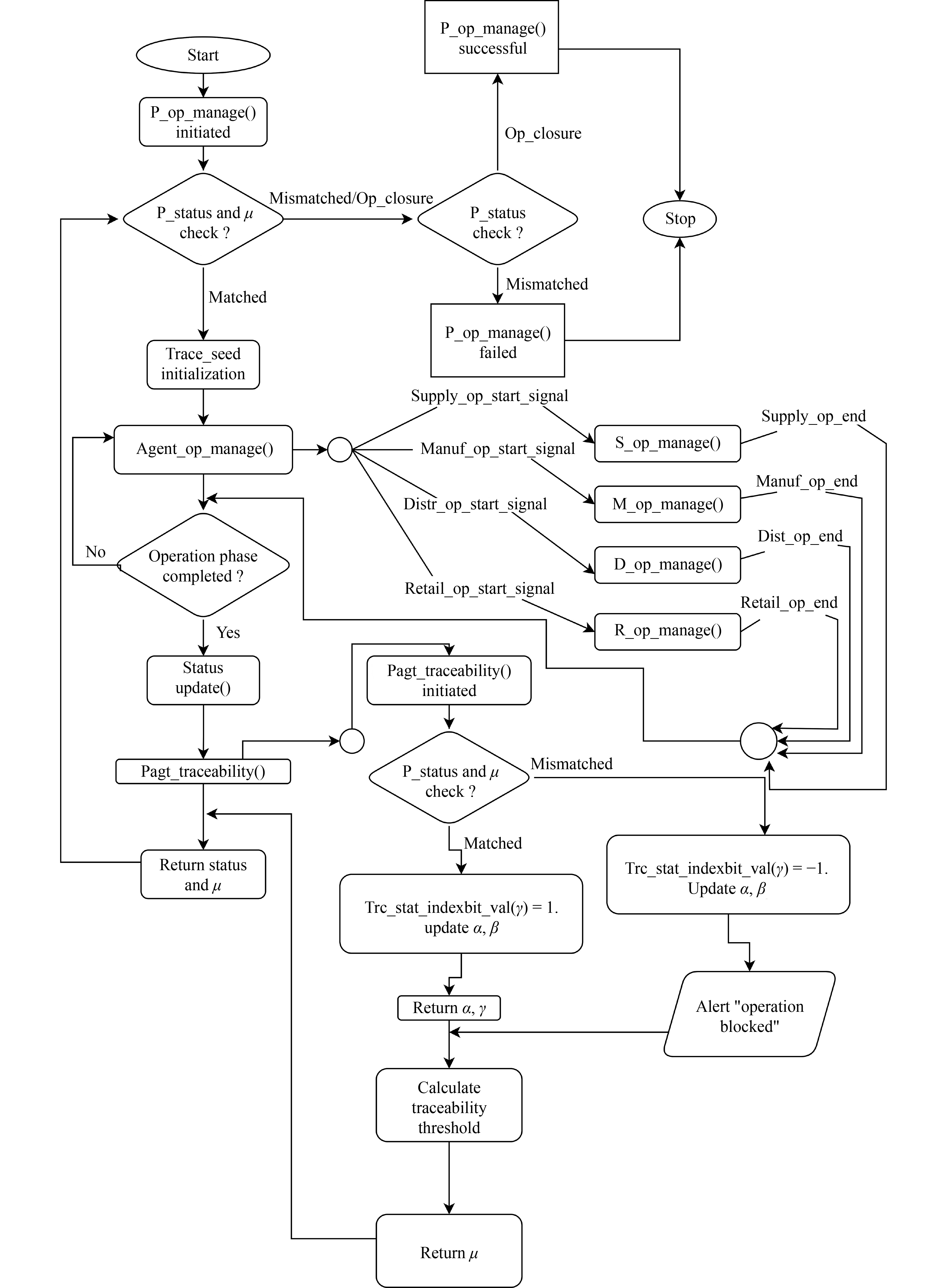
    Blockchain technology (BCT) has significantly affected various core challenges in distributed systems, particularly traceability. Integrating BCT into supply chain management offers stakeholders enhanced security, traceability, and reliability. A comprehensive traceability system covering the complete process flow and product tracking is essential for meeting specific quality standards and making informed decisions during supply chain operations. An intelligent software-agent-oriented system with blockchain implementation could be a viable solution to address the need for operational traceability in a decentralized supply chain environment. This study presents a framework for supply chain traceability that includes comprehensive workflow tracking and control, considering both internal and external traceability perspectives. The effectiveness of the proposed framework has been evaluated in the context of a gasoline manufacturing and distribution supply chain. It demonstrates how the proposed framework helps to establish a resilient supply chain that ensures the accurate execution of activities throughout the entire supply chain lifecycle.

  • RESEARCH ARTICLE
    Qingqi LONG , Xiaobo WU , Juanjuan PENG

    The COVID-19 pandemic caused severe and enduring effects globally, impacting public health, normalcy, and productivity significantly. In response, government-led food supplies became crucial in many countries to counter the adverse effects of pandemic control measures on daily activities. Focusing on government-led food supply chain during the COVID-19 pandemic, this study employed simulations across different pandemic phases to identify and confirm effective recovery strategies. Our analysis pinpointed insufficient transportation capacity, uneven distribution of district warehouses, and production-demand mismatches as the main factors contributing to food shortages. Strategies such as enhancing transportation capacity, establishing new district warehouses, and increasing production capacity proved to significantly bolster supply chain resilience, stabilize supplies, and meet escalating demands. Opening municipal emergency warehouses ahead of potential disruptions also showed a positive recovery effect. However, while food aid from other provinces and more frequent inventory checks generally enhanced resilience, they occasionally led to unintended negative consequences. Surprisingly, reallocating food between district warehouses negatively impacted the supply chain. This research advances the understanding of government-led food supply chain vulnerabilities during significant public health crises and proposes targeted recovery strategies for different pandemic phases, aiding policymakers in better managing future emergencies.

  • RESEARCH ARTICLE
    Mahyar VAFAEINEJAD , Ata Allah TALEIZADEH , Arijit BHATTACHARYA , Kamyar VAFAEINEJAD

    Diabetes is a serious public health threat. Therefore, the need for the supply and dispensing of diabetic drugs cannot be neglected. This study explores the impacts of supply disruption risks on pricing strategies for two diabetic drugs under three power structures, i.e., supplier–Stackelberg (SS), drugstore–Stackelberg (DRS), and centralized setting (CS), in an attempt to track the optimum strategies. We show how changes in procurement costs and disruption likelihood alter the balance between consumer surplus, profit, and overall social welfare within the pharmaceutical supply chain. CS will be preferred in scenarios in which centralized control over procurement and distribution is highly valuable, particularly in the presence of high procurement costs and supply disruptions, such as those that occur with specialized medications such as insulin analogs and biologics. In addition, in scenarios of low to moderate procurement costs, especially for generic drugs, the DRS strategy dominates CS in the advocacy of social welfare since drugstores can buy at competitive prices. Overall, DRS and CS consistently outperform SS in terms of consumer surplus. However, SS becomes more effective in scenarios where supply disruptions occur and procurement costs drop to zero, such as when governments subsidize drugs during emergencies.

  • RESEARCH ARTICLE
    Fleming AKHTAR , Hachen ALI , Md. Al-Amin KHAN , Ali Akbar SHAIKH

    Supply chains and other complex systems can be effectively managed and optimised with the help of optimal control techniques. Optimal control, as used in supply chain management, is the process of using mathematical optimisation techniques to identify the best course of action for controlling a given objective function over time. Modeling the supply chain’s dynamics, which include elements like production rates, inventory levels, demand trends, and transportation constraints, is the best control strategy when applied to a supply chain. In this study, we have considered that production rate is an unknown function of time, which is a controlling function. The demand for the product is taken as a function of price and time. The emission of carbon is taken as a linear function of the production rate of the system. To solve the suggested supply chain system, we have used an optimal control approach for determining the unknown production rate. To find the optimal values of the objective function as well as the decision variables, we have used different meta-heuristic algorithms and compared their results. It is observed that the equilibrium optimizer algorithm performed better than other algorithms used. Finally, a sensitivity analysis is performed, which is presented graphically in order to choose the best course of action.

  • RESEARCH ARTICLE
    Han LIN , Shangyao NIE , Pingping WU , Ming YUAN , Mingchuan YU , Vivian TAM

    The reliability and sustainability of innovation in megaprojects are of critical importance with complex stakeholders and substantial resource investments. In that respect, responsible innovation management is the key to the sustainable development of megaprojects. This paper proposes the concept of megaproject responsible innovation (MRI) and develops a holistic framework for MRI with four dimensions: (1) anticipation across the megaproject life cycle, (2) inclusion of various parties in a relationship of symbiosis, competition, and cooperation, (3) reflexivity of social responsibility, and (4) responsiveness to social expectations. Based on an ecosystem approach to megaproject innovation, we propose an ecological governance strategy for MIR. Moreover, different approaches are needed in innovation organizations which are part of specific ecological niches for effective and efficient governance.

  • REVIEW ARTICLE
    Wenshun WANG , Min TAO , Sen GONG , Lingyun MI , Lijie QIAO , Yuguo ZHANG , Xinyu ZHANG

    Building information modeling (BIM), as a transformative technology, plays a crucial role in implementing lean construction within the architecture, construction, and engineering (AEC) industry. Despite extensive studies that have focused on how to promote BIM adoption more effectively, the literature remains divided on the relationship between BIM adoption and its determinants. To clarify the controversy, this meta-analysis was conducted on 62 empirical studies published between 2012 and 2023, involving 11,228 study subjects across 13 countries, based on the technology-organization-environment (TOE) framework. The findings showed that, among the technical characteristics, compatibility proved to be the major driver. Additionally, in the organizational dimension, organizational culture was considered a very crucial factor, while among the external environment, mimetic pressure stood out as a primary driver in promoting BIM adoption. This research synthesizes previous theories to develop an integrated framework of BIM adoption, verifying that perceived usefulness and perceived ease of use mediated the influences of external factors on BIM adoption. It also showed that the national BIM maturity (eight complementary components), along with contextual factors (organization type, job level, and time span), moderates the effects of the particular pathways in the framework. The proposed integrated theoretical model measures the association of BIM adoption with its determinants, offering new insights into the mechanisms of BIM adoption. These findings help to resolve some lingering debates in the extant literature and promote wider adoption of BIM in the AEC industry.

  • RESEARCH ARTICLE
    Yutao SUN , Xiaofei ZHANG , Jiaying LIU

    Being the major players in promoting innovation, enterprises are therefore central to innovation–based development. Establishing how vibrant they are in terms of innovation has become a heavily debated issue in both academic and industry circles. Through a sample involving Chinese listed companies in advanced material manufacturing, this study utilizes exploratory factor analysis to develop an evaluation system of enterprises’ innovation vitality on the basis of three dimensions: innovation persistence, volatility, and growth. The study establishes deeper interaction between innovation vitality and two major indicators-persistence and volatility formats input and cooperation, while also promoting the growth of innovative input and output. This study adds insights related to the objective assessment of enterprises’ innovation vitality and the promotion of subsequent innovation efforts.

  • COMMENTS
    Chenlei LIAO , Xiqun (Michael) CHEN , Ziyou GAO

    The decarbonization of power and transportation systems faces critical challenges in infrastructure coordination and grid stability, despite rapid growth in electric vehicles (EVs) and renewable energy. This commentary proposes the 5S framework—smart charging, synergistic infrastructure, and storable grid for a stable and sustainable power system—to harmonize these systems across individual, regional, and trans-regional levels. The 5S framework highlights the transformative potential of autonomous vehicles, V2X connectivity, and AI in achieving stable, sustainable, and synergistic energy-transportation systems. This approach offers a scalable roadmap for global stakeholders to accelerate Net Zero Emissions goals while addressing infrastructure gaps and systemic inefficiencies.

  • COMMENTS
    Zhidong CAO , Xiangyu ZHANG , Daniel Dajun ZENG

    Large language models (LLMs) represent a novel technological species in the realm of general intelligence. Their problem-solving approach is not based on “first principles” (logocentrism) but rather on empirical learning from observed data. LLMs possess the ability to extract intuitive knowledge from vast amounts of data, enabling them to offer flexible and effective solutions in the face of complex and dynamic scenarios. The general intelligence characteristics of LLMs are mainly reflected in three aspects: technologically, they exhibit common sense, deep reasoning, strong generalization, and natural human-computer interaction; in terms of intelligence, they demonstrate memory-driven core features, powerful data-driven learning capabilities, and exceptional generalization abilities; in terms of thought, they possess highly human-like cognitive traits such as contextual understanding, analogy, and intuitive reasoning. These capabilities collectively suggest that LLMs can adapt to a wide range of complex, open-ended scenarios, presenting a stark contrast to traditional models that emphasize formal logic, quantitative analysis, and narrowly defined problem structures. As such, the rise of LLMs is likely to drive significant shifts in AI theory and application, potentially redefining how intelligent systems approach decision-making, strategic reasoning, and contextual understanding in uncertain and dynamic environments.

  • SUPER ENGINEERING
    Haibin ZHANG , Zhenqiang XU , Chang ZHOU , Jinhui HE