2016-05-19 2016, Volume 10 Issue 2
  • Cover illustration

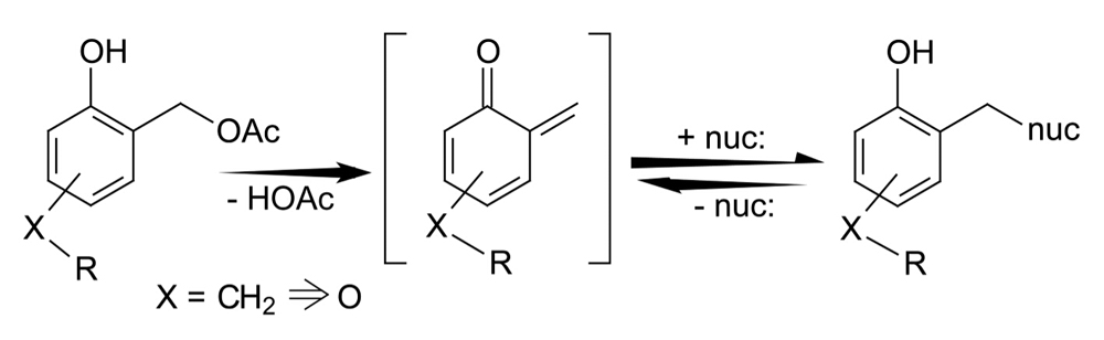
    (Jasna Brčić, Janez Plavec, pp. 222-237)
    Amyotrophic lateral sclerosis (ALS) and frontotemporal dementia (FTD) are two related neurodegenerative diseases with devastating consequences. Largely increased number of GGGGCC repeats located within the first intron of C9orf72 gene was identified as the most frequent genetic cause of ALS and FTD. It was proposed that G-quadruplexes formed in the DNA strand of the expanded GGGGCC repeat cause transcriptional pausing and abortion, which leads to accumulation of abortive G-quadruplex forming RNA transcripts. In additi [Detail] ...


  • Select all
  • EDITORIAL
  • REVIEW ARTICLE
    Timothy J. Wilson , Yijin Liu , David M. J. Lilley

    Ribozymes are widespread, and catalyze some extremely important reactions in the cell. Mechanistically most fall into one of two classes, using either metal ions or general acid-base catalysis. The nucleolytic ribozymes fall into the latter class, mostly using nucleobases. A sub-set of these use a combination of guanine base plus adenine acid to catalyze the cleavage reaction. New ribozymes are still being discovered at regular intervals and we can speculate on the potential existence of ribozymes that catalyze chemistry beyond phosphoryl transfer reactions, perhaps using small-molecule coenzymes.

  • REVIEW ARTICLE
    Andrew Best , Katherine James , Gerald Hysenaj , Alison Tyson-Capper , David J. Elliott

    Increased expression levels of the RNA splicing regulator Transformer2β (abbreviated Tra2β) have been reported in several types of cancer. Recent work has revealed an intimate cross-regulation between Tra2β and the highly similar Tra2α protein in human breast cancer cells, though these two proteins are encoded by separate genes created by a gene duplication that occurred over 500 million years ago. This cross-regulation involves splicing control of a special class of exons, called poison exons. Down-regulation of Tra2β reduces splicing inclusion of a poison exon in the mRNA encoding Tra2α, thereby up-regulating Tra2α protein expression. This buffers any splicing changes that might be caused by individual depletion of Tra2β alone. Discovery of this cross-regulation pathway, and its by-pass by joint depletion of both human Tra2 proteins, revealed Tra2 proteins are essential for breast cancer cell viability, and led to the identification of important targets for splicing control. These exons include a critical exon within the checkpoint kinase 1 (CHK1) gene that plays a crucial function in the protection of cancer cells from replication stress. Breast cancer cells depleted for Tra2 proteins have reduced CHK1 protein levels and accumulate DNA damage. These data suggest Tra2 proteins and/or their splicing targets as possible cancer drug targets.

  • REVIEW ARTICLE
    Wen Zhang , Jack W. Szostak , Zhen Huang

    X-ray crystallography is a powerful strategy for 3-D structure determination of macromolecules, such as nucleic acids and protein-nucleic acid complexes. However, the crystallization and phase determination are the major bottle-neck problems in crystallography. Recently we have successfully developed synthesis and strategy of selenium-derivatized nucleic acids (SeNA) for nucleic acid crystallography. SeNA might not only provide the rational strategies to solve the phase determination problem, but also offer a potential strategy to explore crystallization solutions.

  • RESEARCH ARTICLE
    Liaoran Cao , Hong Ren , Jing Miao , Wei Guo , Yan Li , Guohui Li

    Modeling structural and thermodynamic properties of nucleic acids has long been a challenge in the development of force fields. Polarizable force fields are a new generation of potential functions to take charge redistribution and induced dipole into account, and have been proved to be reliable to model small molecules, polypeptides and proteins, but their use on nucleic acids is still rather limited. In this article, the interactions between nucleic acids and a small molecule or ion were modeled by AMOEBAbio09, a modern polarizable force field, and conventional non-polarizable AMBER99sb and CHARMM36 force fields. The resulting intermolecular interaction energies were compared with those calculated by ab initio quantum mechanics methods. Although the test is not sufficient to prove the reliability of the polarizable force field, the results at least validate its capability in modeling energetics of static configurations, which is one basic component in force field parameterization.

  • RESEARCH ARTICLE
    Chengyun Huang , Steven E. Rokita

    Biological application of conjugates derived from oligonucleotides and quinone methides have previously been limited by the slow exchange of their covalent self-adducts and subsequent alkylation of target nucleic acids. To enhance the rates of these processes, a new quinone methide precursor with an electron donating substituent has been prepared. Additionally, this substituent has been placed para to the nascent exo-methylene group of the quinone methide for maximum effect. A conjugate made from this precursor and a 5'-aminohexyloligonucleotide accelerates formation of its reversible self-adduct and alkylation of its complementary DNA as predicted from prior model studies.

  • RESEARCH ARTICLE
    Jasna Brčić , Janez Plavec

    A largely increased number of GGGGCC repeats located in the non-coding region of C9orf72 gene have been identified as the leading cause of two related neurological disorders, familial amyotrophic lateral sclerosis (ALS) and frontotemporal dementia (FTD). We examined G-quadruplex forming ability of GGGGCC-repeat containing oligonucleotides with four guanine tracts chosen as the smallest possible model to form a unimolecular G-quadruplex. These oligonucleotides are readily to folded into G-quadruplexes in the presence of K+ ions. However, the formation of multiple structures makes structural analysis challenging and time consuming. We observed that flanking sequences on 5'- and 3'-ends as well as mutations of loop residues have a profound effect on folding. Sequence d[(G4C2)3G4] was chosen for further scrutiny and optimization of nuclear magnetic resonance (NMR) spectroscopic properties with dG to 8Br-dG substitutions at specific positions in the sequence under different folding conditions. Expectedly, folding into desired predominant topology is facilitated when substituted residue adopted a syn conformation in the naturally-occurring structure. Single dG to 8Br-dG substitution at position 21 and fine tuning of folding conditions facilitate folding of d[(G4C2)3GGBrGG] into (mostly) a single G-quadruplex, and thus enable determination of its high-resolution structure by high-field NMR.

  • RESEARCH ARTICLE
    Yanhui Liu , Biqiang Chen , Zheng Wang , Luo Liu , Tianwei Tan

    MATTt (a thermostable methionine adenosyltransferase from Thermus thermophilus HB27) was overexpressed in Escherchia coli and purified using Ni-NTA affinity column. The enzymatic activity of MATTt was investigated in a temperature range from 30 °C to 90 °C, showing that MATTt exhibited a high enzymatic activity and good thermostability at 80 °C. Circular dichroism spectra reveals that MATTt contains high portion of β-sheet structures contributing to the thermostability of MATTt. The kinetic parameter, Km is 4.19 mmol/L and 1.2 mmol/L for ATP and methionine, respectively. MATTt exhibits the highest enzymatic activity at pH 8. Cobalt (Co2+) and zinc ion (Zn2+) enhances remarkably the activity of MATTt compared to the magnesium ion (Mg2+). All these results indicated that the thermostable MATTt has great potential for industry applications.

  • RESEARCH ARTICLE
    Rongbao Qi , Jingkang Wang , Junxiao Ye , Hongxun Hao , Ying Bao

    Solid-liquid equilibrium data of cefquinome sulfate is important to develop industrial crystallization processes for cefquinome sulfate. The solubilities of cefquinome sulfate in five pure solvents (methanol, ethanol, ethylene glycol, acetic acid and water) from 277.15 to 305.15 K and in a binary acetone-water solvent from 278.15 to 293.15 K were measured at atmospheric pressure. The pure-solvent solubility data was correlated to the modified Apelblat and Van’t Hoff equations whereas the mixed-solvent system data was correlated to the modified Apelblat, Van’t Hoff, CNIBS/R-K and Jouyban-Acree models. It was found that the solubilities of cefquinome sulfate in all tested solvents decreased with the increasing of temperature. In addition, the thermodynamic properties of the dissolution processes, including standard Gibbs free energy, enthalpy and entropy changes, were calculated using the Van’t Hoff equation. It was found that the dissolution of cefquinome sulfate is exothermic.

  • RESEARCH ARTICLE
    Baojun Li , Gaohong He , Xiaobin Jiang , Yan Dai , Xuehua Ruan

    Hydrogen was recovered and purified from coal gasification-produced syngas using two kinds of hybrid processes: a pressure swing adsorption (PSA)-membrane system (a PSA unit followed by a membrane separation unit) and a membrane-PSA system (a membrane separation unit followed by a PSA unit). The PSA operational parameters were adjusted to control the product purity and the membrane operational parameters were adjusted to control the hydrogen recovery so that both a pure hydrogen product (>99.9%) and a high recovery (>90%) were obtained simultaneously. The hybrid hydrogen purification processes were simulated using HYSYS and the processes were evaluated in terms of hydrogen product purity and hydrogen recovery. For comparison, a PSA process and a membrane separation process were also used individually for hydrogen purification. Neither process alone produced high purity hydrogen with a high recovery. The PSA-membrane hybrid process produced hydrogen that was 99.98% pure with a recovery of 91.71%, whereas the membrane-PSA hybrid process produced hydrogen that was 99.99% pure with a recovery of 91.71%. The PSA-membrane hybrid process achieved higher total H2 recoveries than the membrane-PSA hybrid process under the same H2 recovery of membrane separation unit. Meanwhile, the membrane-PSA hybrid process achieved a higher total H2 recovery (97.06%) than PSA-membrane hybrid process (94.35%) at the same H2 concentration of PSA feed gas (62.57%).

  • RESEARCH ARTICLE
    Harinarayanan Puliyalil , Petr Slobodian , Michal Sedlacik , Ruhan Benlikaya , Pavel Riha , Kostya (Ken) Ostrikov , Uroš Cvelbar

    The atmospheric pressure plasma jet (APPJ) was used to enhance the sensitivity of industrially important polyaniline (PANI) for detection of organic vapors from amides. The gas sensing mechanism of PANI is operating on the basis of reversible protonation or deprotonation, whereas the driving force to improve the sensitivity after plasma modifications is unknown. Herein we manage to solve this problem and investigate the sensing mechanism of atmospheric plasma treated PANI for vapor detection of amides using urea as a model. The results from various analytical techniques indicate that the plausible mechanism responsible for the improved sensitivity after plasma treatment is operating through a cyclic transition state formed between the functional groups introduced by plasma treatment and urea. This transition state improved the sensitivity of PANI towards 15 ppm of urea by a factor of 2.4 times compared to the non-treated PANI. This plasma treated PANI is promising for the improvement of the sensitivity and selectivity towards other toxic and carcinogenic amide analytes for gas sensing applications such as improving material processing and controlling food quality.

  • RESEARCH ARTICLE
    Kechao Zhao , Zhenhua Li , Li Bian

    A series of Mn-promoted 15 wt-% Ni/Al2O3 catalysts were prepared by an incipient wetness impregnation method. The effect of the Mn content on the activity of the Ni/Al2O3 catalysts for CO2 methanation and the co-methanation of CO and CO2 in a fixed-bed reactor was investigated. The catalysts were characterized by N2 physisorption, hydrogen temperature-programmed reduction and desorption, carbon dioxide temperature-programmed desorption, X-ray diffraction and high-resolution transmission electron microscopy. The presence of Mn increased the number of CO2 adsorption sites and inhibited Ni particle agglomeration due to improved Ni dispersion and weakened interactions between the nickel species and the support. The Mn-promoted 15 wt-% Ni/Al2O3 catalysts had improved CO2 methanation activity especially at low temperatures (250 to 400 °C). The Mn content was varied from 0.86% to 2.54% and the best CO2 conversion was achieved with the 1.71Mn-Ni/Al2O3 catalyst. The co-methanation tests on the 1.71Mn-Ni/Al2O3 catalyst indicated that adding Mn markedly enhanced the CO2 methanation activity especially at low temperatures but it had little influence on the CO methanation performance. CO2 methanation was more sensitive to the reaction temperature and the space velocity than the CO methanation in the co-methanation process.

  • RESEARCH ARTICLE
    Bettina Stolze , Juliane Titus , Stephan A. Schunk , Andrian Milanov , Ekkehard Schwab , Roger Gläser

    Ni/SiO2-ZrO2 catalysts with Ni loadings of 1 to 13 wt-% were prepared, characterized by elemental analysis, X-ray diffraction, N2 sorption, temperature programmed oxidation, temperature programmed reduction, and tested for their activity and stability in the dry reforming of methane with carbon dioxide at 850 °C, gas hourly space velocity of 6000 and 1800 h–1 and atmospheric pressure. The SiO2-ZrO2 support as obtained through a simple and efficient sol-gel synthesis is highly porous (ABET = 90 m2·g–1, dP = 4.4 nm) with a homogeneously distributed Si-content of 3 wt-%. No loss of Si or formation of monoclinic ZrO2, even after steaming at 850 °C for 160 h, was detectable. The catalyst with 5 wt-% Ni loading in its fully reduced state is stable over 15 h on-stream in the dry reforming reaction. If the catalyst was not fully reduced, a reduction during the early stages of dry reforming is accompanied by the deposition of up to 44 mg·g–1carbon as shown by experiments in a magnetic suspension balance. Rapid coking occurs for increased residence times and times-on-stream starting at 50 h. The Ni loading of 5 wt-% on SiO2-ZrO2 was shown to provide an optimal balance between activity and coking tendency.

  • RESEARCH ARTICLE
    Shinobu Uemura , Kenki Sakata , Masashi Aono , Yusuke Nakamura , Masashi Kunitake

    Two-dimensional self-assembly of melem at pH-controlled aqueous solution-Au(111) interfaces has been investigated by electrochemical scanning tunneling microscopy. In the solutions with pH>pKb1 of melem, two ordered self-assembled structures (honeycomb and close-packed structures) and one disordered fibrillar structure were observed as a function of the surface coverage of melem controlled by the electrode potential. In contrast, in the acidic solution with pH<pKb1 of melem, only the self-assembled honeycomb network was observed in a relatively wide potential range probably due to the presence of monoprotonated melem cations. Dots attributed to counteranions were frequently observed in the pores of the honeycomb network. The lack of close-packed and fibrillar structures at low pH (<pKb1) is attributed to ionic repulsion of melemium cations.