2025-07-11 2025, Volume 19 Issue 6
  • Select all
  • RESEARCH ARTICLE
    Xiguang LIU, Huimin ZHANG, Jingxi PENG, Yao LV, Ditao NIU

    Freeze–thaw (FT) damage can cause frost heaving and cracking of prestressed concrete (PC) structures, and a decrease in the strain of prestressing tendon, which seriously affects the safety of the structures. An experimental study was conducted to investigate the frost heaving behavior and mechanical deterioration of bonded post-tensioned PC components in an FT environment. The strain variations along the length of the components during 300 freeze–thaw cycles (FTCs) were obtained, and the effects of FTCs and stress levels on concrete frost heaving strain and prestressing tendon strain loss were analyzed. The results indicated that with increasing FTCs, the concrete frost heaving strain, the residual strain, and the loss of the prestressing tendon strain all increased. As the stress level rose, the effect of prestress forces on the concrete frost cracking from inhibition switched to aggravation. Considering the effects of FTCs and stress levels, a strain loss model for the components was established, and it was in good agreement with the experimental results.

  • RESEARCH ARTICLE
    Bhupesh P. NANDURKAR, Jayant M. RAUT, Pawan K. HINGE, Boskey V. BAHORIA, Tejas R. PATIL, Sachin UPADHYE, Nilesh SHELKE, Vikrant S. VAIRAGADE

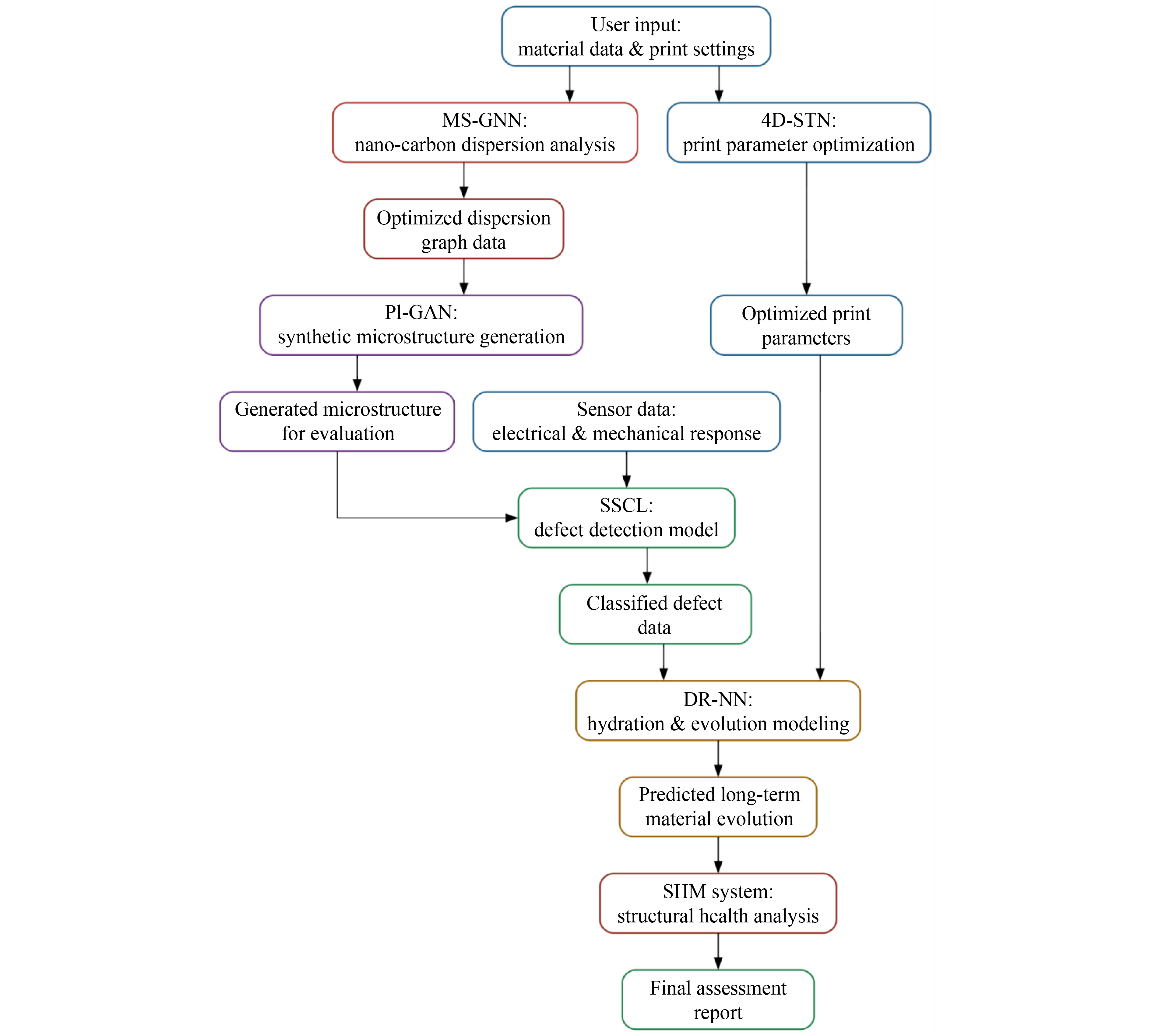
    This study presents a multi-scale deep-learning framework that integrates several advanced neural models to optimize hybrid three dimensional (3D) printed self-sensing nano-carbon cementitious composites. The first step was undertaken by Multi-Scale Graph Neural Network, where special conductive pathways were taught ensuring the uniform work on nano-carbon learning patterns, improving electrical conductivity by 25%–35%. four-dimensional Spatiotemporal Transformer Network decoded printing parameters achievements with an interlayer conductivity improvement of 40%–50%, avoiding anisotropic print by aiming for defects prediction on print Induced anisotropic behavior. High-fidelity artificial microstructures have been generated with Physics Informed Generative Adversarial Networks; these synthetic methods realize an experimental cost-cutting of about 50% while conserving about 98% fidelity to the characteristics of real microstructures. Fifth, Self-Supervised Contrastive Learning automatically classifies small macro and microdefects with over 95% detection reliability. There has been reduction of as much as 35% in the number of false positives. Predicted kinetics of hydration and long-term electrical stability can now be predicted with speed improvements of 15% and resistance drift reduction by 20% over six months. This approach for the first time combines different hybrid models of deep learning for the self-sensing cementitious composites, thus significantly increasing percolation of electrical networks, accuracy in crack detection, and predictions on long-term durability. The developed framework creates a new paradigm in the real-time structural health monitoring world, providing enhanced reliability in structures while also reducing costs at a level for the next generation of smart infrastructure sets.

  • RESEARCH ARTICLE
    Shashikant KUMAR, Rakesh KUMAR, Sayan SIRIMONTREE, Divesh Ranjan KUMAR, Warit WIPULANUSAT, Suraparb KEAWSAWASVONG, Chanachai THONGCHOM

    Sustainable development in the concrete industry necessitates a standardized framework for material development, despite promising experimental results. High-volume fly ash (HVFA) self-compacting concrete’s (SCC) strength characteristics are investigated in this study through the use of sophisticated modeling techniques such as random forest (RF), RF-particle swarm optimization, RF-Bayesian optimization, and RF-differential evolution (RF-DE). Cement was partially replaced with HVFA and silica fume (SF), enhancing fresh and hardened concrete properties such as compressive and split-tensile strengths, passing ability, and filler capacity. Input parameters included cement, SF, fly ash, T-500-time, maximum spread diameter, L-box blocking ratio, J-ring test, V-funnel time, and age. Statistical tools like uncertainty analysis, SHapley Additive exPlanations, and regression error characteristic curves validated the models. The RF-DE model showed the best predictive accuracy among them. Machine learning (ML) is great at predicting compressive strength (CS), but SCC-mix engineers have a hard time understanding it because of its “black-box” nature. To address this, an open-source graphical user interface based on RF-DE was developed, offering precise CS predictions for diverse mix conditions. This user-friendly tool empowers engineers to optimize mix proportions, supporting sustainable concrete design and facilitating the practical application of ML in the industry.

  • RESEARCH ARTICLE
    Irwan AFRIADI, Chanachai THONGCHOM, Divesh Ranjan KUMAR, Warit WIPULANUSAT, Suraparb KEAWSAWASVONG

    This study addresses the application of advanced boosting-based ensemble machine learning techniques such as extreme gradient boosting (XGBoost), random forest (RF), category-aware gradient boosting (CATBoost), and adaptive boosting (ADABoost) algorithms to study the bond behavior of fiber-reinforced polymer (FRP) bars in reinforced concrete (RC) beams. To forecast the peak load (Pmax) of the bond behavior between the FRP bars and concrete, five total input variables, namely, the elastic modulus of the bar (Ef), the tensile strength of the bar (Ff), the compressive strength of the concrete (f c), the diameter of the bar ( db), and the bar embedment length ( lb), were selected for machine learning model construction. The accuracy of the constructed predictive machine learning models was compared using several metric performances. However, rank analysis has also been used to ascertain which models perform the best. According to the findings of rank analysis using several metric performances, XGBoost outperformed RF, ADABoost, and CATBoost. Utilizing the developed advanced machine learning methods to examine the bond behavior of FRP bars in RC beams yields tangible advantages for the construction sector. This approach refines the design precision, minimizes expenses, and elevates the overall effectiveness and longevity of structures reinforced with FRP.

  • RESEARCH ARTICLE
    Umut BAKHBERGEN, Chang-Seon SHON, Dichuan ZHANG, Jong Ryeol KIM, Jenny LIU

    Reactive powder concrete (RPC) is a relatively new type of high-performance concrete, offering enhanced load-bearing capacity, mechanical strength, and durability. The enhanced microstructural density of RPC with the incorporation of reinforcing fibers significantly increases its resistance to durability challenges, particularly against external sulfate attack (ESA). However, conventional laboratory testing methods for evaluating the resistance of RPC to ESA are limited. Hence, a new performance-based approach was developed to evaluate the durability of RPC exposed to ESA. Expansion of nine RPC mixtures designed by Taguchi L9 orthogonal array method with four factors (steel fiber content, water-to-binder ratio (w/b), silica fume content, and sodium sulfate (Na2SO4) concentration) at three different temperatures (20, 40, and 60 °C) was used to calculate the reaction rate constant based on the first order chemical reaction kinetics. This mathematical model was rearranged to determine the activation energy (Ea), minimal energy required to initiate the ESA reaction, of RPC mixtures that were used to evaluate the performance of RPC mixtures exposed to ESA. The threshold value of Ea was determined from the correlation between Na2SO4 solution concentrations and the Ea values of RPC mixtures. It was concluded that the model-defined parameters provide valuable insights to characterize the ESA durability of RPC.

  • RESEARCH ARTICLE
    Seyed Aref Mousavi TEROUJENI, Nabi Mehri KHANSARI, Hamed Danandeh HESAR

    Conventional methods for predicting crack growth in composite materials often face limitations due to the complex nature of these materials, resulting in inaccurate predictions of crack initiation and propagation. To overcome these limitations, the research employs an advanced image processing technique to capture the behavior of GLASS/PA6 thermoplastic composites. Three algorithms (Euclidean Distance-Based Tracking Algorithm, Correlation-Based Tracking Algorithm, and Corner-Based Tracking Algorithm) are utilized to predict strain and displacement fields. The methodology involves recording displacement values through a sequence of images and applying image processing techniques to identify distinct surface features on the material. The results demonstrate strong consistency between numerical simulations and experimental data, indicating the effectiveness of this approach.

  • RESEARCH ARTICLE
    Mohamed GHALLA, Alireza BAHRAMI, Ehab MLYBARI, Moataz BADAWI

    The failure risk of defected reinforced concrete (RC) beams is considered a potential threat. This risk is experimentally identified, numerically analyzed, and thoroughly diminished to enhance structural safety and sustainability to mitigate the potential for structural collapse during construction. This research investigates the efficacy of an external post-tensioning mechanism in enhancing the behavior of defected RC beams lacking shear reinforcement, employing both experimental and numerical approaches. Fourteen RC beams were tested to evaluate the impact of post-tensioning force levels and the inclination angle of post-tensioning bars. The study found that regardless of force magnitude or angle, post-tensioning improved the failure characteristics of the non-stirrup beam. The failure mode transitioned from brittle to ductile, resulting in a more advantageous distribution of cracks. Reinforced beams exhibited increased cracking and ultimate loads, with the enhancement more pronounced at higher post-tensioning force levels. Inclined post-tensioning at angles of 75°, 60°, and 45° demonstrated substantial enhancement in cracking and ultimate loads, as well as elastic stiffness. The findings highlighted the superiority of inclined post-tensioning configurations, especially at 60°, for reinforced beams. Moreover, the study revealed a significant increase in absorbed energy with the proposed strengthening system. Additionally, finite element modelling (FEM) was used to replicate the tested beams. FEM accurately predicted the crack development, ultimate capacity, and deformation, aligning well with experimental observations.

  • RESEARCH ARTICLE
    Merve ERMIS, Umit N. ARIBAS, Emrah MANDENCI, Emre KAHRAMAN, Mehmet H. OMURTAG

    This study enhances the application of cross-sectional warping considered mixed finite element (W-MFE) formulation to accurately determine natural vibration, static displacement response, and shear and normal stress evaluation with very close to the precision of solid finite elements (FEs) in two-phase/multi-phase functionally graded (FG) laminated composite beams strength using carbon nanotubes (CNTs). The principles of three dimensional (3D) elasticity theory are used to derive constitutive equations. The mixed finite element (MFE) method is improved by accounting for warping effects by displacement-based FEs within the cross-sectional domain. The MFE with two nodes has a total of 24 degrees of freedom. The two-phase material consists of a polymer matrix reinforced with aligned CNTs that are FG throughout the beam thickness. The multi-phase FG beam is modeled as a three-component composite material, consisting of CNTs, a polymer matrix, and fibers. The polymer matrix is reinforced by longitudinally aligned fibers and randomly dispersed CNT particles. The fiber volume fractions are considered to change gradually through the thickness of the beam following a power-law variation. The W-MFE achieves satisfactory results with fewer degrees of freedom than 3D solid FEs. Benchmark examples examine the effects of ply orientation, configuration, and fiber gradation on FG beam behavior.

  • RESEARCH ARTICLE
    Zhongwen GONG, Ergang XIONG, Shang WANG, Yao ZHANG, Yupeng XIE

    To explore the applicability of three-dimensional (3D) peridynamics (PD) in complex stress, 36 reinforced concrete (RC) beams without web reinforcement were designed and tested, and investigated the effects of shear span ratio, longitudinal reinforcement, and flange width on the shear strength of beams. A 3D discretization model of all specimens in the test was established, and the specimens were simulated using the PD method. To consider the heterogeneity of concrete, a non-homogeneous PD model considering aggregate size was established, and the simulation results were compared with the original model. The results indicate that the shear span ratio, longitudinal reinforcement, and flange width have a significant impact on the shear strength of RC beams without web reinforcement. The 3D PD model has a good applicability for RC beams under complex stress. Without considering computational costs, heterogeneous models can obtain more accurate results than homogeneous models and better reflect the process of concrete beam failure.

  • RESEARCH ARTICLE
    Jeongbin HWANG, Insoo JEONG, Junghoon KIM, Seokho CHI

    Earthwork productivity analysis is essential for successful construction projects. If productivity analysis results can be accessed anytime and anywhere, then project management can be performed more efficiently. To this end, this paper proposes an earthwork productivity monitoring framework via a real-time scene updating multi-vision platform. The framework consists of four main processes: 1) site-optimized database development; 2) real-time monitoring model updating; 3) multi-vision productivity monitoring; and 4) web-based monitoring platform for Internet-connected devices. The experimental results demonstrated satisfactory performance, with an average macro F1-score of 87.3% for continuous site-specific monitoring, an average accuracy of 86.2% for activity recognition, and the successful operation of multi-vision productivity monitoring through a web-based platform in real time. The findings can contribute to supporting site managers to understand real-time earthmoving operations while achieving better construction project and information management.