2025-05-06 2025, Volume 19 Issue 4
  • Select all
  • RESEARCH ARTICLE
    Arslan Qayyum KHAN, Syed Ghulam MUHAMMAD, Ali RAZA, Preeda CHAIMAHAWAN, Amorn PIMANMAS

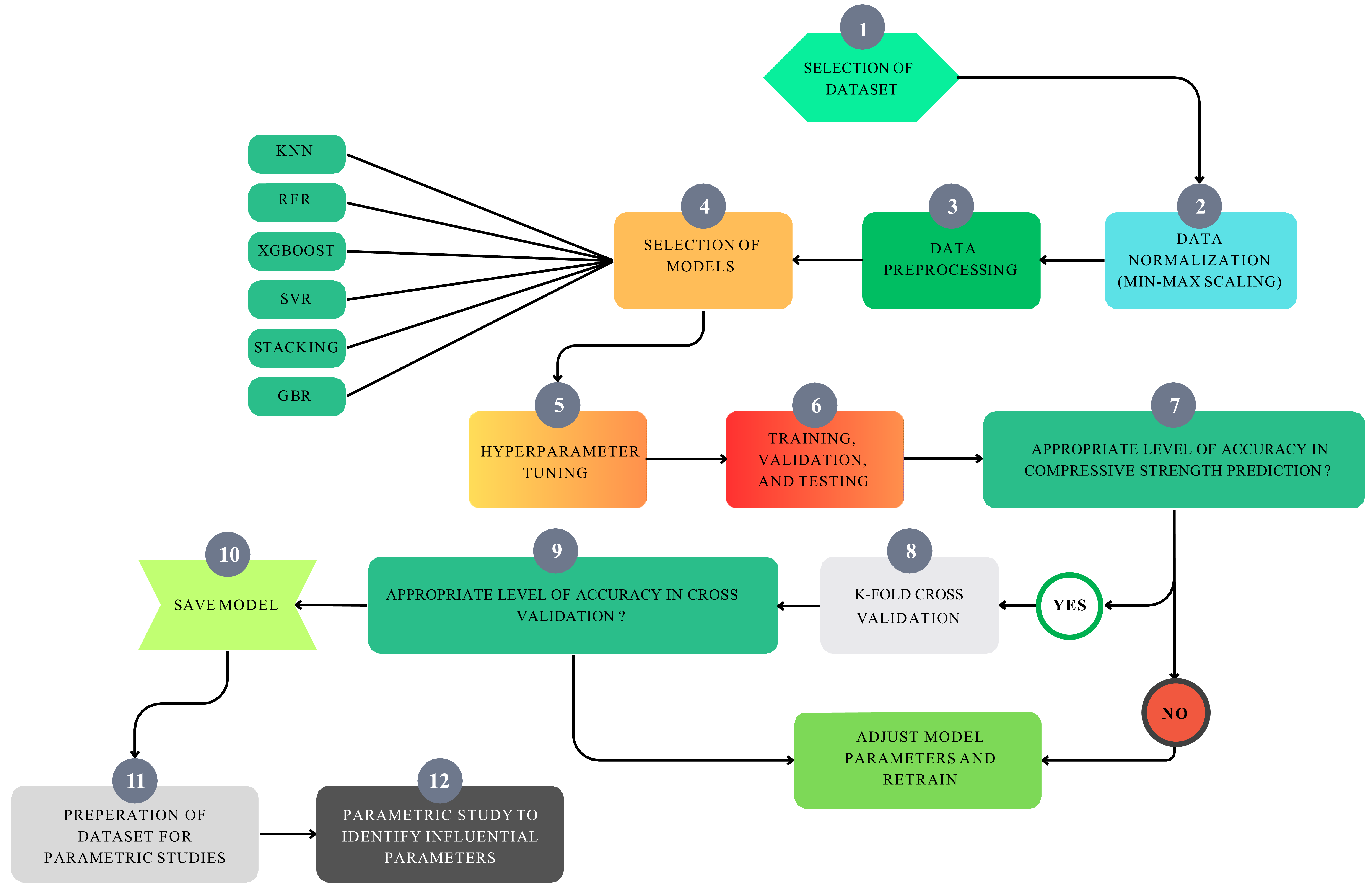
    This study presents a robust framework for predicting the compressive strength of ultra-high performance concrete (UHPC) using machine learning models, based on a comprehensive data set of 761 data points derived from various UHPC mix designs. Six models, including K-Nearest Neighbors (KNN), Gradient Boosting Regression (GBR), Random Forest Regression (RFR), Support Vector Regression (SVR), Stacking and eXtreme Gradient Boosting (XGBoost), were evaluated. Among them, XGBoost demonstrated the best prediction accuracy, achieving a coefficient of determination (R2) of 0.969 and a root mean square error (RMSE) of 4.626 MPa, outperforming the other models. The Stacking model also performed well with an R2 of 0.960, though it slightly overestimated at higher compressive strength levels. SHapley Additive exPlanations (SHAP) analysis revealed that curing time, silica fume, and aggregate content were the most significant factors influencing compressive strength. Curing time emerged as the dominant factor, significantly surpassing other variables such as silica fume and aggregate content in its impact on compressive strength. This dominance is attributed to its critical role in hydration and compressive strength development, while silica fume and aggregates primarily contributed by enhancing matrix densification and structural integrity. SHAP feature dependency analysis further highlighted complex interactions, particularly between water content and superplasticizer dosage, affecting workability and compressive strength.

  • RESEARCH ARTICLE
    Mostafa KHEDR, Mahmoud METAWIE, Mohamed MARZOUK

    Traditional evaluation of reinforced rebar in concrete elements involves destructive methods that may harm the building. This paper introduces a framework that adopts non-destructive techniques to classify rebar in reinforced concrete elements. The framework integrates Ground Penetrating Radar (GPR) with deep learning to automate rebar detection and analysis in concrete elements. The framework consists of four stages: Data sets Creation, Data sets Processing, Steel Rebar Detection Model, and Transfer Learning. Different deep learning models are tested to choose the highest-performing model. The YOLO v8 model outperforms Faster R-CNN and YOLO v7. The selected YOLO v8 model is trained on experimental and site data and then tested on real data from the building to validate the model’s accuracy and ability to classify rebar diameter. Integrating GPR with deep learning can potentially improve the accuracy and efficiency of rebar detection in structural assessments.

  • RESEARCH ARTICLE
    Kang LI, Xiongyao XIE, Hao CHEN, Biao ZHOU, Changfu HUANG

    Steel fiber reinforced concrete-reinforced concrete (SFRC-RC) composite linings are popular in shield tunnel construction due to exceptional strength and waterproofing properties. Non-destructive testing methods are essential for assessing the quality of these linings and ensuring tunnel construction safety. This study investigates the potential and parameters of ground penetrating radar (GPR) detection for the composite linings, using the Deep Tunnel Sewerage System-Phase 2 project in Singapore as a case study. The gprMax simulations incorporated the random distribution and precise parameters of steel fibers to conduct preliminary frequency selection studies. The structural setup of the model experiments mirrored that of the actual tunnel, allowing for an analysis of GPR penetration capabilities at various frequencies. Field testing provided authentic GPR data, validating conclusions drawn from simulations and model experiments and examining GPR power attenuation patterns. Findings indicate that GPR is effective for the quality detection of composite linings. The optimal frequency for detecting SFRC-RC composite linings is 300 MHz, which resolves the interfaces of different layered media. Based on single-parameter exponential and power function fitting, empirical formulas for power attenuation quantitatively characterize GPR signal attenuation in SFRC-RC composite linings. This paper offers valuable references for GPR detection of SFRC-RC composite linings.

  • RESEARCH ARTICLE
    Zhi SUN

    This paper investigates the displacement and bending moment impact amplification of the classic hinged-hinged beam to moving load and demarcates their applicable range to dead load gravity stretching retention effect. A modified Euler–Bernoulli beam model with an extension to consider stretching retention effect due to beam flexure is developed. A multi-harmonic frequency-multiplication modal forced oscillation theory is adopted to analyze the impact spectrum of the classic beam under single moving force. The applicable range of the computed impact spectrum is demarcated based on the evaluation of the additional response and stretching force increment. This study proposes to compute the peak response occurrence spatial positions besides the impact factors for safety and fatigue evaluation. The results for the computed bending moment response in the low moving speed region tell, the normalized peak response occurrence spatial position curves are of the similar shape and magnitude as the corresponding normalized peak response occurrence instant curves for the classic beam. A case study on the related demarcation analysis present one design of a slender steel beam that the classic Euler beam model is applicable to the moving load impact analysis for the scenarios of low moving speed around its self-weight equilibrium state.

  • RESEARCH ARTICLE
    Melda YÜCEL

    While creating structural model, it is required that evaluation different and various alternative scenarios to provide sustainable conditions for the environment, and nature besides that structures have characteristics as strength and serviceability. However, this process needs extremely long times together with much effort to find out the desired properties. Concordantly, optimization technologies can be evaluated to use in overcoming the mentioned disadvantages. Regarding this, in this study, reinforced concrete cylindrical wall was dealt for generating an optimum structure by providing cost-minimization besides making possible eco-friendly design conditions. The best structural models were also evaluated according to variable concrete strengths and wall heights in separate cases as single and multi-objective ones. Meanwhile, a metaheuristic method as flower pollination algorithm was handled to detect the best values of structural parameters including total reinforcement and concrete amount, appropriate spacing between reinforcements, etc. Also, a different optimization methodology was applied for reinforced concrete structures in order to evaluate different aims, like both sustainability and economic conditions, besides independent objectives. In this respect, the minimum cost, and CO2 can be determined together for different structural parameters like concrete compressive strength, wall height, etc. By this regard, multi-objective optimization processes can be utilized to investigate different structural models in order to focus on fundamental purposes like minimum cost, and emission values besides maximum seismic safety of structures.

  • RESEARCH ARTICLE
    Hadi ARYAN, Bora GENCTURK, Farshid HOSSEINI, Florentia KAVOURA

    In this paper, a computational approach is undertaken to determine the rotational stiffness and moment capacity provided by typical “pinned” column base-plate connections in low-rise metal buildings by analyzing a wide-range of connection parameters. The most influencing details of the connections on the overall behavior were identified. First, development and validation of high-fidelity computational models using experimental data are described. Then, the validated models were used to perform a parametric study to understand the effect of configurational details on the rotational stiffness and moment capacity of the column base-plate connections with anchor rods between the flanges. Anchor rod diameter, by itself, and in combination with base-plate thickness, was found to be the most influential parameter on the moment capacity of connections with smaller web depths. For larger web depths, the number of anchor rods was influential in the moment capacity, particularly, in one of the loading directions.

  • RESEARCH ARTICLE
    Hafiz Asfandyar AHMED

    Significant damage to structures has been observed in several major seismic events within the Himalayan region recently, highlighting the need for further investigation into their potential vulnerability. While building codes are frequently improved especially after a huge earthquake disaster, existing structures remain susceptible and should be retrofitted to enhance their performance and decrease vulnerability. This study aims to endorse public safety and well-being by lowering the potential risk of casualties and fatalities resulting from earthquakes effects on existing reinforced concrete (RC) structures, especially in the Himalayan region. The goal is to assess the seismic vulnerability of RC structures and to identify a suitable retrofit solution using a multi-faceted approach, where the impact of the retrofit solution is estimated, based on reducing the seismic vulnerability, retrofit cost, and carbon dioxide (CO2) emission. A multi-story RC frame structure is a case study built in the seismically prone Himalayan region. Various indicators are employed in this study to evaluate the seismic vulnerability of the building including collapse fragility functions, vulnerability index (VI) based on capacity spectrum method, and other soft-story related parameters such as story shear, inter-story drift, plastic hinge mechanism, damage state, and stress history in soft-story columns, in assessing how seismic retrofitting affects structural performance. Four different retrofitting scenarios are considered to reduce the vulnerability of the existing structure so that the optimized one can be selected based on the proposed multi-faceted approach. This study focuses solely on retrofitting ground story columns, as it is expected to have a minimal economic, social, and environmental impact, making it an easy choice for decision-makers to implement. Finally, the cost-effectiveness is quantified based on the retrofit cost and global warming potential of considered retrofit materials, and the optimization of retrofitting strategies based on the proposed multi-faceted approach, using VI, retrofit cost, and CO2 emission.

  • RESEARCH ARTICLE
    Van Ke TRAN, Van Minh PHUNG, Thi Huong Huyen TRUONG, Van Thom DO, Van Doan DAO

    In addition to accounting for non-gradient nonlocal elastic stress, a nonlocal strain gradient theory (NSGT) also considers the nonlocality of higher-order strain gradients; thus, it is applicable to small-scale structures and can account for both hardening and softening effects. An analytical model is constructed in this research endeavor to depict the free vibration characteristics of sandwich functionally graded porous (FGP) doubly-curved nanoshell integrated with piezoelectric surface layers consists of three distinct layers, taking into account flexoelectrici effect based on NSGT and novel refined high-order shear deformation hypothesis. The novelty of this study is that the two nonlocal coefficients and material length scale of the core layer are variable along thickness, like other material characteristics. The equilibrium equation of motion of the doubly-curved nanoshell is derived from Hamilton’s principle, then the Galerkin method is applied to derive the natural vibration frequency values of the doubly-curved nanoshell with different boundary conditions (BCs). The influence of parameters such as flexoelectric effect, nonlocal and length scale factors, elastic medium stiffness factor, porosity factor, and BCs on the free vibration esponse of the nanoshell is detected and comprehensively studied. This paper is claimed to provide a theoretical predicition on the impact of the size-small dependent and flexoelectric effect upon the oscillation of FGP nanoshell integrated with piezoelectric surface layers, thus sheding light on understanding the underlying physics of electromechanical coupling at the nanoshell to some extent.

  • RESEARCH ARTICLE
    Tianxing MA, Cuigang CHEN, Liangxu SHEN, Kun LUO, Zheyuan JIANG, Hengyu LIU, Xiangqi HU, Yun LIN, Kang PENG

    The accurate prediction of peak particle velocity (PPV) is essential for effectively managing blast-induced vibrations in mining operations. This study presents a novel PPV prediction method based on the social network search and LightGBM (SNS-LightGBM) deep gradient cooperative learning framework. The SNS algorithm enhances LightGBM’s learning process by optimizing hyperparameters through global search capabilities and balancing model complexity to improve generalization. To assess its performance, five baseline machine learning models and a hybrid model combining SNS-LightGBM were developed for comparison. The predictive performance of these models was evaluated using metrics such as coefficient of determination (R2), mean absolute error (MAE), mean absolute percentage error (MAPE), mean squared error (MSE), and root mean squared error (RMSE). The results indicate that the SNS-LightGBM model substantially improves both the accuracy and stability of PPV predictions. The SNS-LightGBM model outperformed all other models, achieving an R2 of 0.975, MAE of 0.086, MAPE of 0.071, MSE of 0.019, and RMSE of 0.138. Additionally, a feature importance analysis revealed that distance and charge weight are the most significant factors influencing PPV, far surpassing other parameters. These findings offer valuable insights for improving the precision of blast vibration prediction and optimizing blasting designs.

  • RESEARCH ARTICLE
    Liqiang JIANG, Xiaozhi LIU, Yingqi YAN, Lizhong JIANG, Yi HU

    The high-speed railway track-bridge system (HSRTBS) is susceptible to damage under the effects of earthquakes, thus threatening the safety of running trains. To improve the seismic performance of HSRTBS and reduce damage to the system, a replaceable X-shaped Energy Dissipating Steel Damper (X-EDSD) is proposed, which contains the energy-dissipating component (EDC) to dissipate the earthquake energy. Cyclic tests were performed to obtain the hysteretic performance of the EDC and X-EDSD, and a test-validated numerical model was developed to conduct parametric analyses. The X-EDSD was simplified as a nonlinear spring element with hysteretic parameters and modeled into the numerical model of the HSRTBS for seismic dynamic analyses. The peak displacements of girder and rail decreased by approximately 48.1% and 47.7%, respectively. The peak deflections of the fasteners, cement asphalt mortar layer and sliding layer were reduced by 70.4%, 70.8%, and 86.1%, respectively. A comprehensive consideration of the system response control-economic cost ratio coefficient Rpe is proposed, and the optimal thickness of 14.94 mm is obtained by applying cubic term coefficient fitting according to 5 groups of steel plate thickness data for the specific case study in this paper. The method can be used for cost-informed X-EDSD-selection for seismic mitigation of HSRTBS.