2024-08-06 2024, Volume 18 Issue 7
  • Select all
  • RESEARCH ARTICLE
    Weijiu CUI, Haijun SUN, Jiangang ZHOU, Sheng WANG, Xinyu SHI, Yaxin TAO

    The importance of geometrical control of three dimensional (3D) printable concrete without the support of formwork is widely acknowledged. In this study, a numerical model based on computational fluid dynamics was developed to evaluate the geometrical quality of a 3D printed layer. The numerical results were compared, using image analysis, with physical cross-sectional sawn samples. The influence of printing parameters (printing speed, nozzle height, and nozzle diameter) and the rheological behavior of printed materials (yield stress), on the geometrical quality of one printed layer was investigated. In addition, the yield zone of the printed layer was analyzed, giving insights on the critical factors for geometrical control in 3D concrete printing. Results indicated that the developed model can precisely describe the extrusion process, as well as the cross-sectional quality.

  • REASEARCH ARTICLE
    M. P. SALAIMANIMAGUDAM, J. JAYAPRAKASH

    Digital fabrication techniques, in recent decades, have provided the basis of a sustainable revolution in the construction industry. However, selecting the digital fabrication method in terms of manufacturability and functionality requirements is a complex problem. This paper presents alternatives and criteria for selection of digital fabrication techniques by adopting the multi-criteria decision-making technique. The alternatives considered in the study are concrete three-dimensional (3D) printing, shotcrete, smart dynamic casting, material intrusion, mesh molding, injection concrete 3D printing, and thin forming techniques. The criteria include formwork utilization, reinforcement incorporation, geometrical complexity, material enhancement, assembly complexity, surface finish, and build area. It demonstrates different multi-criteria decision-making techniques, with both subjective and objective weighting methods. The given ranking is based on the current condition of digital fabrication in the construction industry. The study reveals that in the selection of digital fabrication techniques, the criteria including reinforcement incorporation, build area, and geometrical complexity play a pivotal role, collectively accounting for nearly 70% of the overall weighting. Among the evaluated techniques, concrete 3D printing emerged as the best performer, however the shotcrete and mesh molding techniques in the second and third positions.

  • RESEARCH ARTICLE
    Prabhat Ranjan PREM, P. S. AMBILY, Shankar KUMAR, Greeshma GIRIDHAR, Dengwu JIAO

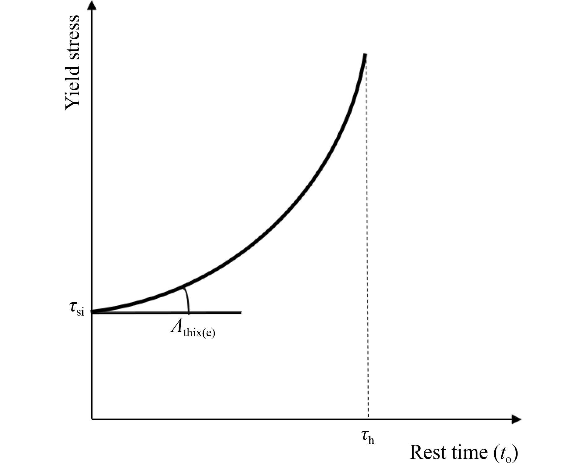
    The thixotropic structural build-up is crucial in extrusion-based three-dimensional (3D) concrete printing. This paper uses a theoretical model to predict the evolution of static and dynamic yield stress for printed concrete. The model employs a structural kinetics framework to create a time-independent constitutive link between shear stress and shear rate. The model considers flocculation, deflocculation, and chemical hydration to anticipate structural buildability. The reversible and irreversible contributions that occur throughout the build-up, breakdown, and hydration are defined based on the proposed structural parameters. Additionally, detailed parametric studies are conducted to evaluate the impact of model parameters. It is revealed that the proposed model is in good agreement with the experimental results, and it effectively characterizes the structural build-up of 3D printable concrete.

  • RESEARCH ARTICLE
    Peng ZHU, Yunming ZHU, Wenjun QU, Liyu XIE

    The recycled powder (RP) from construction wastes can be used to partially replace cement in the preparation of reactive powder concrete. In this paper, reactive powder concrete mixtures with RP partially replacing cement, and natural sand instead of quartz, are developed. Standard curing is used, instead of steam curing that is normally requested by standard for reactive powder concrete. The influences of RP replacement ratio (0, 10%, 20%, 30%), silica fume proportion (10%, 15%, 20%), and steel fiber proportion (0, 1%, 2%) are investigated. The effects of RP, silica fume, and steel fiber proportion on compressive strength, elastic modulus, and relative absorption energy are analyzed, and theoretical models for compressive strength, elastic modulus, and relative absorption energy are established. A constitutive model for the uniaxial compressive stress–strain relationship of reactive powder concrete with RP is developed. With the increase of RP replacement ratio from 0% to 30%, the compressive strength decreases by 42% and elastic modulus decreases by 24%.

  • RESEARCH ARTICLE
    Quang-Huy LE, Duy-Hung NGUYEN, Thanh SANG-TO, Samir KHATIR, Hoang LE-MINH, Amir H. GANDOMI, Thanh CUONG-LE

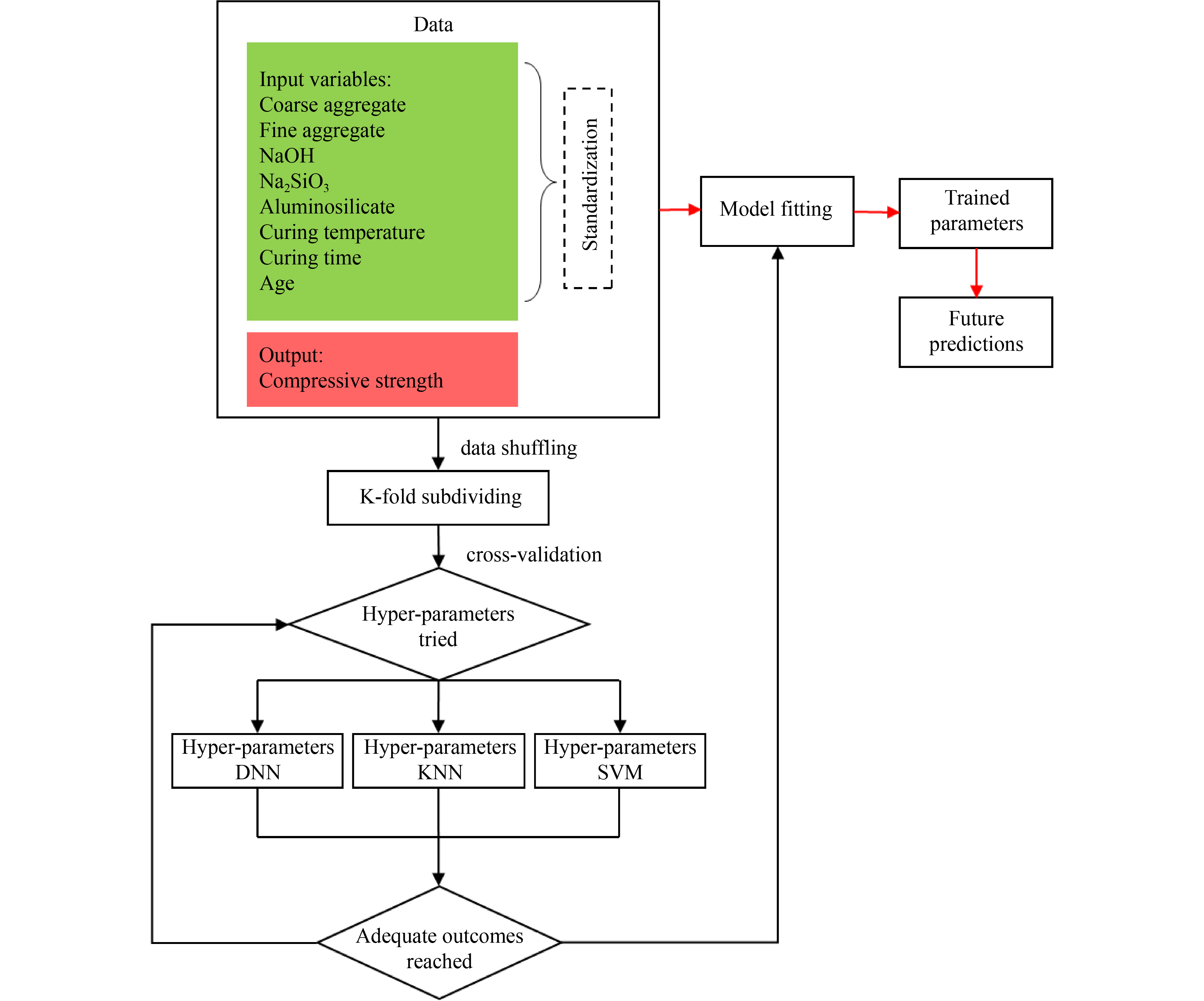
    Recently, great attention has been paid to geopolymer concrete due to its advantageous mechanical and environmentally friendly properties. Much effort has been made in experimental studies to advance the understanding of geopolymer concrete, in which compressive strength is one of the most important properties. To facilitate engineering work on the material, an efficient predicting model is needed. In this study, three machine learning (ML)-based models, namely deep neural network (DNN), K-nearest neighbors (KNN), and support vector machines (SVM), are developed for forecasting the compressive strength of the geopolymer concrete. A total of 375 experimental samples are collected from the literature to build a database for the development of the predicting models. A careful procedure for data preprocessing is implemented, by which outliers are examined and removed from the database and input variables are standardized before feeding to the fitting process. The standard K-fold cross-validation approach is applied for evaluating the performance of the models so that overfitting status is well managed, thus the generalizability of the models is ensured. The effectiveness of the models is assessed via statistical metrics including root mean squared error (RMSE), mean absolute error (MAE), correlation coefficient (R), and the recently proposed performance index (PI). The basic mean square error (MSE) is used as the loss function to be minimized during the model fitting process. The three ML-based models are successfully developed for estimating the compressive strength, for which good correlations between the predicted and the true values are obtained for DNN, KNN, and SVM. The numerical results suggest that the DNN model generally outperforms the other two models.

  • RESEARCH ARTICLE
    Ahmed M. ATTA, Reda N. BEHIRY, Mohammed I. HARAZ

    Recently, inverted T-beams have been used in reinforced concrete (RC) bridges to support transverse precast stringers. Inverted T-beams, contrary to practice with conventional beams, are loaded on the flanges upper surface. This loading configuration causes hanger failure due to the generation of vertical tensile stresses near the bottom of the web. The key purpose of this study is to investigate the efficiency of vertical external prestressing stainless-steel bars in mitigating non-ductile hanger failure in reinforced concrete inverted T-beams. An experimental study on six inverted-T beams, including two un-strengthened specimens, was carried out. The study showed that the value of the prestressing level had a considerable impact on the performance of hanger mechanism in relation to crack pattern, ultimate loads, cracking behavior, load–deflection, strains, and ductility. The experimental results indicated that the suggested method for strengthening inverted T-beams had efficacy in reducing the seriousness of the non-ductile hanger failure and resulted in a strength increase of up to 53% when compared to that of the un-strengthened specimen. Additionally, two analytical models for estimating the hanger capacity and the average crack width of the strengthened RC inverted T-beams were proposed. The models that were proposed exhibited a high degree of agreement with the experimental results.

  • RESEARCH ARTICLE
    Guo-Liang SHI, Zhan-Sheng LIU, De-Chun LU, Qing-Wen ZHANG, Majid DEZHKAM, Ze-Qiang WANG

    To achieve efficient structural design, it is crucial to reduce the cost of materials while ensuring structural safety. This study proposes an optimization method for design parameters (DPs) in a prestressed steel structure driven by multi-factor coupling. To accomplish this, a numerical proxy model of prestressed steel structures is established with integration of DPs and mechanical parameters (MPs). A data association-parameter analysis-optimization selection system is established. A correlation between DPs and MPs is established using a back propagation (BP) neural network. This correlation provides samples for parameter analysis and optimization selection. MPs are used to characterize the safety of the structure. Based on the safety grade analysis, the key DPs that affect the mechanical properties of the structure are obtained. A mapping function is created to match the MPs and the key DPs. The optimal structural DPs are obtained by setting structural materials as the optimization objective and safety energy as the constraint condition. The theoretical model is applied to an 80-m-span gymnasium and verified with a scale test physical model. The MPs obtained using the proposed method are in good agreement with the experimental results. Compared with the traditional design method, the design cycle can be shortened by more than 90%. Driven by the optimal selection method, a saving of more than 20% can be achieved through reduction of structural material quantities. Moreover, the cross-sectional dimensions of radial cables have a substantial influence on vertical displacement. The initial tension and cross-sectional size of the upper radial cable exhibit the most pronounced impact on the stress distribution in that cable. The initial tension and cross-sectional size of the lower radial cable hold the greatest sway over the stress distribution in that cable.

  • RESEARCH ARTICLE
    Taimur RAHMAN, Pengfei ZHENG, Shamima SULTANA

    The precise prediction of the fundamental vibrational period for reinforced concrete (RC) buildings with infilled walls is essential for structural design, especially earthquake-resistant design. Machine learning models from previous studies, while boasting commendable accuracy in predicting the fundamental period, exhibit vulnerabilities due to lengthy training times and inherent dependence on pre-trained models, especially when engaging with continually evolving data sets. This predicament emphasizes the necessity for a model that adeptly balances predictive accuracy with robust adaptability and swift data training. The latter should include consistent re-training ability as demanded by real-time, continuously updated data sets. This research implements an optimized Light Gradient Boosting Machine (LightGBM) model, highlighting its augmented predictive capabilities, realized through the astute use of Bayesian Optimization for hyperparameter tuning on the FP4026 research data set, and illuminating its adaptability and efficiency in predictive modeling. The results show that the R2 score of LightGBM model is 0.9995 and RMSE is 0.0178, while training speed is 23.2 times faster than that offered by XGBoost and 45.5 times faster than for Gradient Boosting. Furthermore, this study introduces a practical application through a streamlit-powered, web-based dashboard, enabling engineers to effortlessly utilize and augment the model, contributing data and ensuring precise fundamental period predictions, effectively bridging scholarly research and practical applications.

  • RESEARCH ARTICLE
    Huihui LI, Lifeng LI, Rui HU, Meng YE

    Viscous dampers are widely used as passive energy dissipation devices for long-span cable-stayed bridges for mitigation of seismic load-induced vibrations. However, complicated finite element (FE) modeling, together with repetitive and computationally intensive nonlinear time-history analyses (NTHAs) are generally required in conventional design methods. To streamline the preliminary design process, this paper developed a simplified longitudinal double degree of freedom model (DDFM) for single and symmetric twin-tower cable-stayed bridges. Based on the proposed simplified longitudinal DDFM, the analytical equations for the relevant mass- and stiffness-related parameters and longitudinal natural frequencies of the structure were derived by using analytical and energy methods. Modeling of the relationship between the nonlinear viscous damper parameters and the equivalent damping ratio was achieved through the equivalent linearization method. Additionally, the analytical equations of longitudinal seismic responses for long-span cable-stayed bridges with nonlinear viscous dampers were derived. Based on the developed simplified DDFM and suggested analytical equations, this paper proposed a simplified calculation framework to achieve a simplified design method of nonlinear viscous damper parameters. Moreover, the effectiveness and applicability of the developed simplified longitudinal DDFM and the proposed calculation framework were further validated through numerical analysis of a practical cable-stayed bridge. Finally, the results indicated the following. 1) For the obtained fundamental period and longitudinal stiffness, the differences between results of the simplified longitudinal DDFM and numerical analysis were only 2.05% and 1.5%, respectively. 2) Relative calculation errors of the longitudinal girder-end displacement and bending moment of the bottom tower section of the bridge obtained from the simplified longitudinal DDFM were limited to less than 25%. 3) The equivalent damping ratio of nonlinear viscous dampers and the applied loading frequency had significant effects on the longitudinal seismic responses of the bridge. Findings of this study may provide beneficial information for a design office to make a simplified preliminary design scheme to determine the appropriate nonlinear damper parameters and longitudinal seismic responses for long-span cable-stayed bridges.

  • RESEARCH ARTICLE
    Pengfei DOU, Hao LIU, Chengshun XU, Jinting WANG, Yilong SUN, Xiuli DU

    This study investigates the seismic response and failure mode of a pile−structure system in a liquefiable site by employing a numerical simulation model combined with the shaking-table results of a soil−pile−structure dynamic system. The pile and soil responses obtained from the numerical simulations agreed well with the experimental results. The slopes of the dynamic shear-stress–shear-strain hysteretic curves at different positions also exhibited a decreasing trend, indicating that the shear strength of the soil in all parts of the foundation decreased. The peak acceleration of the soil and pile was not clearly amplified in the saturated sand layer but appeared to be amplified in the top part. The maximum bending moments appeared in the middle and lower parts of the pile shaft; however, the shear forces at the corresponding positions were not large. It can be observed from the deformation mode of the pile-group foundation that a typical bending failure is caused by an excessive bending moment in the middle of the pile shaft if the link between the pile top and cap is articulated, and sufficient attention should be paid to the bending failure in the middle of the pile shaft.