2024-10-29 2024, Volume 18 Issue 10
  • Select all
  • RESEARCH ARTICLE
    Junchen YE, Zhixin ZHANG, Ke CHENG, Xuyan TAN, Bowen DU, Weizhong CHEN

    Civil infrastructure is prone to structural damage due to high geo-stress and other natural disasters, so monitoring is required. Data collected by structural health monitoring (SHM) systems are easily affected by many factors, such as temperature, sensor fluctuation, sensor failure, which can introduce a lot of noise, increasing the difficulty of structural anomaly identification. To address this problem, this paper designs a new process of structural anomaly identification under noisy conditions and offers Civil Infrastructure Denoising Autoencoder (CIDAE), a denoising autoencoder-based deep learning model for SHM of civil infrastructure. As a case study, the effectiveness of the proposed model is verified by experiments on deformation stress data of the Wuhan Yangtze River Tunnel based on finite element simulation. Investigation of the circumferential weld and longitudinal weld data of the case study is also conducted. It is concluded that CIDAE is superior to traditional methods.

  • RESEARCH ARTICLE
    Burcu GUNES

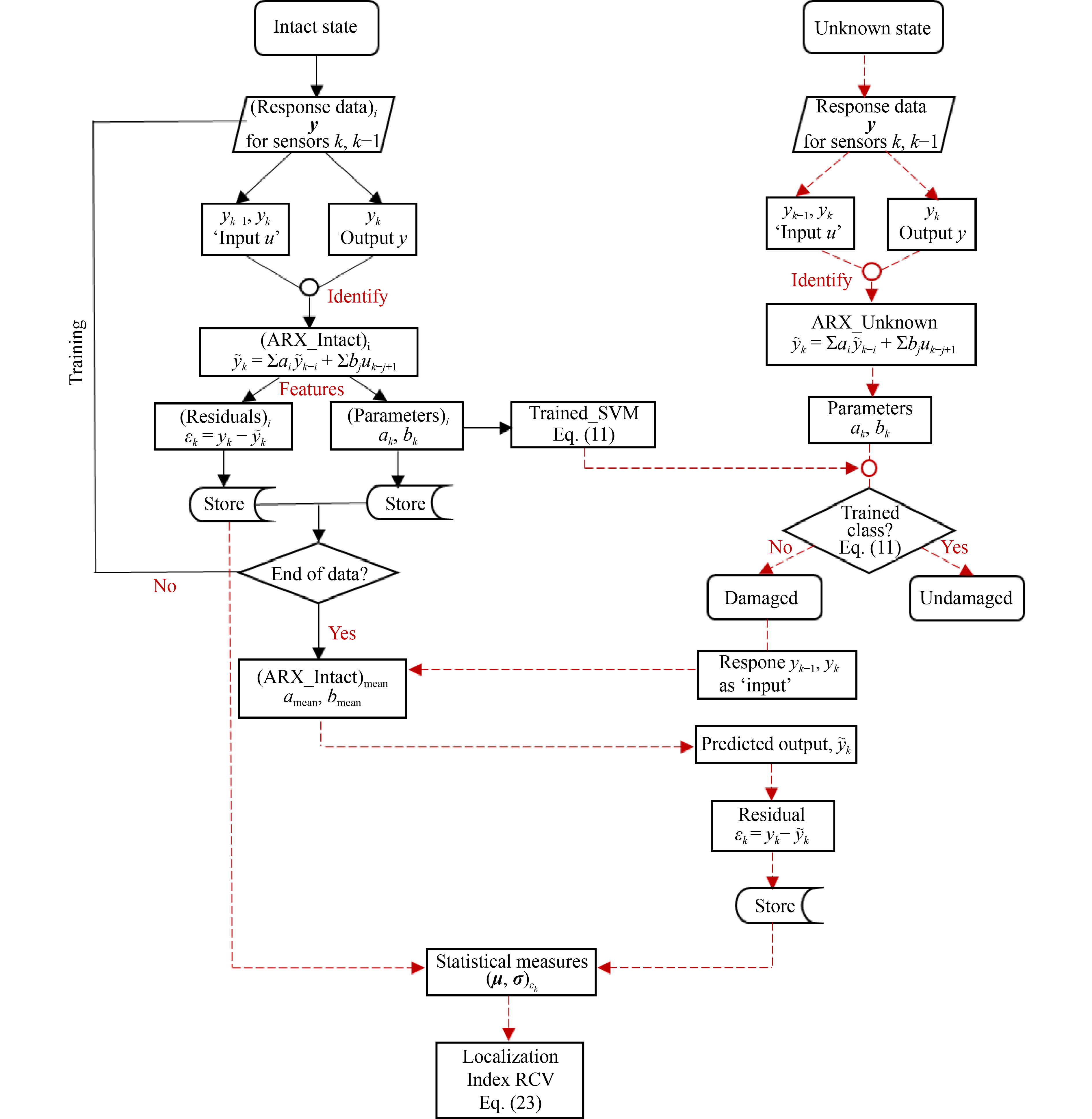
    Machine learning algorithms operating in an unsupervised fashion has emerged as promising tools for detecting structural damage in an automated fashion. Its essence relies on selecting appropriate features to train the model using the reference data set collected from the healthy structure and employing the trained model to identify outlier conditions representing the damaged state. In this paper, the coefficients and the residuals of the autoregressive model with exogenous input created using only the measured output signals are extracted as damage features. These features obtained at the baseline state for each sensor cluster are then utilized to train the one class support vector machine, an unsupervised classifier generating a decision function using only patterns belonging to this baseline state. Structural damage, once detected by the trained machine, a damage index based on comparison of the residuals between the trained class and the outlier state is implemented for localizing damage. The two-step damage assessment framework is first implemented on an eight degree-of-freedom numerical model with the effects of measurement noise integrated. Subsequently, vibration data collected from a one-story one-bay reinforced concrete frame inflicted with progressive levels of damage have been utilized to verify the accuracy and robustness of the proposed methodology.

  • RESEARCH ARTICLE
    Umer Sadiq KHAN, Muhammad ISHFAQUE, Saif Ur Rehman KHAN, Fang Xu, Lerui CHEN, Yi LEI

    Disaster-resilient dams require accurate crack detection, but machine learning methods cannot capture dam structural reaction temporal patterns and dependencies. This research uses deep learning, convolutional neural networks, and transfer learning to improve dam crack detection. Twelve deep-learning models are trained on 192 crack images. This research aims to provide up-to-date detecting techniques to solve dam crack problems. The finding shows that the EfficientNetB0 model performed better than others in classifying borehole concrete crack surface tiles and normal (undamaged) surface tiles with 91% accuracy. The study’s pre-trained designs help to identify and to determine the specific locations of cracks.

  • RESEARCH ARTICLE
    Yiming YANG, Chengkun ZHOU, Jianxin PENG, Chunsheng CAI, Huang TANG, Jianren ZHANG

    Reasonable prediction of concrete creep is the basis of studying long-term deflection of concrete structures. In this paper, a hybrid model-driven and data-driven (HMD) method for predicting concrete creep is proposed by using the sequence integration strategy. Then, a novel uncertainty prediction model (UPM) is developed considering uncertainty quantification. Finally, the effectiveness of the proposed method is validated by using the North-western University (NU) database of creep, and the effect of uncertainty on prediction results are also discussed. The analysis results show that the proposed HMD method outperforms the model-driven and three data-driven methods, including the genetic algorithm-back propagation neural network (GA-BPNN), particle swarm optimization-support vector regression (PSO-SVR) and convolutional neural network only method, in accuracy and time efficiency. The proposed UPM of concrete creep not only ensures relatively good prediction accuracy, but also quantifies the model and measurement uncertainties during the prediction process. Additionally, although incorporating measurement uncertainty into concrete creep prediction can improve the prediction performance of UPM, the prediction interval of the creep compliance is more sensitive to model uncertainty than to measurement uncertainty, and the mean contribution of variance attributed to the model uncertainty to the total variance is about 90%.

  • RESEARCH ARTICLE
    Maedeh HOSSEINZADEH, Hojjat SAMADVAND, Alireza HOSSEINZADEH, Seyed Sina MOUSAVI, Mehdi DEHESTANI

    The mechanical and durability characteristics of concrete are crucial for designing and evaluating concrete structures throughout their entire operational lifespan. The main objective of this research is to use the deep learning (DL) method along with an artificial neural network (ANN) to predict the chloride migration coefficient and concrete compressive strength. An expansive experimental database of nearly 1100 data points was gathered from existing scientific literature. Four forecast models were created, utilizing between 10 and 12 input features. The ANN was used to address the missing data gaps in the literature. A comprehensive pre-processing approach was then implemented to identify outliers and encode data attributes. The use of mean absolute error (MAE) as an evaluation metric for regression tasks and the employment of a confusion matrix for classification tasks were found to produce accurate results. Additionally, both the compressive strength and chloride migration coefficient exhibit a high level of accuracy, above 0.85, in both regression and classification tasks. Moreover, a user-friendly web application was successfully developed in the present study using the Python programming language, improving the ability to integrate smoothly with the user’s device.

  • RESEARCH ARTICLE
    Yongming YAN, Danying GAO, Feifei LUO

    In this paper, the punching shear performance of 8 steel fiber reinforced recycled coarse aggregate concrete (SFRCAC) two-way slabs with a size of 1800 mm × 1800 mm × 150 mm was studied under local concentric load. The effects of RCA replacement ratio (rg) and SF volume fraction (Vf) on the punching shear performance of SFRCAC two-way slabs were investigated. Digital Image Correlation (DIC) measurement and Acoustic Emission (AE) technique were introduced to collect pictures and relevant data during the punching shear test. The test results show that the SFRCAC two-way slab mainly exhibits punching shear failure and flexure failure under local concentric load. The punching shear failure space area of SFRCAC two-way slab has no obvious change with increasing rg, however, show a gradual increase trend with increasing Vf. Both of the punching shear ultimate bearing capacity (Pu) and its deflection of SFRCAC two-way slab decrease with increasing rg and increase with increasing Vf, respectively. Finally, through the regression analysis of the results from this study and the data collected from related literature, the influence of rg and Vf on the Pu of two-way slabs were obtained, and the equations in GB 50010-2010, ACI 318-19, and Eurocode 2 Codes were amended, respectively. Furthermore, the amended equations were all applicable to predicted the ultimate bearing capacity of the ordinary concrete two-way slab, RCAC two-way slab, SFRC two-way slab, and SFRCAC two-way slab.

  • RESEARCH ARTICLE
    Hamid Reza RAZEGHI, Ali Akbar Heshmati RAFSANJANI, Seyed Meisam ALAVI

    In addition to confined investigations on tall geosynthetic reinforced soil (GRS) walls, a remarkable database of such walls must be analyzed to diminish engineers’ concerns regarding the American Association of State Highway and Transportation Officials (AASHTO) Simplified or Simplified Stiffness Method in projects. There are also uncertainties regarding reinforcement load distributions of GRS walls at the connections. Hence, the current study has implemented a combination of finite element method (FEM) and artificial neural network (ANN) to distinguish the performance of short and tall GRS walls and assess the AASHTO design methods based on 88 FEM and 10000 ANN models. There were conspicuous differences between the effectiveness of stiffness (63%), vertical spacing (22%), and length of reinforcements (14%) in the behavior of short and tall walls, along with predictions of geogrid load distributions. These differences illustrated that using the Simplified Method may exert profound repercussions because it does not consider wall height. Furthermore, the Simplified Stiffness Method (which incorporates wall height) predicted the reinforcement load distributions at backfill and connections well. Moreover, a Multilayer Perceptron (MLP) algorithm with a low average overall relative error (up to 2.8%) was developed to propose upper and lower limits of reinforcement load distributions, either at backfill or connections, based on 990000 ANN predictions.

  • RESEARCH ARTICLE
    Yaoyu YANG, Shihchung KANG, Chiaming CHANG

    Automated construction has become urgently needed because the construction industry faces labor safety and cost challenges. However, these developments require investments in new equipment to facilitate automation in construction, resulting in even higher capital costs. Therefore, the research proposes a gravity-triggered rotational connecting (GTRC) method for automating segmental bridge construction. In this automated construction method, a segment-to-segment connector is developed to exploit an eccentric moment introduced by gravity and achieve segmental connections. For implementation, a specific rigging method is presented for a conventional telescopic crane to maintain a particular orientation. Meanwhile, crane path planning is also proposed to guide one segment toward the other segment. A combined computational and experimental verification program is established and employs a simply supported bridge as an example for the proposed method. With the designed connector and rigging assembly, the proposed method is computationally and experimentally verified to automate segmental bridge construction.

  • RESEARCH ARTICLE
    Xianda FENG, Dejun LIU, Yihao GUO, Fei ZHONG, Jianping ZUO, Wei LIU

    In this study, we propose the use of a fiber-reinforced plastic grid with polymer−cement−mortar (FRP Grid-PCM) to reinforce segment joints in tunnel shield linings. These joints play a crucial role in determining bearing capacity but are vulnerable to deterioration during operation. To investigate how to enhance the flexural performance of longitudinal shield lining joints, we built eccentric short column specimens by bolting two half-corbel columns together and tested them in the laboratory. The test program comprised two control specimens and three strengthened specimens with FRP grid applied on one side, away from the axial load. The tests varied two main parameters: loading eccentricity and the number of FRP grid layers. We conducted a detailed analysis of the failure process, bearing capacity, and bending stiffness of longitudinal joints under different conditions. Furthermore, we developed an analytical model to predict the flexural bearing capacity of longitudinal joints upgraded with the FRP Grid-PCM method and validated it through experimental results. The research demonstrates that the FRP grid effectively reduces joint opening and rotation angles while enhancing the bearing capacity of the short column, particularly with concurrent increases in loading eccentricity and the number of FRP grid layers. Overall, our findings offer a novel alternative for improving the flexural performance of longitudinal joints in shield tunnels.

  • RESEARCH ARTICLE
    Yun ZHAO, Zhongfang YANG, Zhanglong CHEN, Daosheng LING

    The consideration of unsaturated conditions is infrequently addressed in current Terzaghi’s soil arching research. A modified analytical method for calculation of unsaturated loosening earth pressure above shallow trapdoor is proposed in this paper. By assuming the existence of a vertical slip surface above the trapdoor, the stress state of the soil in the loosening area are delineated in the extended Mohr–Coulomb circle. To account for the non-uniform distribution of vertical stress at arbitrary points along the horizontal differential soil trip, a virtual rotation circle trajectory of major principal stress is employed. Subsequently, the average vertical stress acting on the soil trip is determined through integral approach. Taking into account the influence of matric suction on soil weight and apparent cohesion, the differential equation governing the soil trip is solved analytically for cases of uniform matric suction distribution and alternatively using the finite difference method for scenarios involving non-uniform matric suction distribution. The proposed method’s validity is confirmed through comparison with published results. The parameter analysis indicates that the loosening earth pressure initially decreases and subsequently increases with the increase of the soil saturation. With the rise of groundwater level, the normalized effective loosening earth pressure shows a decreasing trend.