2024-12-26 2024, Volume 18 Issue 6
  • Select all
  • REVIEW
    Xiaoye Shi, Aimin Jiang, Zhengang Qiu, Anqi Lin, Zaoqu Liu, Lingxuan Zhu, Weiming Mou, Quan Cheng, Jian Zhang, Kai Miao, Peng Luo

    Existing epidemiologic and clinical studies have demonstrated that obesity is associated with the risk of a variety of cancers. In recent years, an increasing number of experimental and clinical studies have unraveled the complex relationship between obesity and cancer risk and the underlying mechanisms. Obesity-induced abnormalities in immunity and biochemical metabolism, including chronic inflammation, hormonal disorders, dysregulation of adipokines, and microbial dysbiosis, may be important contributors to cancer development and progression. These contributors play different roles in cancer development and progression at different sites. Lifestyle changes, weight loss medications, and bariatric surgery are key approaches for weight-centered, obesity-related cancer prevention. Treatment of obesity-related inflammation and hormonal or metabolic dysregulation with medications has also shown promise in preventing obesity-related cancers. In this review, we summarize the mechanisms through which obesity affects the risk of cancer at different sites and explore intervention strategies for the prevention of obesity-associated cancers, concluding with unresolved questions and future directions regarding the link between obesity and cancer. The aim is to provide valuable theoretical foundations and insights for the in-depth exploration of the complex relationship between obesity and cancer risk and its clinical applications.

  • REVIEW
    Limei Wang, Denghui Lu, Maosen Yang, Shiqi Chai, Hong Du, Hong Jiang

    Nipah virus (NiV) is a zoonotic paramyxovirus that has recently emerged as a crucial public health issue. It can elicit severe encephalitis and respiratory diseases in animals and humans, leading to fatal outcomes, exhibiting a wide range of host species tropism, and directly transmitting from animals to humans or through an intermediate host. Human-to-human transmission associated with recurrent NiV outbreaks is a potential global health threat. Currently, the lack of effective therapeutics or licensed vaccines for NiV necessitates the primary utilization of supportive care. In this review, we summarize current knowledge of the various aspects of the NiV, including therapeutics, vaccines, and its biological characteristics, epidemiology, pathogenesis, and clinical features. The objective is to provide valuable information from scientific and clinical research and facilitate the formulation of strategies for preventing and controlling the NiV.

  • REVIEW
    Yueying Li, Kunying Chen, Qian-Fei Wang

    Megakaryocytes (MKs), which are traditionally known for their role in platelet production, are now emerging as unique immune cells with diverse capabilities. They express immune receptors, participate in pathogen recognition and response, phagocytose pathogens, contribute to antigen presentation, and interact with various immune cell types. When encountering inflammatory challenges, MKs exhibit intricate immune functions that can either promote or inhibit inflammation. These responses are mediated through mechanisms, such as the secretion of either anti-inflammatory or pro-inflammatory cytokines and release of immunomodulatory platelets according to specific conditions. This intricate array of responses necessitates a detailed exploration to determine whether the immune functions of MKs are carried out by the entire MK population or by a specific subpopulation. Breakthroughs in single-cell RNA sequencing have uncovered a unique “immune MK” subpopulation, revealing its distinct characteristics and immunoregulatory functions. This review provides latest insights into MKs’ immune attributes and their roles in physiological and pathological contexts and emphasizes the discovery and functions of “immune MKs”.

  • RESEARCH ARTICLE
    Haiyu Pang, Mingyu Si, Tao Xu, Zhaoai Li, Jian Gong, Qing Liu, Yuling Wang, Juntao Wang, Zhijun Xia, Lan Zhu

    This study aimed to investigate the incidence and risk factors for female sexual dysfunction (FSD) in urban and rural China. A prospective cohort study was conducted from February 2014 to January 2016, with follow-up from June to December 2018. Women aged ≥20 years were recruited from urban and rural areas in six provinces of China using a multistage, stratified, cluster sampling method. Sexual function was assessed using the Female Sexual Function Index questionnaire. A total of 16 827 women without sexual dysfunction at baseline participated in this study, 9489 of them (urban, 5321; rural, 4168) who had complete information from baseline to follow-up were included in the final analysis. The rate of follow-up was 68.81%, and the median follow-up time was 4.13 years. The 4-year incidence of FSD was 43.07%, with an incidence density of 12.02 per 100 person-years. In particular, the 4-year incidence and incidence density of FSD were 41.03% and 11.88 per 100 person-years in the urban group and 45.68% and 12.17 per 100 person-years in the rural group. Among women with sexual dysfunction, difficulties in sexual desire, satisfaction, and arousal were the main symptoms. In urban women, the risk factors for FSD included age ≥45 years (adjusted relative risk 1.69, 95% confidence interval 1.57–1.81), hypertension (1.31, 1.14–1.49), previous delivery (1.26, 1.13–1.41), post-menopausal status (1.20, 1.10–1.32), pelvic inflammatory disease (1.13, 1.05–1.21), and multiparity (1.11, 1.03–1.19). In the rural group, the risk factors significantly associated with FSD were age ≥45 years (1.50, 1.40–1.61), previous delivery (1.39, 1.17–1.65), hypertension (1.18, 1.06–1.30), multiparity (1.16, 1.07–1.27), and post-menopausal status (1.15, 1.07–1.23). FSD is a hidden epidemic condition in China, and the development of prevention strategies should consider the distinct risk factors present in rural and urban areas.

  • RESEARCH ARTICLE
    Jan Valentini, Daniela Froehlich, Inka Roesel, Regina Stolz, Cornelia Mahler, Peter Martus, Nadja Klafke, Markus Horneber, Claudia Witte, Klaus Kramer, Christine Greil, Barbara Gruen, Katrin Tomaschko-Ubelaender, Stefanie Joos, on behalf of the CCC-Integrativ Study Group

    Complementary and integrative healthcare (CIH) is increasingly recognized as a valuable approach to empowering and activating cancer patients. Studies have shown that higher patient activation is positively associated with improved health outcomes and reduced healthcare costs. The CCC-Integrativ study aimed to assess the implementation of an evidence-based counseling service on CIH at four Comprehensive Cancer Centers (CCC) in Germany. In this controlled implementation study, the patient-level intervention included three CIH consultations within a 3-month period delivered by interprofessional teams of physicians and nurses. The primary endpoint was patient activation using the PAM-13 at baseline (T1) and post-intervention (T2), and compared between control (CO, receiving routine care) and the intervention group (IG) using an analysis of covariance. Missing data were handled with multiple imputations. Maintenance effects at 6-month follow-up (T3) were investigated using a linear mixed model. A total of n = 1128 oncology patients (CO = 443, IG = 685) with diverse tumor entities and cancer stages were included in the study. The overall mean baseline PAM-13 score was 69.74 (SD = 14.24) (n = 959 (85.0%)). A statistically significant between-group difference in post-intervention PAM-13 scores was observed (Fgroup(1, 1866.82) = 8.634, P = 0.003), with an adjusted mean difference of 2.22 PAM-points. Age, gender, tumor entity, disease stage, or CCC study site did not significantly predict post-treatment PAM-13 scores. The maintenance effect of the intervention was not statistically significant (FtimeXgroup(1, 3316.04) = 2.337, P = 0.096). Individually tailored counseling on CIH, offered by specifically trained, interprofessional teams, significantly improved patient activation. Given the established positive effects of higher patient activation, the implementation of such a program at cancer centers may yield beneficial outcomes for both patients and the healthcare system.

  • RESEARCH ARTICLE
    Jing Li, Youguo Chen, Mian He, Xiaoxiang Chen, Hao Wen, Yu Kang, Kaijiang Liu, Ge Lou, Xipeng Wang, Qinglian Wen, Li Wang, Zhongqiu Lin

    Although olaparib has demonstrated substantial clinical benefits as maintenance therapy in BRCA mutation-carrying women with newly diagnosed advanced ovarian cancer, its effectiveness in patients without BRCA mutations remains poorly investigated. This study aims to provide the first evidence on the efficacy of mono-olaparib maintenance therapy in such context. Using real-world data from 11 high-volume tertiary care centers in China, a retrospective cohort study was conducted to assess the efficacy and safety of olaparib as first-line maintenance therapy in patients with BRCA wild-type ovarian cancer. The primary objective was 1-year progression-free survival rate. Safety was also evaluated. Fifty patients with a median age of 54 years were included, and all of them tested negative for BRCA mutations but positive for homologous recombination deficiency (HRD). The 1-year PFS rate was 75.2% (95% CI, 63.4 to 89.2), and the median PFS was 21.0 months (95% CI, 13.8 to 28.2). All the patients received olaparib at a starting dose of 300 mg twice daily, and none experienced serious adverse events (AEs). Eight (16%) patients had dose adjustment, but none discontinued olaparib treatment due to AEs. We provide the first evidence that mono-olaparib could be a safe and effective maintenance treatment option for patients newly diagnosed with HRD-positive/BRCA wild-type ovarian cancer.

  • RESEARCH ARTICLE
    Bo Tian, Yan Bian, Yanan Pang, Ye Gao, Chuting Yu, Xun Zhang, Siwei Zhou, Zhaoshen Li, Lei Xin, Han Lin, Luowei Wang

    Dysregulated RNA splicing events produce transcripts that facilitate esophageal squamous cell carcinoma (ESCC) progression, but how this splicing process is abnormally regulated remains elusive. Here, we unveiled a novel alternative splicing axis of BOLA3 transcripts and its regulator HNRNPC in ESCC. The long-form BOLA3 (BOLA3-L) containing exon 3 exhibited high expression levels in ESCC and was associated with poor prognosis. Functional assays demonstrated the protumorigenic function of BOLA3-L in ESCC cells. Additionally, HNRNPC bound to BOLA3 mRNA and promoted BOLA3 exon 3 inclusion forming BOLA3-L. High HNRNPC expression was positively correlated with the presence of BOLA3-L and associated with an unfavorable prognosis. HNRNPC knockdown effectively suppressed the malignant biological behavior of ESCC cells, which were significantly rescued by BOLA3-L overexpression. Moreover, BOLA3-L played a significant role in mitochondrial structural and functional stability. E2F7 acted as a key transcription factor that promoted the upregulation of HNRNPC and inclusion of BOLA3 exon 3. Our findings provided novel insights into how alternative splicing contributes to ESCC progression.

  • RESEARCH ARTICLE
    Jiayi Lu, Xiaoyun Wang, Xiaodan Shi, Junyi Jiang, Lan Liu, Lu Liu, Chune Ren, Chao Lu, Zhenhai Yu

    P21-activated kinase 5 (PAK5) belongs to the PAK-II subfamily, which is an important regulator of cell survival, adhesion, and motility. However, the functions of PAK5 in endometriosis remain unclear. Here, PAK5 is strikingly upregulated in endometriosis. Furthermore, the knockdown of PAK5 or its inhibitor GNE 2861 blocks the development of endometriosis, which is equally demonstrated in PAK5-knockout mice. In addition, PAK5 promotes glycolysis by enhancing the protein stability of pyruvate kinase 2 (PKM2) in endometriotic cells, which is a key enzyme for glucose metabolism. Moreover, the phosphorylation of PKM2 at Ser519 by PAK5 mediates endometriosis cell proliferation and metastasis. Collectively, PAK5 plays an indispensable role in endometriosis. Our findings demonstrate that PAK5 is an important target for the treatment of endometriosis.

  • RESEARCH ARTICLE
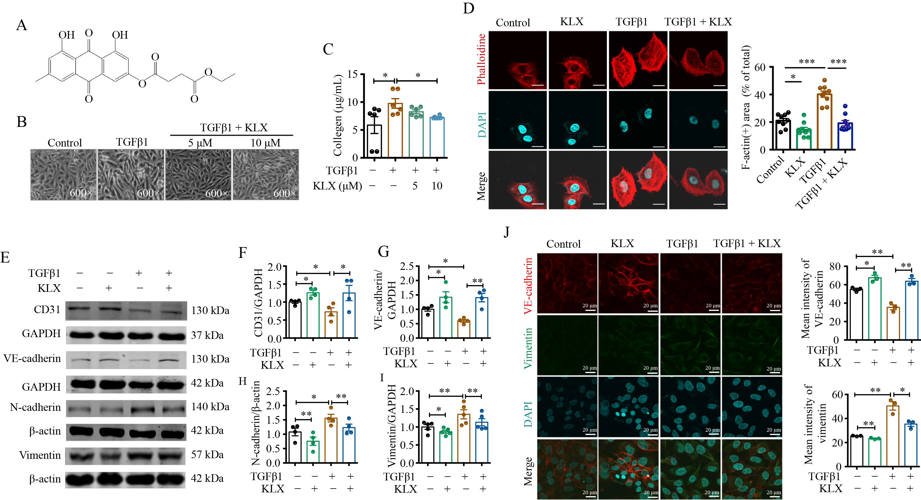
    Yixiu Zhao, Zhiqi Wang, Jing Ren, Huan Chen, Jia Zhu, Yue Zhang, Jiangfei Zheng, Shifeng Cao, Yanxi Li, Xue Liu, Na An, Tao Ban, Baofeng Yang, Yan Zhang

    Endothelial-mesenchymal transition (EndMT) disrupts vascular endothelial integrity and induces atherosclerosis. Active integrin β1 plays a pivotal role in promoting EndMT by facilitating TGFβ/Smad signaling in endothelial cells. Here, we report a novel anthraquinone compound, Kanglexin (KLX), which prevented EndMT and atherosclerosis by activating MAP4K4 and suppressing integrin β1/TGFβ signaling. First, KLX effectively counteracted the EndMT phenotype and mitigated the dysregulation of endothelial and mesenchymal markers induced by TGFβ1. Second, KLX suppressed TGFβ/Smad signaling by inactivating integrin β1 and inhibiting the polymerization of TGFβR1/2. The underlying mechanism involved the activation of FGFR1 by KLX, resulting in the phosphorylation of MAP4K4 and Moesin, which led to integrin β1 inactivation by displacing Talin from its β-tail. Oral administration of KLX effectively stimulated endothelial FGFR1 and inhibited integrin β1, thereby preventing vascular EndMT and attenuating plaque formation and progression in the aorta of atherosclerotic Apoe−/− mice. Notably, KLX (20 mg/kg) exhibited superior efficacy compared with atorvastatin, a clinically approved lipid-regulating drug. In conclusion, KLX exhibited potential in ameliorating EndMT and retarding the formation and progression of atherosclerosis through direct activation of FGFR1. Therefore, KLX is a promising candidate for the treatment of atherosclerosis to mitigate vascular endothelial injury.

  • RESEARCH ARTICLE
    Xiao Liu, Lei Zhang, Ge Wang, Wei Zhao, Chen Liang, Youzhi Tang, Yenan Fu, Bo Liu, Jing Zhang, Xiaoguang Liu, Hongquan Zhang, Yu Yu

    Ossification of the posterior longitudinal ligament (OPLL) is a condition comprising ectopic bone formation from spinal ligaments. This disease is a leading cause of myelopathy in the Asian population. However, the molecular mechanism underlying OPLL and efficient preventive interventions remain unclear. Here, we performed single-cell RNA sequencing and revealed that type I interferon (IFN) signaling was activated in the ossified ligament of patients with OPLL. We also observed that IFN-β stimulation promoted the osteogenic differentiation of preosteoblasts in vitro and activated the ossification-related gene SPP1, thereby confirming the single-cell RNA sequencing findings. Further, blocking the IFN-α/β subunit 1 receptor (IFNAR1) using an anti-IFNAR1 neutralizing antibody markedly suppressed osteogenic differentiation. Together, these results demonstrated that the type I IFN signaling pathway facilitated ligament ossification, and the blockade of this signaling might provide a foundation for the prevention of OPLL.

  • RESEARCH ARTICLE
    Chao Xia, Jiyue Wang, Xin You, Yaling Fan, Bing Chen, Saijuan Chen, Jie Yang

    Chromosome karyotyping is a critical way to diagnose various hematological malignancies and genetic diseases, of which chromosome detection in raw metaphase cell images is the most critical and challenging step. In this work, focusing on the joint optimization of chromosome localization and classification, we propose ChromTR to accurately detect and classify 24 classes of chromosomes in raw metaphase cell images. ChromTR incorporates semantic feature learning and class distribution learning into a unified DETR-based detection framework. Specifically, we first propose a Semantic Feature Learning Network (SFLN) for semantic feature extraction and chromosome foreground region segmentation with object-wise supervision. Next, we construct a Semantic-Aware Transformer (SAT) with two parallel encoders and a Semantic-Aware decoder to integrate global visual and semantic features. To provide a prediction with a precise chromosome number and category distribution, a Category Distribution Reasoning Module (CDRM) is built for foreground–background objects and chromosome class distribution reasoning. We evaluate ChromTR on 1404 newly collected R-band metaphase images and the public G-band dataset AutoKary2022. Our proposed ChromTR outperforms all previous chromosome detection methods with an average precision of 92.56% in R-band chromosome detection, surpassing the baseline method by 3.02%. In a clinical test, ChromTR is also confident in tackling normal and numerically abnormal karyotypes. When extended to the chromosome enumeration task, ChromTR also demonstrates state-of-the-art performances on R-band and G-band two metaphase image datasets. Given these superior performances to other methods, our proposed method has been applied to assist clinical karyotype diagnosis.

  • LETTER TO FRONTIERS OF MEDICINE
    Nabila Hamdi, Kathrin Mueller, Amr Hamza, Radwa Soliman, Enass Onbool, Kareem Omran, Omnia Ocab, Axel Freischmidt, Reiner Siebert, Albert Ludolph, Nagia Fahmy
  • ERRATUM
    Ming Li, Xingjie Hao, Dianchun Shi, Shanshan Cheng, Zhong Zhong, Lu Cai, Minghui Jiang, Lin Ding, Lanbo Ding, Chaolong Wang, Xueqing Yu