2024-10-29 2024, Volume 18 Issue 5
  • Select all
  • REVIEW
    Yingying Huang, Zhigang Tian, Jiacheng Bi

    Natural killer (NK) cells are key innate immune lymphocytes, which play important roles against tumors. However, tumor-infiltrating NK cells are always hypofunctional/exhaustive. On the one hand, this state is contributed by context-dependent interactions between inhibitory NK cell checkpoint receptors and their ligands, which usually vary in different tumor types and stages during tumor development. On the other hand, the inhibitory functions of intracellular checkpoint molecules of NK cells are more similar across different tumor types, representing common mechanisms limiting the potential of NK cell therapy. In this review, representative NK cell intracellular checkpoint molecules in different aspects of NK cell biology were reviewed, and therapeutic potentials were discussed by targeting these molecules to promote antitumor NK cell therapy.

  • REVIEW
    Ankita Murmu, Balázs Győrffy

    Cancer is a heterogeneous and multifaceted disease with a significant global footprint. Despite substantial technological advancements for battling cancer, early diagnosis and selection of effective treatment remains a challenge. With the convenience of large-scale datasets including multiple levels of data, new bioinformatic tools are needed to transform this wealth of information into clinically useful decision-support tools. In this field, artificial intelligence (AI) technologies with their highly diverse applications are rapidly gaining ground. Machine learning methods, such as Bayesian networks, support vector machines, decision trees, random forests, gradient boosting, and K-nearest neighbors, including neural network models like deep learning, have proven valuable in predictive, prognostic, and diagnostic studies. Researchers have recently employed large language models to tackle new dimensions of problems. However, leveraging the opportunity to utilize AI in clinical settings will require surpassing significant obstacles—a major issue is the lack of use of the available reporting guidelines obstructing the reproducibility of published studies. In this review, we discuss the applications of AI methods and explore their benefits and limitations. We summarize the available guidelines for AI in healthcare and highlight the potential role and impact of AI models on future directions in cancer research.

  • REVIEW
    Xuan Zhang, Han Li, Hanzhi Tan, Nana Wang, Chung Wah Cheng, Juan Wang, Dongni Shi, Lin Zhang, Yumeng Liu, Yao Wang, Shufeng Luo, Yaxin Lin, Lihan Hu, Xuanqi Zhang, Ji Li, Fei Han, Ping Wang, Aiping Lyu, Zhaoxiang Bian

    With the successive release of the CONSORT extensions for acupuncture, moxibustion, cupping, and Tuina/massage, this review aims to assess the reporting characteristics and quality of randomized controlled trials (RCTs) based on these specific guidelines. A comprehensive review was conducted by searching multiple databases, including Embase, Ovid MEDLINE(R), All EBM Reviews, AMED, CNKI, VIP Chinese Medical Journal Database, and Wanfang Data, for publications from January 1 to December 31, 2022. Two reviewers independently evaluated the eligibility of the records, extracted predetermined information, and assessed the reporting based on the STRICTA, STRICTOM, STRICTOC, and STRICTOTM checklists. Among the included 387 studies (acupuncture, 213; Tuina/massage, 85; moxibustion, 73; cupping, 16), the overall reporting compliance averaged 56.0%, with acupuncture leading at 62.6%, followed by cupping (60.2%), moxibustion (53.1%), and Tuina/massage (47.9%). About half of the evaluated items showed poor reporting (compliance rate < 65%). Notably, international journals demonstrated significantly higher reporting quality than Chinese journals (P < 0.05). Although acupuncture trials had relatively higher compliance rates, deficiencies persist in reporting non-pharmacological therapies of Chinese medicine, particularly in areas like treatment environment details and provider background information.

  • RESEARCH ARTICLE
    Liang Dong, Wenwen Luo, Skaldin Maksym, Simon C. Robson, Andrey V. Zavialov

    Human cells contain two types of adenosine deaminases (ADA) each with unique properties: ADA1, which is present in all cells where it modulates intracellular functions and extracellular signaling, and ADA2, which is secreted by immune cells. The exact intracellular functions of ADA2 remain undetermined and less defined than those of ADA1. ADA2 has distinct characteristics, such as low adenosine affinity, heparin-binding ability, and putative lysosomal entry. Here, we confirm that ADA2 is a lysosomal protein that binds toll-like receptor 9 (TLR9) agonists, specifically CpG oligodeoxynucleotides (CpG ODNs). We show that interferon-alpha (IFN-α) is secreted in response to TLR9 activation by CpG ODNs and natural DNA and markedly increases when ADA2 expression is downregulated in plasmacytoid dendritic cells (pDCs). Additionally, the pretreatment of pDCs with RNA further stimulates IFN-α secretion by pDCs after activation with CpG ODNs. Our findings indicate that ADA2 regulates TLR9 responses to DNA in activated pDCs. In conclusion, decreasing ADA2 expression or blocking it with specific oligonucleotides can enhance IFN-α secretion from pDCs, improving immune responses against intracellular infections and cancer.

  • RESEARCH ARTICLE
    Shubei Chen, Dianjia Liu, Bingyi Chen, Zijuan Li, Binhe Chang, Chunhui Xu, Ningzhe Li, Changzhou Feng, Xibo Hu, Weiying Wang, Yuanliang Zhang, Yinyin Xie, Qiuhua Huang, Yingcai Wang, Stephen D. Nimer, Saijuan Chen, Zhu Chen, Lan Wang, Xiaojian Sun

    SETD2 is the only enzyme responsible for transcription-coupled histone H3 lysine 36 trimethylation (H3K36me3). Mutations in SETD2 cause human diseases including cancer and developmental defects. In mice, Setd2 is essential for embryonic vascular remodeling. Given that many epigenetic modifiers have recently been found to possess noncatalytic functions, it is unknown whether the major function(s) of Setd2 is dependent on its catalytic activity or not. Here, we established a site-specific knockin mouse model harboring a cancer patient-derived catalytically dead Setd2 (Setd2-CD). We found that the essentiality of Setd2 in mouse development is dependent on its methyltransferase activity, as the Setd2CD/CD and Setd2−/− mice showed similar embryonic lethal phenotypes and largely comparable gene expression patterns. However, compared with Setd2−/−, the Setd2CD/CD mice showed less severe defects in allantois development, and single-cell RNA-seq analysis revealed differentially regulated allantois-specific 5′ Hoxa cluster genes in these two models. Collectively, this study clarifies the importance of Setd2 catalytic activity in mouse development and provides a new model for comparative study of previously unrecognized Setd2 functions.

  • RESEARCH ARTICLE
    Heling Bao, Yuanyuan Huang, Yi Sun, Yunli Chen, Yan Luo, Liping Yan, Sailimai Man, Canqing Yu, Jun Lv, Meili Ge, Linhong Wang, Liming Li, Bo Wang, Hui Liu, Xiaoxi Liu

    To investigate the epidemiological characteristics of anemia of varying severity among women of reproductive age, we conducted a nationwide, cross-sectional study between January 1, 2019 and December 31, 2019, including 4 184 547 nonpregnant women aged 18–49 years from all 31 provinces in the mainland of China. Anemia was defined as having hemoglobin concentration < 120.0 g/L and categorized as mild, moderate, and severe. Multivariate logistic models with cluster effect were used to explore the association of anemia and metabolic risk factors. The standardized prevalence of anemia and moderate and worse anemia among women of reproductive age in China was 15.8% (95% CI 15.1%–16.6%) and 6.6% (6.3%–7.0%), respectively. The prevalence of anemia and the proportion of moderate and worse anemia significantly increased with age. We also observed great geographic variations in the prevalence of anemia, with a high likelihood in south, central, and northwest China. Moderate and/or severe anemia was positively associated with overweight and obesity, diabetes, and impaired kidney function. In conclusion, anemia remains a significant challenge for women of reproductive age in China. Geographic variations and metabolic risk factors should be considered in the comprehensive and targeting strategy for anemia reduction.

  • RESEARCH ARTICLE
    Ming Li, Xingjie Hao, Dianchun Shi, Shanshan Cheng, Zhong Zhong, Lu Cai, Minghui Jiang, Lin Ding, Lanbo Ding, Chaolong Wang, Xueqing Yu

    Although many susceptibility loci for IgA nephropathy (IgAN) have been identified, they only account for 11.0% of the overall IgAN variance. We performed a large genome-wide meta-analysis of IgAN in Han Chinese with 3616 cases and 10 417 controls to identify additional genetic loci of IgAN. Considering that inflammatory bowel disease (IBD) and asthma might share an etiology of dysregulated mucosal immunity with IgAN, we performed cross-trait integrative analysis by leveraging functional annotations of relevant cell type and the pleiotropic information from IBD and asthma. Among 8 669 456 imputed variants, we identified a novel locus at 4p14 containing the long noncoding RNA LOC101060498. Cell type enrichment analysis based on annotations suggested that PMA-I-stimulated CD4+CD25IL17+ Th17 cell was the most relevant cell type for IgAN, which highlights the essential role of Th17 pathway in the pathogenesis of IgAN. Furthermore, we identified six more novel loci associated with IgAN, which included three loci showing pleiotropic effects with IBD or asthma (2q35/PNKD, 6q25.2/SCAF8, and 22q11.21/UBE2L3) and three loci specific to IgAN (14q32.32/TRAF3, 16q22.2/TXNL4B, and 21q21.3/LINC00113) in the pleiotropic analysis. Our findings support the involvement of mucosal immunity, especially T cell immune response and IL-17 signal pathway, in the development of IgAN and shed light on further investigation of IgAN.

  • RESEARCH ARTICLE
    Haihua Zhang, Xinli Liu, Junqiang Li, Jin Meng, Wan Huang, Xuan Su, Xutao Zhang, Guizhou Gao, Xiaodong Wang, Haichuan Su, Feng Zhang, Tao Zhang

    Aerobic glycolysis is critical for tumor growth and metastasis. Previously, we have found that the overexpression of the inhibitor of growth 5 (ING5) inhibits lung cancer aggressiveness and epithelial–mesenchymal transition (EMT). However, whether ING5 regulates lung cancer metabolism reprogramming remains unknown. Here, by quantitative proteomics, we showed that ING5 differentially regulates protein phosphorylation and identified a new site (Y163) of the key glycolytic enzyme PDK1 whose phosphorylation was upregulated 13.847-fold. By clinical study, decreased p-PDK1Y163 was observed in lung cancer tissues and correlated with poor survival. p-PDK1Y163 represents the negative regulatory mechanism of PDK1 by causing PDHA1 dephosphorylation and activation, leading to switching from glycolysis to oxidative phosphorylation, with increasing oxygen consumption and decreasing lactate production. These effects could be impaired by PDK1Y163F mutation, which also impaired the inhibitory effects of ING5 on cancer cell EMT and invasiveness. Mouse xenograft models confirmed the indispensable role of p-PDK1Y163 in ING5-inhibited tumor growth and metastasis. By siRNA screening, ING5-upregulated TIE1 was identified as the upstream tyrosine protein kinase targeting PDK1Y163. TIE1 knockdown induced the dephosphorylation of PDK1Y163 and increased the migration and invasion of lung cancer cells. Collectively, ING5 overexpression—upregulated TIE1 phosphorylates PDK1Y163, which is critical for the inhibition of aerobic glycolysis and invasiveness of lung cancer cells.

  • RESEARCH ARTICLE
    Bo Li, Jing Zhang, Yin Yu, Yinhua Li, Yingying Chen, Xiaokun Zhao, Ang Li, Lili Zhao, Mingzhu Li, Zitong Wang, Xuebo Lu, Wenjie Wu, Yueteng Zhang, Zigang Dong, Kangdong Liu, Yanan Jiang

    Treatment options for patients with esophageal squamous cell carcinoma (ESCC) often result in poor prognosis and declining health-related quality of life. Screening FDA-approved drugs for cancer chemoprevention is a promising and cost-efficient strategy. Here, we found that dronedarone, an antiarrhythmic drug, could inhibit the proliferation of ESCC cells. Moreover, we conducted phosphorylomics analysis to investigate the mechanism of dronedarone-treated ESCC cells. Through computational docking models and pull-down assays, we demonstrated that dronedarone could directly bind to CDK4 and CDK6 kinases. We also proved that dronedarone effectively inhibited ESCC proliferation by targeting CDK4/CDK6 and blocking the G0/G1 phase through RB1 phosphorylation inhibition by in vitro kinase assays and cell cycle assays. Subsequently, we found that knocking out CDK4 and CDK6 decreased the susceptibility of ESCC cells to dronedarone. Furthermore, dronedarone suppressed the growth of ESCC in patient-derived tumor xenograft models in vivo. Thus, our study demonstrated that dronedarone could be repurposed as a CDK4/6 inhibitor for ESCC chemoprevention.

  • RESEARCH ARTICLE
    Qianru Li, Changfa Xia, He Li, Xinxin Yan, Fan Yang, Mengdi Cao, Shaoli Zhang, Yi Teng, Siyi He, Maomao Cao, Wanqing Chen

    Cancer is a major public health problem and represents substantial disparities worldwide. This study reported estimates for 36 cancers across 185 countries by incidence, mortality, 5-year prevalence, mortality-to-prevalence ratio (MPR), and mortality-to-incidence ratio (MIR) to examine its association with human development index (HDI) and gross national income (GNI). Data were collected from the GLOBOCAN 2020. MPR and MIR were calculated by sex, age group, country, and cancer type and then summarized into totals. Segi’s population and global cancer spectrum were used to calculate age- and type-standardized ratios. Correlation analyses were conducted to assess associations. Results showed that breast cancer was the most diagnosed cancer globally. Low- and middle-income countries had high MPR and MIR. Cancers of esophagus, pancreas, and liver had the highest ratios. Males and the older population had the highest ratios. HDI and GNI were positively correlated with incidence and mortality but negatively correlated with MPR/MIR. Substantial disparities in cancer burden were observed among 36 cancer types across 185 countries. Socioeconomic development may contribute to narrowing these disparities, and tailored strategies are crucial for regional- and country-specific cancer control.

  • RESEARCH ARTICLE
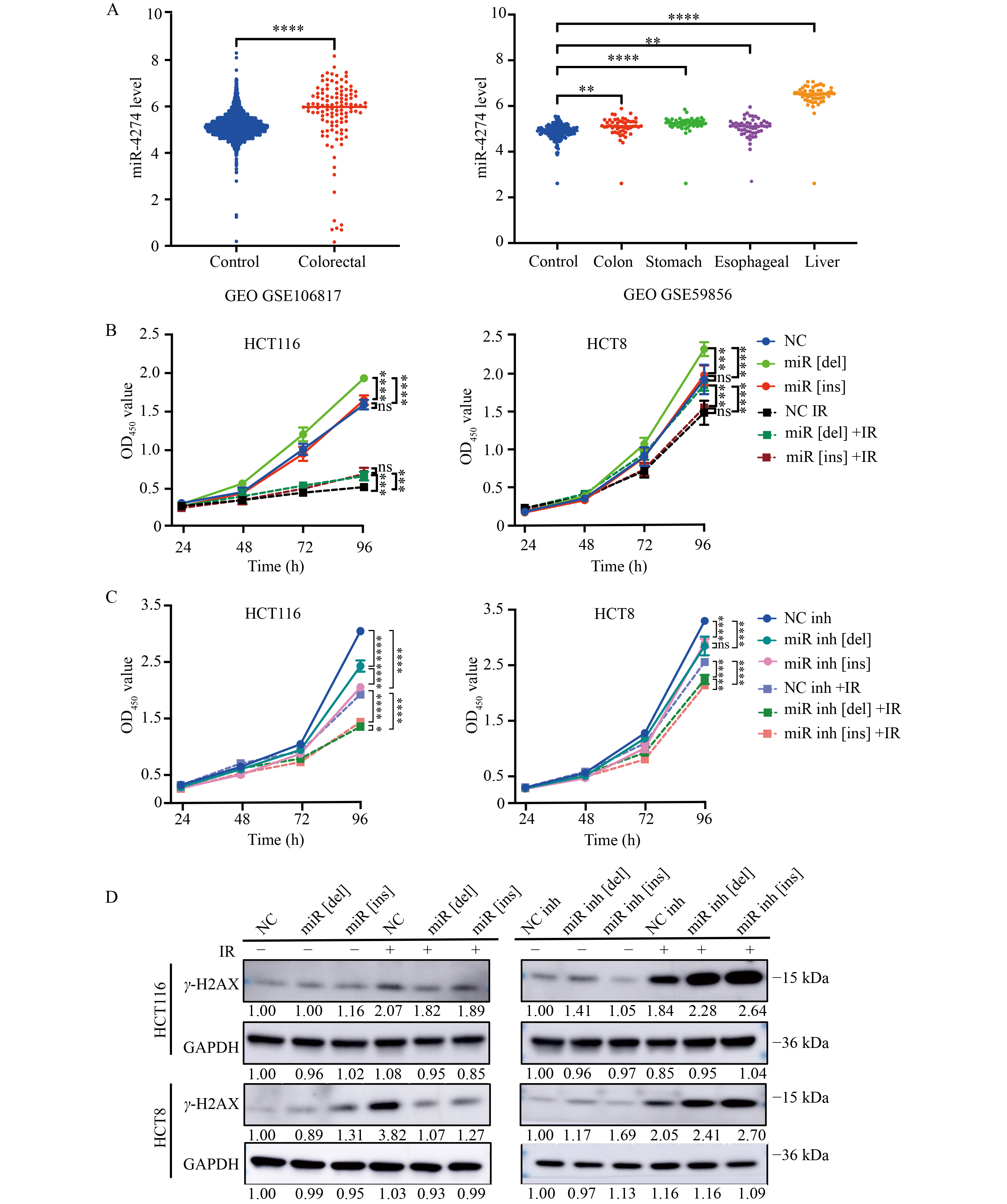
    Qixuan Lu, Ningxin Ren, Hongxia Chen, Shaosen Zhang, Ruoqing Yan, Mengjie Li, Linlin Zheng, Wen Tan, Dongxin Lin

    Identifying biomarkers for predicting radiotherapy efficacy is crucial for optimizing personalized treatments. We previously reported that rs1553867776 in the miR-4274 seed region can predict survival in patients with rectal cancer receiving postoperative chemoradiation therapy. Hence, to investigate the molecular mechanism of the genetic variation and its impact on the radiosensitivity of colorectal cancer (CRC), in this study, bioinformatics analysis is combined with functional experiments to confirm peroxisomal biogenesis factor 5 (PEX5) as a direct target of miR-4274. The miR-4274 rs1553867776 variant influences the binding of miR-4274 and PEX5 mRNA, which subsequently regulates PEX5 protein expression. The interaction between PEX5 and Ku70 was verified by co-immunoprecipitation and immunofluorescence. A xenograft tumor model was established to validate the effects of miR-4274 and PEX5 on CRC progression and radiosensitivity in vivo. The overexpression of PEX5 enhances radiosensitivity by preventing Ku70 from entering the nucleus and reducing the repair of ionizing radiation (IR)-induced DNA damage by the Ku70/Ku80 complex in the nucleus. In addition, the enhanced expression of PEX5 is associated with increased IR-induced ferroptosis. Thus, targeting this mechanism might effectively increase the radiosensitivity of CRC. These findings offer novel insights into the mechanism of cancer radioresistance and have important implications for clinical radiotherapy.

  • PERSPECTIVE
    China Institute for Development Strategy of Holistic Integrative Medicine
  • COMMENT
    Yimin Liu, Haitao Li