2023-07-28 2023, Volume 17 Issue 3
  • Select all
  • REVIEW
    Yanhui Liang, Fangbing Chen, Kepin Wang, Liangxue Lai

    Base editor (BE) is a gene-editing tool developed by combining the CRISPR/Cas system with an individual deaminase, enabling precise single-base substitution in DNA or RNA without generating a DNA double-strand break (DSB) or requiring donor DNA templates in living cells. Base editors offer more precise and secure genome-editing effects than other conventional artificial nuclease systems, such as CRISPR/Cas9, as the DSB induced by Cas9 will cause severe damage to the genome. Thus, base editors have important applications in the field of biomedicine, including gene function investigation, directed protein evolution, genetic lineage tracing, disease modeling, and gene therapy. Since the development of the two main base editors, cytosine base editors (CBEs) and adenine base editors (ABEs), scientists have developed more than 100 optimized base editors with improved editing efficiency, precision, specificity, targeting scope, and capacity to be delivered in vivo, greatly enhancing their application potential in biomedicine. Here, we review the recent development of base editors, summarize their applications in the biomedical field, and discuss future perspectives and challenges for therapeutic applications.

  • REVIEW
    Ying Dong, Yingbei Qi, Haowen Jiang, Tian Mi, Yunkai Zhang, Chang Peng, Wanchen Li, Yongmei Zhang, Yubo Zhou, Yi Zang, Jia Li

    Metformin has been used for the treatment of type II diabetes mellitus for decades due to its safety, low cost, and outstanding hypoglycemic effect clinically. The mechanisms underlying these benefits are complex and still not fully understood. Inhibition of mitochondrial respiratory-chain complex I is the most described downstream mechanism of metformin, leading to reduced ATP production and activation of AMP-activated protein kinase (AMPK). Meanwhile, many novel targets of metformin have been gradually discovered. In recent years, multiple pre-clinical and clinical studies are committed to extend the indications of metformin in addition to diabetes. Herein, we summarized the benefits of metformin in four types of diseases, including metabolic associated diseases, cancer, aging and age-related diseases, neurological disorders. We comprehensively discussed the pharmacokinetic properties and the mechanisms of action, treatment strategies, the clinical application, the potential risk of metformin in various diseases. This review provides a brief summary of the benefits and concerns of metformin, aiming to interest scientists to consider and explore the common and specific mechanisms and guiding for the further research. Although there have been countless studies of metformin, longitudinal research in each field is still much warranted.

  • REVIEW
    Wencheng Zhang, Yangyang Cui, Yuan Du, Yong Yang, Ting Fang, Fengfeng Lu, Weixia Kong, Canjun Xiao, Jun Shi, Lola M. Reid, Zhiying He

    The liver has a complex cellular composition and a remarkable regenerative capacity. The primary cell types in the liver are two parenchymal cell populations, hepatocytes and cholangiocytes, that perform most of the functions of the liver and that are helped through interactions with non-parenchymal cell types comprising stellate cells, endothelia and various hemopoietic cell populations. The regulation of the cells in the liver is mediated by an insoluble complex of proteins and carbohydrates, the extracellular matrix, working synergistically with soluble paracrine and systemic signals. In recent years, with the rapid development of genetic sequencing technologies, research on the liver’s cellular composition and its regulatory mechanisms during various conditions has been extensively explored. Meanwhile breakthroughs in strategies for cell transplantation are enabling a future in which there can be a rescue of patients with end-stage liver diseases, offering potential solutions to the chronic shortage of livers and alternatives to liver transplantation. This review will focus on the cellular mechanisms of liver homeostasis and how to select ideal sources of cells to be transplanted to achieve liver regeneration and repair. Recent advances are summarized for promoting the treatment of end-stage liver diseases by forms of cell transplantation that now include grafting strategies.

  • RESEARCH ARTICLE
    Dan Liu, Chunhui Xu, Yanting Liu, Wen Ouyang, Shaojian Lin, Aining Xu, Yuanliang Zhang, Yinyin Xie, Qiuhua Huang, Weili Zhao, Zhu Chen, Lan Wang, Saijuan Chen, Jinyan Huang, Zhe Bao Wu, Xiaojian Sun

    The Ly-6 and uPAR (LU) domain-containing proteins represent a large family of cell-surface markers. In particular, mouse Ly-6A/Sca-1 is a widely used marker for various stem cells; however, its human ortholog is missing. In this study, based on a systematic survey and comparative genomic study of mouse and human LU domain-containing proteins, we identified a previously unannotated human gene encoding the candidate ortholog of mouse Ly-6A/Sca-1. This gene, hereby named LY6A, reversely overlaps with a lncRNA gene in the majority of exonic sequences. We found that LY6A is aberrantly expressed in pituitary tumors, but not in normal pituitary tissues, and may contribute to tumorigenesis. Similar to mouse Ly-6A/Sca-1, human LY6A is also upregulated by interferon, suggesting a conserved transcriptional regulatory mechanism between humans and mice. We cloned the full-length LY6A cDNA, whose encoded protein sequence, domain architecture, and exon‒intron structures are all well conserved with mouse Ly-6A/Sca-1. Ectopic expression of the LY6A protein in cells demonstrates that it acts the same as mouse Ly-6A/Sca-1 in their processing and glycosylphosphatidylinositol anchoring to the cell membrane. Collectively, these studies unveil a novel human gene encoding a candidate biomarker and provide an interesting model gene for studying gene regulatory and evolutionary mechanisms.

  • RESEARCH ARTICLE
    Chengdong Wu, Dekai Liu, Lufei Zhang, Jingjie Wang, Yuan Ding, Zhongquan Sun, Weilin Wang

    tRNA-derived small RNAs (tsRNAs) are novel non-coding RNAs that are involved in the occurrence and progression of diverse diseases. However, their exact presence and function in hepatocellular carcinoma (HCC) remain unclear. Here, differentially expressed tsRNAs in HCC were profiled. A novel tsRNA, tRNAGln-TTG derived 5′-tiRNA-Gln, is significantly downregulated, and its expression level is correlated with progression in patients. In HCC cells, 5′-tiRNA-Gln overexpression impaired the proliferation, migration, and invasion in vitro and in vivo, while 5′-tiRNA-Gln knockdown yielded opposite results. 5′-tiRNA-Gln exerted its function by binding eukaryotic initiation factor 4A-I (EIF4A1), which unwinds complex RNA secondary structures during translation initiation, causing the partial inhibition of translation. The suppressed downregulated proteins include ARAF, MEK1/2 and STAT3, causing the impaired signaling pathway related to HCC progression. Furthermore, based on the construction of a mutant 5′-tiRNA-Gln, the sequence of forming intramolecular G-quadruplex structure is crucial for 5′-tiRNA-Gln to strongly bind EIF4A1 and repress translation. Clinically, 5′-tiRNA-Gln expression level is negatively correlated with ARAF, MEK1/2, and STAT3 in HCC tissues. Collectively, these findings reveal that 5′-tiRNA-Gln interacts with EIF4A1 to reduce related mRNA binding through the intramolecular G-quadruplex structure, and this process partially inhibits translation and HCC progression.

  • RESEARCH ARTICLE
    Wei Rao, Yutao Liu, Yan Li, Lei Guo, Tian Qiu, Lin Dong, Jianming Ying, Weihua Li

    Anaplastic lymphoma kinase (ALK) is the most common fusion gene involved in non-small cell lung cancer (NSCLC), and remarkable response has been achieved with the use of ALK tyrosine kinase inhibitors (ALK-TKIs). However, the clinical efficacy is highly variable. Pre-existing intratumoral heterogeneity (ITH) has been proven to contribute to the poor treatment response and the resistance to targeted therapies. In this work, we investigated whether the variant allele frequencies (VAFs) of ALK fusions can help assess ITH and predict targeted therapy efficacy. Through the application of next-generation sequencing (NGS), 7.2% (326/4548) of patients were detected to be ALK positive. On the basis of the adjusted VAF (adjVAF, VAF normalization for tumor purity) of four different threshold values (adjVAF < 50%, 40%, 30%, or 20%), the association of ALK subclonality with crizotinib efficacy was assessed. Nonetheless, no statistical association was observed between median progression-free survival (PFS) and ALK subclonality assessed by adjVAF, and a poor correlation of adjVAF with PFS was found among the 85 patients who received first-line crizotinib. Results suggest that the ALK VAF determined by hybrid capture-based NGS is probably unreliable for ITH assessment and targeted therapy efficacy prediction in NSCLC.

  • RESEARCH ARTICLE
    Mingyue Tan, Qi Pan, Qi Wu, Jianfa Li, Jun Wang

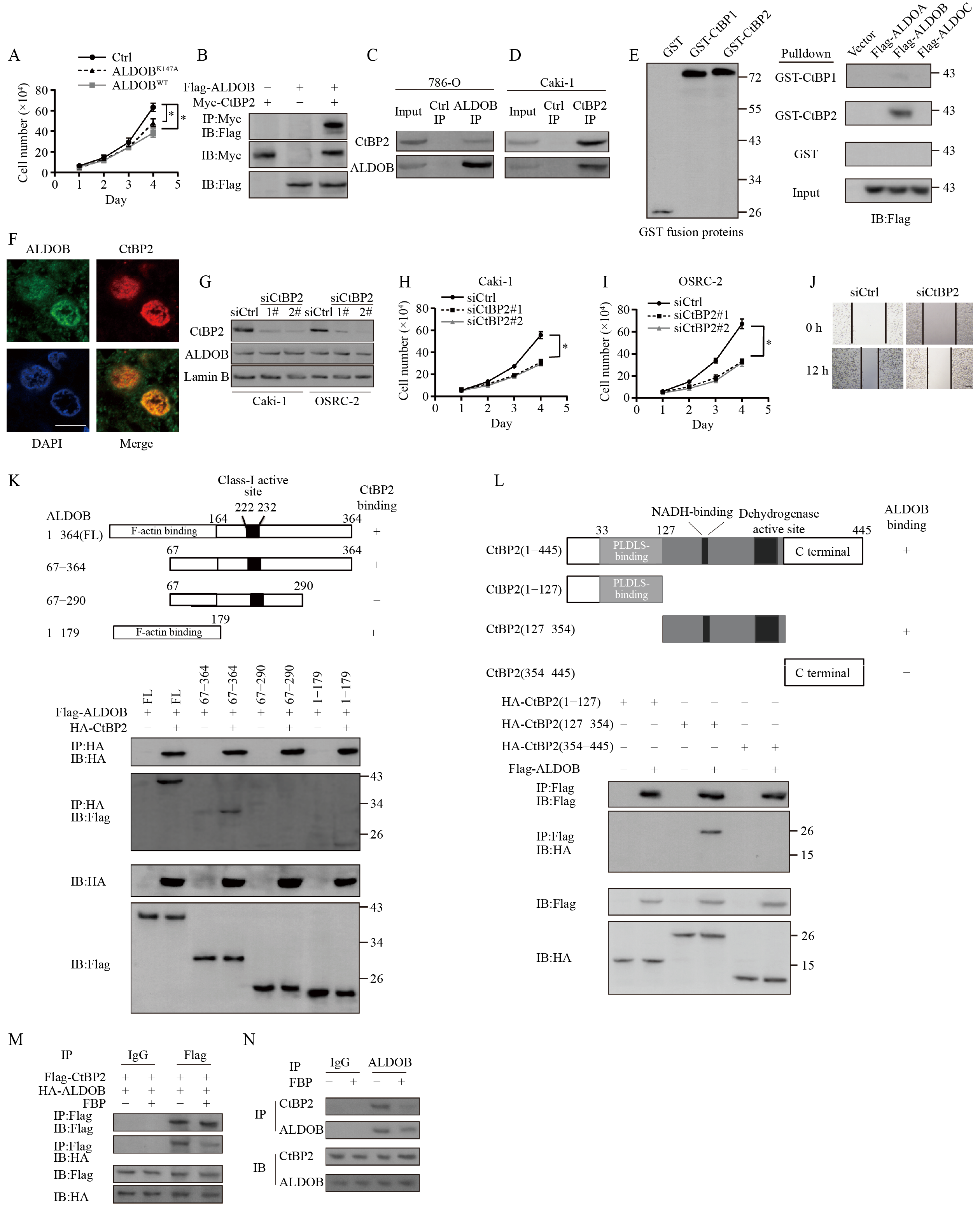
    Aldolase B (ALDOB), a glycolytic enzyme, is uniformly depleted in clear cell renal cell carcinoma (ccRCC) tissues. We previously showed that ALDOB inhibited proliferation through a mechanism independent of its enzymatic activity in ccRCC, but the mechanism was not unequivocally identified. We showed that the corepressor C-terminal-binding protein 2 (CtBP2) is a novel ALDOB-interacting protein in ccRCC. The CtBP2-to-ALDOB expression ratio in clinical samples was correlated with the expression of CtBP2 target genes and was associated with shorter survival. ALDOB inhibited CtBP2-mediated repression of multiple cell cycle inhibitor, proapoptotic, and epithelial marker genes. Furthermore, ALDOB overexpression decreased the proliferation and migration of ccRCC cells in an ALDOB-CtBP2 interaction-dependent manner. Mechanistically, our findings showed that ALDOB recruited acireductone dioxygenase 1, which catalyzes the synthesis of an endogenous inhibitor of CtBP2, 4-methylthio 2-oxobutyric acid. ALDOB functions as a scaffold to bring acireductone dioxygenase and CtBP2 in close proximity to potentiate acireductone dioxygenase-mediated inhibition of CtBP2, and this scaffolding effect was independent of ALDOB enzymatic activity. Moreover, increased ALDOB expression inhibited tumor growth in a xenograft model and decreased lung metastasis in vivo. Our findings reveal that ALDOB is a negative regulator of CtBP2 and inhibits tumor growth and metastasis in ccRCC.

  • RESEARCH ARTICLE
    Mengmeng Yin, Hongsheng Wang, Xianmin Guan, Ju Gao, Minghua Yang, Ningling Wang, Tianfeng Liu, Jingyan Tang, Alex WK Leung, Fen Zhou, Xuedong Wu, Jie Huang, Hong Li, Shaoyan Hu, Xin Tian, Hua Jiang, Jiaoyang Cai, Xiaowen Zhai, Shuhong Shen, Qun Hu

    Venous thromboembolism (VTE) is a complication in children with acute lymphoblastic leukemia (ALL). The Chinese Children’s Cancer Group-ALL-2015 protocol was carried out in China, and epidemiology, clinical characteristics, and risk factors associated with VTE were analyzed. We collected data on VTE in a multi-institutional clinical study of 7640 patients with ALL diagnosed in 20 hospitals from January 2015 to December 2019. First, VTE occurred in 159 (2.08%) patients, including 90 (56.6%) during induction therapy and 108 (67.92%) in the upper extremities. T-ALL had a 1.74-fold increased risk of VTE (95% CI 1.08–2.8, P = 0.022). Septicemia, as an adverse event of ALL treatment, can significantly promote the occurrence of VTE (P < 0.001). Catheter-related thrombosis (CRT) accounted for 75.47% (n = 120); and, symptomatic VTE, 58.49% (n = 93), which was more common in patients aged 12–18 years (P = 0.023), non-CRT patients (P < 0.001), or patients with cerebral thrombosis (P < 0.001). Of the patients with VTE treated with anticoagulation therapy (n = 147), 4.08% (n = 6) had bleeding. The VTE recurrence rate was 5.03% (n = 8). Patients with VTE treated by non-ultrasound-guided venous cannulation (P = 0.02), with residual thrombus (P = 0.006), or with short anticoagulation period (P = 0.026) had high recurrence rates. Thus, preventing repeated venous puncture and appropriately prolonged anticoagulation time can reduce the risk of VTE recurrence.

  • RESEARCH ARTICLE
    Kevin M. Veen, Grigorios Papageorgiou, Casper F. Zijderhand, Mostafa M. Mokhles, Jasper J. Brugts, Olivier C. Manintveld, Alina A. Constantinescu, Jos A. Bekkers, Johanna J.M. Takkenberg, Ad J.J.C. Bogers, Kadir Caliskan

    In this study, we aim to elucidate the clinical impact and long-term course of tricuspid regurgitation (TR), taking into account its dynamic nature, after biatrial orthotopic heart transplant (OHT). All consecutive adult patients undergoing biatrial OHT (1984−2017) with an available follow-up echocardiogram were included. Mixed-models were used to model the evolution of TR. The mixed-model was inserted into a Cox model in order to address the association of the dynamic TR with mortality. In total, 572 patients were included (median age: 50 years, males: 74.9%). Approximately 32% of patients had moderate-to-severe TR immediately after surgery. However, this declined to 11% on 5 years and 9% on 10 years after surgery, adjusted for survival bias. Pre-implant mechanical support was associated with less TR during follow-up, whereas concurrent LV dysfunction was significantly associated with more TR during follow-up. Survival at 1, 5, 10, 20 years was 97% ± 1%, 88% ± 1%, 66% ± 2% and 23% ± 2%, respectively. The presence of moderate-to-severe TR during follow-up was associated with higher mortality (HR: 1.07, 95% CI (1.02–1.12), p = 0.006). The course of TR was positively correlated with the course of creatinine (R = 0.45). TR during follow-up is significantly associated with higher mortality and worse renal function. Nevertheless, probability of TR is the highest immediately after OHT and decreases thereafter. Therefore, it may be reasonable to refrain from surgical intervention for TR during earlier phase after OHT.

  • RESEARCH ARTICLE
    Fen Zhang, Lanlan Xiao, Ya Yang, Menghao Zhou, Yalei Zhao, Zhongyang Xie, Xiaoxi Ouyang, Feiyang Ji, Shima Tang, Lanjuan Li

    Autoimmune hepatitis (AIH) is a severe globally distributed liver disease that could occur at any age. Human menstrual blood-derived stem cells (MenSCs) have shown therapeutic effect in acute lung injury and liver failure. However, their role in the curative effect of AIH remains unclear. Here, a classic AIH mouse model was constructed through intravenous injection with concanavalin A (Con A). MenSCs were intravenously injected while Con A injection in the treatment groups. The results showed that the mortality by Con A injection was significantly decreased by MenSCs treatment and liver function tests and histological analysis were also ameliorated. The results of phosphoproteomic analysis and RNA-seq revealed that MenSCs improved AIH, mainly by apoptosis and c-Jun N-terminal kinase/mitogen-activated protein signaling pathways. Apoptosis analysis demonstrated that the protein expression of cleaved caspase 3 was increased by Con A injection and reduced by MenSCs transplantation, consistent with the TUNEL staining results. An AML12 co-culture system and JNK inhibitor (SP600125) were used to verify the JNK/MAPK and apoptosis signaling pathways. These findings suggested that MenSCs could be a promising strategy for AIH.

  • RESEARCH ARTICLE
    You Wang, Sihan Lin, Jiayue Wu, Meng Jiang, Jianhua Lin, Yu Zhang, Huihua Ding, Haibo Zhou, Nan Shen, Wen Di

    Immunoglobulin (IgG) glycosylation affects the effector functions of IgG in a myriad of biological processes and has been closely associated with numerous autoimmune diseases, including systemic lupus erythematosus (SLE), thus underlining the pathogenic role of glycosylation aberration in autoimmunity. This study aims to explore the relationship between IgG sialylation patterns and lupus pregnancy. Relative to that in serum samples from the control cohort, IgG sialylation level was aberrantly downregulated in serum samples from the SLE cohort at four stages (from preconception to the third trimester of pregnancy) and was significantly associated with lupus activity and fetal loss during lupus pregnancy. The type I interferon signature of pregnant patients with SLE was negatively correlated with the level of IgG sialylation. The lack of sialylation dampened the ability of IgG to suppress the functions of plasmacytoid dendritic cells (pDCs). RNA-seq analysis further revealed that the expression of genes associated with the spleen tyrosine kinase (SYK) signaling pathway significantly differed between IgG- and deSia-IgG-treated pDCs. This finding was confirmed by the attenuation of the ability to phosphorylate SYK and BLNK in deSia-IgG. Finally, the coculture of pDCs isolated from pregnant patients with SLE with IgG/deSia-IgG demonstrated the sialylation-dependent anti-inflammatory function of IgG. Our findings suggested that IgG influences lupus activity through regulating pDCs function via the modulation of the SYK pathway in a sialic acid-dependent manner.

  • RESEARCH ARTICLE
    Ziyu Fu, Dongguo Liang, Wei Zhang, Dongling Shi, Yuhua Ma, Dong Wei, Junxiang Xi, Sizhe Yang, Xiaoguang Xu, Di Tian, Zhaoqing Zhu, Mingquan Guo, Lu Jiang, Shuting Yu, Shuai Wang, Fangyin Jiang, Yun Ling, Shengyue Wang, Saijuan Chen, Feng Liu, Yun Tan, Xiaohong Fan

    The Omicron family of SARS-CoV-2 variants are currently driving the COVID-19 pandemic. Here we analyzed the clinical laboratory test results of 9911 Omicron BA.2.2 sublineages-infected symptomatic patients without earlier infection histories during a SARS-CoV-2 outbreak in Shanghai in spring 2022. Compared to an earlier patient cohort infected by SARS-CoV-2 prototype strains in 2020, BA.2.2 infection led to distinct fluctuations of pathophysiological markers in the peripheral blood. In particular, severe/critical cases of COVID-19 post BA.2.2 infection were associated with less pro-inflammatory macrophage activation and stronger interferon alpha response in the bronchoalveolar microenvironment. Importantly, the abnormal biomarkers were significantly subdued in individuals who had been immunized by 2 or 3 doses of SARS-CoV-2 prototype-inactivated vaccines, supporting the estimation of an overall 96.02% of protection rate against severe/critical disease in the 4854 cases in our BA.2.2 patient cohort with traceable vaccination records. Furthermore, even though age was a critical risk factor of the severity of COVID-19 post BA.2.2 infection, vaccination-elicited protection against severe/critical COVID-19 reached 90.15% in patients aged ≥ 60 years old. Together, our study delineates the pathophysiological features of Omicron BA.2.2 sublineages and demonstrates significant protection conferred by prior prototype-based inactivated vaccines.

  • COMMENT
    Hao Wang, Li Liu, Tangchun Wu
  • COMMENT
    Pian Yu, Xiang Chen, Cong Peng