2023-05-26 2023, Volume 17 Issue 2
  • Select all
  • REVIEW
    Xue Wang, Ye Zhou, Junxia Min, Fudi Wang

    Ferroptosis is defined as an iron-dependent regulated form of cell death driven by lipid peroxidation. In the past decade, it has been implicated in the pathogenesis of various diseases that together involve almost every organ of the body, including various cancers, neurodegenerative diseases, cardiovascular diseases, lung diseases, liver diseases, kidney diseases, endocrine metabolic diseases, iron-overload-related diseases, orthopedic diseases and autoimmune diseases. Understanding the underlying molecular mechanisms of ferroptosis and its regulatory pathways could provide additional strategies for the management of these disease conditions. Indeed, there are an expanding number of studies suggesting that ferroptosis serves as a bona-fide target for the prevention and treatment of these diseases in relevant pre-clinical models. In this review, we summarize the progress in the research into ferroptosis and its regulatory mechanisms in human disease, while providing evidence in support of ferroptosis as a target for the treatment of these diseases. We also discuss our perspectives on the future directions in the targeting of ferroptosis in human disease.

  • REVIEW
    Xueqing Hu, Ujjwol Khatri, Tao Shen, Jie Wu

    The rearranged during transfection (RET) is a receptor protein tyrosine kinase. Oncogenic RET fusions or mutations are found most often in non-small cell lung cancer (NSCLC) and in thyroid cancer, but also increasingly in various types of cancers at low rates. In the last few years, two potent and selective RET protein tyrosine kinase inhibitors (TKIs), pralsetinib (BLU-667) and selpercatinib (LOXO-292, LY3527723) were developed and received regulatory approval. Although pralsetinib and selpercatinib gave high overall response rates (ORRs), < 10% of patients achieved a complete response (CR). The RET TKI-tolerated residual tumors inevitably develop resistance by secondary target mutations, acquired alternative oncogenes, or MET amplification. RET G810 mutations located at the kinase solvent front site were identified as the major on-target mechanism of acquired resistance to both selpercatinib and pralsetinib. Several next-generation of RET TKIs capable of inhibiting the selpercatinib/pralsetinib-resistant RET mutants have progressed to clinical trials. However, it is likely that new TKI-adapted RET mutations will emerge to cause resistance to these next-generation of RET TKIs. Solving the problem requires a better understanding of the multiple mechanisms that support the RET TKI-tolerated persisters to identify a converging point of vulnerability to devise an effective co-treatment to eliminate the residual tumors.

  • REVIEW
    Shuhang Wang, Peiwen Ma, Ning Jiang, Yale Jiang, Yue Yu, Yuan Fang, Huilei Miao, Huiyao Huang, Qiyu Tang, Dandan Cui, Hong Fang, Huishan Zhang, Qi Fan, Yuning Wang, Gang Liu, Zicheng Yu, Qi Lei, Ning Li

    Advances in novel drugs, therapies, and genetic techniques have revolutionized the diagnosis and treatment of cancers, substantially improving cancer patients’ prognosis. Although rare tumors account for a non-negligible number, the practice of precision medicine and development of novel therapies are largely hampered by many obstacles. Their low incidence and drastic regional disparities result in the difficulty of informative evidence-based diagnosis and subtyping. Sample exhaustion due to difficulty in diagnosis also leads to a lack of recommended therapeutic strategies in clinical guidelines, insufficient biomarkers for prognosis/efficacy, and inability to identify potential novel therapies in clinical trials. Herein, by reviewing the epidemiological data of Chinese solid tumors and publications defining rare tumors in other areas, we proposed a definition of rare tumor in China, including 515 tumor types with incidences of less than 2.5/100 000 per year. We also summarized the current diagnosis process, treatment recommendations, and global developmental progress of targeted drugs and immunotherapy agents on the status quo. Lastly, we pinpointed the current recommendation chance for patients with rare tumors to be involved in a clinical trial by NCCN. With this informative report, we aimed to raise awareness on the importance of rare tumor investigations and guarantee a bright future for rare tumor patients.

  • RESEARCH ARTICLE
    Yifan Chang, Xianzhi Zhao, Yutian Xiao, Shi Yan, Weidong Xu, Ye Wang, Huojun Zhang, Shancheng Ren

    To evaluate the safety and efficacy of neoadjuvant radiohormonal therapy for oligometastatic prostate cancer (OMPC), we conducted a 3 + 3 dose escalation, prospective, phase I/II, single-arm clinical trial (CHiCTR1900025743), in which long-term neoadjuvant androgen deprivation was adopted 1 month before radiotherapy, comprising intensity modulated radiotherapy to the pelvis, and stereotactic body radiation therapy to all extra-pelvic bone metastases for 4‒7 weeks, at 39.6, 45, 50.4, and 54 Gy. Robotic-assisted radical prostatectomy was performed after 5‒14 weeks. The primary outcome was treatment-related toxicities and adverse events; secondary outcomes were radiological treatment response, positive surgical margin (pSM), postoperative prostate-specific antigen (PSA), pathological down-grading and tumor regression grade, and survival parameters. Twelve patients were recruited from March 2019 to February 2020, aging 66.2 years in average (range, 52‒80). Median baseline PSA was 62.0 ng/mL. All underwent RARP successfully without open conversions. Ten patients recorded pathological tumor down-staging (83.3%), and 5 (41.7%) with cN1 recorded negative regional lymph nodes on final pathology. 66.7% (8/12) recorded tumor regression grading (TRG) –I and 25% (3/12) recorded TRG-II. Median follow-up was 16.5 months. Mean radiological progression-free survival (RPFS) was 21.3 months, with 2-year RPFS of 83.3%. In all, neoadjuvant radiohormonal therapy is well tolerated for oligometastatic prostate cancer.

  • RESEARCH ARTICLE
    Jing Feng, Zheng Zhao, Yanfei Wei, Zhaoshi Bao, Wei Zhang, Fan Wu, Guanzhang Li, Zhiyan Sun, Yanli Tan, Jiuyi Li, Yunqiu Zhang, Zejun Duan, Xueling Qi, Kai Yu, Zhengmin Cong, Junjie Yang, Yaxin Wang, Yingyu Sun, Fuchou Tang, Xiaodong Su, Chuan Fang, Tao Jiang, Xiaolong Fan

    Detailed characterizations of genomic alterations have not identified subtype-specific vulnerabilities in adult gliomas. Mapping gliomas into developmental programs may uncover new vulnerabilities that are not strictly related to genomic alterations. After identifying conserved gene modules co-expressed with EGFR or PDGFRA (EM or PM), we recently proposed an EM/PM classification scheme for adult gliomas in a histological subtype- and grade-independent manner. By using cohorts of bulk samples, paired primary and recurrent samples, multi-region samples from the same glioma, single-cell RNA-seq samples, and clinical samples, we here demonstrate the temporal and spatial stability of the EM and PM subtypes. The EM and PM subtypes, which progress in a subtype-specific mode, are robustly maintained in paired longitudinal samples. Elevated activities of cell proliferation, genomic instability and microenvironment, rather than subtype switching, mark recurrent gliomas. Within individual gliomas, the EM/PM subtype was preserved across regions and single cells. Malignant cells in the EM and PM gliomas were correlated to neural stem cell and oligodendrocyte progenitor cell compartment, respectively. Thus, while genetic makeup may change during progression and/or within different tumor areas, adult gliomas evolve within a neurodevelopmental framework of the EM and PM molecular subtypes. The dysregulated developmental pathways embedded in these molecular subtypes may contain subtype-specific vulnerabilities.

  • RESEARCH ARTICLE
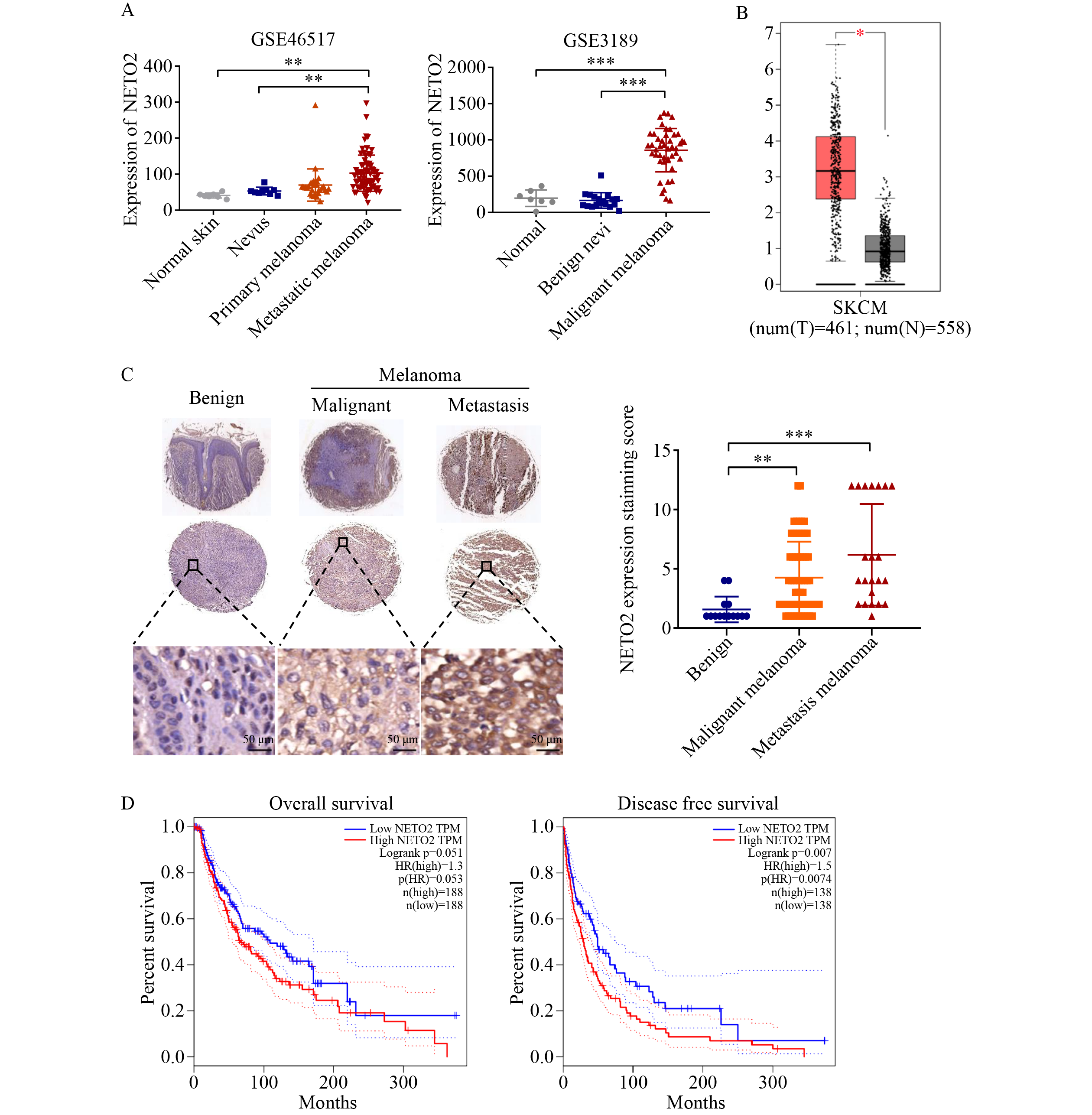
    Susi Zhu, Xu Zhang, Yeye Guo, Ling Tang, Zhe Zhou, Xiang Chen, Cong Peng

    Melanoma is the most aggressive cutaneous tumor. Neuropilin and tolloid-like 2 (NETO2) is closely related to tumorigenesis. However, the functional significance of NETO2 in melanoma progression remains unclear. Herein, we found that NETO2 expression was augmented in melanoma clinical tissues and associated with poor prognosis in melanoma patients. Disrupting NETO2 expression markedly inhibited melanoma proliferation, malignant growth, migration, and invasion by downregulating the levels of calcium ions (Ca2+) and the expression of key genes involved in the calcium signaling pathway. By contrast, NETO2 overexpression had the opposite effects. Importantly, pharmacological inhibition of CaMKII/CREB activity with the CaMKII inhibitor KN93 suppressed NETO2-induced proliferation and melanoma metastasis. Overall, this study uncovered the crucial role of NETO2-mediated regulation in melanoma progression, indicating that targeting NETO2 may effectively improve melanoma treatment.

  • RESEARCH ARTICLE
    Jing Yang, Yanfei Yang, Yuquan Wei, Xiawei Wei

    The abnormal activation of HER family kinase activity is closely related to the development of human malignancies. In this study, we used HER kinases as targets for the treatment of nasopharyngeal carcinoma (NPC) and explored the anti-tumor effects of the novel pan-HER inhibitor HM781-36B, alone or in combination with cisplatin. We found that HER family proteins were positively expressed in tumor tissues of some NPC patients, and the high levels of those proteins were significantly related to poor prognosis. HM781-36B inhibited NPC in vitro and in vivo. HM781-36B exerted synergistic effects with cisplatin on inhibiting proliferation and promoting apoptosis of NPC cells. In NPC xenograft models in nude mice, HM781-36B and cisplatin synergistically inhibited tumor growth. Downregulating the activity of HER family proteins and their downstream signaling pathways and regulating tumor microenvironment may explain the synergistic anti-tumor effects of HM781-36B and cisplatin. In conclusion, our study provides evidence for HER family proteins as prognostic biomarkers and potential therapeutic targets for NPC. The pan-HER inhibitor HM781-36B alone or in combination with cisplatin represents promising therapeutic effects for the treatment of NPC patients, which provides a new idea for the comprehensive treatment of NPC.

  • RESEARCH ARTICLE
    Yubing Zhou, Xinyu He, Yanan Jiang, Zitong Wang, Yin Yu, Wenjie Wu, Chenyang Zhang, Jincheng Li, Yaping Guo, Xinhuan Chen, Zhicai Liu, Jimin Zhao, Kangdong Liu, Zigang Dong

    Esophageal squamous cell carcinoma (ESCC) is one of the leading causes of cancer death worldwide. It is urgent to develop new drugs to improve the prognosis of ESCC patients. Here, we found benzydamine, a locally acting non-steroidal anti-inflammatory drug, had potent cytotoxic effect on ESCC cells. Benzydamine could suppress ESCC proliferation in vivo and in vitro. In terms of mechanism, CDK2 was identified as a target of benzydamine by molecular docking, pull-down assay and in vitro kinase assay. Specifically, benzydamine inhibited the growth of ESCC cells by inhibiting CDK2 activity and affecting downstream phosphorylation of MCM2, c-Myc and Rb, resulting in cell cycle arrest. Our study illustrates that benzydamine inhibits the growth of ESCC cells by downregulating the CDK2 pathway.

  • RESEARCH ARTICLE
    Pengfei Li, Zexuan Chen, Shanshan You, Yintai Xu, Zhifang Hao, Didi Liu, Jiechen Shen, Bojing Zhu, Wei Dan, Shisheng Sun

    The structure of N-glycans on specific proteins can regulate innate and adaptive immunity via sensing environmental signals. Meanwhile, the structural diversity of N-glycans poses analytical challenges that limit the exploration of specific glycosylation functions. In this work, we used THP-1-derived macrophages as examples to show the vast potential of a N-glycan structural interpretation tool StrucGP in N-glycoproteomic analysis. The intact glycopeptides of macrophages were enriched and analyzed using mass spectrometry (MS)-based glycoproteomic approaches, followed by the large-scale mapping of site-specific glycan structures via StrucGP. Results revealed that bisected GlcNAc, core fucosylated, and sialylated glycans (e.g., HexNAc4Hex5Fuc1Neu5Ac1, N4H5F1S1) were increased in M1 and M2 macrophages, especially in the latter. The findings indicated that these structures may be closely related to macrophage polarization. In addition, a high level of glycosylated PD-L1 was observed in M1 macrophages, and the LacNAc moiety was detected at Asn-192 and Asn-200 of PD-L1, and Asn-200 contained Lewis epitopes. The precision structural interpretation of site-specific glycans and subsequent intervention of target glycoproteins and related glycosyltransferases are of great value for the development of new diagnostic and therapeutic approaches for different diseases.

  • RESEARCH ARTICLE
    Yuhua Fan, Yue Zhang, Hongrui Zhao, Wenfeng Liu, Wanqing Xu, Lintong Jiang, Ranchen Xu, Yue Zheng, Xueqing Tang, Xiaohan Li, Limin Zhao, Xin Liu, Yang Hong, Yuan Lin, Hui Chen, Yong Zhang

    Long noncoding RNAs (lncRNAs) play a critical role in the regulation of atherosclerosis. Here, we investigated the role of the lncRNA growth arrest-specific 5 (lncR-GAS5) in atherogenesis. We found that the enforced expression of lncR-GAS5 contributed to the development of atherosclerosis, which presented as increased plaque size and reduced collagen content. Moreover, impaired autophagy was observed, as shown by a decreased LC3II/LC3I protein ratio and an elevated P62 level in lncR-GAS5-overexpressing human aortic endothelial cells. By contrast, lncR-GAS5 knockdown promoted autophagy. Moreover, serine/arginine-rich splicing factor 10 (SRSF10) knockdown increased the LC3II/LC3I ratio and decreased the P62 level, thus enhancing the formation of autophagic vacuoles, autolysosomes, and autophagosomes. Mechanistically, lncR-GAS5 regulated the downstream splicing factor SRSF10 to impair autophagy in the endothelium, which was reversed by the knockdown of SRSF10. Further results revealed that overexpression of the lncR-GAS5-targeted gene miR-193-5p promoted autophagy and autophagic vacuole accumulation by repressing its direct target gene, SRSF10. Notably, miR-193-5p overexpression decreased plaque size and increased collagen content. Altogether, these findings demonstrate that lncR-GAS5 partially contributes to atherogenesis and plaque instability by impairing endothelial autophagy. In conclusion, lncR-GAS5 overexpression arrested endothelial autophagy through the miR-193-5p/SRSF10 signaling pathway. Thus, miR-193-5p/SRSF10 may serve as a novel treatment target for atherosclerosis.

  • RESEARCH ARTICLE
    Hequn Huang, Mengyun Chen, Xia Liu, Xixi Xiong, Lanbo Zhou, Zhonglan Su, Yan Lu, Bo Liang

    Clouston syndrome (OMIM #129500), also known as hidrotic ectodermal dysplasia type 2, is a rare autosomal dominant skin disorder. To date, four mutations in the GJB6 gene, G11R, V37E, A88V, and D50N, have been confirmed to cause this condition. In previous studies, the focus has been mainly on gene sequencing, and there has been a lack of research on clinical manifestations and pathogenesis. To confirm the diagnosis of this pedigree at the molecular level and summarize and analyse the clinical phenotype of patients and to provide a basis for further study of the pathogenesis of the disease, we performed whole-exome and Sanger sequencing on a large Chinese Clouston syndrome pedigree. Detailed clinical examination included histopathology, hair microscopy, and scanning electron microscopy. We found a novel heterozygous missense variant (c.134G>C:p.G45A) for Clouston syndrome. We identified a new clinical phenotype involving all nail needling pain in all patients and found a special honeycomb hole structure in the patients’ hair under scanning electron microscopy. Our data reveal that a novel variant (c.134G>C:p.G45A) plays a likely pathogenic role in this pedigree and highlight that genetic testing is necessary for the diagnosis of Clouston syndrome.

  • RESEARCH ARTICLE
    Yanhong Xu, Xiaotong Ye, Yang Zhou, Xinyu Cao, Shiqiao Peng, Yue Peng, Xiaoying Zhang, Yili Sun, Haowen Jiang, Wenying Huang, Hongkai Lian, Jiajun Yang, Jia Li, Jianping Ye

    Ketone bodies have beneficial metabolic activities, and the induction of plasma ketone bodies is a health promotion strategy. Dietary supplementation of sodium butyrate (SB) is an effective approach in the induction of plasma ketone bodies. However, the cellular and molecular mechanisms are unknown. In this study, SB was found to enhance the catalytic activity of 3-hydroxy-3-methylglutaryl-CoA synthase 2 (HMGCS2), a rate-limiting enzyme in ketogenesis, to promote ketone body production in hepatocytes. SB administrated by gavage or intraperitoneal injection significantly induced blood β-hydroxybutyrate (BHB) in mice. BHB production was induced in the primary hepatocytes by SB. Protein succinylation was altered by SB in the liver tissues with down-regulation in 58 proteins and up-regulation in 26 proteins in the proteomics analysis. However, the alteration was mostly observed in mitochondrial proteins with 41% down- and 65% up-regulation, respectively. Succinylation status of HMGCS2 protein was altered by a reduction at two sites (K221 and K358) without a change in the protein level. The SB effect was significantly reduced by a SIRT5 inhibitor and in Sirt5-KO mice. The data suggests that SB activated HMGCS2 through SIRT5-mediated desuccinylation for ketone body production by the liver. The effect was not associated with an elevation in NAD+/NADH ratio according to our metabolomics analysis. The data provide a novel molecular mechanism for SB activity in the induction of ketone body production.

  • PERSPECTIVE
    Kun Sun, Mark Walker, Yongjun Zhang, Tao Duan, Luming Sun, Jun Zhang
  • PERSPECTIVE
    Hong Zhang, Xi Yu, Yibin Zhu, Gong Cheng