2023-01-16 2022, Volume 16 Issue 6
  • Select all
  • REVIEW
    Kosar Babaei, Mohsen Aziminezhad, Seyedeh Elham Norollahi, Sogand Vahidi, Ali Akbar Samadani

    Infertility is experienced by 8%12% of adults in their reproductive period globally and has become a prevalent concern. Besides routine therapeutic methods, stem cells are rapidly being examined as viable alternative therapies in regenerative medicine and translational investigation. Remarkable progress has been made in understanding the biology and purpose of stem cells. The affected pluripotent stem cells (iPSCs) and mesenchymal stem cells (MSCs) are further studied for their possible use in reproductive medicine, particularly for infertility induced by premature ovarian insufficiency and azoospermia. Accordingly, this study discusses current developments in the use of some kinds of MSCs such as adipose-derived stem cells, bone marrow stromal cells, umbilical cord MSCs, and menstrual blood MSCs. These methods have been used to manage ovarian and uterine disorders, and each technique presents a novel method for the therapy of infertility.

  • REVIEW
    Na Chen, Shuang Song, Xinmiao Bao, Lan Zhu

    This review presents an update of Mayer–Rokitansky–Küster–Hauser (MRKH) syndrome on its etiologic, clinical, diagnostic, psychological, therapeutic, and reproductive aspects. The etiology of MRKH syndrome remains unclear due to its intrinsic heterogeneity. Nongenetic and genetic causes that may interact during the embryonic development have been proposed with no definitive etiopathogenesis identified. The proportion of concomitant extragenital malformations varies in different studies, and the discrepancies may be explained by ethnic differences. In addition to physical examination and pelvic ultrasound, the performance of pelvic magnetic resonance imaging is crucial in detecting the presence of rudimentary uterine endometrium. MRKH syndrome has long-lasting psychological effects on patients, resulting in low esteem, poor coping strategies, depression, and anxiety symptoms. Providing psychological counseling and peer support to diagnosed patients is recommended. Proper and timely psychological intervention could significantly improve a patient’s outcome. Various nonsurgical and surgical methods have been suggested for treatment of MRKH syndrome. Due to the high success rate and minimal risk of complications, vaginal dilation has been proven to be the first-line therapy. Vaginoplasty is the second-line option for patients experiencing dilation failure. Uterine transplantation and gestational surrogacy are options for women with MRKH syndrome to achieve biological motherhood.

  • RESEARCH ARTICLE
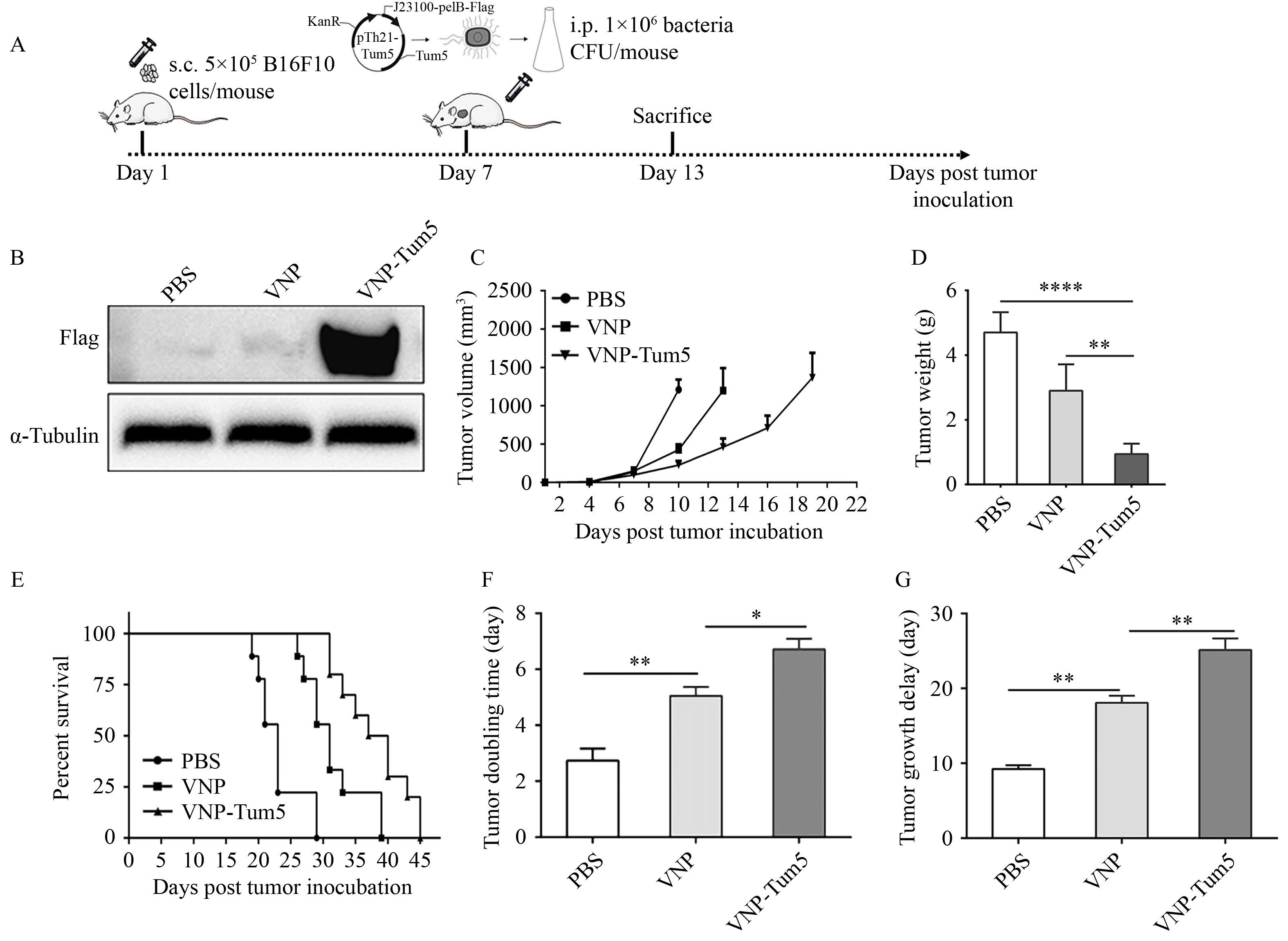
    Feifei Bao, Mengjie Liu, Wenhua Gai, Yuwei Hua, Jing Li, Chao Han, Ziyu Zai, Jiahuang Li, Zichun Hua

    Tumor growth is an angiogenesis-dependent process and accompanied by the formation of hypoxic areas. Tumstatin is a tumor-specific angiogenesis inhibitor that suppresses the proliferation and induces the apoptosis of tumorous vascular endothelial cells. VNP20009, an attenuated Salmonella typhimurium strain, preferentially accumulates in the hypoxic areas of solid tumors. In this study, a novel Salmonella-mediated targeted expression system of tumstatin (VNP-Tum5) was developed under the control of the hypoxia-induced J23100 promoter to obtain anti-tumor efficacy in mice. Treatment with VNP-Tum5 effectively suppressed tumor growth and prolonged survival in the mouse model of B16F10 melanoma. VNP-Tum5 exhibited a higher efficacy in inhibiting the proliferation and inducing the necrosis and apoptosis of B16F10 cells in vitro and in vivo compared with VNP (control). VNP-Tum5 significantly inhibited the proliferation and migration of mouse umbilical vascular endothelial cells to impede angiogenesis. VNP-Tum5 downregulated the expression of anti-vascular endothelial growth factor A, platelet endothelial cell adhesion molecule-1, phosphorylated phosphoinositide 3 kinase, and phosphorylated protein kinase B and upregulated the expression of cleaved-caspase 3 in tumor tissues. This study is the first to use tumstatin-transformed VNP20009 as a tumor-targeted system for treatment of melanoma by combining anti-tumor and anti-angiogenic effects.

  • RESEARCH ARTICLE
    Hongyi Wang, Zhuochao Liu, Jun Wang, Fangqiong Hu, Qi Zhou, Li Wei, Qiyuan Bao, Jizhuang Wang, Jing Liang, Zhihong Liu, Weibin Zhang

    Metastasis and drug resistance are the leading causes of poor prognosis in patients with osteosarcoma. Identifying the relevant factors that drive metastasis and drug resistance is the key to improving the therapeutic outcome of osteosarcoma. Here, we reported that autophagy was highly activated in metastatic osteosarcoma. We found increased autophagolysosomes in metastatic osteosarcoma cell lines by using electron microscopy, Western blot, and immunofluorescence experiments. We further examined the expression of the autophagy-related genes Beclin1 and LC3B in 82 patients through immunohistochemistry and found that Beclin1 and LC3B were highly related to unfavorable prognosis of osteosarcoma. Knockdown of Beclin1 and LC3B reduced invasion, metastasis, and proliferation in metastatic osteosarcoma cells. In vitro and in vivo studies also demonstrated that inhibiting by 3-MA inhibited cell growth and metastasis. Moreover, we demonstrated that autophagy-related genes were activated by SEs and that the inhibition of SEs by JQ-1 decreased the metastasis of osteosarcoma. Overall, our findings highlighted the association of autophagy with osteosarcoma progression and shed new light on autophagy-targeting therapy for osteosarcoma.

  • RESEARCH ARTICLE
    Ran Li, Kai Xue, Junmin Li

    Fibroblast growth factor 13 (FGF13) is aberrantly expressed in multiple cancer types, suggesting its essential role in tumorigenesis. Hence, we aimed to explore its definite role in the development of acute myeloid leukemia (AML) and emphasize its associations with bone marrow niches. Results showed that FGF13 was lowly expressed in patients with AML and that its elevated expression was related to prolonged overall survival (OS). Univariate and multivariate Cox regression analyses identified FGF13 as an independent prognostic factor. A prognostic nomogram integrating FGF13 and clinicopathologic variables was constructed to predict 1-, 3-, and 5-year OS. Gene mutation and functional analyses indicated that FGF13 was not associated with AML driver mutations but was related to bone marrow niches. As for immunity, FGF13 was remarkably associated with T cell count, immune checkpoint genes, and cytokines. In addition, FGF13 overexpression substantially inhibited the growth and significantly induced the early apoptosis of AML cells. The xenograft study indicated that FGF13 overexpression prolonged the survival of recipient mice. Overall, FGF13 could serve as an independent prognostic factor for AML, and it was closely related to the bone marrow microenvironment.

  • RESEARCH ARTICLE
    Fangyi Dong, Li Chen, Chaoxian Zhao, Xiaoyang Li, Yun Tan, Huan Song, Wen Jin, Hongming Zhu, Yunxiang Zhang, Kai Xue, Junmin Li, Kankan Wang

    In patients with acute promyelocytic leukemia (APL), intracranial hemorrhage (ICH), if not identified promptly, could be fatal. It is the leading cause of failure of induction and early death. Thus, biomarkers that could promptly predict severe complications are critical. Here, cytokine differences between patients with APL with and without ICH were investigated to develop predictive models for this complication. The initial cytokine profiling using plasma samples from 39 patients and 18 healthy donors found a series of cytokines that were remarkedly different between patients with APL and healthy controls. The APL patients were subsequently divided into high and low white blood cell count groups. Results showed that tumor necrosis factor α and interleukin 8 (IL-8) were vital in distinguishing patients with APL who did or did not develop ICH. In addition, verification in 81 patients with APL demonstrated that the two cytokines were positively correlated with the cumulative incidence of ICH. Finally, in-vitro and in-vivo experimental evidence were provided to show that IL-8 influenced the migration of APL-derived NB4 cells and impaired the blood–brain barrier in PML/RARα positive blast-transplanted FVB/NJ mice. These assessments may facilitate the early warning of ICH and reduce future mortality levels in APL.

  • RESEARCH ARTICLE
    Han Guo, Yuncong Zhang, Yaxin Chu, Shuo Yang, Jie Zhang, Rui Qiao

    Preeclampsia (PE) is characterized by placenta-mediated pregnancy complication. The only effective treatment for PE is the delivery of the placenta. However, this treatment may cause preterm birth and neonatal death. Therefore, preventing PE is needed. The mechanism of PE involves abnormal placentation, which leads to the release of anti-angiogenic and inflammatory mediators into maternal circulation. These mediators contribute to systemic vascular dysfunction, inflammatory responses, and excessive thrombin generation. Microparticles (MPs) are reportedly involved in PE by promoting the thromboinflammatory response. This study describes a strategy to prevent PE by reducing MP release using the recombinant protein, diannexin. Results showed that the patients with PE had elevated MP number and procoagulant activity and increased NLRP3 inflammasome activation. Additionally, diannexin remarkably reduced the release of MPs from activated cells by binding to phosphatidylserine exposed on the surface of activated cells. Moreover, in vivo results showed that diannexin could prevent PE-like symptoms by decreasing MPs and NLRP3 inflammasome activation in pregnant mice. Furthermore, diannexin effectively inhibited trophoblast cell activation and NLRP3 inflammasome activation in vitro. These findings suggested that diannexin inhibited MP release and might be an effective therapeutic strategy for preventing PE.

  • RESEARCH ARTICLE
    Zongyue Li, Huixiao Wu, Shuoshuo Wei, Moke Liu, Yingzhou Shi, Mengzhu Li, Ning Wang, Li Fang, Bo Xiang, Ling Gao, Chao Xu, Jiajun Zhao

    The dysfunction of Na+-Cl cotransporter (NCC) caused by mutations in solute carrier family12, member 3 gene (SLC12A3) primarily causes Gitelman syndrome (GS). In identifying the pathogenicity of R158Q and G212S variants of SLC12A3, we evaluated the pathogenicity by bioinformatic, expression, and localization analysis of two variants from a patient in our cohort. The prediction of mutant protein showed that p.R158Q and p.G212S could alter protein’s three-dimensional structure. Western blot showed a decrease of mutant Ncc. Immunofluorescence of the two mutations revealed a diffuse positive staining below the plasma membrane. Meanwhile, we conducted a compound heterozygous model—Ncc R156Q/G210S mice corresponding to human NCC R158Q/G212S. NccR156Q/G210S mice clearly exhibited typical GS features, including hypokalemia, hypomagnesemia, and increased fractional excretion of K+ and Mg2+ with a normal blood pressure level, which made NccR156Q/G210S mice an optimal mouse model for further study of GS. A dramatic decrease and abnormal localization of the mutant Ncc in distal convoluted tubules contributed to the phenotype. The hydrochlorothiazide test showed a loss of function of mutant Ncc in NccR156Q/G210S mice. These findings indicated that R158Q and G212S variants of SLC12A3 were pathogenic variants of GS.

  • RESEARCH ARTICLE
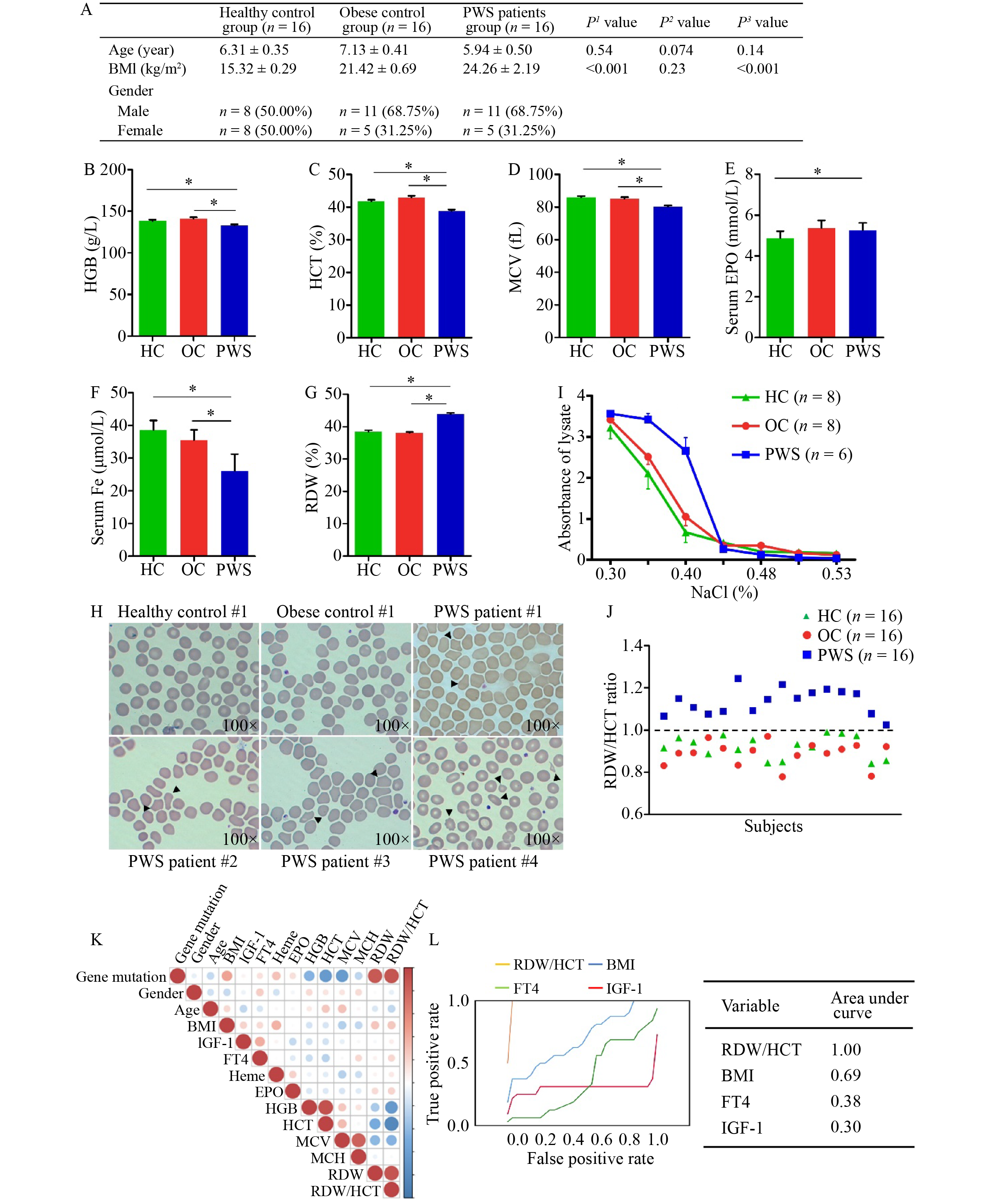
    Yashuang Yang, Guimei Li, Yanzhou Wang, Yan Sun, Chao Xu, Zhen Wei, Shuping Zhang, Ling Gao, Sijin Liu, Jiajun Zhao

    Prader–Willi syndrome (PWS) is a rare congenital disease with genetic alterations in chromosome 15. Although genetic disorders and DNA methylation abnormalities involved in PWS have been investigated to a significant degree, other anomalies such as those in erythrocytes may occur and these have not been clearly elucidated. In the present study, we uncovered slight anemia in children with PWS that was associated with increased red blood cell (RBC) distribution width (RDW) and contrarily reduced hematocrit (HCT) values. Intriguingly, the increased ratio in RDW to HCT allowed sufficient differentiation between the PWS patients from the healthy controls and, importantly, with individuals exhibiting conventional obesity. Further morphologic examinations revealed a significant deformity in erythrocytes and mild hemolysis in PWS patients. Comprehensive mechanistic investigations unveiled compromised membrane skeletal assembly and membrane lipid composition, and revealed a reduced F-actin/G-actin ratio in PWS patients. We ascribed these phenotypic changes in erythrocytes to the observed genetic defects, including DNA methylation abnormalities. Our collective data allowed us to uncover RBC deformation in children with PWS, and this may constitute an auxiliary indicator of PWS in early childhood.

  • RESEARCH ARTICLE
    Shan Chong, Yun He, Yejun Wu, Peng Zhao, Xiaolu Zhu, Fengrong Wang, Yuanyuan Zhang, Xiaodong Mo, Wei Han, Jingzhi Wang, Yu Wang, Huan Chen, Yuhong Chen, Xiangyu Zhao, Yingjun Chang, Lanping Xu, Kaiyan Liu, Xiaojun Huang, Xiaohui Zhang

    Skin and soft tissue infections (SSTIs) refer to infections involving the skin, subcutaneous tissue, fascia, and muscle. In transplant populations with hematological malignancies, an immunocompromised status and the routine use of immunosuppressants increase the risk of SSTIs greatly. However, to date, the profiles and clinical outcomes of SSTIs in hematopoietic stem cell transplantation (HSCT) patients remain unclear. This study included 228 patients (3.67%) who developed SSTIs within 180 days after allogeneic HSCT from January 2004 to December 2019 in Peking University People’s Hospital. The overall annual survival rate was 71.5%. We compared the differences between survivors and non-survivors a year after transplant and found that primary platelet graft failure (PPGF), comorbidities of acute kidney injury (AKI), and hospital-acquired pneumonia (HAP) were independent risk factors for death in the study population. A PPGF–AKI–HAP risk stratification system was established with a mortality risk score of 1×PPGF+1×AKI+1×HAP. The areas under the curves of internal and external validation were 0.833 (95% CI 0.760–0.906) and 0.826 (95% CI 0.715–0.937), respectively. The calibration plot revealed the high consistency of the estimated risks, and decision curve analysis showed considerable net benefits for patients.

  • RESEARCH ARTICLE
    Usman Nasir Nakakana, Ridwan Muhammad Jega, Aliyu Mamman Nauzo, Yahya Mohammed, Ismaila Mohammed Ahmed

    Malaria is highly prevalent in Nigeria and accounts for approximately 40% of global malaria mortality. However, most reports on severe malaria in Nigeria are from hospital-based studies without accurate information from communities; thus, malaria-related deaths in the community are left untracked. This study aimed to describe the prevalence and pattern of severe malaria in a community in Northwestern Nigeria. A cross-sectional study was conducted among 2–10-year-old children in Sokoto, in August and December 2016, to determine the endemicity of malaria based on Plasmodium falciparum prevalence rate (PfPR2-10) and to describe the disease pattern. Severe malaria was diagnosed according to the World Health Organisation criteria. Data were described using Stata version 15. The prevalence of non-anaemia severe malaria was higher than expected (2.6%), considering the endemicity pattern which was mesoendemic based on a PfPR2-10 of 34.8%. The mean age of children with severe malaria was 3.73 years, and the male–female ratio was 2:1. However, 54.0% of the patients had hyperparasitaemia. A relatively high prevalence of non-anaemia severe malaria was found in Wamakko. This finding suggests the need to identify and treat cases in the community using modifications of current strategies, particularly seasonal malaria chemoprophylaxis.

  • LETTER TO FRONTIERS OF MEDICINE
    Julia Prinz, Nicola Maffulli, Matthias Fuest, Peter Walter, Frank Hildebrand, Filippo Migliorini

    The effectiveness of using acupuncture for dry eye disease (DED) is controversial. Thus, this systematic review investigated the effectiveness and feasibility of using acupuncture for DED in accordance with the 2020 PRISMA statement. The outcomes of interests were (1) to evaluate the efficacy of acupuncture in improving the ocular surface disease index (OSDI), Schirmer I test score, and tear breakup time from baseline to the last follow-up; (2) to determine possible complications of using acupuncture; and (3) to investigate the superiority of acupuncture over other commonly used treatments for DED. Data from 394 patients were collected. Results showed that acupuncture significantly prolonged the tear breakup time (P < 0.0001), significantly increased the Schirmer I test score ( P < 0.0001), and significantly reduced the OSDI ( P < 0.0001) from baseline to the last follow-up. Compared with the control group, the acupuncture group had significantly greater Schirmer I test score ( P < 0.0001), significantly longer tear breakup time ( P = 0.0004), and significantly lower OSDI (P = 0.002). These results suggest that acupuncture is effective and feasible in improving symptoms and signs of DED. No severe adverse effects of acupuncture were observed.

  • LETTER TO FRONTIERS OF MEDICINE
    Chuansong Quan, Zhenjie Zhang, Guoyong Ding, Fengwei Sun, Hengxia Zhao, Qinghua Liu, Chuanmin Ma, Jing Wang, Liang Wang, Wenbo Zhao, Jinjie He, Yu Wang, Qian He, Michael J. Carr, Dayan Wang, Qiang Xiao, Weifeng Shi

    Nonpharmaceutical interventions (NPIs) have been commonly deployed to prevent and control the spread of the coronavirus disease 2019 (COVID-19), resulting in a worldwide decline in influenza prevalence. However, the influenza risk in China warrants cautious assessment. We conducted a cross-sectional, sero-epidemiological study in Shandong Province, Northern China in mid-2021. Hemagglutination inhibition was performed to test antibodies against four influenza vaccine strains. A combination of descriptive and meta-analyses was adopted to compare the seroprevalence of influenza antibodies before and during the COVID-19 pandemic. The overall seroprevalence values against A/H1N1pdm09, A/H3N2, B/Victoria, and B/Yamagata were 17.8% (95% CI 16.2%–19.5%), 23.5% (95% CI 21.7%–25.4%), 7.6% (95% CI 6.6%–8.7%), and 15.0 (95% CI 13.5%–16.5%), respectively, in the study period. The overall vaccination rate was extremely low (2.6%). Our results revealed that antibody titers in vaccinated participants were significantly higher than those in unvaccinated individuals (P < 0.001). Notably, the meta-analysis showed that antibodies against A/H1N1pdm09 and A/H3N2 were significantly low in adults after the COVID-19 pandemic ( P < 0.01). Increasing vaccination rates and maintaining NPIs are recommended to prevent an elevated influenza risk in China.