2022-11-18 2022, Volume 16 Issue 5
  • Select all
  • REVIEW
    Yuqiu Han, Lanjuan Li, Baohong Wang

    Nonalcoholic fatty liver disease (NAFLD) is a hepatic manifestation of metabolic syndrome and a common cause of liver cirrhosis and cancer. Akkermansia muciniphila (A. muciniphila) is a next-generation probiotic that has been reported to improve metabolic disorders. Emerging evidence indicates the therapeutic potential of A. muciniphila for NAFLD, especially in the inflammatory stage, nonalcoholic steatohepatitis. Here, the current knowledge on the role of A. muciniphila in the progression of NAFLD was summarized. A. muciniphila abundancy is decreased in animals and humans with NAFLD. The recovery of A. muciniphila presented benefits in preventing hepatic fat accumulation and inflammation in NAFLD. The details of how microbes regulate hepatic immunity and lipid accumulation in NAFLD were further discussed. The modulation mechanisms by which A. muciniphila acts to improve hepatic inflammation are mainly attributed to the alleviation of inflammatory cytokines and LPS signals and the downregulation of microbiota-related innate immune cells (such as macrophages). This review provides insights into the roles of A. muciniphila in NAFLD, thereby providing a blueprint to facilitate clinical therapeutic applications.

  • REVIEW
    Yijing Zhan, Qianmei Liu, Bo Zhang, Xin Huang, Qianjin Lu

    Systemic lupus erythematosus (SLE) is a complicated autoimmune disease affecting multiple systems and organs. It is highly heterogeneous, and it preferentially affects women at childbearing age, causing worldwide social burden. The pathogenesis of SLE mostly involves genetic predisposition, epigenetic dysregulation, overactivation of the immune system, and environment factors. Human microbiome, which is mostly composed of microbiota colonized in the gut, skin, and oral cavity, provides a natural microbiome barrier against environmental risks. The past decade of research has demonstrated a strong association between microbiota and metabolic diseases or gastrointestinal diseases. However, the role of microbiota in autoimmunity remains largely unknown until recently, when the technological and methodological progress facilitates further microbiota research in SLE. In this review, the latest research about the role and mechanisms of microbiota in SLE and the advances in the development of diagnostic and therapeutic strategies based on microbiota for SLE were summarized.

  • REVIEW
    Shi-Yong Sun

    A significant clinical challenge in lung cancer treatment is management of the inevitable acquired resistance to third-generation epidermal growth factor receptor (EGFR) tyrosine kinase inhibitors (EGFR-TKIs), such as osimertinib, which have shown remarkable success in the treatment of advanced NSCLC with EGFR activating mutations, in order to achieve maximal response duration or treatment remission. Apoptosis is a major type of programmed cell death tightly associated with cancer development and treatment. Evasion of apoptosis is considered a key hallmark of cancer and acquisition of apoptosis resistance is accordingly a key mechanism of drug acquired resistance in cancer therapy. It has been clearly shown that effective induction of apoptosis is a key mechanism for third generation EGFR-TKIs, particularly osimertinib, to exert their therapeutic efficacies and the development of resistance to apoptosis is tightly associated with the emergence of acquired resistance. Hence, restoration of cell sensitivity to undergo apoptosis using various means promises an effective strategy for the management of acquired resistance to third generation EGFR-TKIs.

  • RESEARCH ARTICLE
    Jialu Wang, Shanshan Liu, Qiuyu Cao, Shujing Wu, Jingya Niu, Ruizhi Zheng, Lizhan Bie, Zhuojun Xin, Yuanyue Zhu, Shuangyuan Wang, Hong Lin, Tiange Wang, Min Xu, Jieli Lu, Yuhong Chen, Yiping Xu, Weiqing Wang, Guang Ning, Yu Xu, Mian Li, Yufang Bi, Zhiyun Zhao

    A new definition of metabolic dysfunction-associated fatty liver disease (MAFLD) has recently been proposed. We aim to examine the associations of MAFLD, particularly its discordance from non-alcoholic fatty liver disease (NAFLD), with the progression of elevated brachial-ankle pulse wave velocity (baPWV) and albuminuria in a community-based study sample in Shanghai, China. After 4.3 years of follow-up, 778 participants developed elevated baPWV and 499 developed albuminuria. In comparison with the non-MAFLD group, the multivariable adjusted odds ratio (OR) of MAFLD group for new-onset elevated baPWV was 1.25 (95% confidence interval (CI) 1.01–1.55) and 1.35 (95% CI 1.07–1.70) for albuminuria. Participants without NAFLD but diagnosed according to MAFLD definition were associated with higher risk of incident albuminuria (OR 1.77; 95% CI 1.07–2.94). Patients with MAFLD with high value of hepamet fibrosis score or poor-controlled diabetes had higher risk of elevated baPWV or albuminuria. In conclusion, MAFLD was associated with new-onset elevated baPWV and albuminuria independently of body mass index, waist circumference, and hip circumference. Individuals without NAFLD but diagnosed as MAFLD had high risk of albuminuria, supporting that MAFLD criteria would be practical for the evaluation of long-term risk of subclinical atherosclerosis among fatty liver patients.

  • RESEARCH ARTICLE
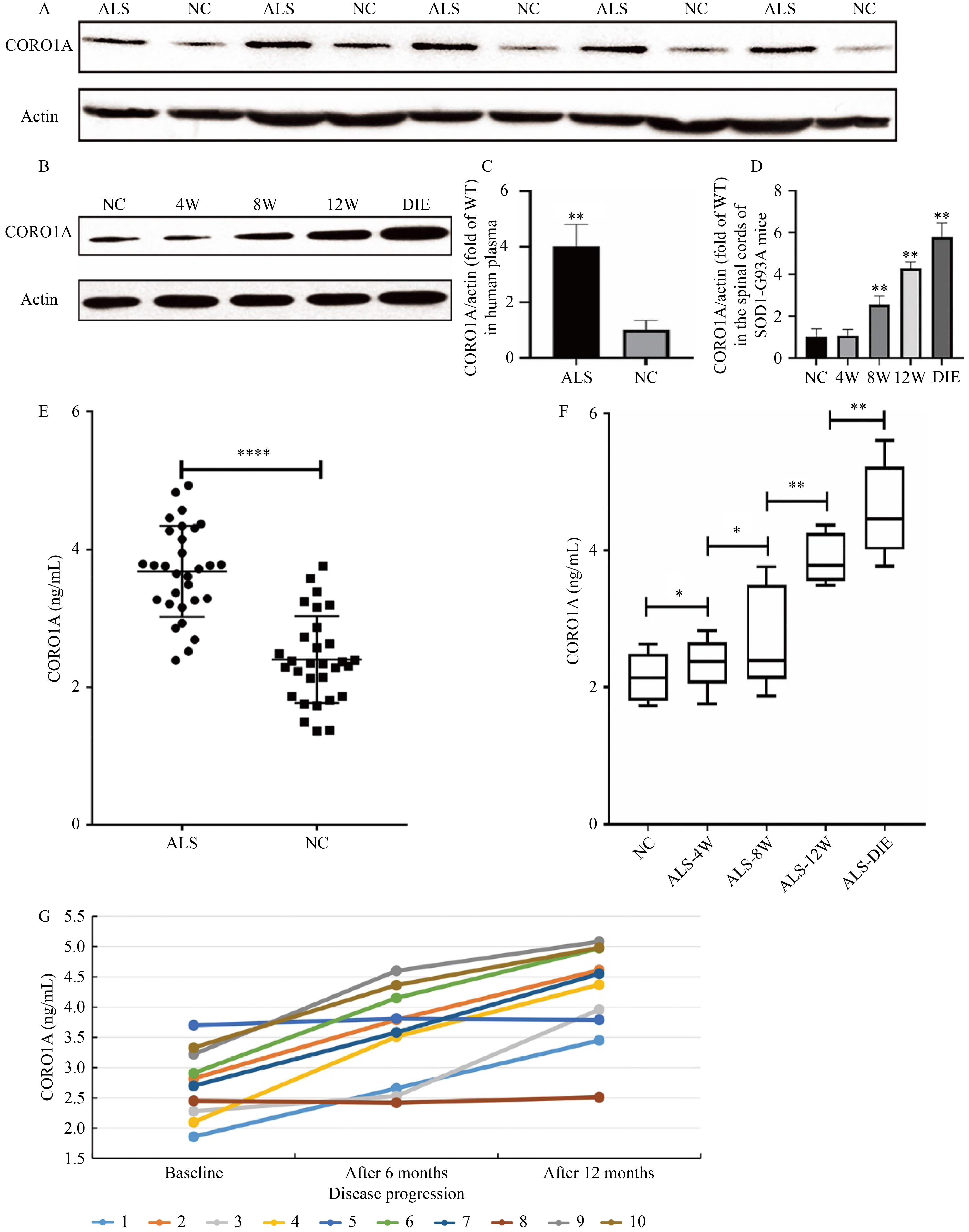
    Qinming Zhou, Lu He, Jin Hu, Yining Gao, Dingding Shen, You Ni, Yuening Qin, Huafeng Liang, Jun Liu, Weidong Le, Sheng Chen

    Amyotrophic lateral sclerosis (ALS) is the most common motor neuron disease. At present, no definite ALS biomarkers are available. In this study, exosomes from the plasma of patients with ALS and healthy controls were extracted, and differentially expressed exosomal proteins were compared. Among them, the expression of exosomal coronin-1a (CORO1A) was 5.3-fold higher than that in the controls. CORO1A increased with disease progression at a certain proportion in the plasma of patients with ALS and in the spinal cord of ALS mice. CORO1A was also overexpressed in NSC-34 motor neuron-like cells, and apoptosis, oxidative stress, and autophagic protein expression were evaluated. CORO1A overexpression resulted in increased apoptosis and oxidative stress, overactivated autophagy, and hindered the formation of autolysosomes. Moreover, CORO1A activated Ca2+-dependent phosphatase calcineurin, thereby blocking the fusion of autophagosomes and lysosomes. The inhibition of calcineurin activation by cyclosporin A reversed the damaged autolysosomes. In conclusion, the role of CORO1A in ALS pathogenesis was discovered, potentially affecting the disease onset and progression by blocking autophagic flux. Therefore, CORO1A might be a potential biomarker and therapeutic target for ALS.

  • RESEARCH ARTICLE
    Jiansheng Li, Hulei Zhao, Yang Xie, Jieya Li, Qingwei Li, Xuexin Chen, Weiyu Zhang

    Effective therapy options for pneumoconiosis are lacking. Traditional Chinese medicine (TCM) presents a favorable prospect in the treatment of pneumoconiosis. A pilot study on TCM syndrome differentiation can evaluate the clinical efficacy and safety of TCM and lay a foundation for further clinical research. A double-blind, randomized, and placebo-controlled trial was conducted for 24 weeks, in which 96 patients with pneumoconiosis were randomly divided into the control and treatment groups. Symptomatic treatment was conducted for the two groups. The treatment group was treated with TCM syndrome differentiation, and the control group was treated with placebo. The primary outcomes were the six-minute walking distance (6MWD) and the St. George Respiratory Questionnaire (SGRQ) score. The secondary outcomes were the modified British Medical Research Council Dyspnea Scale (mMRC), Chronic Obstructive Pulmonary Disease Assessment Test (CAT), Hospital Anxiety and Depression Scale (HADS), and pulmonary function. Only 83 patients from the 96 patients with pneumoconiosis finished the study. For the primary outcome, compared with the control groups, the treatment group showed a significantly increased 6MWD (407.90 m vs. 499.51 m; 95% confidence interval (CI) 47.25 to 135.97; P <0.001) and improved SGRQ total score (44.48 vs. 25.67; 95% CI −27.87 to −9.74; P <0.001). The treatment group also significantly improved compared with the control group on mMRC score (1.4 vs. 0.74; 95% CI −1.08 to −0.23; P =0.003), CAT score (18.40 vs. 14.65; 95% CI −7.07 to −0.43; P =0.027), and the total symptom score (7.90 vs. 5.14; 95% CI −4.40 to −1.12; P <0.001). No serious adverse events occurred. This study showed that TCM syndrome differentiation and treatment had a favorable impact on the exercise endurance and quality of life of patients with pneumoconiosis.

  • RESEARCH ARTICLE
    Liang Dai, Jingjuan Xu, Baocheng Liu, Yanqi Dang, Ruirui Wang, Lijie Zhuang, Dong Li, Lulu Jiao, Jianying Wang, Lei Zhang, Linda L.D. Zhong, Wenjun Zhou, Guang Ji

    Lingguizhugan Decoction (LGZG) has been investigated in basic studies, with satisfactory effects on insulin resistance in non-alcoholic fatty liver disease (NAFLD). This translational approach aimed to explore the effect and underlying mechanism of LGZG in clinical setting. A randomized, double-blinded, placebo-controlled trial was performed. A total of 243 eligible participants with NAFLD were equally allocated to receive LGZG (two groups: standard dose and low dose) or placebo for 12 weeks on the basis of lifestyle modifications. The primary efficacy variable was homeostasis model assessment of insulin resistance (HOMA-IR). Analyses were performed in two populations in accordance with body mass index (BMI; overweight/obese, BMI ≥ 24 kg/m2; lean, BMI < 24 kg/m 2). For overweight/obese participants, low-dose LGZG significantly decreased their HOMA-IR level compared with placebo (−0.19 (1.47) versus 0.08 (1.99),P = 0.038). For lean subjects, neither dose of LGZG showed a superior effect compared with placebo. Methylated DNA immunoprecipitation sequencing and real-time qPCR found that the DNA N6-methyladenine modification levels of protein phosphatase 1 regulatory subunit 3A (PPP1R3A) and autophagy related 3 (ATG3) significantly increased after LGZG intervention in overweight/obese population. Low-dose LGZG effectively improved insulin resistance in overweight/obese subjects with NAFLD. The underlying mechanism may be related to the regulation of DNA N6-methyladenine modification of PPP1R3A and ATG3. Lean subjects may not be a targeted population for LGZG.

  • RESEARCH ARTICLE
    Yuling Yang, Xinnan Xu, Ming Liu, Yanfeng Zhao, Yongmei Yu, Xiaogang Liu, Chang Chen, Gening Jiang, Wenxin He

    Voluntary contribution has become the only source of donor lungs in China since 2015. To elaborate the outcomes of patients awaiting lung transplantation (LTx) after the implementation of donation after brain death, we performed a retrospective study that encompassed 205 patients with end-stage lung disease who registered for LTx at Shanghai Pulmonary Hospital from January 1, 2015 to January 1, 2021. A total of 180 patients were enrolled in the study. The median waiting time was 1.25 months. Interstitial lung disease (ILD) (103/180, 57.2%) and chronic obstructive pulmonary disease (COPD) (56/180, 31.1%) were the most common diseases in our study population. The mean pulmonary artery pressure (mPAP) of patients in the died-waiting group was higher than that of the survivors (53.29±21.71 mmHg vs. 42.11±18.58 mmHg, P=0.002). The mortality of patients with ILD (34/103, 33.00%) was nearly twice that of patients with COPD (10/56, 17.86%) while awaiting LTx (P=0.041). In the died-waiting group, patients with ILD had a shorter median waiting time than patients with COPD after being listed (0.865 months vs. 4.720 months, P=0.030). ILD as primary disease and mPAP > 35 mmHg were two significant independent risk factors for waitlist mortality, with hazard ratios (HR) of 3.483 (95% CI 1.311–9.111; P=0.011) and 3.500 (95% CI 1.435–8.536; P=0.006). Hence, LTx is more urgently needed in patients with ILD and pulmonary hypertension.

  • RESEARCH ARTICLE
    Jianhua Shi, Ying Cheng, Qiming Wang, Kai Li, Lin Wu, Baohui Han, Gongyan Chen, Jianxing He, Jie Wang, Haifeng Qin, Xiaoling Li

    Patients with small-cell lung cancer (SCLC) relapse within months after completing previous therapies. This study aimed to investigate the efficacy and safety of anlotinib as third- or further-line therapy in patients with short-term relapsed SCLC from ALTER1202. Patients with short-term relapsed SCLC (disease progression within 3 months after completing ≥ two lines of chemotherapy) in the anlotinib (n = 67) and placebo (n = 34) groups were analyzed. The primary endpoint was progression-free survival (PFS). The secondary endpoints included overall survival, objective response rate (ORR), disease control rate, and safety. Anlotinib significantly improved median PFS/OS (4.0 vs. 0.7 months, P < 0.0001)/(7.3 vs. 4.4 months, P = 0.006) compared with placebo. The ORR was 4.5%/2.9% in the anlotinib/placebo group (P = 1.000). The DCR in the anlotinib group was higher than that in the placebo group (73.1% vs. 11.8%, P < 0.001). The most common adverse events (AEs) were hypertension (38.8%), loss of appetite (28.4%), and fatigue (22.4%) in the anlotinib group and gamma-glutamyl transpeptidase elevation (20.6%) in the placebo group. No grade 5 AEs occurred. For patients with short-term relapsed SCLC, third- or further-line anlotinib treatment was associated with improved survival benefit. Further studies are warranted in this regard.

  • RESEARCH ARTICLE
    Kaili Yang, Jiarui Li, Lin Zhao, Zhao Sun, Chunmei Bai

    The total number of cancer patients who are eligible for and will benefit from immune checkpoint inhibitors (ICIs) in China has not been quantified. This cross-sectional study was conducted to estimate the number of Chinese cancer patients with eligibility and response to ICIs based on the 2015 Chinese cancer statistics and the immune checkpoint inhibitor clinical practice guideline of the Chinese Society of Clinical Oncology. A total of 11 ICIs were recommended for 17 cancer types. The estimated number of eligible patients annually was 1 290 156 (55.18%), which included 888 738 males (60.05%) and 400 468 females (46.67%). The estimated number of responders annually was 448 972 (19.20%), which included 309 023 males (20.88%) and 139 764 females (16.29%). Gastric cancer (n=291 000, 12.45%), non-small-cell lung cancer (n=289 629, 12.39%), and hepatocellular carcinoma (n=277 100, 11.85%) were the top three cancer types with the highest number of eligible patients. Non-small-cell lung cancer (n=180 022, 7.70%), hepatocellular carcinoma (n=75 648, 3.24%), and small-cell lung cancer (n=64 362, 2.75%) were the top three cancer types with the highest number of responders. In conclusion, ICIs provide considerable benefit in Chinese cancer patients under optimal estimation.

  • RESEARCH ARTICLE
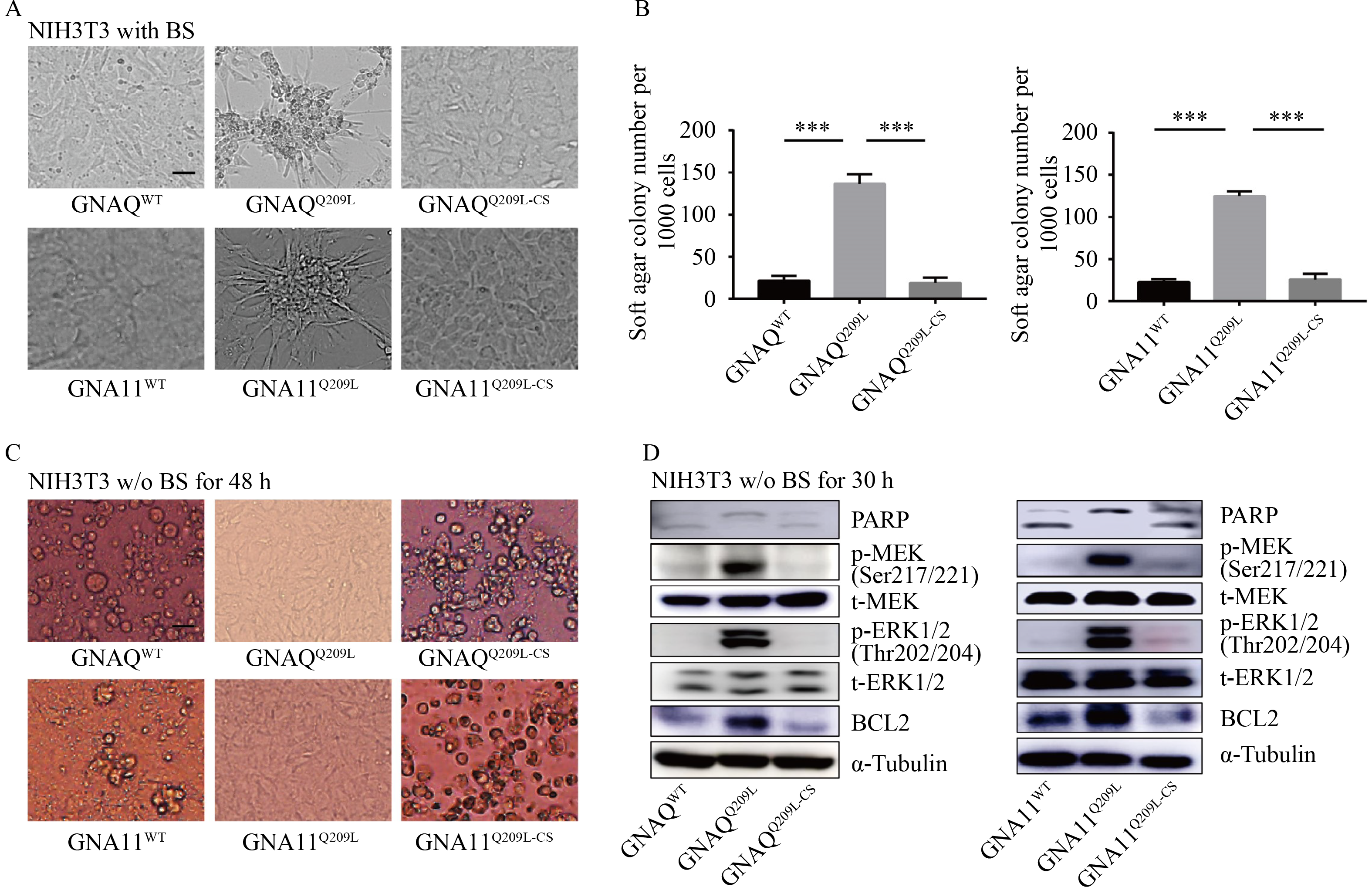
    Yan Zhang, Baoyuan Zhang, Yongyun Li, Yuting Dai, Jiaoyang Li, Donghe Li, Zhizhou Xia, Jianming Zhang, Ping Liu, Ming Chen, Bo Jiao, Ruibao Ren

    More than 85% of patients with uveal melanoma (UM) carry a GNAQ or GNA11 mutation at a hotspot codon (Q209) that encodes G protein α subunit q/11 polypeptides (Gαq/11). GNAQ/11 relies on palmitoylation for membrane association and signal transduction. Despite the palmitoylation of GNAQ/11 was discovered long before, its implication in UM remains unclear. Here, results of palmitoylation-targeted mutagenesis and chemical interference approaches revealed that the loss of GNAQ/11 palmitoylation substantially affected tumor cell proliferation and survival in UM cells. Palmitoylation inhibition through the mutation of palmitoylation sites suppressed GNAQ/11Q209L-induced malignant transformation in NIH3T3 cells. Importantly, the palmitoylation-deficient oncogenic GNAQ/11 failed to rescue the cell death initiated by the knock down of endogenous GNAQ/11 oncogenes in UM cells, which are much more dependent on Gαq/11 signaling for cell survival and proliferation than other melanoma cells without GNAQ/11 mutations. Furthermore, the palmitoylation inhibitor, 2-bromopalmitate, also specifically disrupted Gαq/11 downstream signaling by interfering with the MAPK pathway and BCL2 survival pathway in GNAQ/11-mutant UM cells and showed a notable synergistic effect when applied in combination with the BCL2 inhibitor, ABT-199, in vitro. The findings validate that GNAQ/11 palmitoylation plays a critical role in UM and may serve as a promising therapeutic target for GNAQ/11-driven UM.

  • RESEARCH ARTICLE
    Qianying Zhang, Peng Xing, Hong Ren, Xiaonong Chen, Jingyuan Xie, Wen Zhang, Pingyan Shen, Xiao Li, Nan Chen

    This study aimed to evaluate the efficacy and safety of mycophenolate mofetil (MMF) or tacrolimus (TAC) compared with azathioprine (AZA) as maintenance therapy for active lupus nephritis (ALN). Patients with ALN who responded to 24 weeks of induction treatment were enrolled. Patients who received MMF or TAC as induction therapy continued MMF or TAC treatment during the maintenance period, whereas those who received intravenous cyclophosphamide were subjected to AZA treatment. The primary endpoint was the incidence of renal relapse. Secondary endpoints included extrarenal flares and composite endpoints (deaths, end-stage renal disease, or doubling of serum creatinine levels). A total of 123 ALN patients (47 in the MMF group, 37 in the TAC group, and 39 in the AZA group) were enrolled. The median follow-up time was 60 months. Ten MMF-treated patients, ten TAC-treated patients, and eight AZA-treated patients experienced renal relapses (P = 0.844). The cumulative renal relapse rates in the MMF group (P = 0.934) and TAC group (P = 0.673) were similar to the renal relapse rate in the AZA group. No significant difference in the incidence of severe adverse event was observed among the groups. Long-term maintenance therapies with MMF or TAC might have similarly low rates of renal relapse and similar safety profiles compared with AZA.

  • LETTER TO FRONTIERS OF MEDICINE
    Rongrong Wang, Liwei Sun, Xiaerbati Habulieti, Jiawei Liu, Kexin Guo, Xueting Yang, Donglai Ma, Xue Zhang

    Epidermolysis bullosa (EB) is a group of clinically and genetically heterogeneous diseases characterized by trauma-induced mucocutaneous fragility and blister formation. Here, we investigated five Chinese families with EB, and eight variants including a novel nonsense variant (c.47G>A, p.W16*) in LAMA3, a known recurrent variant (c.74C>T, p.P25L) in KRT5, 2 novel (c.2531T>A, p.V844E; c.6811_6814del, p.R2271fs) and 4 known (c.6187C>T, p.R2063W; c.7097G>A, p.G2366D; c.8569G>T, p.E2857*; c.3625_3635del, p.S1209fs) variants in COL7A1 were detected. Notably, this study identified a nonsense variant in LAMA3 that causes EB within the Chinese population and revealed that this variant resulted in a reduction in LAMA3 mRNA and protein expression levels by nonsense-mediated mRNA decay. Our study expands the mutation spectra of Chinese patients with EB.

  • CONSENSUS
    Suning Chen, Weili Zhao, Jianyong Li, Depei Wu, on behalf of Lymphoid Disease Group, Chinese Society of Hematology, Chinese Medical Association

    Oral drugs such as ibrutinib play an important role in the treatment of mature B-cell lymphoma (BCL) due to their reliable efficacy, manageable safety, high accessibility, and convenience for use. Still, no guidelines or consensus focusing on oral drug therapies for BCL is available. To provide a reference of oral agent-based treatment for mature BCL, a panel of experts from the Lymphocyte Disease Group, Chinese Society of Hematology, Chinese Medical Association conducted an extensive discussion and reached a consensus on oral drugs for Chinese BCL patients on the basis of the current application status of oral drugs in China, combined with the latest authoritative guidelines in the world and current research reports. This consensus reviewed the application of oral drugs in the treatment of BCL and the latest research and provided appropriate recommendations on the use of oral drugs for indolent or aggressive BCL patients. With the deepening of research and the development of standardized clinical applications, oral medications will bring better treatment to BCL patients, enabling more patients to benefit from them.