Akkermansia muciniphila PROBIO therapy promotes arginine biosynthesis and reverses reproductive impairments in polycystic ovary syndrome rats

Yifan Wu , Cong Wang , Juanjuan Yu , Xiying Zhou , Yujiao Wang , Zi-Jiang Chen , Yanzhi Du

Front. Med. ›› 2025, Vol. 19 ›› Issue (6) : 1005 -1021.

PDF (9099KB)
Front. Med. ›› 2025, Vol. 19 ›› Issue (6) :1005 -1021. DOI: 10.1007/s11684-025-1161-3
RESEARCH ARTICLE

Akkermansia muciniphila PROBIO therapy promotes arginine biosynthesis and reverses reproductive impairments in polycystic ovary syndrome rats

Author information +
History +
PDF (9099KB)

Abstract

Polycystic ovary syndrome (PCOS) is a prevalent chronic disorder characterized by reproductive, endocrine, and metabolic abnormalities in women worldwide. Increasing evidence has implicated the gut microbiota in the pathogenesis of PCOS, raising the possibility that probiotic interventions could offer therapeutic benefits. Akkermansia muciniphila (AKK), known for its metabolic and immunomodulatory properties, remains underexplored in the context of PCOS. In this study, we utilized a dehydroepiandrosterone (DHEA)-induced PCOS model in Sprague-Dawley (SD) rats to investigate the therapeutic potential of a novel AKK strain, PROBIO (referred to as AP). Treatment with AP significantly alleviated multiple PCOS-related phenotypes, including hyperandrogenism, elevated luteinizing hormone to follicle-stimulating hormone (LH/FSH) ratio, disrupted estrous cycle, abnormal ovarian morphology, and impaired glucose metabolism. Mechanistically, 16S rRNA gene sequencing and untargeted metabolomics revealed that AP partially exerted its beneficial effects by modulating DHEA-induced gut microbiota dysbiosis. Notably, metabolomic profiling indicated enhanced arginine biosynthesis and increased serum L-arginine levels in AP-treated rats. Consistently, in vivo supplementation with L-arginine reproduced the therapeutic effects of AP, ameliorating hyperandrogenism, LH/FSH imbalance, ovarian abnormalities, and estrous cycle irregularities in DHEA-induced PCOS rats. Taken together, these findings suggest that AP ameliorates PCOS phenotypes by restoring gut microbial composition, modulating host metabolism, and promoting L-arginine biosynthesis. This study highlights the potential of AP as a novel probiotic-based intervention for PCOS and underscores the therapeutic relevance of L-arginine in managing this disorder.

Keywords

Akkermansia muciniphila / gut microbiome / L-arginine / polycystic ovary syndrome / reproductive impairment

Cite this article

Download citation ▾
Yifan Wu, Cong Wang, Juanjuan Yu, Xiying Zhou, Yujiao Wang, Zi-Jiang Chen, Yanzhi Du. Akkermansia muciniphila PROBIO therapy promotes arginine biosynthesis and reverses reproductive impairments in polycystic ovary syndrome rats. Front. Med., 2025, 19(6): 1005-1021 DOI:10.1007/s11684-025-1161-3

登录浏览全文

4963

注册一个新账户 忘记密码

1 Introduction

Polycystic ovary syndrome (PCOS) is a prevalent and complex endocrine-metabolic disorder affecting approximately 5%–18% of women of reproductive age. It is characterized by a multifactorial etiology involving genetic predisposition, environmental exposures, and metabolic dysfunction, and represents a leading cause of female infertility [1]. Clinically, PCOS manifests as chronic anovulation or oligo-ovulation, hyperandrogenism, and polycystic ovarian morphology, often accompanied by insulin resistance, dyslipidemia, and obesity. Disrupted sex hormone regulation contributes to impaired folliculogenesis and glucose-lipid metabolism, further exacerbating disease progression [2]. Therefore, restoring hormonal homeostasis is considered a primary therapeutic goal in the management of PCOS.

Recent clinical and preclinical studies have increasingly highlighted the role of the gut microbiota in PCOS pathogenesis through its interaction with environmental and host metabolic factors [35]. 16S rRNA gene sequencing has identified distinct alterations in the gut microbial composition of PCOS patients compared to healthy controls, with these changes correlating strongly with clinical indicators such as serum testosterone, luteinizing hormone (LH), and anti-Müllerian hormone (AMH) levels [6]. Animal models have further confirmed that gut dysbiosis can induce PCOS-like phenotypes [4]. In our previous work, we demonstrated that modulation of the gut microbiota with Limosilactobacillus reuteri ameliorated dyslipidemia in a circadian rhythm disruption-induced PCOS rat model by inhibiting capric acid and GALR1 signaling [7]. Collectively, these findings underscore a causal link between gut microbial imbalance and PCOS development.

Akkermansia muciniphila (AKK), a mucin-degrading bacterium, has emerged as a promising next-generation probiotic with proven therapeutic potential in a range of metabolic disorders, including obesity, type 2 diabetes mellitus (T2DM), cardiovascular disease, and non-alcoholic fatty liver disease (NAFLD) [8]. Recent studies have also revealed its anti-tumor properties, particularly its capacity to enhance the efficacy of immune checkpoint inhibitors in cancer therapy [9]. By modulating the gut microbiota and reinforcing intestinal barrier function, AKK contributes to both local and systemic immune responses. In addition, AKK regulates key metabolic pathways, reduces systemic inflammation, and enhances insulin sensitivity, which underlie its beneficial effects in metabolic diseases [10,11].

In the context of PCOS, accumulating evidence indicates a significant reduction in fecal AKK abundance in dehydroepiandrosterone (DHEA)-induced PCOS mouse models, a deficiency that can be reversed by metformin (MET) treatment. Likewise, cohort studies in humans have reported markedly decreased AKK abundance in the fecal samples of PCOS patients compared with healthy controls [12,13]. These findings suggest a potentially critical role for AKK in PCOS pathophysiology, and highlight it as a novel candidate for therapeutic intervention. Notably, a specific strain of AKK (designated AP) has previously been shown to alleviate colitis in murine models [14], prompting its selection for investigation in this study.

Here, we report for the first time that the live probiotic strain AP confers significant protective effects on reproductive endocrine function and glucose metabolism in a DHEA-induced PCOS rat model. AP treatment restored estrous cycle, improved ovarian morphology, and reduced hyperandrogenism and elevated luteinizing hormone to follicle-stimulating hormone (LH/FSH) ratios. In parallel, AP intervention reshaped the gut microbiota, increasing the abundance of beneficial taxa and suppressing potentially pathogenic bacteria. Metabolomic analysis further revealed that AP upregulated pathways involved in arginine biosynthesis, leading to restoration of serum L-arginine levels suppressed by DHEA treatment. Importantly, L-arginine supplementation alone was sufficient to alleviate ovarian dysfunction and endocrine abnormalities in PCOS-like rats.

Collectively, our findings demonstrate that the live probiotic strain AP holds promise as a novel therapeutic agent for PCOS by modulating the gut microbiota, restoring metabolic balance, and enhancing arginine biosynthesis. These results not only expand the current understanding of the gut-reproductive axis in PCOS but also underscore the potential of L-arginine as an adjunct therapeutic target.

2 Materials and methods

2.1 Animals

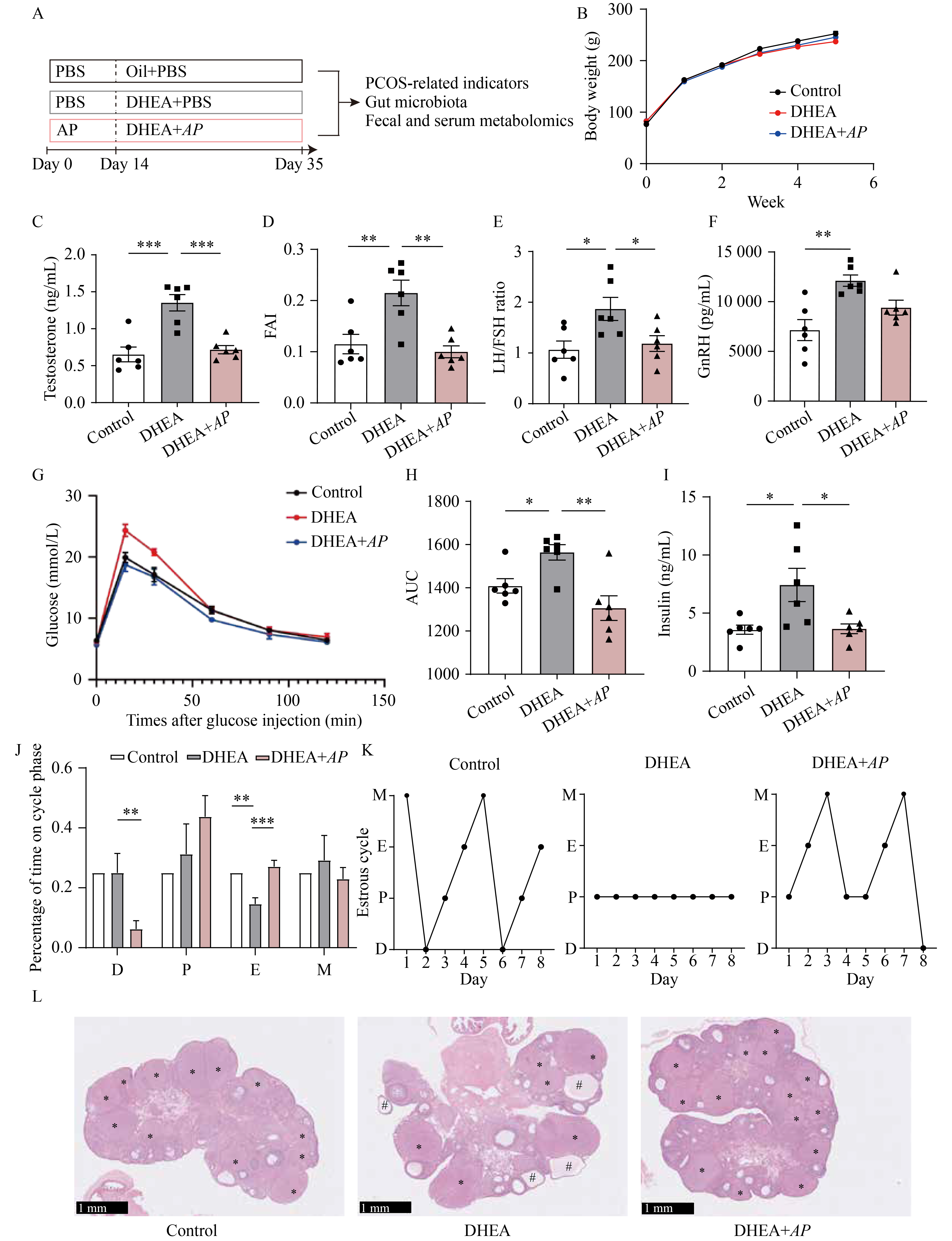
Female Sprague-Dawley (SD) rats were procured from Vital River Laboratory Animal Technology (Beijing, China). Rats were maintained under specific pathogen-free conditions, housed in pairs, and acclimatized for one week before experiments commenced. Environmental conditions included a 12-h light/dark cycle, a temperature of 21 °C ± 2 °C, and a humidity level of 65% ± 5%. Food and acid-free water were provided ad libitum. All animal experiments were carried out according to the institutional guidelines and approved by Animal Care and Use Committee (IACUC) of Shanghai Origin RBH Life Science Company (permit No. SOP-MAE-006-015). Body weights were recorded weekly, and fecal samples were collected at the experiment’s conclusion, snap-frozen in liquid nitrogen, and stored at −80 °C for analysis. Vaginal smears were performed daily for 8 days to monitor estrous cycles. At the experimental endpoint, anesthesia was induced using telazol for blood collection [7].

AP-treated rat model: eighteen 3-week-old rats were randomly assigned to 3 groups (n = 6 per group): control, DHEA, and DHEA + live AP (DHEA + AP). The control group received subcutaneous sesame oil injections and oral PBS gavage for 21 days and 35 days, respectively. The DHEA group received daily subcutaneous injections of dehydroepiandrosterone (DHEA, 6 mg/100 g body weight, dissolved in 0.2 mL of sesame oil; #D4000, Sigma-Aldrich, USA) and oral PBS for 21 days and 35 days, respectively [4,15]. The DHEA + AP group received daily subcutaneous injections of DHEA (6 mg/100 g body weight) and oral administration of live AP (1 × 109 CFU/mL; #CGMCC 20955, Thankcome Research Center for Human Microbiota and Nutritional Health, China) for the same durations [16].

Pasteurized AP (PAP)-treated rat model: eighteen 3-week-old rats were randomly assigned to 3 groups (n = 6 per group): control, DHEA, and DHEA + PAP. The control group received subcutaneous sesame oil injections and oral PBS gavage for 21 days and 35 days, respectively. The DHEA group received daily subcutaneous injections of DHEA (6 mg/100 g body weight; #D4000, Sigma-Aldrich, USA) and oral PBS for 21 days and 35 days, respectively. The DHEA + PAP group received daily subcutaneous injections of DHEA (6 mg/100 g body weight) and oral administration of PAP (1 × 109 CFU/mL; #CGMCC 20955, Thankcome Research Center for Human Microbiota and Nutritional Health, China) for the same durations.

L-arginine-treated rat model: twenty-four rats were randomly divided into 3 groups (n = 8 per group): control, DHEA, and DHEA + L-arginine (DHEA + L-Arg). The control group received subcutaneous sesame oil injections for 21 days. The DHEA group received daily subcutaneous injections of DHEA (6 mg/100 g body weight) for 21 days. The DHEA + L-Arg group received the same DHEA injections and drinking water supplemented with Arg-HCl (2.4%, w/v) (#A6969, Sigma-Aldrich, USA) for 21 days and 35 days, respectively [17].

2.2 Serum analysis

Peripheral blood was collected from the abdominal aorta of rat using pro-coagulation tubes. Serum was obtained by centrifuging the blood at 1000 g for 20 min at 4 °C and stored at −80 °C. Testosterone (#DEV9911, Demeditec Diagnostics GmbH, Germany), luteinizing hormone (LH) (#D731015, Sangon Biotech, China), follicle-stimulating hormone (FSH) (#EKU04249, BIOMATIK, Canada), sex hormone-binding globulin (SHBG) (#MBS014745, Mybiosource, USA), and gonadotropin-releasing hormone (GnRH) (#JL12201, Jianglai, China) levels were measured using enzyme-linked immunosorbent assay (ELISA) kits, following the manufacturer’s instructions.

2.3 Hematoxylin and eosin (H&E) staining

Freshly harvested rat ovarian tissues were rinsed with PBS and immediately fixed in 4% paraformaldehyde at 4 °C overnight. The tissues were then embedded in paraffin and sectioned into 5 μm slices. Sections were deparaffinized, rehydrated, and stained with hematoxylin and eosin. Following staining, the sections were sequentially immersed in 50%, 70%, 80%, 95%, and 100% ethanol for 5 min each, and then treated with xylene twice for 10 min each. Finally, sections were mounted using neutral resin and examined under a microscope for imaging.

2.4 Glucose tolerance test (GTT)

The GTT was conducted 3 days prior to euthanasia. Following a 16-h fast, glucose (2 g/kg body weight, 50% (w/v) solution) was administered subcutaneously to the fasting rats. Blood samples were then collected from the tail vein to measure blood glucose levels at baseline (fasting), and at 15, 30, 60, 90, and 120 min post-administration [18].

2.5 RNA sequencing

Total RNA was extracted using TRIzol reagent and assessed for purity, quantity, and integrity with a NanoDrop 2000 spectrophotometer (Thermo Scientific, USA) and an Agilent 2100 bioanalyzer (Agilent Technologies, USA). Transcriptome libraries were prepared with the VAHTS Universal V5 RNA-seq Library Prep kit (Vazyme, China) and sequenced on an Illumina NovaSeq 6000 platform (Illumina, USA), generating 150 bp paired-end reads. Fastp software was used to filter raw reads, and HISAT2 was employed for genome alignment and fragments per kilobase of transcript per million mapped fragments (FPKM) calculation. Gene counts were obtained using HTSeq-count, and principal component analysis (PCA) was performed in R (v3.2.0) to assess sample replication. Differentially expressed genes (DEGs) were identified using DESeq2 with a P < 0.05 and fold change > 1.5. Gene Ontology (GO) and Kyoto Encyclopedia of Genes and Genomes (KEGG) pathway enrichment analyses were performed to identify significantly enriched terms.

2.6 Fecal DNA extraction and 16S rRNA gene sequencing

Bacterial DNA was extracted from fecal samples using the DNeasy PowerSoil kit (Qiagen, Germany) according to the manufacturer’s protocol. DNA concentration and integrity were assessed with a NanoDrop 2000 spectrophotometer (Thermo Fisher Scientific, USA) and agarose gel electrophoresis. The V3-V4 hypervariable regions of the 16S rRNA gene were amplified using universal primers (343F 5′-TACGGRAGGCAGCAG-3′; 798R 5′-AGGGTATCTAATCCT-3′) in a 25 μL reaction. Amplicon quality was checked via gel electrophoresis, and polymerase chain reaction (PCR) products were purified using Agencourt AMPure XP (Beckman Coulter, USA) beads and quantified with the Qubit dsDNA (Thermo Fisher Scientific, USA) assay kit. Sequencing was performed on an Illumina NovaSeq6000 platform, generating paired-end 250 bp reads. Raw data were processed using Cutadapt to remove adapters, and DADA2 (via QIIME2) was used for denoising, merging, and chimera removal. Amplicon sequence variants (ASVs) were identified and annotated against the Silva v138 database using the QIIME2 feature-classifier. Microbial diversity was assessed using alpha diversity indices (Chao1, Shannon) and beta diversity through Unifrac distance matrices, followed by principal coordinates analysis (PCoA).

2.7 Untargeted metabolomics

Serum and fecal samples were collected for untargeted metabolomics at the end of the experiments. For serum, 100 μL of sample was mixed with 300 μL of methanol-acetonitrile (2:1, v/v, containing 2 μg/mL L-2-chlorophenylalanine), vortexed, ultrasonicated, and centrifuged. 200 μL of the supernatant was evaporated in a liquid chromatography-mass spectrometry (LC-MS) injection vial, reconstituted with 300 μL of methanol-water (1:4, v/v), vortexed, sonicated, centrifuged, and 150 μL of the supernatant was filtered through a 0.22 μm membrane for LC-MS analysis.

For fecal samples, 60 mg was homogenized with 600 μL of methanol-water (4:1, v/v, containing 4 μg/mL L-2-chlorophenylalanine) and sonicated. After centrifugation, 200 μL of supernatant was dried and reconstituted as described for serum. The final filtrate was analyzed via LC-MS.

LC-MS analysis was performed using an ACQUITY UPLC I-Class plus system coupled with a Quadrupole-Orbitrap (QE) high-resolution mass spectrometer. The chromatographic column was an ACQUITY UPLC HSS T3 (100 mm × 2.1 mm, 1.8 μm) maintained at 45 °C. The mobile phases consisted of 0.1% formic acid in water (A) and acetonitrile (B) at a flow rate of 0.35 mL/min. The elution gradient was 5% B (0–2 min), 30% B (4 min), 50% B (8 min), 80% B (10 min), 100% B (14–15 min), and 5% B (15.1–16 min). The ESI source was operated in both positive and negative ion modes with spray voltages of 3.8 kV and −3.0 kV, respectively, and capillary/auxiliary gas heater temperatures of 320 °C and 350 °C.

2.8 Statistical analysis

The results are expressed as mean ± standard error of the mean (SEM). Statistical analyses were conducted using GraphPad Prism 8. The data from multiple groups were analyzed using one-way analysis of variance (ANOVA). The normality of the data was initially assessed using the Shapiro-Wilk test. If the data did not follow a normal distribution, non-parametric tests were applied. Homogeneity of variance was evaluated using either Bartlett’s test or the Brown-Forsythe test. If the assumption of equal variances was violated, Welch’s ANOVA or Brown-Forsythe corrected one-way ANOVA was used instead. Statistical significance was considered at P < 0.05.

Multivariate statistical analyses, including PCA, partial least squares discriminant analysis (PLS-DA), and orthogonal PLS-DA (OPLS-DA), were conducted using the ropls package analysis of R software. Differential metabolites were identified based on variable importance in projection (VIP) values greater than 1 and P < 0.05.

3 Results

3.1 AP improves reproductive disorder and glucose tolerance in DHEA-induced PCOS rats

Recent studies have highlighted the important role of the gut probiotic AKK in regulating glucose and lipid metabolism, as well as its emerging anti-cancer potential [19]. However, its effects on PCOS remain largely unexplored. To investigate the potential preventive and therapeutic effects of AKK on PCOS, we employed a DHEA-induced PCOS rat model. Female SD rats were pre-treated with the live AKK strain PROBIO (AP) via oral gavage for 2 weeks prior to DHEA administration and continued on AP treatment for an additional 3 weeks following DHEA injection (Fig. 1A). As shown in Fig. 1B, neither DHEA exposure nor AP treatment significantly affected body weight. However, serum hormone analysis revealed that DHEA significantly increased circulating androgen levels (Fig. 1C), free androgen index (FAI) (Fig. 1D), LH/FSH ratio (Fig. 1E), and GnRH levels (Fig. 1F), consistent with hallmark features of PCOS. Notably, AP treatment significantly attenuated the elevations in androgen, FAI, and LH/FSH ratio, with a clear trend toward reduced GnRH levels (Fig. 1C–1F). In addition to improving hormonal parameters, AP treatment markedly enhanced glucose homeostasis. DHEA-treated rats exhibited impaired glucose tolerance and elevated fasting insulin levels, indicative of insulin resistance. AP administration significantly improved glucose tolerance (Fig. 1G and 1H) and reduced fasting insulin levels (Fig. 1I), suggesting enhanced insulin sensitivity. To assess estrous cycle, vaginal smears were performed daily for 8 consecutive days at the end of the experimental period (Fig. 1J and 1K). As expected, DHEA-treated rats exhibited disrupted estrous cycles, characterized by a significant reduction in time spent in the estrus phase. Remarkably, AP treatment restored estrous cyclicity in these animals (Fig. 1J and 1K). Histological analysis of ovarian tissue further supported these findings. H&E staining revealed normal ovarian architecture in control rats, while DHEA treatment induced typical PCOS-like morphological changes, including an increased number of cystic follicles, reduced corpora lutea, and thinning of the granulosa cell layer. These pathological alterations were significantly ameliorated by AP intervention (Fig. 1L). Taken together, these results demonstrate that the live probiotic AP confers beneficial effects on reproductive endocrine function and glucose metabolism in DHEA-induced PCOS rats, suggesting its therapeutic potential for the management of PCOS.

3.2 Transcriptomic analysis reveals AP alters ovary gene expression to relieve sex hormone abnormality in DHEA rats

To elucidate the molecular mechanisms underlying the hormone-regulating effects of AP in DHEA-induced PCOS rats, we conducted transcriptomic profiling of ovarian tissues using RNA-seq. Consistent with the in vivo phenotypic improvements observed in Fig. 1, PCA demonstrated clear segregation among the control, DHEA, and DHEA + AP groups (Fig. S1A), indicating distinct transcriptomic landscapes. Comparative transcriptomic analysis revealed substantial gene expression alterations: 803 genes were significantly upregulated and 594 genes downregulated in the DHEA group relative to controls. In contrast, when comparing the DHEA + AP group to the DHEA group, 306 genes were upregulated and 459 genes were downregulated (Fig. S1B and S1C). KEGG and GO pathway enrichment analyses implicated dysregulation of steroid hormone biosynthesis pathways as key contributors to the abnormal reproductive phenotype in DHEA-treated rats, which were notably modulated by AP treatment (Fig. S1D and S1E, Fig. S2). Further differential expression analysis identified 318 genes that were significantly altered in the ovaries of DHEA-treated rats compared to both control and DHEA + AP groups (Fig. 2A). KEGG pathway analysis revealed that genes involved in the ovarian steroidogenesis pathway were significantly enriched and predominantly downregulated in DHEA-treated rats, while these transcriptional changes were reversed following AP treatment (Fig. 2B). Similarly, GO enrichment highlighted molecular functions related to androsterone dehydrogenase activity and steroid dehydrogenase activity as being significantly affected (Fig. 2C). Specifically, mRNA levels of Cga, Ldlr, and Lhcgr were significantly reduced in the ovaries of DHEA-treated rats but were notably upregulated following AP treatment. In contrast, mRNA levels of Ake1c13, Akr1c3, Akr1d1, and Rdh5 were elevated in DHEA-treated rats and restored to near-normal levels by AP treatment (Fig. 2D). These alterations in critical genes involved in hormone metabolism may contribute to AP’s efficacy in correcting sex hormone imbalances in DHEA-induced PCOS rats.

3.3 AP restores intestinal microbiota homeostasis in DHEA rats

Our previous research has underscored the pivotal role of gut microbiota in the pathogenesis of DHEA-induced PCOS. Given recent findings demonstrating that AKK exerts beneficial effects through modulation of the gut microbiota [19], we hypothesized that AP may contribute to the restoration of reproductive homeostasis in PCOS by regulating gut microbial composition. To evaluate this, we performed 16S rRNA gene sequencing on fecal samples collected from control, DHEA-treated, and DHEA + AP rats. Analysis of alpha diversity, as assessed by the Chao1 and Shannon indices, revealed no statistically significant differences among the groups, indicating comparable species richness and evenness (Fig. 3A and 3B). In contrast, beta diversity analysis using weighted PCoA showed clear separation among 3 groups (Fig. 3C), suggesting distinct microbial community structures. Hierarchical clustering based on the unweighted pair-group method with arithmetic means (UPGMA) further confirmed group-specific similarities in microbial profiles (Fig. 3D). At the phylum level, no significant changes were observed in the relative abundance of dominant phyla such as Bacteroidota, Firmicutes, and Desulfobacterota across groups (Fig. 3E). However, at the family level, the gut microbiota was primarily composed of Muribaculaceae, Lachnospiraceae, Oscillospiraceae, Rikenellaceae, Prevotellaceae, Ruminococcaceae, and Bacteroidaceae (Fig. 3F). Importantly, analysis of the top 15 most abundant genera revealed that AP treatment reversed DHEA-induced alterations in several taxa, notably Rikenella, Clostridium sensu stricto 1, Clostridium vadinBB60 group, Bifidobacterium, and Christensenellaceae R-7 group (Fig. 3G), suggesting that AP effectively restores the gut microbiota composition toward a profile similar to that of control rats.

To further investigate the functional implications of these microbial shifts, we performed linear discriminant analysis effect size (LEfSe) analysis to identify representative bacterial taxa among 3 groups. The resulting cladogram (Fig. 3H) illustrated distinct taxonomic biomarkers: DHEA-treated rats showed significant enrichment in pro-inflammatory or dysbiosis-associated genera such as Rikenella, Clostridium sensu stricto 1, Clostridium vadinBB60 group, Dorea, Bifidobacterium, Christensenellaceae R-7 group, Clostridium methylpentosum group, Anaerovorax, Paludicola, and Ruminiclostridium. In contrast, AP-treated rats exhibited enrichment of potentially beneficial genera including Lachnospiraceae_NK4A136 group, Bacteroides pectinophilus group, Blautia, Lleibacterium, and Rodentibacter (Fig. 3I). Functional predictions using phylogenetic investigation of communities by reconstruction of unobserved states 2 (PICRUSt2) revealed marked differences in microbial metabolic potential. KEGG pathway analysis showed that the AP group was enriched in pathways such as N-glycan biosynthesis, which is associated with improved mucosal function and host-microbe interactions. Conversely, the DHEA group exhibited upregulation of pathways involved in atrazine degradation, steroid biosynthesis, and D-arginine and D-ornithine metabolism (Fig. 3J), reflecting aberrant microbial metabolic activity potentially contributing to PCOS pathophysiology.

3.4 AP rescues L-arginine metabolic disorders in DHEA rats

Gut microbiota modulates host physiology partly through their metabolic byproducts [20]. Given our previous observation that AP treatment effectively restored the gut microbiota composition toward a control-like state in DHEA-induced PCOS rats, we hypothesized that AP may also influence host metabolic pathways. To test this, we conducted untargeted metabolomic profiling of fecal and serum samples from control, DHEA, and DHEA + AP groups. PLS-DA of fecal metabolites revealed distinct clustering among 3 groups, indicating significant alterations in metabolic profiles (Fig. 4A). Differential analysis identified a total of 378 significantly altered metabolites (Fig. 4B and 4C). KEGG pathway enrichment analysis of these metabolites revealed involvement in several pathways, including pancreatic cancer, GnRH signaling, histidine metabolism, phospholipase D signaling, and notably, arginine biosynthesis (Fig. 4D and 4E). Venn diagram analysis identified 33 fecal metabolites differentially expressed across all comparisons: 23 were downregulated in the DHEA group and upregulated following AP treatment, whereas 10 showed the opposite trend (Fig. 4F and 4G).

Similarly, PLS-DA of serum metabolite profiles also demonstrated clear separation among the groups (Fig. 5A). Comparative analysis revealed 278 differential serum metabolites between DHEA and control groups, and 279 between DHEA and DHEA + AP groups (Fig. 5B and 5C). KEGG enrichment analysis indicated that these metabolites were involved in pathways such as ovarian steroidogenesis, ferroptosis, amyotrophic lateral sclerosis, aminoacyl-tRNA biosynthesis, and arginine biosynthesis (Fig. 5D and 5E). A total of 41 serum metabolites were found to be commonly altered in both comparisons: 24 were reduced in the DHEA group but restored by AP, while 17 were increased in DHEA and suppressed by AP treatment (Fig. 5F and 5G). Notably, KEGG enrichment of these common differential metabolites from both feces and serum consistently highlighted the arginine biosynthesis pathway as significantly affected (Figs. 4H and 5H). Serum L-arginine levels were markedly reduced in DHEA-treated rats but significantly restored following AP intervention (Fig. 6A). Given the concordant enrichment of microbial KEGG pathways related to arginine biosynthesis, these findings suggest that L-arginine metabolism may play a central role in the therapeutic effects of AP in DHEA-induced PCOS.

To further elucidate the mechanistic links among gut microbiota, metabolic changes, and ovarian function, we integrated microbiome and metabolome data. Spearman correlation analysis was performed using the 33 differentially expressed fecal metabolites, 41 serum metabolites, and serum sex hormone parameters to identify key metabolic factors associated with AP-mediated reproductive improvement (Figs. S3 and S4). Ten metabolites (from both feces and serum) showed significant positive correlations with PCOS-related phenotypes, while 12 fecal and 16 serum metabolites were negatively correlated with these phenotypes (Fig. S3). We next investigated the relationship between key metabolites and the differentially expressed gut bacterial taxa. Significant correlations were observed between numerous key metabolites and specific microbial genera (Fig. S4). Specifically, 12 bacterial taxa showed significant associations with fecal metabolites, and 13 taxa correlated with serum metabolites, suggesting a complex gut microbiota–metabolite interaction network. Among these, L-arginine levels were negatively correlated with serum androgen concentrations and with bacterial genera including Dorea, Anaerovorax, Paludicola, and [Eubacterium]_coprostanoligenes group. To assess whether these bacterial genera influence ovarian gene expression, we conducted correlation analyses between the 4 L-arginine-associated genera and the expression of ovarian steroid metabolism related genes shown in Fig. 2D. The results revealed that Akr1c1 expression was positively correlated with Paludicola, Ldlr was negatively correlated with Anaerovorax, and both Akr1c13 and Akr1d1 were positively correlated with Dorea, Anaerovorax, and Paludicola. These findings suggest that these taxa may modulate ovarian function by influencing local androgen synthesis pathways, with Anaerovorax potentially contributing to lipid deposition within the ovary (Fig. S5). Together, these results indicate that AP alleviates reproductive and metabolic disturbances in PCOS at least in part by restoring L-arginine biosynthesis and rebalancing the gut microbiota–metabolite–ovary axis.

3.5 L-Arginine supplementation improves reproductive disorder in DHEA-induced rats

To investigate whether L-arginine acts as a key metabolite mediating the therapeutic effects of AP on PCOS, we administered L-arginine via drinking water and evaluated its impact on DHEA-induced PCOS phenotypes (Fig. 6B). Consistent with the findings shown in Fig. 1B, no significant differences in body weight were observed among the experimental groups (Fig. S6). Remarkably, L-arginine supplementation significantly ameliorated several PCOS-like features, including hormonal imbalances (Fig. 6C–6F), disrupted estrous cycles (Fig. 6G), and polycystic ovarian morphology (Fig. 6H), relative to the DHEA group. However, glucose tolerance remained impaired in DHEA-induced rats and was not significantly improved by L-arginine treatment (Fig. 6I and 6J). These results indicate that L-arginine supplementation effectively mitigates DHEA-induced reproductive and endocrine abnormalities, suggesting that AP may exert its beneficial effects on PCOS, at least in part, through modulation of L-arginine metabolism.

4 Discussion

In this study, we demonstrated for the first time that supplementation with the AP effectively ameliorates PCOS-like phenotypes in DHEA-induced rat models. These improvements include normalization of sex hormone levels, restoration of ovarian morphology, regulation of estrous cycle rhythms, and enhancement of glucose tolerance. Ovarian transcriptomic analysis revealed significant alterations in genes associated with steroid hormone metabolism, suggesting a molecular basis for the observed reproductive improvements. Moreover, AP treatment preserved the gut microbiota composition and reestablished metabolic homeostasis in PCOS rats (Fig. 7).

A growing body of evidence implicates gut microbiota dysbiosis in the onset and progression of PCOS [21]. In particular, the increased abundance of Bacteroides vulgatus in PCOS patients has been shown to disrupt bile acid metabolism, contributing to disease pathogenesis and highlighting the gut microbiota as a promising therapeutic target [5,22]. However, the therapeutic potential of the probiotic AKK in PCOS has remained largely unexplored.

AKK is a mucin-degrading bacterium that derives energy from host-secreted mucins in the intestinal lining. Both in vitro and in vivo studies have shown that AKK confers beneficial effects on weight regulation and lipid metabolism through modulation of key metabolic pathways. Moreover, its safety profile has been validated in human clinical trials [23]. In the present study, we demonstrated that the AKK strain AP significantly ameliorates reproductive and endocrine abnormalities in a DHEA-induced PCOS rat model.

The low-density lipoprotein receptor (LDLR) plays a critical role in maintaining cholesterol homeostasis by mediating the endocytosis of circulating low-density lipoprotein (LDL). Reduced expression of LDLR can result in elevated plasma lipid levels. Previous studies have reported decreased ovarian and hepatic LDLR expression in PCOS models, and LDLR deficiency has been linked to impaired estrogen synthesis and secretion by theca cells, ultimately leading to reduced fertility [24]. Our findings suggest that AP supplementation counteracts the DHEA-induced downregulation of ovarian Ldlr expression, potentially enhancing LDL uptake and thereby supporting steroid hormone synthesis and lipid metabolism. The luteinizing hormone/choriogonadotropin receptor (LHCGR), predominantly expressed in theca and granulosa cells, is essential for follicular maturation, ovulation, and corpus luteum formation. Polymorphisms in LHCGR have been associated with ovulatory dysfunction, hyperandrogenemia, elevated LH/FSH ratio, insulin resistance, and increased body mass index (BMI) in PCOS patients [2526]. Mouse models with inactivating mutations in Lhcgr exhibit aberrant genital tract development and gonadal hormone dysregulation [27]. Interestingly, we observed reduced Lhcgr expression in ovaries from the DHEA group, which appears to contradict earlier findings. We hypothesize that exogenous DHEA directly elevates systemic testosterone, triggering negative feedback and subsequent downregulation of Lhcgr. In support of this, AP treatment decreased serum testosterone levels, resulting in a relative restoration of Lhcgr expression. The aldo-keto reductase (AKR) superfamily is involved in the metabolism of androgens, progesterone, and bile acids. Clinical studies have indicated that insulin regulates AKR1C3 activity in PCOS patients, particularly those with insulin receptor (INSR) mutations, and in vitro data have shown that insulin enhances androgen synthesis in subcutaneous adipose tissue via AKR1C3 [28]. Our data further reveal that AP significantly downregulates Akr1c3 expression in the ovaries. In addition, AP modulates the IL-17 signaling pathway and glutathione metabolism, indicating its potential role in alleviating PCOS-related chronic inflammation.

AP administration also markedly corrected DHEA-induced gut microbiota dysbiosis. 16S rRNA sequencing revealed a significant reduction in the relative abundance of Rikenella, Clostridium sensu stricto 1, Clostridium vadinBB60 group, and Bifidobacterium. Notably, Rikenella is enriched in high-fat diet-fed mice and correlates positively with white adipose tissue mass and circulating cortisol. Clostridium sensu stricto 1 has been previously associated with PCOS [29]. Exposure to low-dose perfluorooctane sulfonate (PFOS) during gestation has also been shown to increase the abundance of Clostridium vadinBB60 group in offspring [30]. Interestingly, although Bifidobacterium is typically considered beneficial, it was significantly elevated in feces of DHEA-induced PCOS rats in our study. Previous research suggests that Bifidobacterium harbors the bile salt hydrolase (bsh) gene, and B. vulgatus expressing bsh has been shown to alter bile acid profiles—downregulating GDCA and TUDCA levels—and induce PCOS-like phenotypes in mice [3]. This may partly explain the enrichment of Bifidobacterium in DHEA-treated rats and the observed metabolic and hormonal disruptions, which were mitigated following AP intervention.

Pasteurized AKK has also been reported to improve metabolic parameters, and outer membrane proteins such as Amuc_1100 and P9 are implicated in these effects. For example, P9 ameliorates obesity and enhances glucose homeostasis via activation of the glucagon-like peptide-1 receptor (GLP-1R) signaling pathway [31]. Due to its favorable safety profile, we administered PAP to DHEA rats and observed a significant improvement in glucose tolerance (Fig. S7), consistent with prior findings. However, PAP showed only a modest effect on hyperandrogenism, which was less pronounced than that of live AP. This suggests that live AP may exert more profound effects on reproductive endocrinology, potentially by reshaping the gut microbiota and host metabolic pathways.

Untargeted metabolomics revealed substantial changes in the arginine biosynthesis pathway. Serum L-arginine levels were markedly decreased in DHEA-induced PCOS rats but were restored following AP treatment, indicating a potential mechanism for the observed improvements in PCOS phenotypes. To our knowledge, this is the first study to demonstrate that AP can restore disrupted arginine metabolism and significantly increase circulating L-arginine levels in a PCOS model. L-arginine, derived from dietary intake and protein catabolism, plays a central role in energy metabolism and biosynthesis in multiple organs [32]. The gut microbiota is known to be intimately involved in L-arginine metabolism. Engineered probiotics, such as Escherichia coli Nissle 1917, have been shown to colonize tumors and elevate intratumoral L-arginine concentrations, thereby enhancing the efficacy of cancer immunotherapy [33]. Similarly, Lactobacillus species are key contributors to arginine metabolism [34]. Our previous work demonstrated that Lactobacillus supplementation improves lipid metabolism in a constant darkness-induced PCOS rat model. In the present study, DHEA administration led to a reduction in Lactobacillus abundance, while AP supplementation reversed this trend, albeit without reaching statistical significance. We also hypothesize that AP modulates arginase activity within the gut microbiota, thereby regulating L-arginine metabolic flux. Arginase, expressed by both host cells and microbes, converts L-arginine into ornithine and urea. Our metabolomic analysis showed significantly elevated serum ornithine levels in DHEA-induced PCOS rats compared to controls and the AP group, indicating a metabolic shift favoring ornithine production (Fig. S8). Interestingly, although KEGG pathway analysis revealed enrichment of the arginine biosynthesis pathway in both fecal and serum samples, the trends in L-arginine levels were not fully consistent. Fecal metabolomics indicated that DHEA may impair intestinal arginine biosynthesis by downregulating intermediates such as N-acetylglutamate (NAG), reflecting local dysregulation of gut metabolic function. Previous studies have reported that AKK can influence cationic amino acid transporter 1 (CAT-1) expression [35]. Both DHEA and AP may modulate the expression of cationic amino acid transporters (e.g., CAT-1, CAT-2) in intestinal epithelial cells, thereby affecting L-arginine absorption into the circulation. These factors may explain the discrepancy in L-arginine levels between serum and fecal samples, though further in vivo and in vitro investigations are needed to elucidate the underlying mechanisms.

L-arginine supplementation has previously been shown to enhance fertility, embryonic survival, and fetal development [36]. In infertile men, oral L-arginine supplementation for 6–8 weeks significantly improved sperm count and motility, likely through increased synthesis of polyamines and arginine-rich proteins in spermatozoa. In obese mice, L-arginine also promoted browning of white adipose tissue [37]. In our study, L-arginine supplementation partially reversed DHEA-induced increases in androgen levels, normalized the LH/FSH ratio, improved estrous cyclicity, and restored ovarian morphology. L-arginine is metabolized by nitric oxide synthase (NOS) to produce nitric oxide (NO), which plays a key role in various physiologic processes. NOS expression has been identified in mammalian oocytes, granulosa cells, and vascular endothelium. NO modulates cyclic guanosine monophosphate (cGMP) levels, influencing oocyte germinal vesicle breakdown (GVBD) and arrest at metaphase II. High cGMP levels maintain oocyte arrest at prophase I [38]. Notably, PCOS patients exhibit reduced plasma NO levels. Clomiphene citrate treatment elevates NO and IL-10 while decreasing matrix metalloproteinase-9 (MMP-9), leading to improved ovulation and pregnancy rates [39]. Additionally, asymmetric dimethylarginine (ADMA), an endogenous NOS inhibitor, induces reactive oxygen species (ROS) accumulation and apoptosis in KGN cells; serum ADMA levels are elevated in PCOS patients [40]. Transcriptomic analysis in our study revealed enrichment of genes involved in steroid hormone biosynthesis. Emerging evidence suggests that NO may influence steroidogenesis by modulating hypothalamic kisspeptin signaling and the activity of key enzymes in the steroidogenic pathway [4142]. Taken together, our findings support the hypothesis that AP exerts beneficial effects on ovarian function in part through enhancement of the L-arginine–NO pathway, ultimately contributing to improved ovarian microenvironment and endocrine function. However, the precise molecular mechanisms underlying these effects warrant further investigation.

5 Conclusions

In conclusion, our study demonstrates that AP effectively ameliorates reproductive endocrine dysfunction and glucose intolerance in a DHEA-induced PCOS rat model. These therapeutic effects are associated with the modulation of ovarian gene expression profiles and gut microbial composition, as well as the restoration of L-arginine biosynthesis. Collectively, these findings suggest that AP holds promise as a novel microbiota-based intervention for the treatment of PCOS.

References

[1]

Joham AE , Norman RJ , Stener-Victorin E , Legro RS , Franks S , Moran LJ , Boyle J , Teede HJ . Polycystic ovary syndrome. Lancet Diabetes Endocrinol 2022; 10(9): 668–680

[2]

Singh R , Kaur S , Yadav S , Bhatia S . Gonadotropins as pharmacological agents in assisted reproductive technology and polycystic ovary syndrome. Trends Endocrinol Metab 2023; 34(4): 194–215

[3]

Qi X , Yun C , Sun L , Xia J , Wu Q , Wang Y , Wang L , Zhang Y , Liang X , Wang L , Gonzalez FJ , Patterson AD , Liu H , Mu L , Zhou Z , Zhao Y , Li R , Liu P , Zhong C , Pang Y , Jiang C , Qiao J . Gut microbiota–bile acid–interleukin-22 axis orchestrates polycystic ovary syndrome. Nat Med 2019; 25(8): 1225–1233

[4]

Han Q , Wang J , Li W , Chen ZJ , Du Y . Androgen-induced gut dysbiosis disrupts glucolipid metabolism and endocrinal functions in polycystic ovary syndrome. Microbiome 2021; 9(1): 101

[5]

Yun C , Yan S , Liao B , Ding Y , Qi X , Zhao M , Wang K , Zhuo Y , Nie Q , Ye C , Xia P , Ma M , Li R , Jiang C , Qiao J , Pang Y . The microbial metabolite agmatine acts as an FXR agonist to promote polycystic ovary syndrome in female mice. Nat Metab 2024; 6(5): 947–962

[6]

Chu W , Han Q , Xu J , Wang J , Sun Y , Li W , Chen ZJ , Du Y . Metagenomic analysis identified microbiome alterations and pathological association between intestinal microbiota and polycystic ovary syndrome. Fertil Steril 2020; 113(6): 1286–1298.e4

[7]

Li S , Zhai J , Chu W , Geng X , Wang D , Jiao L , Lu G , Chan W-Y , Sun K , Sun Y , Chen ZJ , Du Y . Alleviation of Limosilactobacillus reuteri in polycystic ovary syndrome protects against circadian dysrhythmia-induced dyslipidemia via capric acid and GALR1 signaling. NPJ Biofilms Microbiomes 2023; 9(1): 47

[8]

Cani PD , Depommier C , Derrien M , Everard A , de Vos WM . Akkermansia muciniphila: paradigm for next-generation beneficial microorganisms. Nat Rev Gastroenterol Hepatol 2022; 19(10): 625–637

[9]

Chu W , Li S , Geng X , Wang D , Zhai J , Lu G , Chan WY , Chen ZJ , Du Y . Long-term environmental exposure of darkness induces hyperandrogenism in PCOS via melatonin receptor 1A and aromatase reduction. Front Cell Dev Biol 2022; 10: 954186

[10]

Sundaram K , Teng Y , Mu J , Xu Q , Xu F , Sriwastva MK , Zhang L , Park JW , Zhang X , Yan J , Zhang SQ , Merchant ML , Chen S , McClain CJ , Dryden GW , Zhang HG . Outer membrane vesicles released from garlic exosome‐like nanoparticles (GaELNs) train gut bacteria that reverses type 2 diabetes via the gut‐brain axis. Small 2024; 20(20): 2308680

[11]

Nie Q , Luo X , Wang K , Ding Y , Jia S , Zhao Q , Li M , Zhang J , Zhuo Y , Lin J , Guo C , Zhang Z , Liu H , Zeng G , You J , Sun L , Lu H , Ma M , Jia Y , Zheng MH , Pang Y , Qiao J , Jiang C . Gut symbionts alleviate MASH through a secondary bile acid biosynthetic pathway. Cell 2024; 187(11): 2717–2734.e33

[12]

Liu R , Zhang C , Shi Y , Zhang F , Li L , Wang X , Ling Y , Fu H , Dong W , Shen J , Reeves A , Greenberg AS , Zhao L , Peng Y , Ding X . Dysbiosis of gut microbiota associated with clinical parameters in polycystic ovary syndrome. Front Microbiol 2017; 8: 324

[13]

Huang J , Chen P , Xiang Y , Liang Q , Wu T , Liu J , Zeng Y , Zeng H , Liang X , Zhou C . Gut microbiota dysbiosis-derived macrophage pyroptosis causes polycystic ovary syndrome via steroidogenesis disturbance and apoptosis of granulosa cells. Int Immunopharmacol 2022; 107: 108717

[14]

Ma X , LvjunYan X , Yu H , Guo Y , He S , Wen T , Yu W . The alleviating effect of Akkermansia muciniphila PROBIO on AOM/DSS-induced colorectal cancer in mice and its regulatory effect on gut microbiota. J Funct Foods 2024; 114: 106091

[15]

Li X , Hu S , Zhu Q , Yao G , Yao J , Li J , Wang Y , Ding Y , Qi J , Xu R , Zhao H , Zhu Z , Du Y , Sun K , Sun Y . Addressing the role of 11β-hydroxysteroid dehydrogenase type 1 in the development of polycystic ovary syndrome and the putative therapeutic effects of its selective inhibition in a preclinical model. Metabolism 2021; 119: 154749

[16]

Higarza SG , Arboleya S , Arias JL , Gueimonde M , Arias N . Akkermansia muciniphila and environmental enrichment reverse cognitive impairment associated with high-fat high-cholesterol consumption in rats. Gut Microbes 2021; 13(1): 1880240

[17]

Souza MK , Moraes MR , Rosa TS , Passos CS , Neves RVP , Haro AS , Cenedeze MA , Arias SCA , Fujihara CK , Teixeira SA , Muscará MN , Câmara NOS , Pacheco e Silva Filho A . L-arginine supplementation blunts resistance exercise improvement in rats with chronic kidney disease. Life Sci 2019; 232: 116604

[18]

Chu W , Zhai J , Xu J , Li S , Li W , Chen ZJ , Du Y . Continuous light-induced PCOS-like changes in reproduction, metabolism, and gut microbiota in Sprague-Dawley rats. Front Microbiol 2020; 10: 3145

[19]

Ioannou A , Berkhout MD , Geerlings SY , Belzer C . Akkermansia muciniphila: biology, microbial ecology, host interactions and therapeutic potential. Nat Rev Microbiol 2025; 23(3): 162–177

[20]

Sinha AK , Laursen MF , Licht TR . Regulation of microbial gene expression: the key to understanding our gut microbiome. Trends Microbiol 2025; 33(4): 397–407

[21]

Qi X , Yun C , Pang Y , Qiao J . The impact of the gut microbiota on the reproductive and metabolic endocrine system. Gut Microbes 2021; 13(1): 1–21

[22]

Zeng C . Advances in cancer treatment: the role of new technologies and research. Cell Invest 2025; 1(1): 100001

[23]

Depommier C , Everard A , Druart C , Plovier H , Hul MV , Vieira-Silva S , Falony G , Raes J , Maiter D , Delzenne NM , de Barsy M , Loumaye A , Hermans MP , Thissen JP , de Vos WM , Cani PD . Supplementation with Akkermansia muciniphila in overweight and obese human volunteers: a proof-of-concept exploratory study. Nat Med 2019; 25(7): 1096–1103

[24]

Wang M , Zhao D , Xu L , Guo W , Nie L , Lei Y , Long Y , Liu M , Wang Y , Zhang X , Zhang L , Li H , Zhang J , Yuan D , Yue L . Role of PCSK9 in lipid metabolic disorders and ovarian dysfunction in polycystic ovary syndrome. Metabolism 2019; 94: 47–58

[25]

Singh S , Kaur M , Beri A , Kaur A . Significance of LHCGR polymorphisms in polycystic ovary syndrome: an association study. Sci Rep 2023; 13(1): 22841

[26]

McAllister JM , Legro RS , Modi BP , Strauss JF III . Functional genomics of PCOS: from GWAS to molecular mechanisms. Trends Endocrinol Metab 2015; 26(3): 118–124

[27]

Yu L , Wang L , Tao W , Zhang W , Yang S , Wang J , Fei J , Peng R , Wu Y , Zhen X , Shao H , Gu W , Li R , Wu BL , Wang H . LHCGR and ALMS1 defects likely cooperate in the development of polycystic ovary syndrome indicated by double-mutant mice. J Genet Genomics 2021; 48(5): 384–395

[28]

O’Reilly M , Gathercole L , Capper F , Arlt W , Tomlinson J . Effect of insulin on AKR1C3 expression in female adipose tissue: in-vivo and in-vitro study of adipose androgen generation in polycystic ovary syndrome. Lancet 2015; 385(Special Issue): S16

[29]

Zhao H , Chen R , Zheng D , Xiong F , Jia F , Liu J , Zhang L , Zhang N , Zhu S , Liu Y , Zhao L , Liu X . Modified Banxia Xiexin Decoction ameliorates polycystic ovarian syndrome with insulin resistance by regulating intestinal microbiota. Front Cell Infect Microbiol 2022; 12: 854796

[30]

Shi F , Boncan DAT , Wan HT , Chan TF , Zhang EL , Lai KP , Wong CKC . Hepatic metabolism gene expression and gut microbes in offspring, subjected to in-utero PFOS exposure and postnatal diet challenges. Chemosphere 2022; 308: 136196

[31]

Cani PD , Knauf C . A newly identified protein from Akkermansia muciniphila stimulates GLP-1 secretion. Cell Metab 2021; 33(6): 1073–1075

[32]

Szlas A , Kurek JM , Krejpcio Z . The potential of L-arginine in prevention and treatment of disturbed carbohydrate and lipid metabolism—a review. Nutrients 2022; 14(5): 961

[33]

Canale FP , Basso C , Antonini G , Perotti M , Li N , Sokolovska A , Neumann J , James MJ , Geiger S , Jin W , Theurillat JP , West KA , Leventhal DS , Lora JM , Sallusto F , Geiger R . Metabolic modulation of tumours with engineered bacteria for immunotherapy. Nature 2021; 598(7882): 662–666

[34]

Kim DY , Park JY , Gee HY . Lactobacillus plantarum ameliorates NASH-related inflammation by upregulating l-arginine production. Exp Mol Med 2023; 55(11): 2332–2345

[35]

Xie K , Cai W , Li L , Yu B , Luo Y , Huang Z , Mao X , Yu J , Zheng P , Yan H , Li H , He J . Probiotic administration aggravates dextran sulfate sodium salt-induced inflammation and intestinal epithelium disruption in weaned pig. Anim Microbiome 2025; 7(1): 8

[36]

Wu G , Bazer FW , Davis TA , Kim SW , Li P , Rhoads JM , Satterfield MC , Smith SB , Spencer TE , Yin Y . Arginine metabolism and nutrition in growth, health and disease. Amino Acids 2009; 37(1): 153–168

[37]

Yang H , Li C , Che M , Li Y , Feng R , Sun C . Gut microbiota mediates the anti-obesity effect of intermittent fasting by inhibiting intestinal lipid absorption. J Nutr Biochem 2023; 116: 109318

[38]

Awonuga AO , Camp OG , Abu-Soud HM . A review of nitric oxide and oxidative stress in typical ovulatory women and in the pathogenesis of ovulatory dysfunction in PCOS. Reprod Biol Endocrinol 2023; 21(1): 111

[39]

Sylus AM , Nandeesha H , Sridhar MG , Chitra T , Sreenivasulu K . Clomiphene citrate increases nitric oxide, interleukin-10 and reduces matrix metalloproteinase-9 in women with polycystic ovary syndrome. Eur J Obstet Gynecol Reprod Biol 2018; 228: 27–31

[40]

Li T , Zhang T , Wang H , Zhang Q , Gao H , Liu R , Yin C . The ADMA–DDAH1 axis in ovarian apoptosis of polycystic ovary syndrome. J Steroid Biochem Mol Biol 2023; 225: 106180

[41]

Singh A , Lal B , Kumar P , Parhar IS , Millar RP . Nitric oxide mediated kisspeptin regulation of steroidogenesis and gametogenesis in the catfish, Clarias batrachus. Cell Tissue Res 2024; 397(2): 111–124

[42]

Dutta S , Sengupta P . The role of nitric oxide on male and female reproduction. Malays J Med Sci 2022; 29(2): 18–30

RIGHTS & PERMISSIONS

Higher Education Press

AI Summary AI Mindmap
PDF (9099KB)

Supplementary files

Supplementary materials

1172

Accesses

0

Citation

Detail

Sections
Recommended

AI思维导图

/