2025-04-30 2025, Volume 11 Issue 2

  • Select all
  • research-article
    Jianyi Huo , Hua-Qian Yang

    ATP-sensitive potassium (KATP) channels are integral components in excitable cells, particularly in cardiomyocytes, serving as critical regulators of cellular metabolism and electrical excitability. In instances of prolonged oxygen deprivation or heightened metabolic requirements, the opening of KATP channels enables potassium efflux by virtue of a diminished ATP/ADP ratio. This process aids in maintaining membrane potential stability, thereby mitigating excessive excitability and cellular contraction, ultimately contributing significantly to cardiac protection. The accurate isolation of intact single cardiomyocytes and the electrophysiological evaluation of KATP channels are pivotal processes in research on KATP channels in cardiomyocytes in vitro. Here, we present a comprehensive protocol not only for the efficient isolation of viable cardiomyocytes from the adult mouse through the Langendorff perfusion method, but also for the recording of KATP channel currents in single cardiomyocytes employing patch clamp technique.

  • research-article
    Ruolin Wang , Yu Lu , Jianbo Zhao , Xueting Duan , Yang Chen , Zhuoyu Zhang , Rong Huang

    The dorsal root ganglion (DRG) neurons are crucial in transmitting sensory information from the peripheral nervous system to the central nervous system, including touch, pain, temperature, and proprioception. Understanding the functions and mechanisms of DRG neurons is essential for studying sensory processing and developing efficient treatments for sensory disorders. In addition, electrophysiological patch-clamp recording is a powerful and classical tool to study the functions and mechanisms of the nervous system. Building upon the strategies outlined in published works and our group’s abundant research experience in DRG neurons’ functions by patch-clamp, we have summarized and put forward a comprehensive step-by-step protocol combining juvenile rat DRG neuron isolation and culture, and patch-clamp recording. This protocol would be a powerful guidance document for neuroscience researchers to study sensory DRG neurons’ physiological and pathological functions using electrophysiological tools.

  • research-article
    Kai Sun , Yunqi Liu , Yanshu Pan , Dongwei Di , Jianfang Li , Feiyun Xu , Li Li , Yoshiharu Mimata , Yingying Chen , Lixia Xie , Siqi Wang , Wenqian Qi , Yan Tang , Huachun Sheng , Bing Wang , Ruixue Sun , Dingquan Tan , Daohong Fu , Ye Yin , Ao Xue , Yichao Shi , Wenjing Shao , Lei Gong , Zhijian Jiang , Wei Zhang , Qiangsheng Wu , Yaosheng Wang , Minglin Lang , Wenxiu Ye , Weifeng Xu , Shuhe Wei , Weiming Shi , Yue Jeff Xu

    Non-invasive micro-test technology (NMT) reveals dynamic ionic/molecular concentration gradients by measuring fluxes of ions and small molecules in liquid media in 1D, 2D or 3D fashions with sensitivity up to pico- (10−12) or femto- (10−15) moles per cm2 per second. NMT has been applied to study metabolism, signal transduction, genes and/or proteins physiological functions related to transmembrane ionic/molecular activities with live samples under normal conditions or stress. Data on ion and/or molecule homeostasis (IMH) by NMT in biomedical sciences, plant and crop sciences, environmental sciences, marine and space biology as well as traditional Chinese medicine are reviewed.

  • research-article
    Ping Zhang , Ying Han , Yue Xu , Liang Gao

    Biomacromolecules including proteins and nucleic acids are widely recognized for their pivotal and irreplaceable role in maintaining the normal functions of biological systems. By combining metal stable isotope labeling with elemental mass spectrometry, researchers can quantify the amount and track the spatial distribution of specific biomacromolecules in complex biological systems. In this review, the probes classification and metal stable isotope labeling strategies are initially summarized. Secondly, the technical characteristics and working principle of the elemental mass spectrometry techniques including inductively coupled plasma mass spectrometry and secondary ion mass spectrometry are introduced to achieve highly sensitive detection of multiple biomacromolecules at molecular, cellular and tissue levels. Lastly, we underline the advantages and limitations of elemental mass spectrometry combined with metal stable isotope labeling strategies, and propose the perspectives for future developments.

  • research-article

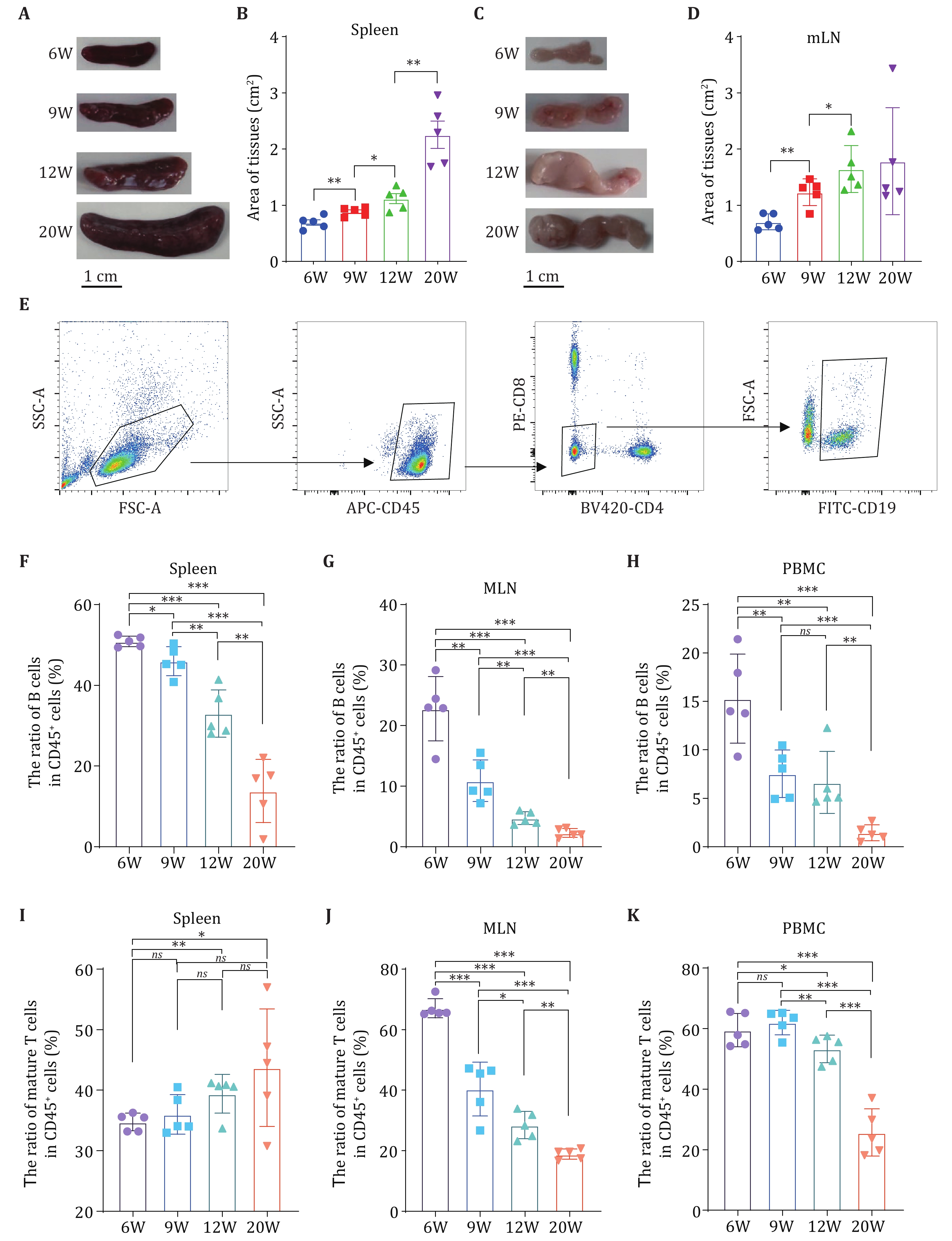
    In this study, we conducted a comprehensive proteomic analysis of B cells from the spleen, mesenteric lymph nodes (mLN), and peripheral blood mononuclear cells (PBMC) in a time-course model of systemic lupus erythematosus (SLE) using female MRL/lpr mice. By combining fluorescence-activated cell sorting (FACS) and 4D-Data-Independent Acquisition (4D-DIA) mass spectrometry, we quantified nearly 8000 proteins, identifying significant temporal and tissue-specific proteomic changes during SLE progression. PBMC-derived B cells exhibited early proteomic alterations by Week 9, while spleen-derived B cells showed similar changes by Week 12. We identified key regulatory proteins, including BAFF, BAFFR, and NFKB2, involved in B cell survival and activation, as well as novel markers such as CD11c and CD117, which have previously been associated with other immune cells. The study highlights the dynamic reprogramming of B cell proteomes across different tissues, with distinct contributions to SLE pathogenesis, providing valuable insights into the molecular mechanisms underlying B cell dysregulation in lupus. These findings offer potential therapeutic targets and biomarkers for SLE.