2025-06-30 2025, Volume 11 Issue 3

  • Select all
  • research-article
    Yang Liu, Chen Yan, Borui Cao, Dejun Kong, Jiaqi Li, Wenlei Li, Yingjie Guo, Zhongyang Yuan, Yumiao Gao, Yubo Zhang, Ran Sui, Guo Chen, Xiaojiang Hao, Quan Chen

    Mitochondrial dynamics, encompassing fusion and fission processes, plays a crucial role in regulating mitochondrial distribution, motility, and material exchange within cells, particularly in the nervous system. Mitofusin-2 (MFN2), a GTPase localized to the outer mitochondrial membrane, mediates mitochondrial fusion through dimerization and conformational changes. Mutations in MFN2 are causal for Charcot-Marie-Tooth disease type 2A (CMT2A), an inherited peripheral neuropathy for which no curative treatment currently exists. Herein, we have developed a comprehensive mitochondrial drug-screening and evaluation platform to facilitate the identification of potential therapeutic candidates. This work builds upon our previous research with S89, a small molecule agonist derived from spiramine alkaloids that promotes mitochondrial fusion by interacting with endogenous MFN1 and effectively mitigates axonal degeneration in CMT2A patient-derived motor neurons. This platform integrates three sequential stages of assessment: (1) initial screening in Mfn knockout mouse embryonic fibroblasts (MEFs) to identify compounds capable of reversibly rescuing mitochondrial fragmentation; (2) evaluation in primary neuronal cultures derived from CMT2A mouse dorsal root ganglia and cortex to assess the compounds' efficacy in restoring mitochondrial morphology, axonal transport, and neurite outgrowth; and (3) final assessment in CMT2A patient-derived induced pluripotent stem cell (iPSC)-differentiated motor neurons to determine the candidates' therapeutic potential in human peripheral nervous system cells. This multi-tiered approach facilitates rapid compound screening with increasing physiological relevance, enhancing the efficiency and translational potential of identifying therapeutic candidates for CMT2A.

  • research-article

    T cells play a key role in tumor immune surveillance. Trafficking of T cells to the tumor microenvironment is critical for the success of cancer immunotherapies. The process of T cell trafficking involves a sequence of steps: initial rolling along the endothelium, firm adhesion, subsequent extravasation, and directed chemotactic movement toward the tumor site. It is emerging that tumor vasculature constitutes an important barrier to T cell infiltration. In this protocol, we summarize a method for assessing antigen-specific CD8+T cell trans-endothelial migration in vitro using the Transwell system. This technique is vital for studying the mechanisms of T cell extravasation and their interactions with the vascular endothelium, and provides a controllable experimental setup to investigate T cell trans-endothelial migration.

  • research-article

    Calcium ions are involved in the regulation of a wide range of physiological activities such as nerve conduction, muscle contraction, cell division and gene expression through local calcium transients and global calcium oscillations. Calcium homeostasis modulator 1 (CALHM1) is a novel plasma membrane large-pore ion channel mediating calcium influx. Therefore, screening for novel CALHM1 agonists or antagonists is very important for the research of physiological and pathological processes and the development of therapeutic drugs for related diseases. In this protocol, we presented the detection of real-time calcium dynamics in transiently transfected cell lines and primary cells with genetically encoded calcium indicators or calcium indicator dyes, respectively. A comprehensive step-by-step approach has been outlined for drug screening and validation to offer a valuable guide for utilizing calcium imaging to investigate calcium-related physiological processes.

  • research-article

    The profound influence of gut microbiota on human health has been well-recognized; however, substantial gaps remain in our understanding of the highly diverse and dynamic processes of microbial growth and activities in the gut. Conventional methods, which primarily rely on DNA sequencing, provide limited insights into these aspects. This paper presents a protocol that integrates fluorescent D-amino acid (FDAA) metabolic labeling with fluorescence in situ hybridization (FISH) for imaging and quantitatively analyzing the in vivo growth of gut microbiota. By administering two FDAAs sequentially through mouse gavage, we label the peptidoglycan of gut bacteria in their native environment, allowing the labeling signals on bacterial cell walls to serve as markers of cellular proliferation and division. We have also demonstrated that the intensity of FDAA labeling directly correlates with the metabolic activity of gut bacteria. Additionally, FISH is employed to distinguish specific bacterial taxa of interest via fluorescence microscopy or flow cytometry. This integrative method greatly enhances our capacity to visualize and measure the in vivo growth and metabolic states of various gut bacteria, thereby illuminating the previously obscured “dark matter” in the gut ecosystem.

  • research-article

    Intestinal bowel disease (IBD) is a chronic, early-onset, recurrent gastrointestinal immune-related disease that has become globalized. Although the combination of genetic, environmental, and immunological factors leads to intestinal inflammation and barrier damage, the etiology of IBD is not clearly defined. In recent years, diet-microbiota interactions have been widely studied for their potential in pathogenesis and treatment for IBD. Meanwhile, the significant efficacy of exclusive enteral nutrition (EEN) has been observed in clinical practice with modulation in gut microbiota, but the specific mechanisms and optimization measures remain challenging. Therefore, we first describe the development of existing microbial research techniques and the perspectives that can be broadened. We then synthesize findings on how dietary components impact IBD progression and treatment through microbiota. Finally, based on correlating clinical and basic experiments, we summarize the current status and potential mechanisms of EEN for treating IBD, especially the contradictory points encountered in its application.

  • research-article

    Cryo-correlative light and electron microscopy (cryo-CLEM) is a powerful technique that combines fluorescence imaging for specific localization with electron microscopy for detailed structural analysis, enabling high-resolution exploration of synaptic structures in neurons. In this study, we employed a cryo-CLEM approach using three independent alignment markers to precisely correlate electron microscopy (EM) images with light microscopy (LM) images of neuronal synapses under cryogenic conditions. This methodology revealed a distinctive pattern of electron densities in the synaptic clefts. Additionally, we were able to capture high-resolution images of presynaptic vesicles in various states, underscoring the potential of cryo-CLEM in advancing synaptic research.

  • research-article

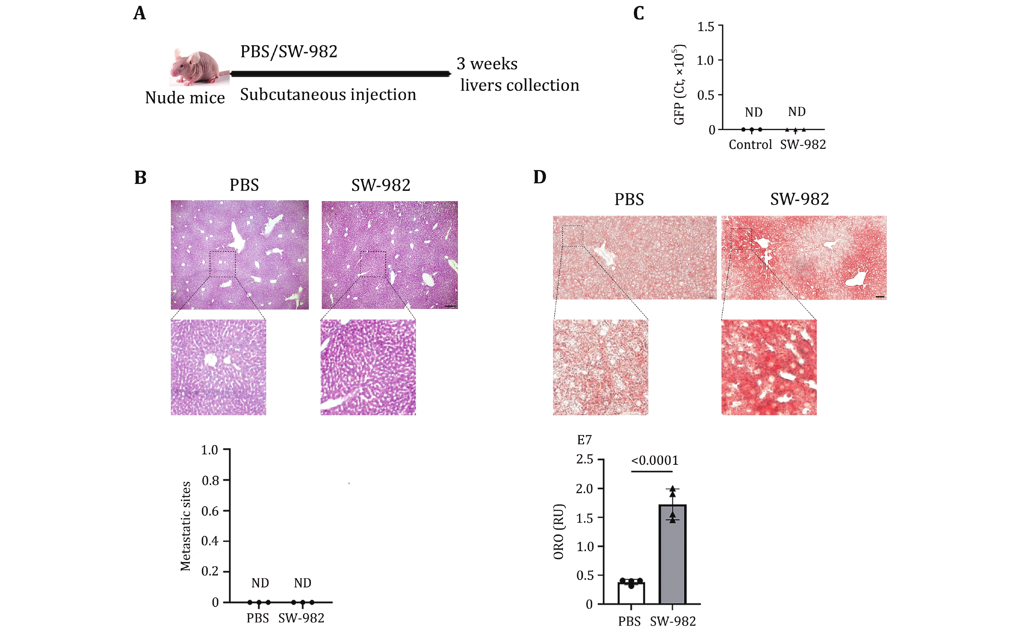
    Synovial sarcoma leads to pathological changes in multiple organs. To investigate the mechanism by which synovial sarcoma induces fatty liver through extracellular vesicles (EVs), the synovial sarcoma SW-982 cells were orthotopically implanted, or SW-982 derived EVs were extracted and used to "educate" nude mice. Liver tissues were then subjected to H&E and Oil-Red O (ORO) staining, and qPCR analysis. EVs were characterized using TEM and Nanosight. The bio-distribution of EVs in vivo was verified using the fluorescent dye Burgundy staining, followed by Odyssey imaging. Immunofluorescence (IF) and flow cytometry were used to confirm cellular uptake of EVs. Rab27a knockdown (KD) efficiency was validated by Western blot, and lipid droplet deposition in the liver from mice bearing with SW-982-Rab27a-KD cells was observed by staining with ORO. After three weeks of orthotopic implantation of SW-982 cells in nude mice, qPCR and H&E showed no tumor metastasis in liver tissues, while ORO staining revealed lipid deposition in the liver, and EVs diameters were confirmed by Nanosight and TEM to be approximately 141 nm in size. In vivo, EVs were taken up by liver Kupffer cells (KCs). After "educating" nude mice with EVs, lipid deposition in the liver was observed. In rescue experiments, Rab27a knockdown reduced EV secretion from the tumor, and KC inactivation led to decreased lipid deposition in the liver. It is shown that synovial sarcoma EVs mediate fatty liver through Kupffer cells.

  • research-article