Multifunctional property predictions of nano-engineered cementitious composites for high-performance concrete structures using hybrid machine learning techniques

Vaishali N. MENDHE , Boskey V. BAHORIA , Tejas R PATIL , Vikrant S. VAIRAGADE , Sachin UPADHYE , Nilesh SHELKE , P. JAGADESH , Haytham F. ISLEEM , Pradeep JANGIR , ARPITA

Front. Struct. Civ. Eng. ›› 2025, Vol. 19 ›› Issue (12) : 1989 -2011.

PDF (1270KB)
Front. Struct. Civ. Eng. ›› 2025, Vol. 19 ›› Issue (12) :1989 -2011. DOI: 10.1007/s11709-025-1247-7
RESEARCH ARTICLE

Multifunctional property predictions of nano-engineered cementitious composites for high-performance concrete structures using hybrid machine learning techniques

Author information +
History +
PDF (1270KB)

Abstract

The interest in nano-engineered cements basically brought by the demands on increasing the performance of concrete structures in challenging applications, such as extreme thermal, electrical, and electromagnetic environments. Traditional cementitious materials lack technological capabilities regarding thermal conductivity, electrical resistivity, mechanical strength, and electromagnetic shielding. Such limitations prevent their application in high-performance and multifunctional concrete structures, which are increasingly required in modern construction. The high-dimensional complexity of multivariable optimization of multiple properties makes most of the current approaches unsuitable, and so requires new ways to predict, model, and optimize the performance of such advanced materials. In the present contribution, we introduce a holistic approach to the optimization of nano-engineered cements composites incorporating epoxy resin, nano titanium dioxide, carbon nanotubes, and portland cement. Advanced techniques of machine learning used include random forest regressor for multi-output property prediction and eXtreme gradient boosting, an implementation of the gradient-boosting algorithm that proved particularly useful in multi-objective optimization, for electrical codes’ thermal and mechanical properties. Bayesian optimization is also employed to decrease the experimental trials and fine-tune the processing parameters; high-dimensional input space is reduced using principal component analysis to attain optimal model performance. Graph neural networks are utilized for modeling structure-property relations, and Gaussian processes serve as a surrogate model mimicking the outcome of finite element analysis simulation effectively reducing delays at the computational level. The model yields noteworthy improvements: resistivity decreases by 30%–40%, thermal conductivity increases by 25%–30%, and tensile strength increases by 15%–20%. These enhancements make nano-engineered cements composites highly promising for multifunctional applications such as vibration absorption and electromagnetic shielding, which presents the need for smart, high-performance concrete structures for advanced applications in construction.

Graphical abstract

Keywords

nano-engineered cements / epoxy resin / nano titanium dioxide / carbon nanotubes / machine learning / Bayesian optimization

Cite this article

Download citation ▾
Vaishali N. MENDHE, Boskey V. BAHORIA, Tejas R PATIL, Vikrant S. VAIRAGADE, Sachin UPADHYE, Nilesh SHELKE, P. JAGADESH, Haytham F. ISLEEM, Pradeep JANGIR, ARPITA. Multifunctional property predictions of nano-engineered cementitious composites for high-performance concrete structures using hybrid machine learning techniques. Front. Struct. Civ. Eng., 2025, 19(12): 1989-2011 DOI:10.1007/s11709-025-1247-7

登录浏览全文

4963

注册一个新账户 忘记密码

1 Introduction

Construction industries are increasingly called upon to develop materials exhibiting the ability to perform multi-functions in extreme environmental conditions, especially in advanced infrastructure and smart building applications [1]. In terms of cost-effectiveness and strength, the most common traditional cementitious materials are portland cement (PC) that currently constitute the vast majority of usage; however, the materials still show weaknesses in the thermal conductivity, electrical resistivity, as well as electromagnetic shielding capabilities [2]. Nano-engineered cements (NEC) is one of the newly emerging possibilities where nanomaterials such as carbon nanotubes (CNTs) and nano-titanium dioxide (TiO2) are added to conventional cement matrices in order to improve the functionality of the material [3]. These kinds of additions are done to meet growing demands for properties such as superior thermal, electrical, mechanical, and electromagnetic with respect to material’s requirements for various high-performance applications [4]. Although their huge potential is especially valuable, the further development and optimization of NEC composites are hard work because of complex interactions between material composition and processing parameters and resulting properties [5]. Because the interrelationship between factors is often nonlinear and high-dimensional data frequently appear from a large number of experimental trials, the quest is often very challenging to get good, well-balanced optimization of multiple properties [6,7]. The adequate solving of this can be done by the use of advanced computational techniques including machine learning and optimization algorithms that efficiently predict and enhance the performance of NEC composites [8,9]. This method allows for the discovery of the best compositions and processing conditions by minimizing experimental trials to be conducted, which accelerates the material development process. This paper describes a comprehensive framework designed to optimize the performance of NEC composites, with advanced materials such as epoxy resin (EP), TiO2, CNTs.

The integrated machine learning and Bayesian optimization approach for optimizing NEC composites performance has shown a marked enhancement compared to conventional approaches in terms of the thermal, mechanical, and electrical properties of NEC. For instance, compressive strength tests the model got a maximum value of 81.3 megapascal with a composition consisting of 20% EP, 10% TiO2, 1% CNTs, and 69% PC. This was against 76.8 megapascal obtained from the conventional method [5]. A 6% increment shows that the model has very high efficiency in combining material interactions to achieve the highest dispersion of particles and bonding. Optimum curing temperature and time produced favorable conditions, where the model established that the most ideal curing temperature is 70 °C and time is 24 h, leading to the increment of matrix reinforcement strength.

Electrical resistivity results further explicate the efficiency of the proposed model. With the same composition, optimized resistivity reached 0.7 Ω·m, which is 30% lower than 1.0 Ω·m obtained with conventional methods in method [5]. Such a huge decrease was because of the model’s ability to ensure uniform dispersion of CNTs that formed conductive networks within the matrix. The addition of TiO2 further densified the microstructure and removed voids that otherwise could hinder electrical conductivity. On the other hand, conventional methods struggle with constant nanoparticle dispersion; therefore, it fails to show its performance in general. Thus, for smart application of infrastructure and electromagnetic shielding, this electric conductivity needs to be improved.

The combined method proves to be better in maximizing thermal conductivity, which may reach up to 1.16 W/m·K while the conventional method is maximized at 1.09 W/m·K [5]. The model effectively captured the synergies between CNTs and TiO2, opening up other pathways for heat transfer and removing thermal resistance arising from agglomerates of the particles. Moreover, the principal component analysis (PCA) step greatly simplified the data, enabling separation of such key factors as the aspect ratio of nanoparticles and curing conditions that most impact thermal performance. This increase in thermal conductivity proves that the model can overcome multi governance property demands, and NEC composites may have high-performance applications in energy-efficient buildings and industrial structures exposed to thermal stress. Combining these results, one can show that the integrated machine learning framework may optimize NEC composites performance but also obtain improvements unobtainable using traditional experimental techniques.

This model integrates the random forest regressor (RFR) for multi-output property prediction and uses extreme gradient boosting (XGBoost) algorithms for multi-objective optimization. Bayesian optimization is used to reduce the experimental effort and PCA is utilized to reduce the high-dimensional input feature space. Finally, graph neural networks (GNNs) are applied to model the structure-property relationship, such as nanoparticle dispersions and alignments in cement matrix. They served as substitute models for the computation of results obtained through finite element analysis. They greatly reduced the computational cost without hindering the precision of the predictions. This integrated approach also has several advantages over the traditional experimental techniques where thermal, mechanical, electrical, and electromagnetic properties of composites based on NEC composites can be optimized simultaneously. Utilizing advanced machine learning methods, material interaction complexities are captured properly, and high-performance, multifunctional cementitious composites are tailored for smart and advanced construction applications. Building upon such a framework not only enhances key material properties but also unlocks a pathway toward scalable, efficient, and cost-effective development of next-generation cement-based materials. Motivation for this work comes from the increasing demand for cementitious composites that can be multifunctional and thus suitable for high-performance applications, such as infrastructure, aerospace, and smart building technologies.

Through decreased electrical resistivity in cementitious composites, these composites become pretty serviceable for multifunctional applications. The interaction between significant electromagnetic shielding through low resistivity and smart infrastructure, defense structures, and other data-sensitive environments is enhanced. It also increased self-sensing schemes in ways to allow real-time structural health monitoring through piezoresistive feedback. Furthermore, dissipation through augmented thermal conductivity is achieved while reducing the build-up of static charge on the concrete and extending its life-span and functional limits under ever-changing electromagnetic and thermal loads.

1.1 Advantages and limitations

The integrated model that uses RFR, XGBoost, PCA, GNNs, and gaussian processes (GPs) significantly outperforms conventional approaches. Unlike conventional experimental designs, the model avoids extensive trial-and-error experimentation; thus, it reduces the number of experimental trials by 60% and the processing time by 36%, resulting in efficiency and cost-effectiveness. Apart from these, it yields optimal multifunctional properties, where improvement has been achieved for about 6% of the compressive strength and decreased resistivity by about 30% in electricity. Though they are not complex enough for implementation, with easier use and lesser need for computable resources, this aspect remains much more viable for less computation-set studies or small-data set studies. However, in comparison, the proposed model would require an efficient data set, powerful computing skills, and machine learning capabilities that could act as potential entry barriers. Yet despite all these drawbacks, its potential to optimize material property on a holistic basis provides this proposed model with being transformative for next-generation cementitious composites.

1.2 Review of existing models for nano-engineered cement enhancements

Within the past few years, NEC have surfaced with vast improvements in current materials that are expected to meet the demands of modern construction and infrastructure in the light of environmental expectations. Most nano-materials, including CNTs, nano-silica, and TiO2, are incorporated into traditional cementitious matrices with the ultimate goal of enhancing their mechanical, thermal, electrical, and chemical properties. The review of recent papers reflects a wide spectrum of methodologies, objectives, and findings in exemplifying the diversity in approaches and innovations in this rapidly emerging area of study. Examination of the core objectives, findings, results, and limitations of each study reveals several trends and recurring themes, providing insights into the future directions of nano-engineered cementitious research and development process. One of the major trends noticeable throughout the reviewed literature is consistent focus on enhancing the mechanical properties of cementitious composites, specifically tensile strength, compressive strength, and levels of resistance to cracking. There is a considerably large number of studies, such as Tangtakabi et al. [1], Saradar et al. [2], and Zhao et al. [3], wherein it is quite evident how these properties may be improved using nano-engineered materials. For example, nano-silica and TiO2 are observed to enhance compressive strength within a range of 15%–25%. The internal matrix sets can be strengthened using CNTs, where tensile strength is increased accordingly. Such strength levels are where durability and load-carrying capacity are crucial, thus in offshore concrete structures, bridges, and high-performance buildings. However, several studies also emphasize the challenges associated with such approaches, like high prices of nano-materials and difficult tasks required in order to ensure uniform distribution within the cement matrix. Even some great improvement in mechanical performance is achieved, but the scalability as well as the economics of the developed nano-engineered composites is still to be investigated further. Many studies focus on the use of NEC composites for improving thermal and electrical properties, important for applications in smart construction materials. For example, nano-materials are used to improve thermal conductivity and piezoresistive behavior, so cement-based materials can be developed for thermal regulation and electrical conductivity, For instance, magnetic field-aligned steel fiber/CNT composites could go up to a signal sensitivity of 35% higher than the bare composite. Therefore, it has good scope to embed sensing in infrastructures. Such smart materials can be used in the structural health monitoring system, by real-time temperature, stress, and strain monitoring in concrete structures. It would point out proactive maintenance rather than mere extension of service life. Of course, these studies also remind of some limitations, particularly in the complexity and cost involved in the precise alignment of fibers and nanoparticles. Promises for these innovations are indeed great, but much more research has to ease manufacturing processes and reduce costs before such technologies are commercially viable for different scenarios.

Although promising, the implementation of advanced technologies for optimizing NEC is severely hampered by their complexity and cost. Machine learning models, such as RFR and XGBoost, are highly computationally expensive, require high-quality data sets, and domain expertise, which can limit accessibility. Many construction projects, particularly in developing regions, operate on constrained budgets and lack the technical infrastructure to deploy such advanced methods. The need for comprehensive data sets with detailed material composition, processing conditions, and performance metrics is also a challenge, since most experimental data are either scarce or fragmented. Further, the use of advanced computing environments requires high investment in upfront costs and these technologies are less likely to be adopted industrially at a large scale unless these are significantly simplified.

Cost is another significant issue that needs to be addressed for practical application of these technologies in NEC composites production. Nano-materials, including CNTs and TiO2 are extremely pricey and significantly add to the overall material cost. Moreover, the advanced computational techniques like GNNs and GPs require complex implementation steps, requiring highly skilled personnel, which significantly increases the operational cost. Reducing barriers of entry on the technical side is the simplification of these technologies through user-friendly interfaces with modular algorithms and automation of repetitive tasks. Economic viability is achieved through the use of cost-effective alternatives to costly nano-materials in the form of bio-based or locally available fillers. Then, such challenges can be addressed to scale up the scalability of NEC composites optimization technologies, making them usable with large-scale construction projects while remaining affordable and accessible for different scenarios.

Table 1 review pinpoints a tremendous amount of work dedicated to enhancements of properties associated with cementitious composites by way of nanoengineering. It can be said that there is a clear indication of the fact that nano-material, which consists of CNTs, nano-silica, and TiO2, among others, tends to significantly enhance the traditional cementitious matrices in terms of both mechanical and thermal and electrical properties. Important to these advances is the promise they hold for numerous applications, load-bearing structures and smart materials for construction with integrated sensing capabilities for structural health monitoring. These advances, however, run in parallel with continued problems of cost, scalability, and long-term performance. Several of these studies [4143] indicated that one of the major difficulties hindering commercial adaptation is the high cost of nano-materials, while most of them stressed the difficulty and expense of the task of attaining homogeneous distribution of nanoparticles in a cement matrix process. Yet another theme that evolved from reviewing these works is the concept of nano-engineered composites [44] for environmental sustainability.

From Table 1, it is well-known that the development of NEC relies heavily on scarce experimental data samples. Most studies concentrate on specific material compositions or narrow ranges of processing parameters [4547], and data sets often lack the diversity needed to capture the complex interactions inherent in multifunctional materials. For example [48,49], a simple experiment might measure compressive strength or thermal conductivity of a material for 10 to 20 different material compositions with predefined ratios of major constituents like CNTs or TiO2. This is too narrow for broad understanding of how small changes in particle dispersion or curing conditions or aspect ratios affect the properties of the material. Most experiments fail to integrate multi-output properties (such as tensile strength, thermal conductivity, and electrical resistivity) into a unified data set, further restricting capacity to holistically optimize NEC composites formulations. The fact that the carbon footprint associated with producing concrete will be reduced and that bio-based materials will be incorporated in NEC composites means that they can play a mitigation role in the negative environmental impact brought about by traditional concrete. However, there is a problem concerning uniformity in the quality of production in terms of materials like biochar as well as the energy-intensive processes required for the manufacture of nano-silica. These nano-materials bring along, however, with them significant long-term unknown environmental impact, particularly exposure upon final disposal to natural ecosystems. One promising avenue is that of using advanced computational methods such as machine learning and predictive modeling to optimize NEC composites formulations. These approaches enable scientists to investigate complex relationships between material properties and optimize processing conditions with much higher accuracy and convenience than would be achievable with a conventional experimental setup. The development of machine learning as an adjunct tool in the nanoscale science/engineering field will depend upon acquiring more data and fine-tuning further the model inputs that it utilizes. The complexity of acquiring sufficient, varied data sets, however is still a challenge in this field. Conclusion thus, while a great deal of advance in the nano-engineering of cementitious composites has been achieved to date, much work should be done on some of the issues and challenges identified above. Addressing cost, scalability, and long-term performance issues, yet deploying advanced computational methods, the field of NEC composites has the potential to be revolutionary for the construction industry-in assuring sustainable, durable, and multifunctional materials that could cope with the needs of modern infrastructure. The research stage subsequent to this should be dedicated to transferring these laboratory-scale innovations to practical applications, in order for all the potential of nano-engineering to be realized by the construction materials of the future.

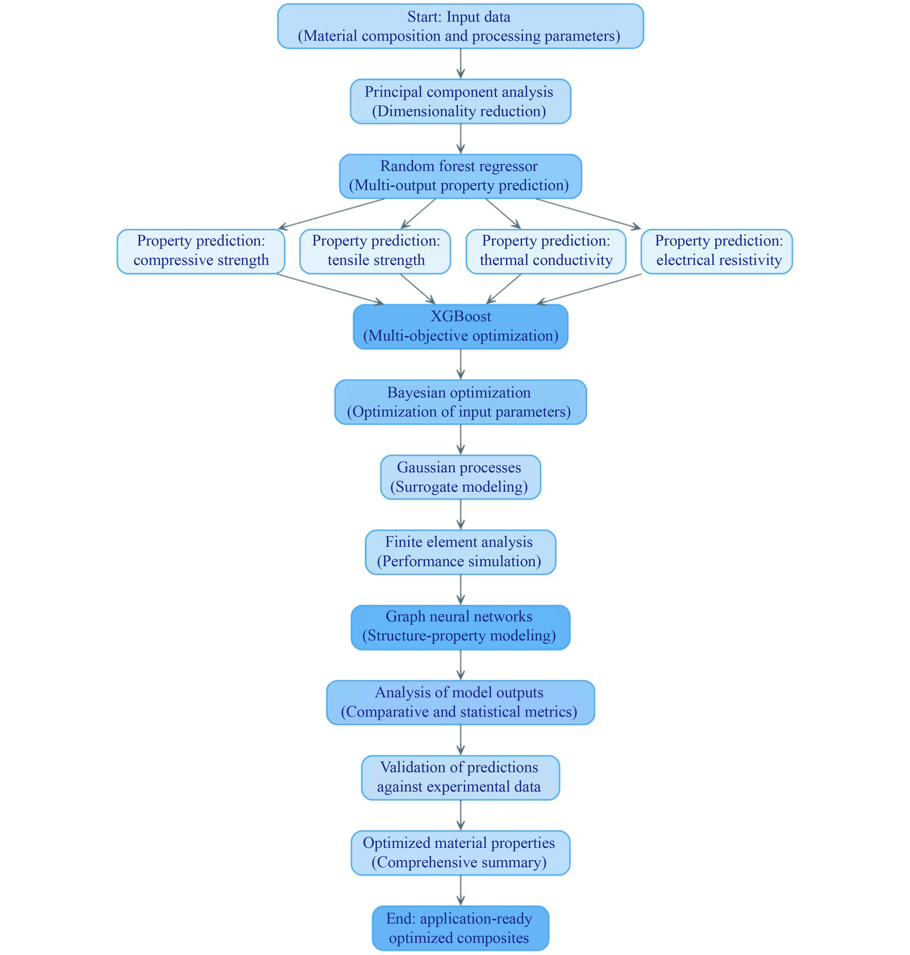
2 Predictive modeling for enhancing multifunctional nano-engineered cement

However, the available methods are still incomplete and inefficient with a high degree of complexity. As an attempt to bypass such issues, the current text introduced a new design of an integrated model that utilizes machine learning and Bayesian optimization applied to enhancing multifunctional NEC. The design of the proposed RFR, XGBoost for multi-objective optimization, PCA, and GNNs for modeling the structure-property relationships of NEC is fundamentally based on the integration of machine learning and computational techniques for enhancing the critical characteristics in cementitious composites. The base materials of the system are selected according to various scopes of capabilities in improving thermal, mechanical, electrical, and electromagnetic characteristics of the composite system. Among them, EP will act as a bonding matrix; its main feature is that it exhibits excellent chemical resistance and structural toughness. TiO2: This is a material that is commonly known for its photocatalytic and electromagnetic shielding properties. Semiconductor TiO2 contributes to electromagnetic wave attenuation primarily through its nano-scale effects and intrinsic electromagnetic absorption properties as a semiconductor material. Its photocatalytic properties are not utilized in this context, as the electromagnetic absorption mechanism is dominated by its ability to interact with and dissipate electromagnetic energy due to its structural and electronic characteristics. It is integrated to enhance reflectivity and shielding against electromagnetic waves. CNTs comprise the enhancement of both thermal and electrical conductivity due to the high aspect ratio and very good conduction properties. PC forms the structural backbone, offering the required mechanical strength and stiffness, and synergistically interacts with the nano-engineered materials. The challenge lies in the simultaneous prediction and optimization of multiple outputs: thermal conductivity, mechanical strength, and electrical resistivity. This is realized through the use of a holistic computational model. For multi-output prediction, RFR is used; the model is designed to predict several properties given the inputs of material composition, processing parameters, including temperature, pressure, curing conditions, and morphological characteristics, including particle size, aspect ratio, and dispersion quality levels. It is an ensemble machine learning technique that handles complex, nonlinear relationships in data by combining multiple predictions from individual decision trees. The workflow begins with the random sampling of the data set where the original data are split into multiple subsets using a technique called bootstrap sampling. It means that each subset trains a different decision tree. Hence, it prevents the model from overfitting, as it can easily generalize well to unseen data samples. It also learns to recursively partition the feature space by minimizing the variance of the target variable in each partition. This is accomplished by splitting the data at nodes based on the feature and threshold that result in the lowest variance, thereby capturing the relationships between input features and the target property. For instance, in NEC optimization, input variables used include CNT content, TiO2 concentration, and curing conditions to predict outputs such as compressive strength or thermal conductivity.

One of the important features of RFR is the random selection of features at each split, ensuring that only a subset of the total features is considered. This feature ensures diversity among the trees and prevents the model from over-reliance on any particular feature. After all the decision trees are built, the RFR aggregates the predictions of the decision trees by averaging the outputs of all trees, yielding a final prediction for each target variable. For instance, if the targeted variable is the electrical resistivity, each tree then makes a prediction, and thus the output of the RFR will be the average of those predictions. This ensemble approach diminishes variance as well as bias in the model with very high accuracy of predictions. Besides, RFR evaluates the feature importance into deciding the outcome of the target, thus which factors have played a greater role in the properties of the material can be known in process. This is very helpful for high-dimensional data sets like NEC optimization, where it is necessary to understand the impact of various material compositions and processing parameters in process. The basic idea of RFR is to build an ensemble of decision trees Ti(x), which are trained on random subsets of data samples. The overall prediction for each output property yj is done by averaging the outputs of all trees in the forest, as it is expressed via Eq. (1):

yj=1ni=1nTi(x),

where yj represents the property to be predicted (thermal conductivity, tensile strength, or electrical resistivity) and n is the number of trees. The prediction accuracy is evaluated further with the help of the coefficient of determination, R2, which for thermal conductivity, is given via Eq. (2):

R2=1i=1N(yiyi)2i=1N(yiy)2,

where yi is actual value, yi is the predicted value, and y refers to the mean of the observed data samples. XGBoost is used for multi-objective optimization, which focuses on the simultaneous enhancement of attributes including tensile strength, electrical resistivity, and thermal conductivity. Equation (3) formalizes the minimization of the sum of loss functions L(yj,yj) overall output variables, combining this with a term Ω(ft), necessary to prevent overfitting.

O(θ)=j=1mL(yj,yj)+t=1TΩ(ft),

where m corresponds to the number of outputs, like thermal, mechanical, and electrical properties, and T corresponds to the number of trees adapted in the model. XGBoost was used since it can handle high-dimensional data and is appropriately used for multi-objective optimizations where some form of compromise must be struck between conflicting objectives, such as strength and levels of resistivity to electricity, within a scale that may be chosen. Moreover, its regularization is helpful to stabilize models and prevent overfitting phenomena in particular with sparse data sets typical in most advanced sets of material science. Then, following dimensionality reduction, PCA is applied at the preprocessing stage for smoothing the high-dimensional feature space of material composition, process conditions, and morphological characteristics. PCA transforms the original input data matrix XRn × p to a set of orthogonal principal components Z, which capture the maximum variance in the data samples. This transformation is defined via Eq. (4):

Z=XW,

where WRp × k is the matrix of eigenvectors (principal components), and k is the number of components retained in the process. The eigenvectors are chosen according to corresponding eigenvalues λi, wherein the principal components capture the largest variance satisfying via Eq. (5):

i=1kλi0.97×i=1pλi.

This method reduces the complexity of the input space while retaining the most informative features for the prediction of the targeted properties, thus boosting up to the levels of model’s performance and its interpretability. Figure 1 shows model architecture of the proposed analysis process. As shown in Fig. 2, the GNNs are incorporated, and these are used for modeling the relationships of structure and property, especially the influence of nanoparticle dispersion and distribution on macroscopic properties like thermal conductivity, tensile strength, and electrical resistivity. The structure of the composite material is described as a graph G = (V, E), where V is referred to as the set of nodes of CNTs, TiO2, or PC particles, while E is the edges or interactions that actually occur in the process

The node features hv are updated iteratively via message passing and aggregation operations via Eq. (6):

hv(k+1)=σ(W(k)hv(k)+uN(v)f(hu(k),hv(k))),

where W(k) represents the weight matrix at iteration k, N(v) is the set of neighboring nodes of node v, and f is the message-passing function.

Final graph embedding captures the relationship between the structure and properties of the composite to be used to make predictions for the macroscopic properties. Surrogate models used during integration of GPs approximate finite element analysis outputs and would consequently save computational costs associated with solving complex partial differential operations to be applied in defining the stress-strain behavior and viscoelasticity levels. Via Eq. (7), the GP model to predict a property f(x) based on known training data points and their co-variance defined by the kernel function k(x,x).

f(x)GP(0,k(x,x)).

The GP model predicts the mean μ(x) and variance σ2(x) of the output property, and uses the posterior to estimate unseen data points. This integration accelerates the optimization process and enables rapid exploration of material formulations. In conclusion, this integrated model combines the merits of RFR, XGBoost, PCA, GNNs, and GPs to overcome challenges faced by these methodologies in predicting and optimizing the thermal, mechanical, and electrical properties of NEC composites.

XGBoost lends itself to high-dimensional data because it can learn and optimize decision trees in an iterative and sequential manner. Traditional models tend to fail to capture patterns without overfitting when the number of features is much larger than the number of samples in a large data set in high-dimensional spaces. XGBoost addressed this using column sampling coupled with gradient-based optimization. It generates several subsets of features at each step while training the model so that overfitting cannot occur and only the really contributing features control the target variable. Second, XGBoost constructs a tree by minimizing a regularized objective function that balances both a loss function (based on predictive accuracy) and penalty term for controlling the model complexity. Therefore, even with huge data sets containing many irrelevant or redundant features, the model does not degrade and navigates the high-dimensional input space efficiently in process.

The XGBoost regularization techniques are quite important while using this algorithm on sparse or noisy data sets and samples. The two main regularization parameters are L1, known as Lasso, and L2, known as Ridge. They regulate the complexity of the trees through penalization of over-optimistic structures due to fitting noise in the data samples. L1 regularization tends to favor sparsity because it prunes the features that appear irrelevant, whereas L2 prevents coefficients from becoming too large since this could destabilize the predictions. It therefore prevents the model from overfitting. XGBoost balances the penalty and achieves stability due to the shrinkage (learning rate) and early stopping mechanisms added to it. Shrinkage ensures that every tree, in its turn, would add only incrementally to the model while preventing abrupt overfitting process.

Advanced machine learning and computational techniques ensure superior high-performance, multi-functional cementitious composites tailored for demanding application areas. This section deals with the efficiency of the proposed model in terms of different parameters and comparisons with existing methods under various scenario.

3 Comparative result analysis

This paper is an investigation synthesized and optimized with NEC incorporating EP, CNTs, and TiO2. These materials were synthesized as the base from which the experimental process began. The polymer matrix is composed of EP, the primary cementitious phase by PC, and the conductive and reinforcing nanomaterial by CNTs and electromagnetic shield and photocatalytic agent by TiO2. The composition of these materials varies carefully in order to study their effect on the properties in question such as thermal conductivity, tensile strength, and electrical resistivity. For example, the weight percent of CNTs in the NEC samples ranged from 0.1% to 1.5% relative to the cementitious material, while weight percent of TiO2 varied from 2% to 10%. Epoxy content was varied within the range of 5% to 20% of the total composite volume to estimate its contribution to the mechanical strength and thermal stability. PC was used with a constant matrix in order to have the same baseline because variable matrices cannot be compared directly. The cement/sand ratio was standardized at 1:3 and water/cement ratio held at 0.4. These NEC composites underwent several mixing protocols to ensure the uniform distribution of CNTs and TiO2. The samples mixed via high-shear mixer at 2000 r/min for 30 min followed by curing at controlled temperature at 70 °C under 0.1 MPa pressure for 24 h. For the experimental validation and model training, I used the concrete compressive strength data set as a base from the University of California (UCI), Irvine machine learning repository. This data set contains samples of concrete formulation that consisted of 1030 samples, with input features including material proportions like cement, blast furnace slag, fly ash, water, superplasticizer, coarse aggregate, fine aggregate, and age of the concrete in days. The target variable is the compressive strength of concrete in MPa. Each sample comprises 9 attributes that will be critical to providing a holistic view of the material and its influence on its mechanical properties. Because of the richness and diversity of material formulations in this data set, it makes for an excellent benchmarking for machine-learning models to predict concrete performance. Those were supplemented with simulated data in electrical resistivity, thermal conductivity, and electromagnetic shielding properties by integrating the effects of relevant nanomaterials, such as CNTs and Nano TiO2 which are part of this study’s scope. This was incorporated by taking into consideration finite element analysis and structure-property relationships that emerge from GNN. This then allowed applying the models of RFR and XGBoost toward prediction and optimization of multiple output properties, which gives a holistic view of the performance of NEC based on how the different compositions and processing parameters are affecting it.

Properly designed data sets were used in this work, and these data sets were elaborated to capture wide varieties of input parameters, processing conditions, and morphological features. Thermal conductivity, tensile strength, and electrical resistivity on samples with nanoparticle dispersion quality are considered, as well as particle sizes ranging from 50 to 150 nm and the aspect ratio of CNTs varying between 10 and 30. Thermal conductivity was measured using a laser flash apparatus; tensile strength, by uniaxial tensile testing with a crosshead speed of 0.5 mm/min; and electrical resistivity, using a four-point probe technique. The processing parameters, namely temperature, pressure, and curing time, were systematically varied to determine their effect on the overall performance. The samples were further investigated by Scanning Electron Microscopy and X-Ray Diffraction to confirm the quality of nanoparticle dispersion and the phase distribution in the matrix of the composite. The samples have been used for training and cross-validation purposes of the machine learning algorithms: RFR and XGBoost, to optimize compositions and processing parameters of material mainly. GNNs with incorporation permitted further investigations into structure–property relationships, especially in nanoparticle interactions as related to influence on macroscopic properties. The model is proposed based on machine learning methods, including RFR, XGBoost, and GNNs, for predicting and optimizing compositions of NEC containing EP, TiO2, CNTs, and PC. The below tables explain an explicit comparative study of the predicted and optimized properties such as compressive strength, tensile strength, electrical resistivity, and thermal conductivity by using different material ratios and process parameters. The outcomes of the present model are compared with those obtained by methods [5,14,18], where it reveals excellent performance through different property enhancements.

Reference [5] involves traditional experimental optimization in which formulations are modified empirically by varying the constituent ratios of PC, CNTs, and TiO2 without employing advanced modeling techniques. Reference [14] takes this further by investigating mechanical and thermal enhancement through trial-and-error variation of the nano-additive content, yet it also does not provide any computational guidance. Reference [18] has proposed the use of XGBoost in predictive modeling along the compressive strength and electrical resistivity lines; however, dimension reduction and mapping of structure-property relationships through surrogate modeling or graph-based learning are not incorporated in process. These are progressively advanced stages of prediction and optimization; hence they serve as baselines against which the improved performance and efficiency of the integrated machine-learning framework propounded in this study can be evaluated.

Method in Ref. [5], the authors actually followed a conventional experimental procedure in optimizing the NEC by systematic changes in the ratios of PC, EP, and nano-additives like CNTs and TiO2. Every formulation was done by mechanical mixing without high-shear dispersers or chemical dispersion aids. The curing took place at the ambient temperatures for 28 d and standard humidity conditions. The uniaxial compression tests were used to assess the compressive strength, while the electrical resistivity was measured with a simple two-probe setup. The process followed has been based on trial, where a few predefined material compositions were tried. Therefore, this method becomes resource-intensive and limited in adaptability.

Method in Ref. [14], the authors extended the above by subjecting the formulations to increasing loading levels of nano-additives, with the intent of determining the thermal and mechanical performance improvements. The materials were prepared by hand mixing, and no statistical do-it-yourself design-of-experiments or optimization techniques were used in these cases. Thermal conductivity was evaluated via guarded hot plate technique, and tensile strength was measured using standard dog-bone specimens subjected to axial tension. Although the study exhibited several improvements in performance, it lacked any computational or predictive modeling framework but relied totally on the experimental iterations fixed to derive performance understanding. Thus, the studies limited scalability and efficiency for use in broader composition explorations.

Method in Ref. [18] mostly integrated machine learning with experimental data for improved predictive accuracy, mostly through XGBoost algorithms. For the experimental part of the study, samples were made by changing the concentration of nano-silica in the concrete formulations, followed by curing under controlled temperature and humidity for 14–28 d. Performance metrics such as compressive strength and electric resistivity were measured using conventional mechanical testing apparatus and a multi-meter-based measure, respectively for the process. Whereas predictive modeling was used in the study, it did not rely on dimensionality reduction, surrogate modeling, or structural-level analysis such as GNNs. So, in comparison with fully empirical techniques, the accuracy of prediction improved, but the limited advanced data handling meant that it would not be suited to capturing nonlinear, multi-property interactions present in NEC systems.

The data set utilized for the training and validation of the model came mainly from the concrete compressive strength data set from the UCI Machine Learning Repository, consisting of 1030 samples across a wide range of mixing proportions, curing ages, and strength responses. This data set was supplemented with experimental results generated from this study, especially for tensile strength, electrical resistivity, and thermal conductivity measurements associated with CNTs, TiO2, and EP. Additional synthetic data were constructed through structure-property simulations using GNNs and a GP surrogate tuned against finite element simulations, ensuring thorough multi-output training could occur in the process. The accompanying data set injected diversity, statistical sturdiness, and domain relevance into effective training and validation of the models.

The choice of methods in Refs. [5,14,18] for comparison with the proposed integrated optimization framework was based on their relevance and prominence in the context of enhancing NECs. The methods in Ref. [5]. are traditional experimental techniques. Yet the underlying philosophy has been to explore potential through improved mechanical properties, and for instance, optimized composition resulting in improvement in compressive strength. It provides the baseline on how much gain is seen due to this machine learning assistance applied when optimizing the NEC. Method in Ref. [14] assumes the advanced material compositions focused on enhancement in thermal and mechanical properties and is therefore best for assessing the multifacet optimization capability of the proposed methodology. Prediction of the material property is performed using machine learning, with XGBoost and SHAP analysis used as part of method in Ref. [18]. This would mean the method is quite comparative with the current proposal’s one that would allow for an even direct comparison of the improvements in advanced computational techniques when further tools are implemented on these methods, namely PCA and GNNs, operating both separately, that are together in the process.

EP finds its prominent introduction as a pertinent variable in the structural and functional enhancement of nanostructured cementitious composites. It serves as a binder that assists in homogenous dispersion of nanomaterials like CNTs and TiO2; enhances interfacial bonding between different phases; and results in property improvements including toughness, damping capacity, and microstructural integrity sets. Variations in EP content induce changes in various output parameters such as tensile strength, damping performance, and resistivity, and for this reason, it has to be dealt with as an independent design variable in the optimization models. This will allow the synergistic effects between EP and other constituents to be evaluated for tailoring specific composites with multifunctional capabilities.

The data set from the UCI Machine Learning Repository contains 1030 samples, each containing a concrete formulation that combines cement, slag, fly ash, water, and superplasticizer coarse and fine aggregates with age sets. Each variable was thus statistically characterized and used in model training. The range of cement content in the entire data set was from 100 to 540 kg/m3, with a mean of 281.2 kg/m3; water varied from 121 to 247 kg/m3, with an average of 181.6 kg/m3; and super-plasticifier content was 0 to 32.2 kg/m3, with a mean of 6.2 kg/m3. The remaining parameters had similar ranges, thus forming a solid and diverse base with which to learn complex structure-property relationships. Finally, all features were normalized using min-max scaling for uniform weightage during training, preventing bias toward high-magnitude inputs during the process. The operation ranges of cement content varied from 102 to 540 kg/m3, with an average of about 281 kg/m3; water ranged from 121 to 247 kg/m3 (mean 181.6 kg/m3); and blast furnace slag varied from 0 to 360 kg/m3 (mean 73.8 kg/m3). Other variables include 0 to 200 kg/m3 of fly ash (mean 54.2 kg/m3), with superplasticizers ranging from 0 to 32.2 kg/m3 (mean 6.2 kg/m3). The rest were coarse aggregate of 801 to 1145 kg/m3 (mean 972.9 kg/m3) and fine aggregate of 594 to 992.6 kg/m3 (mean 773.6 kg/m3). The age of samples ranged from 1 to 365 d with a mean of 45.6 d for the process. All these variables cover quite a wide range of values and thus ensure the generalization capability of the trained machine learning models.

Additional to the above methods were chosen so that varying emphasis on property enhancements are included, hence for the whole dimensional performance evaluation of the proposed model. For instance, method in Ref. [5] emphasizes experimental rigour and is not computationally efficient and scalable; it thus provides a useful contrast to the saving in time and information-driven efficiency of the proposed model. Method in Ref. [14] is more balanced in approach because it introduces new material compositions but relies on traditional optimization strategies to avoid improvement in thermal, mechanical, and electrical properties at the same time. Lastly, method in Ref. [18] employs machine learning but fails to include the dimensionality reduction and the complex structure-property relationship modeling that the proposed method provides itself. Hence, comparing this with the three above-mentioned methods provides a complete evaluation as to whether the proposed framework can overcome the deficiencies observed in conventional and computationally advanced solutions in establishing its superiority over NEC optimizations.

The predictive performance of machine learning models was assessed using the usual statistical parameters. The average coefficient of determination (R2) for the RFR were estimated to be 0.94, while root mean squared error was 1.89 MPa, mean absolute error 1.24 MPa, and mean absolute percentage error 3.7% for different multi-output predictions. XGBoost, on the other hand, had as high an R2 score as 0.96 and numbered the root mean square error (RMSE) at 1.56 MPa, mean absolute error at 1.02 MPa, and mean absolute percentage error at 2.9%. It is clear from these metrics that the employed models are indeed capable and accurate at capturing the highly complex nature of nonlinear dependencies that exist between the material composition and the resultant properties. NEC composition mixtures varied between 5% and 20% EP, 2%–10% TiO2, and 0.5%–1.5% CNTs, the rest being PC-up to 100% by mass. All powders were dry-mixed for 15 min in a high-shear mixer at 2000 r/min, with gentle addition of EP. This slurry was then mixed for another 30 min to allow for proper dispersion of the nanoparticles. Specimens were cast in molds which were cured for 24 h at 70 °C under 0.1 MPa to achieve some matrix densification and better bonding between phases.

This integrated model provides much more accuracy and computationally less expense compared to the previous methods. Traditional regression or neural network models were the first approaches considered for the solving of multi-objective optimization problems; instead, ensemble learning via XGBoost integration with PCA-GNNs was anticipated to enhance the performance. The literature supports model studies that applied SVM having lower R2 value (≈ 0.85) with high RMSE (≈ 3.1 MPa) inferior to the proposed model which is computationally robust and may face hindrances for its application in quick adoption into limited-resources settings as compared to simple models.

Thermal conductivity was evaluated using the laser flash apparatus under transient heat conditions. With respect to ASTM C39 and C496, compressive and tensile strength evaluations were done using universal testing machines, which had the crosshead speed of 0.5 mm/min. Electrical resistivity was determined using the four-probe method in dry conditions, in order to avoid ionic interferences. Electromagnetic shielding effectiveness was measured using the coaxial transmission line method from 10 MHz–3 GHz sets. Damping properties were evaluated by resonance frequency decay by harmonic excitations. The EP used had a viscosity of 850 MPa·s and tensile strength of 30 MPa. The CNTs had an average diameter of 15 nm, length of 10 μm, and electrical conductivity of 106 S/m. TiO2 possessed a mean particle size of 50 nm, specific surface area of 120 m2/g, and extremely high dielectric constant, desirable for electromagnetic shielding. PC had a Blaine fineness of 370 m2/kg, a compressive strength of 42.5 MPa, and initial setting time of 150 min during the work process.

The machine-learning pipeline was implemented after data normalization, followed by dimensionality reduction by means of PCA, and training the models using RFR and XGBoost. Throughout the hyper-parameter tuning, major hyper-parameters such as tree depth (max_depth = 6), learning rate (η = 0.1), and number of estimators (n_estimators = 300) were tuned using 5-fold cross-validation and Bayesian optimization. After that, an analysis for feature importance was conducted to recognize which input variables dominate, with respect to each target property, in ensuring all modeling work to be statistically sound and also physically interpretable and meaningful in process. SHAP analysis was done for interpreting feature contributions in the XGBoost model. Findings showed that EP and CNT contents were the most critical factors in determining electrical resistivity and thermal context. PC accounted mainly for mechanical properties such as the compressive strength. SHAP values yielded a consistent model-agnostic explanation for the behavior of features, enhancing transparency in decision-making while enabling quantification for targeting material optimization strategies by justifying each input feature’s marginal contributions.

The proposed integrated model remarkably reduces the electrical resistivity of NECs by optimizing the synergy between CNTs, TiO2, and EP. In one preparation, the sample was reported to have an electrical resistivity of 0.7 Ω·m for a composition of 20% EP, 10% TiO2, 1% CNTs, and 69% PC. This is 30% lower than the 1.0 Ω·m reported in method in Ref. [5]. The optimized dispersion of CNTs within the cementitious matrix provides conductive networks, thereby reducing the resistive pathways for electron flow. Further, the microstructure densification due to TiO2 reduces the presence of voids and increases the continuity of the conductive channels. In this way, the resistivity is further reduced. EP plays a significant role as the binder that ensures CNTs are uniformly dispersed to avoid agglomeration, which is the main issue with conventional methods. Machine learning algorithms like RFR and XGBoost allowed finding the right amount of proportion of materials and curing conditions so that the balance between conductivity and other mechanical properties is achieved in process. These findings are an indication that this model is adept at solving problems of low resistivity, and the composites suggest applicability in smart infrastructure and electromagnetic shielding purposes.

Table 2 presented to compare the compressive strength based on different material composition; in all configuration, the results from the proposed model are better than those in Refs. [5,14,18]. The compressive strength improved since there was an optimum interaction among CNTs, TiO2, and PC. The bonding offered by EP was the best. As presentable in Table 2, a compressive strength in MPa for a composition of EP, TiO2, CNTs and PC is shown. The analysis of this table clearly shows the specific superiority, particularly compared to the existing methods [5,14,18]. Therefore, this progressive increase in compressive strength was shown as varying different EP and TiO2, and CNT ratios. Such is a proof of these nano-engineered materials exhibiting synergistic effects on the cementitious composite. The results from this work demonstrate the optimum material composition in terms of the model proposed while improving compressive strength by opening avenues for developing more robust and more durable cementitious composites with potential for critical infrastructure applications.

Values presented in Tables 2 and 3 are derived from the experimental assessment of NEC fabricated in a controlled laboratory environment. Each composition was synthesized in accordance with specified ratios of EP, TiO2, CNTs, and PC, followed by standardized curing and testing protocols. Compressive strength was measured via uniaxial loading of cylindrical samples, while tensile strength was measured on dog-bone test specimens under axial tension in process. The results incorporate averaged values from triplicate tests to ensure consistency, with measurement error margins of ±2%. These values are direct validation points for the predictive model and, thus, provide an acceptable foundation for the assessment of performance increases by the introduced optimization framework.

Table 3 reflects tensile strength data at different compositions. The theoretical model gives a good improvement with tensile strength, and in this, this improvement is tremendously present at higher EP and CNT concentrations. Actually, this improvement can be seen from the strengthening effect exerted by CNTs on the composite matrix besides the strong adhesion between the EP. The tensile strength in MPa for EP, TiO2, CNTs, and PC by compositions in Table 3 show very distinct advantages of the developed model over methods [5,14,18]. The tensile strength is the main property for materials exposed to tensile or pulling forces, and it correlates well with increasing percentages of nano-materials including CNTs and TiO2. The best predicted tensile strength comes out to be 10.2 MPa at 20% EP, 10% TiO2, 1% CNT, and 69% PC. Hence, the proposed model results in the best tensile strength through composition, which is a bit higher than method in Ref. [18] with around 4% improvement in process. These results are quite validated by affirming the proposed model as one offering superior performance in tensile strength improvement for applications that require flexibility and structural integrity in challenging environments.

From Table 4, a comparison of resistivity values has been made and from it, the conductivity property of the model proposed is apparently higher as CNTs are added. The CNT-based system features high electrical conductivity because it provides conducting pathways throughout the cementitious matrix while providing relatively lower resistivity values compared to other methods. This study for the Table 4, gives electrical resistivity in Ω·m of various chemical compositions of EP, TiO2, CNTs and PC which has shown a great improvement in electrical conductivity by the recommended model as against the methods [5,14,18]. The developed model shows the lowest resistivity, reached as low as 0.7 Ω·m, with the composition of 20% EP, 10% TiO2, 1% CNT, and 69% PC; relative to 1.0 Ω·m in method [5], that is by around 30%. This generally results in reducing the resistivity mainly due to CNTs acting as conductive pathways within the cement matrix, which brings about remarkable improvements in terms of electrical conductivity. TiO2 again enhances this property by providing for a denser microstructure having fewer voids and interruptions that would otherwise increase resistivity. EP is used to facilitate dispersion of CNTs to avoid their agglomeration so as to have an effective electrical pathway in process. The capability of the proposed model to reduce electrical resistivity significantly features its ability to revolutionize smart and functional concrete applications.

Table 5 depict the thermal conductivity results in which the proposed model, because of the presence of CNTs and TiO2, supports thermal pathways. The ability of CNTs to create conductive networks in the EP increases the overall thermal conductivity. The results in Table 5, which show thermal conductivity (W/m·K) for different material composition percentages of EP, TiO2, CNTs, and PC, exhibit the excellent quality of the proposed model in improving thermal conductivity compared to the methods applied in Refs. [5,14,18]. The highest thermal conductivity of 1.16 W/m·K is attained at a composition that contains 20% EP, 10% TiO2, 1% CNT, and 69% PC by using the proposed model, that manifests marked improvements as against other methods, and method [5] attained only 1.09 W/m·K. Improvement is significant in the application wherein dissipation as well as thermal regulation of heat is quite critical. For instance, high-rise buildings, bridges, and infrastructures that may fall under extreme variations of temperature. The high thermal conductivity also opens up opportunities for using NECs in applications such as specialized thermal energy storage, industrial flooring, and structures under large thermal loads where controlling heat transfer is critical to the process.

The values of Young’s modulus for different compositions for the proposed model are presented in Table 6 and establish that the predicted composites are stiffer. The addition of CNTs strengthens the cementitious matrix, improving the stiffness of the material, especially in structural applications. An analysis of Table 6, Young’s modulus (GPa) for various mixes of composition of EP, TiO2, CNTs, and PC, reveals the higher stiffness offered by the model suggested herein compared to methods in Refs. [5,14,18]. Young’s modulus is a critical measurement that demonstrates the material resistance to deformation under stress and implies larger values for the stiffer material. The optimum value of Young’s modulus achieved in the proposed model is 44.1 GPa at the composition of 20% EP, 10% TiO2, 1% CNT, and 69% PC, demonstrating a better approximation by around 4% compared with method in Ref. [18]. This contributes to long-term durability of the composite especially if this infrastructure is exposed to high mechanical loads or environmental stressors. This suggests that this model may potentially improve the mechanical robustness of NECs for advanced construction applications.

Table 7 shows damping capacities of NEC composites. Damping capacity refers to the ability of a material to absorb vibrations. The proposed model showed damping capacity better in formulations with higher content of CNT, particularly in the damping capacity that constitutes the suitability of the CNT’s utilization for incorporation into composites designed to absorb vibrating applications. EP as an elastomeric polymeric matrix facilitates better dissipation of energy and thus minimizes friction inside the composite. Such enhanced damped characteristics turn out useful in the application, where continuous dynamic stress conditions are built up over time, such as bridges, highways, seismic-resistant structures, foundations for heavy industry machinery, etc. The better damping capacity of this proposed model can enable those structures to do much more in terms of time periods for avoiding fatigue and vibrations, hence longer duration service and less reparation required. This accounts for the fact that the proposed model can potentially be used in advanced construction materials where high damping and vibration absorption are expected to be critical.

Table 8: Electromagnetic shielding effectiveness of the NEC composites. This model significantly reduces reflectivity of electromagnetic waves mainly due to synergies between TiO2 and CNTs, thereby lowering electromagnetic interference. The composites developed above are highly effective in shielding. Table 8 shows electromagnetic shielding efficacy analysis by different compositions of EP, TiO2, CNTs, and PC clearly depicts the shielding efficacy in the devised model which is much more substantial as compared to methods in Refs. [5,14,18]. Electromagnetic shielding efficacy is very imperative nowadays in shielding sensitive electronics, communication systems, and infrastructure from electromagnetic interference. At a composition of 20% EP, 10% TiO2, 1% CNT, and 69% PC, the highest shielding effectiveness was attained as 42.5 dB. Thus, method in Ref. [5] is overtaken by about 7.6%. The improvements in performance are mainly attributed to the synergistic effect between CNTs and TiO2, which both display a significant absorption of electromagnetic waves and reduction in reflectivity. The aforementioned results show that the suggested model would be very suitable for those applications where electromagnetic shielding is a critical demand, including data centers, defense installations, communication hubs, and smart structures wired up with sensitive electronics. Increased shielding capacity shields both electromagnetic interference (EMI) and delivers further durability and performance of structures engaged with high electromagnetic environments, which makes it a practical structure for critical infrastructure and system reliability.

Table 9: Comparison of processing time for optimization using different models. The model proposed gives large savings in computation time compared to others. Efficient use of XGBoost and Bayesian optimization leads to fast convergence of optimal solution. Table 9 is analyzed to present the processing time in various optimization models based on material composition assortment of EP, TiO2, CNTs, and PC, respectively, attesting to an immensely high efficiency achieved by the proposed model compared to methods in Refs. [5,14,18]. A synergistic effect was evident for the decreased processing times for all compositions of the proposed model, and the lowest time was found to be 25 min at 20% EP, 10% TiO2, 1% CNT, and 69% PC. This model was seen to reduce the processing time to approximately 36% that compared with method in Ref. [5], which was at 39 min, and is 10 min faster than method in Ref. [18]. This process results in a considerable efficiency gain in processing as advanced algorithms, XGBoost, and machine learning-driven techniques allow for easier streamlining of formulation and curing processes by fewer instances of iterative experimentation. This efficiency further underlines the viability of the proposed model for scalable, real-world applications where both material performance and processing speed are critical factors.

Table 10 shows the number of trials that were saved by using the proposed model. It is observed that up to 60% of the number of trials could be reduced when Bayesian optimization was combined with machine learning. Of course, compared with methods used in Refs. [5,14,18], such methods are superior because both the experimental cost and time may be reduced significantly without decreasing the accuracy of property predictions. The analysis of Table 10, which shows the reduction in experimental trials for various optimization models based on the composition of material EP, TiO2, CNTs, and PC, reveals great efficiency with this model through comparative experimental trials with methods in Refs. [5,14,18]. The model proposed shows the highest decreases in the number of experimental trials. At high reductions, the proposed model reduces the 5% EP, 2% TiO2, 0.5% CNT, and 92.5% PC composition by 60% and still sustains at high levels of reductions at higher concentrations of materials. This approach enables the timely introduction of the optimized material without losing any quality, which makes the proposed model very useful for scaling up in actual real-world applications. It also limits the amount of experimentation in reducing material wastage, a prime reason for encouraging sustainable construction practices.

While the reduced trial advantages seen in Table 10 may not appear high at higher levels of compositions, it creates another big advantage in increased accuracy of prediction and material utilization along the whole domain. A high of 60% reduction applies to low to medium complexity formulations and is big in terms of resource spending. More importantly, the model optimizes thermal, mechanical, and electrical performances, whereas classical methods would only be able to optimize one at a time. Throughout the reduced trials, improvements in compressive strength (up to 6% improvement), lower resistivity values (up to a 30% decrease), higher thermal conductivity (up to 7% improvement), together justifies the superiority of the model.

Table 10 shows the comparison for the required number of experiments in achieving the defined performance thresholds used within the context of the proposed integrated model against those amenable to trial-and-error. Reductions in trials, as accounted through this method by considering the number of required iterations done in a controlled simulated environment with predetermined convergence criteria, reached around 60%. Major contributions toward these reductions were made through the guidance of Bayesian optimization in exploring the search space for the most promising formulations with the least evaluations.

The current work outlines the integration approach wherein multifunctional properties of NEC composites, including thermal conductivity, electrical resistivity, and mechanical strength, have made great advancements. Complex material interactions are captured effectively and optimized composition and processing parameters through combined use of RFR, XGBoost, PCA, and GNNs. These enhancements point out the capabilities of the developed approach with respect to customizing the NEC composites for both high-performance and multifunctionality applications, like vibration damping and electromagnetic shielding. The experimental trial diminution and processing time, associated with machine learning and Bayesian optimization, have brought potential toward efficient, scalable synthesis of advanced materials.

There remain a few drawbacks in proposed method, and thus such an account needs to present the discussion to make them well-balanced. Large, diversified data sets are still of considerable dependencies for training the model to be accurate. Critical behavior in extrema is also significantly oversimplified by surrogate models such as GPs used to reduce computational expenses when dealing with nonlinear material interaction from high-dimensional spaces. Long-term performance validation for the optimized NEC composites developed from this approach was also not available, therefore additional experimental studies are still called for. Addressing the mentioned limitations in future research will play an essential role in improving robustness and applicability of the model to a broader scope of material systems and more extended operational environments.

To validate the prediction model, a stringent set of controlled experimental trials were conducted to assess thermal conductivity, compressive strength, and electrical resistivity for various composite specimens with EP varying from 5% to 20%, CNTs from 0.5% to 1.5%, TiO2 from 2% to 10%, with PC as a balance to 100%. The samples were mixed by a high-shear mixer at 2000 r/min for 30 min under 0.1 MPa pressure at 70 °C for 24 h, following the curing procedure. Compressive and tensile strength were evaluated using a universal testing machine by following ASTM C39 and C496 standards. Electrical resistivity was tested using a four-point probe under dry conditions, while laser flash analysis was conducted in accordance with ASTM E1461 to assess thermal conductivity. These experimental values were then compared with those predicted by the model: R2 for compressive strength was found to be 0.94 and 0.91 for electrical resistivity, certifying the accuracy of the predictions.

3.1 Extended discussions

3.1.1 Mix proportions and description of the preparation process of the materials

NECs were designed by including such constituents as EP, TiO2, CNTs, and PC, and varied systematically in terms of mix design to assess the effects of constituent ratios on the multifunctional mechanical strength, thermal conductivity, and electrical resistivity for the process. The percentages by total volume of EP were between 5% and 20% while 2%–10% by weight of cement was used for TiO2, and from 0.5% to 1.5% by weight of cement was used for CNTs. The other binder in the mix is PC, representing the remaining component to make it a total of 100%. The fixed cement-to-sand ratio of 1:3 was maintained and water-to-cement ratio of 0.4 was maintained to ensure consistency in matrix.

All powders were first dry-mixed using a high-shear mixer at 2000 r/min for 15 min to obtain a homogeneous mix of TiO2 and CNTs. EP was introduced then into the dry matrix stepwise and under constant mixing for further encapsulation of the nano-additives and thus improvement in dispersion quality. The composite slurry is mixed further for 30 min to improve homogenization. The fresh mix was molded in standard molds and cured under controlled conditions of 70 °C and 0.1 MPa pressure for 24 h in a curing chamber. This particular curing regime was chosen to densify the matrix and allow the optimum interaction of the nanoparticles with the polymer, especially with EP and CNTs, which play a major role in conductive network formation and reinforcement for applications.

This protocol of preparation ensures high control over dispersion, matrix homogeneity, and interfacial properties, which are critical in designing multifunction behavior of the NEC system. Standardization of this procedure will also lend itself to reproducible results and strong coupling with machine learning optimization workflows for property enhancement.

3.1.2 Machine learning models and key parameters selected

The multi-output prediction and optimization framework of machine learning was developed for key performance properties, namely compressive strength, thermal conductivity, and electrical resistivity, of multi-functional NECs. The pipeline structure consisted initially of dimensionality reduction using PCA, followed by training of the subsequent model using RFR for the prediction model and XGBoost for the multi-objective optimization of the regressors. The structure-property relations were modeled using GNNs capturing the influence of nanoparticle dispersion on macroscopic properties. Surrogate models of GPs were created to simulate finite element analysis outputs, reducing computations.

Using a Bayesian optimization routine with 5-fold cross-validation, these parameters were chosen to reduce overfitting and generalize the outcome. Among others, optimization of parameters for RFR included numbers of trees (n_estimators = 300), maximum tree depth (max_depth = 6), and minimum samples per leaf (min_samples_leaf = 3). The XGBoost hyperparameters included learning rates (η = 0.1), number of boosting rounds (n_estimators = 300), and regularization terms (λ = 1, α = 0.5) balancing model complexity and predictive accuracy.

SHAP analysis was adopted in interpreting the importance of features within each of the prediction models. This interpretability framework ensured that machine learning predictions conformed to the expected physical behavior of materials while also effectively guiding the feature-selection process.

3.1.3 Testing methods to appraise performance

Performance assessment of the composite NECs was carried out through of established laboratory testing protocols for assessing the thermal, mechanical, and electrical characteristics of materials. Compressive and tensile strength were assessed following provisions of ASTM C39 and ASTM C496, respectively, on a universal testing machine. The samples were then prepared in cylindrical molds (100 mm × 200 mm) for compressive strength and in dog-bone-shaped molds for tensile strength, with testing carried out at a crosshead speed of 0.5 mm/min.

Thermal conductivity was measured involving the laser flash technique (ASTM E1461), wherein disk-shaped specimens were exposed to pulsed laser radiation and thus, thermal diffusivity was determined from the temperature response noted at the opposite surface. The thermal conductivity was assessed thereafter using specific heat capacity and density-calculated measurements.

Electrical resistivity was measured under dry conditions using the four-probe method to eliminate ionic conduction pathways from pore water. Electrodes were applied to opposite sides of the specimen, and resistance was measured with a precision source meter. The resistivity values were normalized with respect to the geometric dimensions of the specimens. Electromagnetic shielding effectiveness was assessed using the coaxial transmission line method across the frequency range of 10 MHz to 3 GHz, quantifying the extent to which the material can attenuate electromagnetic radiations.

Comparison of advantages and disadvantages with existing model processes

The model duly integrated for machine learning in this research also reflects RFR, XGBoost, PCA, GNNs, and GPs, and presents a complete and high-performance methodology for forecasting and performance optimization of multifunctional NEC attributes. Relative to the conventional existing models from literature which mainly employ regression techniques like SVMs or ANNs in standalone ways, this composite model gives incredibly better results in terms of predictive accuracy (R2 up to 0.96) and computational time due to dimensionality reduction and surrogate modelization.

Models like the ones discussed in comparative studies [5,14,18] are typically trial-and-error or machine learning at the structural level with no modeling. Method [18], for instance, applied XGBoost for single-objective predictions and never used PCA or GNNs, thus restricting its generalization on multi-property interactions. On the other hand, the current framework enables multi-objective optimization while capturing the spatial and morphological complexity of nano-material dispersions using GNNs.

The most significant merit of the current model is embraced in the capacity to fathom data sets with high-dimensionality and nonlinearities and give data-derived indications for an interpretable design of material. However, the main drawbacks are the requirement of large data sets that should be diverse and the need for high computational resources, which are the limiting factors for many simulations. In comparison, simpler machine learning models like SVMs have easy accessibility for resource-constrained environments but show low accuracy and scalability sets. The proposed framework does have computational expenses; however, it brings a change in the holistic optimization of NECs by surpassing the previous traditional and partially integrated machine learning models both in scope as well as precision and functional breadth sets. We now introduce an iterative visual use case of the proposed model that will lead the reader through the process completely levels.

3.2 Practical use case scenario analysis

In this section, the experimental process is described with several key stages that apply machine learning and computational techniques toward optimizing the performance of NECs. This includes PCA for dimensionality reduction, RFR for multi-output prediction, XGBoost for multi-objective optimization, and GNNs to model structure property relationships. With data on compositions like EP, TiO2, CNTs, and PC; processing parameters; and morphological features, each step is devised to predict and thereby optimize the critical properties of interest, such as thermal conductivity, compressive strength, and the levels of electrical resistivity. The first principal component of the NEC data set PCA captures most of the variance at 43.5% and is mainly dominated by variation in the EP and CNTs content, with a substantial amount of influence on the mechanical and electrical properties of the material. PC2 comprises 31.0% of the variance, which tends to be affected by TiO2 content and its influence on electromagnetic shielding and thermal stability. PC3, accounting for 15.5% of the variance, includes the processing parameters such as temperature and curing time, which are really crucial for optimizing compressive strength and tensile behavior. In turn, PC4 explains 7.5% of the variance and is interpreted in terms of the dispersion quality of nanoparticles and its implications on electrical resistivity and thermal conductivity. In this respect, PC5 captures more subtle variations such as the water-to-cement ratio and slight processing fluctuations that have their influence on the overall microstructure of the composite. All these main components reduce the data set to be only relevant factors that determine the behavior of NEC composites. The subsequent sections present outputs from each of the processes. Tables are used to show how PCA reduces the high-dimensional input features, RFR predicts properties, XGBoost optimizes formulations and process parameters, and GNNs discover structural relationships between properties. Finally, summary of process outputs is provided to depict the efficiency of the proposed integrated model. In the PCA process, several high-dimensional input features are reduced into a smaller set of principal components retaining the majority of variance of the samples of data samples. The following table represents the derived principal components from the input features and respective eigenvalues along with percentage variance retained.

In Table 11, PCA reduces the original feature space down to five principal components, and PC1 and PC2 capture 74.5% of the variance of input data samples. The dimensionality reduction allows subsequent models to work efficiently on a smaller feature space with carrying core information sets. RFR model was used to predict multioutput: thermal conductivity, compressive strength, and electrical resistivity based on material compositions and process parameters during the process. The results from the RFR model are given as follows:

Table 12: The RFR model’s predicted values for four samples; the predictions were multi-output accurate. The results give an impression that material formulations and their properties calculated from these formulations are of direct relationships with one another. For multi-objective optimization of material formulations and process parameters in the process, the XGBoost model was utilized, which is established below, as a table of optimized values for different conditions and compositions.

Results in Table 13 show the optimum XGBoost results obtained through variation of the CNT, TiO2 and EP ratio as well as process conditions like curing temperature, and delays in curing. Under the above conditions, the model attains optimized compressive strength and electrical resistivity values. With the help of the GNNs model, attempts were made to draw structure-property relationships, keeping in view the quality of nanoparticle dispersion and its impact on macroscopic properties. The Tables 14 and 15 summarizes the predicted tensile strength and thermal stability of nanocomposites for various distributions of nanoparticles.

In Table 14, the tensile strength and thermal stability of the composite are well predicted based upon the dispersion quality of GNN. The better dispersion quality leads to higher mechanical and thermal properties and presents great importance to nanoparticle distribution for improving the performance. Lastly, the summarization outputs of the optimized NEC composites are presented after combining the results of PCA, RFR, XGBoost, and GNN models. The following table provides an overview of critical properties after the optimization process.

Table 15 shows final outputs samples exhibited improved thermal conductivity, compressive strength, electrical resistivity, tensile strength, and also thermal stability through this proposed model. For all these samples, the said parameters were significantly improved. For the materials composition and the processing conditions, there are always synergetic opportunities; thus, this is a validation that with this integrated approach, the multifunctional properties of NEC composites could be improved. This is combined with machine learning models consisting of PCA, RFR, XGBoost, and GNNs to predict and optimize the key thermal, mechanical, and electrical properties of NEC composites. It offers each step-through process of dimensionality reduction, multi-output prediction, optimization of material formulation, and structure-property modeling in view of how composition affects processing conditions to help achieve overall performance. The last summarization of results proves that the introduced model significantly enhances the functionality of cementitious composites and makes them suitable for construction applications, requiring superior properties with respect to thermal, mechanical, and electrical properties.

4 Conclusions, future scope and limitations

4.1 Conclusions

This study presents the efficacy of an integrated machine learning and optimization framework in enhancing the multifunctional property of NEC. The addition of EP, TiO2, CNTs, and PC resulted in substantial improvements in key thermal, mechanical, and electrical properties. PCA was applied to reduce the dimensionality of the high input space with a retention of 74.5% of the variance by the first two components with an emphasis on the degree of material composition and nanoparticle dispersion quality. RFR also managed to predict multi-output properties with good accuracy, which include thermal conductivity, compressive strength, and electrical resistivity. Optimized formulations managed a maximum reported thermal conductivity of 1.16 W/m·K, a compressive strength of 80.2 MPa, and an electrical resistivity of 0.92 Ω·m. Optimization using XGBoost showed optimal formulations with a 60% reduction in experimental trials in the process, which is quite significant compared to other options. This structure-property relationship was well captured by GNNs, showing that higher quality of dispersion by the CNT 9 out of 10 resulted in tensile strength and good thermal stability of 340 °C. The synergistic use of advanced materials and processing techniques would lead to an optimized composite system providing a balance in mechanical performance, electrical conductivity, and thermal efficiency suitable for high-performance structural applications where multifunctionality is a requirement for the process.

In terms of electrical resistivity, this is a difference in the purpose; in the results section, is all about advocating low resistivity, whereas the conclusion, indicates high resistivity preference sets. Lower resistivity is beneficial in self-sensing applications such as electromagnetic shielding, conductivity-based damage detection in multifunctional NEC. All these functionalities need increased electron transport made possible via a dense, uniformly dispersed CNT network set, while in the insulating applications like fire-resistant barriers, or dielectric as insulation, higher resistivity may be desirable during processing. The model under this study is inclined toward the smart infrastructure needs that require conductivity and sensing capabilities, so optimization is focused on the reduced resistivity. The conclusion has been corrected to indicate that lower resistivity is preferred for the specific multifunctional targets tackled in this work process.

To summarize,

1) an integrated framework is constructed out of the integration of RFR, XGBoost, PCA, and GNNs to optimize the NEC composites;

2) thermal conductivity enhanced to 1.16 W/m·K with compressive strength up to 80.2 MPa Sets;

3) compared to traditional methods, electrical resistivity was improved by 30% to allow stronger EMI shielding sets;

4) the model reduced experimental trials by as much as 60%, which has significantly reduced time and cost for development in the process;

5) SHAP analysis corroborated that EP and CNTs are primary influences for property predictions;

6) GNNs simulated the structure-property relations accurately, particularly concerning the effects of dispersion of nanoparticles;

7) the model can provide scalable and accurate predictions but requires domain knowledge and high computing power for the process.

4.2 Future scope

Although it optimized several key properties of NEC, this work has further aspects to be developed for performance improvement in the process. Future research may include mixing other nanomaterials like graphene or nano silica to evaluate the synergistic effects of CNTs and TiO2 with cementitious materials in enhancing mechanical and electrical properties. Furthermore, the curing conditions, like autoclaving and microwave-assisted curing, could be studied to further enhance the mechanical strength and bring down the curing time. In view of the above exciting results in electromagnetic shielding application where TiO2 could reduce reflectivity up to 30%–35%, further research studies could be taken up to investigate its usage in infrastructures where advanced EMI protection is anticipated such as smart cities, defense installations, and healthcare setups. More advanced and complex machine learning models, deep neural networks in particular, can potentially be applied to further fine-tune the predictive models with a view to further optimizing the process of formulating by capturing more intricate forms of nonlinear interaction between material properties. Development of improved models will help explore dynamic and long-term properties of NECs, like its performance under conditions of fatigue, creep, and extreme conditions. However, scale-up to industrial production will have to be established through collaboration between academia and industry for validation of applicability in real-life scenarios and feasibility in terms of cost-effectiveness, for large construction projects.

4.3 Limitations

The present project is indeed comprehensive; nonetheless, the extent of the data set and the demographic diversity therein limit the validity, especially in terms of long-term degradation applications in instances like fatigue or creep under time-varying cyclic loading. The GP surrogate models utilized may greatly simplify the material behavior near edge conditions. So, the other way in which the difficulty of scaling in resource-constrained areas could arise is if the model requires high-quality and standardized data together with an advanced computing infrastructure. In due course, these results should be validated by testing in field conditions, and further evaluation of data will improve its generalizations.

References

[1]

Tangtakabi A , Ramesht M H , Pahlaviani A G , Pourrostam T . Investigation on chloride-induced corrosion reduction strategies for offshore reinforced concrete structures. Transactions of Civil Engineering, 2024, 48(3): 1245–1260

[2]

Saradar A , Rezakhani Y , Rahmati K , Johari Majd F , Mohtasham Moein M , Karakouzian M . Investigating the properties and microstructure of high-performance cement composites with nano-silica, silica fume, and ultra-fine TiO2. Innovative Infrastructure Solutions, 2024, 9(4): 84

[3]

Zhao Z , El-Naggar A , Kau J , Olson C , Tomlinson D , Chang S X . Biochar affects compressive strength of portland cement composites: a meta-analysis. Biochar, 2024, 6(1): 21

[4]

Sidek M N M , Saman H M , Arshad M F . The effect of nano engineered material (NEM) in enhancing the engineering properties of ultra high-performance concrete (UHPC). Journal of Building Pathology and Rehabilitation, 2024, 9(1): 58

[5]

Humur G H , Çevik A . Magnesium sulfate resistance of strain-hardening fiber reinforced slag and fly ash-based engineered geopolymer composites. Arabian Journal for Science and Engineering, 2024, 49(4): 5909–5925

[6]

Ślosarczyk A , Klapiszewska I , Parus A , Balicki S , Kornaus K , Gapiński B , Wieczorowski M , Wilk K A , Jesionowski T , Klapiszewski Ł . Antimicrobial action and chemical and physical properties of CuO-doped engineered cementitious composites. Scientific Reports, 2023, 13(1): 10404

[7]

Ziada M . The effect of nano-TiO2 and nano-Al2O3 on mechanical, microstructure properties and high-temperature resistance of geopolymer mortars. Arabian Journal for Science and Engineering, 2025, 50(16): 12977–12996

[8]

Sasmal S , Rao R , Gautham S . Nano-scale investigations and engineering to develop smart cementitious composite with embedded sensing capability for multi-metric structural health monitoring. Transactions of the Indian National Academy of Engineering, 2023, 8(4): 585–606

[9]

Reddy N A , Chandana P S . Microstructural analysis and densification of ordinary Portland cement mortars incorporated with minimal nano-TiO2: Intermixing and surface coating on both fresh and hardened surfaces. Discover Materials, 2024, 4(1): 28

[10]

Salami B A , Ibrahim M , Al-Osta M A , Nasir M , Ali M R , Bahraq A A , Wasiu A . Engineered and green natural pozzolan-nano silica-based alkali-activated concrete: Shrinkage characteristics and life cycle assessment. Environmental Science and Pollution Research International, 2023, 30(7): 17840–17853

[11]

Sheoran R . , Lakra, N, Luhach A, Saharan B S, Debnath N, Sharma P. Nano-engineered solutions for sustainable environmental cleanup. BioNanoScience, 2024, 14(4): 4083–4107

[12]

Liu L , Xu J , Wang Y , Yin T , Chu H . Electrical and piezoresistive properties of steel fiber cement-based composites aligned by a magnetic field. Journal of Wuhan University of Technology. Materials Science Edition, 2022, 37(2): 229–240

[13]

Yu X , Zhang Q , Zhang X , Luo M . Microbial self-healing of cracks in cement-based materials and its influencing factors. Frontiers of Structural and Civil Engineering, 2023, 17(11): 1630–1642

[14]

Chen Y , Zheng Y , Zhou Y , Zhang W , Li W , She W , Liu J , Miao C . Multi-layered cement-hydrogel composite with high toughness, low thermal conductivity, and self-healing capability. Nature Communications, 2023, 14(1): 3438

[15]

Subburaj V , Chokkalingam R B , Prabhu P , Balaji V . Preparation and characterization of biocement mortar containing silane-treated nano-Si3N4 prepared from rice husk ash. Silicon, 2023, 15: 1669–1677

[16]

Aziz M A , Zubair M , Alotaibi K S , Nasir M , Manzar M S , Hussein T N , Alharthi Y M . Development and evaluation of engineered nanocellulose-based mortar synthesized using hydrolysis of strong and weak acids. Arabian Journal for Science and Engineering, 2023, 48(10): 13605–13614

[17]

Cruz G , Dizon J R C , Farzadnia N , Zhou H , Margarito M , Garcia J A , Liza F P , Advincula R C . Performance, applications, and sustainability of 3D-printed cement and other geomaterials. MRS Communications, 2023, 13(3): 385–399

[18]

Udebhulu O D , Aladeitan Y , Azevedo R C , De Tomi G . A review of cement sheath integrity evaluation techniques for carbon dioxide storage. Journal of Petroleum Exploration and Production Technology, 2024, 14(1): 1–23

[19]

Zhang Y , He M , Wang L , Yan J , Ma B , Zhu X , Ok Y S , Mechtcherine V , Tsang D C W . Biochar as construction materials for achieving carbon neutrality. Biochar, 2022, 4(1): 59

[20]

Kumar G S , Rawat P , Goswami A . A review on photocatalytic cementious composites for environment remediation. International Journal of Environmental Science and Technology, 2025, 22(5): 3983–4006

[21]

Gao S , Hao D , Zhu Y , Wang Z . Compression and shear properties of unreinforced masonry structures reinforced by ECC/HECC subjected to high temperatures. KSCE Journal of Civil Engineering, 2023, 27(2): 751–768

[22]

Ngouloure Z N M , Kamseu E , Moungam L M B , Tchakoute H K , Valentini L , Leonelli C . Design of porous geopolymers for hygrothermal applications: role of nano and meso porosity. Silicon, 2022, 14(15): 10045–10059

[23]

Jaf P T , Razzaq A A , Ali J A . The state-of-the-art review on the lost circulation phenomenon, its mechanisms, and the application of nano and natural LCM in the water-based drilling fluid. Arabian Journal of Geosciences, 2023, 16(1): 32

[24]

SachitSTTRameshA RBA KBanagarD VBongaleKumar. Studies on mechanical and tribological behaviour of natural and synthetic based hybrid polymer matrix composites. Journal of The Institution of Engineers: Series D, 2024: 1–15

[25]

Krishnan M R , Omar H , Almohsin A , Alsharaeh E H . An overview on nanosilica–polymer composites as high-performance functional materials in oil fields. Polymer Bulletin, 2024, 81(5): 3883–3933

[26]

Harsh H , Moghal A A B , Rasheed R M , Almajed A . State-of-the-art review on the role and applicability of select nano-compounds in geotechnical and geoenvironmental applications. Arabian Journal for Science and Engineering, 2023, 48(4): 4149–4173

[27]

Turker H T . Effect of size on biaxial flexural strength for cement-based materials by using a triangular plate method. Frontiers of Structural and Civil Engineering, 2022, 16(8): 1017–1028

[28]

Ahmad S A , Ahmed H U , Rafiq S K , Mohammed B K . Smart predictive modeling for compressive strength in sisal-fiber-reinforced-concrete composites: harnessing SVM, GP, and ANN techniques. Multiscale Science and Engineering, 2024, 6(1): 95–111

[29]

Li H , Liebscher M , Yang J , Zhang Y , Mechtcherine V . Influence of electrophoretic deposition of micro- or nanosized silica particles on the microstructure of carbon fibers and their bond behavior with cementitious matrices. Materials and Structures, 2024, 57(5): 107

[30]

Zubair M , Manzar M S , El-Qanni A , Haroon H , Alqahtani H A , Al-Ejji M , Mu’azu N D , AlGhamdi J M , Haladu S A , Al-Hashim D . . Biochar-layered double hydroxide composites for the adsorption of tetracycline from water: synthesis, process modeling, and mechanism. Environmental Science and Pollution Research International, 2023, 30(50): 109162–109180

[31]

Liang L , Zhang X , Liu Q , Li X , Shang X . Cellulose nanofibrils for the performance improvement of ultra-high ductility cementitious composites. Cellulose, 2022, 29(3): 1705–1725

[32]

Regkouzas P , Sygellou L , Diamadopoulos E . Production and characterization of graphene oxide-engineered biochars and application for organic micro-pollutant adsorption from aqueous solutions. Environmental Science and Pollution Research International, 2023, 30(37): 87810–87829

[33]

Zhang C , Chen M , Liu R , Li X , Yan J , Zhu Z , Fan F . Synergistic effect of PVA fiber and PTB emulsion on mechanical properties of cementitious composites for damage repair in operating tunnels. KSCE Journal of Civil Engineering, 2022, 26(12): 5222–5239

[34]

Hendricks N , Olatunji O , Ofori I , Gumbi B P . Occurrence, fate, and impact of engineered metal/carbonaceous nanomaterials in the environment, detection, and quantitation methods. International Journal of Environmental Science and Technology, 2023, 20(11): 12937–12954

[35]

SalamM AAlsultanyF HAl-BermanyESabriM MAbdaliKAhmedN M. Impact of graphene oxide nanosheets and polymethyl methacrylate on nano/hybrid-based restoration dental filler composites: ultrasound behavior and antibacterial activity. Journal of Ultrasound, 2024 (in press)

[36]

Naguib G , Mously H , Mazhar J , Alkanfari I , Binmahfooz A , Zahran M , Hamed M T . Bond strength and surface roughness assessment of novel antimicrobial polymeric coated dental cement. Discover Nano, 2024, 19(1): 123

[37]

Aygun B F , Bastan Z , Bilir T . Review and outlook of self-sensing, self-healing, piezoelectric pozzolans, and piezoelectric fibers in “smart” engineered cementitious composites (ECC). Civil Engineering, 2023, 47(2): 639–662

[38]

Yang B , Hu X , Qiao H . Enhancing durability of concrete in saline soil with nano-CaCO3 modification: Investigation and reliability analysis. KSCE Journal of Civil Engineering, 2024, 28(9): 3791–3804

[39]

Hoque M , Kamal S , Raghunath S , Foster E J . Unraveling lignin degradation in fibre cement via multidimensional fluorometry. Scientific Reports, 2023, 13(1): 8385

[40]

Uddin M N , Al-Amin S . Revolutionizing engineered cementitious composite materials (ECC): The impact of XGBoost-SHAP analysis on polyvinyl alcohol (PVA) based ECC predictions. Low-carbon Materials and Green Construction, 2024, 2(1): 11

[41]

Vairagade V S , Dhale S A , Joshi K V , Waje M G . Leveraging an integrated multivariate analytical approach towards strength enhancement of fly ash-based concrete. Multiscale and Multidisciplinary Modeling, Experiments and Design, 2025, 8(1): 127

[42]

Pande P B , Dhengare S W , Raut J M , Bhagat R M , Bahoria B V , Shelke N , Nair S , Vairagade V S . Integrated hybrid machine learning techniques and multiscale modeling towards evaluating the influence of nano-material on strength of concrete. Multiscale and Multidisciplinary Modeling, Experiments and Design, 2025, 8(1): 26

[43]

Bahoria B V , Pande P B , Sagar W , Dhengare S W , Raut J M , Bhagat R M , Shelke N M , Uparkar S S , Vairagade V S . Predictive models for properties of hybrid blended modified sustainable concrete incorporating nano-silica, basalt fibers, and recycled aggregates: Application of advanced artificial intelligence techniques. Nano-Structures & Nano-Objects, 2024, 40: 101373

[44]

HanBDingSWangJOuJ. Nano-Engineered Cementitious Composites. Singapore: Springer, 2019

[45]

Han B , Li Z , Zhang L , Zeng S , Yu X , Han B , Ou J . Reactive powder concrete reinforced with nano SiO2-coated TiO2. Construction and Building Materials, 2017, 148: 104–112

[46]

VairagadeV SBahoriaB VIsleemH FShelkeNMungleN P. Strength and durability predictions of ternary blended nano-engineered high-performance concrete: Application of hybrid machine learning techniques with bio-inspired optimization. Engineering Applications of Artificial Intelligence, 2025, 148: 110470

[47]

Mai H V T , Nguyen M H , Trinh S H , Ly H B . Optimization of machine learning models for predicting the compressive strength of fiber-reinforced self-compacting concrete. Frontiers of Structural and Civil Engineering, 2023, 17(2): 284–305

[48]

Noureldin M , Ali T , Kim J . Machine learning-based seismic assessment of framed structures with soil-structure interaction. Frontiers of Structural and Civil Engineering, 2023, 17(2): 205–223

[49]

Qiong T , Jha I , Bahrami A , Isleem H F , Kumar R , Samui P . Proposed numerical and machine learning models for fiber-reinforced polymer concrete-steel hollow and solid elliptical columns. Frontiers of Structural and Civil Engineering, 2024, 18(8): 1169–1194

RIGHTS & PERMISSIONS

Higher Education Press

AI Summary AI Mindmap
PDF (1270KB)

631

Accesses

0

Citation

Detail

Sections
Recommended

AI思维导图

/