2025-04-29 2025, Volume 19 Issue 2
  • Select all
  • REVIEW
    Yang Qu, Fan Yang, Yafang Deng, Haitao Li, Yidong Zhou, Xuebin Zhang

    The armadillo repeat containing 5 (ARMC5) gene is part of a family of protein-coding genes that are rich in armadillo repeat sequences, are ubiquitously present in eukaryotes, and mediate interactions between proteins, playing roles in various cellular processes. Current research has demonstrated that reduced expression or absence of the ARMC5 gene in various tumor tissues can lead to uncontrolled cell proliferation, thereby inducing a range of diseases. The ARMC5 gene was initially extensively studied in the context of bilateral macronodular adrenocortical disease (BMAD), with harmful pathogenic variants in ARMC5 identified in approximately 50% of BMAD patients. With advancing research, scientists have discovered that ARMC5 pathogenic variants may also have potential effects on other diseases and could be associated with increased susceptibility to certain cancers. This review aims to present the latest research progress on how the ARMC5 gene plays its role in tumors. It outlines the basic structure of ARMC5 and the regions where it functions, as well as the diseases currently proven to be associated with ARMC5. Moreover, some evidence suggests its relation to embryonic development and the regulation of immune system activity. In conclusion, the ARMC5 gene is a crucial focal point in genetic and medical research. Understanding its function and regulation is of great importance for the development of new therapeutic strategies related to diseases associated with its pathogenic variants.

  • REVIEW
    Ziyi Wang, Hongying Zhu, Wei Xiong

    The pursuit of healthy aging has long rendered aging and senescence captivating. Age-related ailments, such as cardiovascular diseases, diabetes, and neurodegenerative disorders, pose significant threats to individuals. Recent studies have shed light on the intricate mechanisms encompassing genetics, epigenetics, transcriptomics, and metabolomics in the processes of senescence and aging, as well as the establishment of age-related pathologies. Amidst these underlying mechanisms governing aging and related pathology metabolism assumes a pivotal role that holds promise for intervention and therapeutics. The advancements in metabolomics techniques and analysis methods have significantly propelled the study of senescence and aging, particularly with the aid of multiscale metabolomics which has facilitated the discovery of metabolic markers and therapeutic potentials. This review provides an overview of senescence and aging, emphasizing the crucial role metabolism plays in the aging process as well as age-related diseases.

  • REVIEW
    Fan-Qian Yin, Fu-Hui Xiao, Qing-Peng Kong

    The quest to decipher the determinants of human longevity has intensified with the rise in global life expectancy. Long-lived individuals (LLIs), who exceed the average life expectancy while delaying age-related diseases, serve as a unique model for studying human healthy aging and longevity. Longevity is a complex phenotype influenced by both genetic and non-genetic factors. This review paper delves into the genetic, epigenetic, metabolic, immune, and environmental factors underpinning the phenomenon of human longevity, with a particular focus on LLIs, such as centenarians. By integrating findings from human longevity studies, this review highlights a diverse array of factors influencing longevity, ranging from genetic polymorphisms and epigenetic modifications to the impacts of diet and physical activity. As life expectancy grows, understanding these factors is crucial for developing strategies that promote a healthier and longer life.

  • REVIEW
    Lina Yang, Liang Ma, Ping Fu, Jing Nie

    Kidney fibrosis is the final common pathway of virtually all chronic kidney disease (CKD). However, despite great progress in recent years, no targeted antifibrotic therapies have been approved. Epidemiologic, clinical, and molecular evidence suggest that aging is a major contributor to the increasing incidence of CKD. Senescent renal tubular cells, fibroblasts, endothelial cells, and podocytes have been detected in the kidneys of patients with CKD and animal models. Nonetheless, although accumulated evidence supports the essential role of cellular senescence in CKD, the mechanisms that promote cell senescence and how senescent cells contribute to CKD remain largely unknown. In this review, we summarize the features of the cellular senescence of the kidney and discuss the possible functions of senescent cells in the pathogenesis of kidney fibrosis. We also address whether pharmacological approaches targeting senescent cells can be used to retard the the progression of kidney fibrosis.

  • REVIEW
    Qiaomin Hua, Zhixiong Li, Yulan Weng, Yan Wu, Limin Zheng

    Cancer is the result of evolving crosstalk between neoplastic cell and its immune microenvironment. In recent years, immune therapeutics targeting T lymphocytes, such as immune checkpoint blockade (ICB) and CAR-T, have made significant progress in cancer treatment and validated targeting immune cells as a promising approach to fight human cancers. However, responsiveness to the current immune therapeutic agents is limited to only a small proportion of solid cancer patients. As major components of most solid tumors, myeloid cells played critical roles in regulating the initiation and sustentation of adaptive immunity, thus determining tumor progression as well as therapeutic responses. In this review, we discuss emerging data on the diverse functions of myeloid cells in tumor progression through their direct effects or interactions with other immune cells. We explain how different metabolic reprogramming impacts the characteristics and functions of tumor myeloid cells, and discuss recent progress in revealing different mechanisms—chemotaxis, proliferation, survival, and alternative sources—involved in the infiltration and accumulation of myeloid cells within tumors. Further understanding of the function and regulation of myeloid cells is important for the development of novel strategies for therapeutic exploitation in cancer.

  • REVIEW
    Na Kang, Qinghui Duan, Xin Min, Tong Li, Yuxin Li, Ji Gao, Wanli Liu

    B lymphocytes (B cells) play a complex and paradoxical role in tumorigenesis. They can recognize tumor-associated antigens, present these antigens to T cells, and produce antibodies that directly target and eliminate tumor cells. This makes B cells a potentially powerful ally in combating cancer. However, B cells also exhibit immunosuppressive functions, secreting cytokines like IL-10 or generating tumor-promoting antibodies that dampen the anti-tumor immune response, and some tumor cells have even been shown to exploit B cells to promote their growth and metastasis. This dual nature of B cells presents both opportunities and challenges for tumor immunotherapy. In this review, we summarize the mechanisms underlying the multifaceted functions of B cells and their current applications in cancer immunotherapy. Furthermore, we also explore the key issues and future directions in this field, emphasizing the need for further research to fully harness the anti-tumor potential of B cells in the fight against cancer.

  • RESEARCH ARTICLE
    Zhuo Zheng, Yongfang Lin, Hua Guo, Zheng Liu, Xiaoliang Jie, Guizhen Wang, Guangbiao Zhou

    The p60 subunit of the chromatin assembly factor-1 complex, that is, chromatin assembly factor-1 subunit B (CHAF1B), is a histone H3/H4 chaperone crucial for the transcriptional regulation of cell differentiation and self-renewal. CHAF1B is overexpressed in several cancers and may represent a potential target for cancer therapy. However, its expression and clinical significance in lung squamous-cell carcinoma (LUSC) remain unclear. In this study, we performed weighted gene correlation network analysis to analyze the Gene Expression Omnibus GSE68793 LUSC dataset and identified CHAF1B as one of the most important driver gene candidates. Immunohistochemical analysis of 126 LUSC tumor samples and 80 adjacent normal lung tissues showed the marked upregulation of CHAF1B in tumor tissues and the negative association of its expression level with patient survival outcomes. Silencing of CHAF1B suppressed LUSC proliferation in vitro and LUSC tumor growth in vivo. Furthermore, bulk RNA sequencing of CHAF1B knockdown cells indicated SET domain containing 7 (SETD7) as a significant CHAF1B target gene. In addition, CHAF1B competitively binds to the SETD7 promoter region and represses its transcription. Altogether, these results imply that CHAF1B plays a vital role in LUSC tumorigenesis and may represent a potential molecular target for this deadly disease.

  • RESEARCH ARTICLE
    Xiaohan Li, Ling Liu, Han Lou, Xinxin Dong, Shengxin Hao, Zeqi Sun, Zijia Dou, Huimin Li, Wenjie Zhao, Xiuxiu Sun, Xin Liu, Yong Zhang, Baofeng Yang

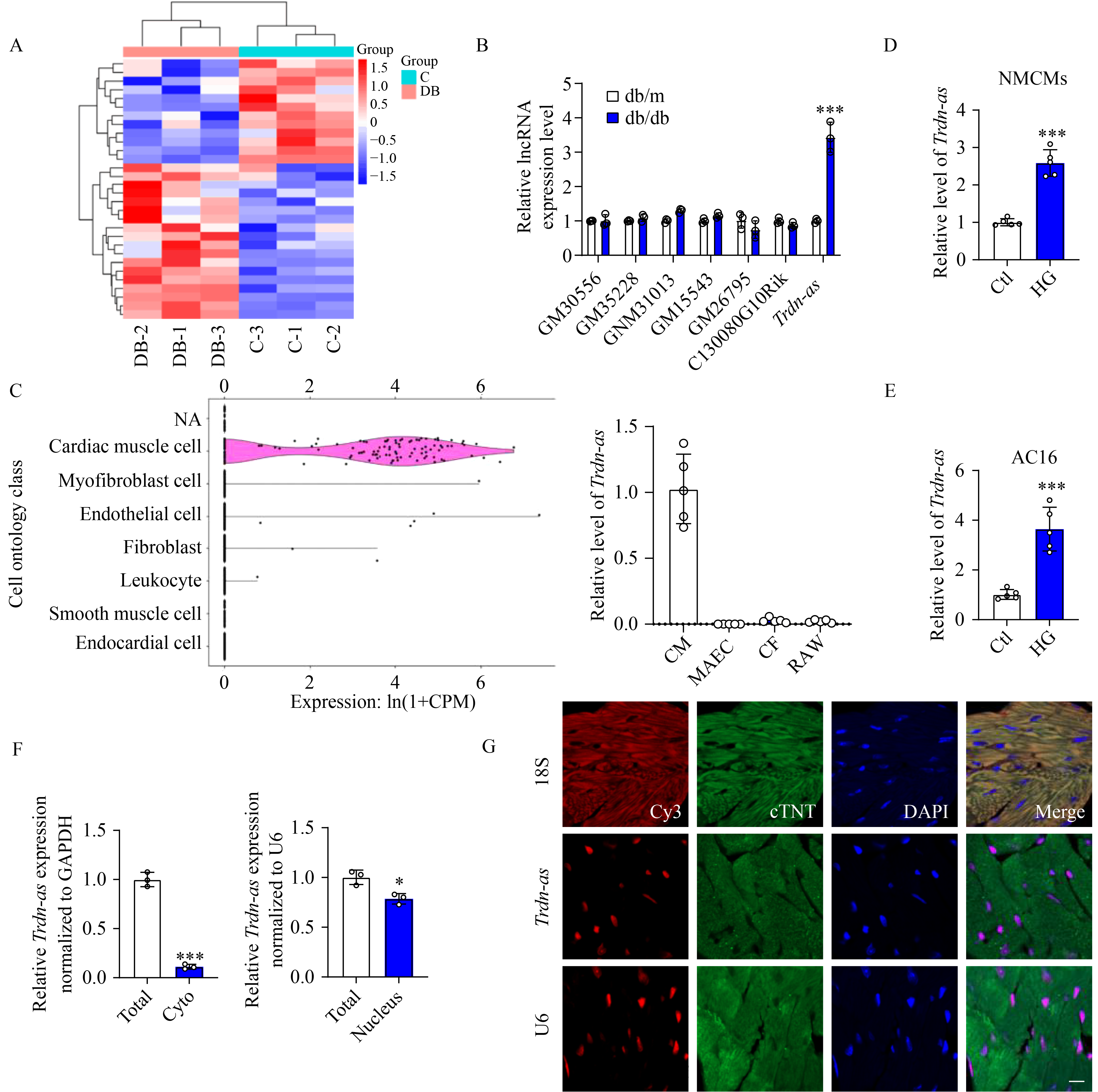
    Diabetic cardiomyopathy (DCM) is a medical condition characterized by cardiac remodeling and dysfunction in individuals with diabetes mellitus. Sarcoplasmic reticulum (SR) and mitochondrial Ca2+ overload in cardiomyocytes have been recognized as biological hallmarks in DCM; however, the specific factors underlying these abnormalities remain largely unknown. In this study, we aimed to investigate the role of a cardiac-specific long noncoding RNA, D830005E20Rik (Trdn-as), in DCM. Our results revealed the remarkably upregulation of Trdn-as in the hearts of the DCM mice and cardiomyocytes treated with high glucose (HG). Knocking down Trdn-as in cardiac tissues significantly improved cardiac dysfunction and remodeling in the DCM mice. Conversely, Trdn-as overexpression resulted in cardiac damage resembling that observed in the DCM mice. At the cellular level, Trdn-as induced Ca2+ overload in the SR and mitochondria, leading to mitochondrial dysfunction. RNA-seq and bioinformatics analyses identified calsequestrin 2 (Casq2), a primary calcium-binding protein in the junctional SR, as a potential target of Trdn-as. Further investigations revealed that Trdn-as facilitated the recruitment of METTL14 to the Casq2 mRNA, thereby enhancing the m6A modification of Casq2. This modification increased the stability of Casq2 mRNA and subsequently led to increased protein expression. When Casq2 was knocked down, the promoting effects of Trdn-as on Ca2+ overload and mitochondrial damage were mitigated. These findings provide valuable insights into the pathogenesis of DCM and suggest Trdn-as as a potential therapeutic target for this condition.

  • RESEARCH ARTICLE
    Jing Wei, Yaping Deng, Xiaoyun Zhu, Xin Xiao, Yang Yang, Chunlei Tang, Jian Chen

    ADC189 is a novel drug of cap-dependent endonuclease inhibitor. In our study, its antiviral efficacy was evaluated in vitro and in vivo, and compared with baloxavir marboxil and oseltamivir. A first-in-human phase I study in healthy volunteers included single ascending dose (SAD) and food effect (FE) parts. In the pre-clinical study, ADC189 showed potent antiviral activity against various types of influenza viruses, including H1N1, H3N2, influenza B virus, and highly pathogenic avian influenza, comparable to baloxavir marboxil. Additionally, ADC189 exhibited much better antiviral efficacy than oseltamivir in H1N1 infected mice. In the phase I study, ADC189 was rapidly metabolized to ADC189-I07, and its exposure increased proportionally with the dose. The terminal elimination half-life (T1/2) ranged from 76.69 to 98.28 hours. Of note, food had no effect on the concentration, clearance, and exposure of ADC189. It was well tolerated, with few treatment-emergent adverse events (TEAEs) reported and no serious adverse events (SAEs). ADC189 demonstrated excellent antiviral efficacy both in vitro and in vivo. It was safe, well-tolerated, and had favorable pharmacokinetic characteristics in healthy volunteers, supporting its potential for single oral dosing in clinical practice.

  • RESEARCH ARTICLE
    Liang Dong, Bingtai Lu, Wenwen Luo, Xiaoqiong Gu, Chengxiang Wu, Luca Trotta, Mikko Seppanen, Yuxia Zhang, Andrey V. Zavialov

    Adenosine, a critical molecule regulating cellular function both inside and outside cells, is controlled by two human adenosine deaminases: ADA1 and ADA2. While ADA1 primarily resides in the cytoplasm, ADA2 can be transported to lysosomes within cells or secreted outside the cell. Patients with ADA2 deficiency (DADA2) often suffer from systemic vasculitis due to elevated levels of TNF-α in their blood. Monocytes from DADA2 patients exhibit excessive TNF-α secretion and differentiate into pro-inflammatory M1-type macrophages. Our findings demonstrate that ADA2 localizes to endolysosomes within macrophages, and its intracellular concentration decreases in cells secreting TNF-α. This suggests that ADA2 may function as a lysosomal adenosine deaminase, regulating TNF-α expression by the cells. Interestingly, pneumonia patients exhibit higher ADA2 concentrations in their bronchoalveolar lavage (BAL), correlating with elevated pro-inflammatory cytokine levels. Conversely, cord blood has low ADA2 levels, creating a more immunosuppressive environment. Additionally, secreted ADA2 can bind to apoptotic cells, activating immune cells by reducing extracellular adenosine levels. These findings imply that ADA2 release from monocytes during inflammation, triggered by growth factors, may be crucial for cell activation. Targeting intracellular and extracellular ADA2 activities could pave the way for novel therapies in inflammatory and autoimmune disorders.

  • RESEARCH ARTICLE
    Weibo Zhao, Liqiang Zhou, Yixing Wang, Ji Wang, Yi Eve Sun, Qi Wang

    Ancient traditional Chinese medicine (TCM) doctrine says “The superior doctor prevents illnesses,” pointing out preventative medicine as the ultimate goal for medical care. TCM recognizes that genetic predisposition and environmental and lifestyle influences contribute to diseases. It divides people into eight constitutions in addition to one normal/healthy kind. People with one of the eight subhealth constitutions are prone to develop different kinds of corresponding illnesses. The goal for this type of categorization is to help people take preemptive measures to prevent or delay disease onset. As the peripheral immune system through surveying the body, it can capture information from essentially all organs and reflect anomalies occurring in each organ. Thus, the detailed profiling of the peripheral immune-system function can generally reflect a person’s overall heath state. In this study, we performed the single-cell RNA sequencing (scRNA-seq) of peripheral blood mononuclear cells (PBMCs) from individuals with Tanshi (phlegm dampness) constitution. They were prone to develop metabolic disorders including diabetes. scRNA-seq revealed greatly reduced mucosal-associated invariable T cell content and heightened TNFα-NFκB, JAK-STAT, and interferon signaling. These findings indicated heightened chronic inflammation, as well as increased hypoxia/apoptosis responses, likely resulting from frequent sleep apnea that Tanshi individuals experienced. Altogether, this pilot study demonstrated effectiveness in using scRNA-seq to reveal molecular-immunological bases for constitution categorization, thereby substantiating that preventative medicine originated from TCM.

  • LETTER TO FRONTIERS OF MEDICINE
    Wu He, Ke Xu, Yongcui Yan, Gen Li, Bo Yu, Junfang Wu, Kaineng Zhong, Da Zhou, Dao Wen Wang