2024-04-22 2024, Volume 18 Issue 1
  • Select all
  • REVIEW
    Ben Hu, Hua Guo, Haorui Si, Zhengli Shi

    Severe acute respiratory syndrome (SARS) and coronavirus disease 2019 (COVID-19) are two human coronavirus diseases emerging in this century, posing tremendous threats to public health and causing great loss to lives and economy. In this review, we retrospect the studies tracing the molecular evolution of SARS-CoV, and we sort out current research findings about the potential ancestor of SARS-CoV-2. Updated knowledge about SARS-CoV-2-like viruses found in wildlife, the animal susceptibility to SARS-CoV-2, as well as the interspecies transmission risk of SARS-related coronaviruses (SARSr-CoVs) are gathered here. Finally, we discuss the strategies of how to be prepared against future outbreaks of emerging or re-emerging coronaviruses.

  • REVIEW
    Zeyu Zhang, Yue Yan, Lina Zhao, Yizhou Bian, Ning Zhao, You Wu, Dahai Zhao, Zongjiu Zhang

    The pneumonia caused by novel coronavirus SARS-CoV-2 infection in early December 2019, which was later named coronavirus disease 2019 (COVID-19) by the World Health Organization (WHO), rapidly spread across the world. China has made extraordinary efforts to this unprecedented pandemic, put its response and control at a very high level of infectious disease management (Category B but with measures for Category A), given top priority to the people and their lives, and balanced the pandemic control and socio-economic development. After more than three years’ fighting against this disease, China downgraded the management of COVID-19 to Category B infectious disease on January 8, 2023 and the WHO declared the end of public health emergency on May 5, 2023. However, the ending of pandemic does not mean that the disease is no longer a health threat. Experiences against COVID-19 from China and the whole world should be learned to prepare well for the future public health emergencies. This article gives a systematic review of the trajectory of COVID-19 development in China, summarizes the critical policy arrangements and provides evidence for the adjustment during policy making process, so as to share experiences with international community and contribute to the global health for all humanity.

  • REVIEW
    Yaonan Song, Haoran Wei, Zhitong Zhou, Huiqing Wang, Weijian Hang, Junfang Wu, Dao Wen Wang

    Phenylacetylglutamine (PAGln) is an amino acid derivate that comes from the amino acid phenylalanine. There are increasing studies showing that the level of PAGln is associated with the risk of different cardiovascular diseases. In this review, we discussed the metabolic pathway of PAGln production and the quantitative measurement methods of PAGln. We summarized the epidemiological evidence to show the role of PAGln in diagnostic and prognostic value in several cardiovascular diseases, such as heart failure, coronary heart disease/atherosclerosis, and cardiac arrhythmia. The underlying mechanism of PAGln is now considered to be related to the thrombotic potential of platelets via adrenergic receptors. Besides, other possible mechanisms such as inflammatory response and oxidative stress could also be induced by PAGln. Moreover, since PAGln is produced across different organs including the intestine, liver, and kidney, the cross-talk among multiple organs focused on the function of this uremic toxic metabolite. Finally, the prognostic value of PAGln compared to the classical biomarker was discussed and we also highlighted important gaps in knowledge and areas requiring future investigation of PAGln in cardiovascular diseases.

  • REVIEW
    Huichao Qin, Jiaxing Feng, Xiaoke Wu

    Globally, public health interventions have resulted in a 30-year increase in women’s life expectancy. However, women’s health has not increased when socioeconomic status is ignored. Women’s health has become a major public health concern, for those women from developing countries are still struggling with infectious and labor-related diseases, and their counterparts in developed countries are suffering from physical and psychological disorders. In recent years, complementary and alternative medicine has attracted wide attentions with regards to maintaining women’s health. Acupuncture, a crucial component of traditional Chinese medicine, has been used to treat many obstetric and gynecological diseases for thousands of years due to its analgesic and anti-inflammatory effects and its effects on stimulating the sympathetic/parasympathetic nervous system. To fully understand the mechanism through which acupuncture exerts its effects in these diseases would significantly extend the list of available interventions and would allow for more reasonable advice to be given to general practitioners. Therefore, by searching PubMed and CNKI regarding the use of acupuncture in treating obstetric and gynecological diseases, we aimed to summarize the proven evidence of using acupuncture in maintaining women’s health by considering both its effectiveness and the underlying mechanisms behind its effects.

  • RESEARCH ARTICLE
    Yanling Liu, Xi He, Yanchun Yuan, Bin Li, Zhen Liu, Wanzhen Li, Kaixuan Li, Shuo Tan, Quan Zhu, Zhengyan Tang, Feng Han, Ziqiang Wu, Lu Shen, Hong Jiang, Beisha Tang, Jian Qiu, Zhengmao Hu, Junling Wang

    Amyotrophic lateral sclerosis (ALS) is a fatal neurodegenerative disease characterized by progressive degeneration of motor neurons, and it demonstrates high clinical heterogeneity and complex genetic architecture. A variation within TRMT2B (c.1356G>T; p.K452N) was identified to be associated with ALS in a family comprising two patients with juvenile ALS (JALS). Two missense variations and one splicing variation were identified in 10 patients with ALS in a cohort with 910 patients with ALS, and three more variants were identified in a public ALS database including 3317 patients with ALS. A decreased number of mitochondria, swollen mitochondria, lower expression of ND1, decreased mitochondrial complex I activities, lower mitochondrial aerobic respiration, and a high level of ROS were observed functionally in patient-originated lymphoblastoid cell lines and TRMT2B interfering HEK293 cells. Further, TRMT2B variations overexpression cells also displayed decreased ND1. In conclusion, a novel JALS-associated gene called TRMT2B was identified, thus broadening the clinical and genetic spectrum of ALS.

  • RESEARCH ARTICLE
    Liwei Sun, Xueting Yang, Amjad Khan, Xue Yu, Han Zhang, Shirui Han, Xiaerbati Habulieti, Yang Sun, Rongrong Wang, Xue Zhang

    Highly clinical and genetic heterogeneity of neurodevelopmental disorders presents a major challenge in clinical genetics and medicine. Panoramic variation analysis is imperative to analyze the disease phenotypes resulting from multilocus genomic variation. Here, a Pakistani family with parental consanguinity was presented, characterized with severe intellectual disability (ID), spastic paraplegia, and deafness. Homozygosity mapping, integrated single nucleotide polymorphism (SNP) array, whole-exome sequencing, and whole-genome sequencing were performed, and homozygous variants in TMEM141 (c.270G>A, p.Trp90*), DDHD2 (c.411+767_c.1249-327del), and LHFPL5 (c.250delC, p.Leu84*) were identified. A Tmem141p.Trp90*/p.Trp90* mouse model was generated. Behavioral studies showed impairments in learning ability and motor coordination. Brain slice electrophysiology and Golgi staining demonstrated deficient synaptic plasticity in hippocampal neurons and abnormal dendritic branching in cerebellar Purkinje cells. Transmission electron microscopy showed abnormal mitochondrial morphology. Furthermore, studies on a human in vitro neuronal model (SH-SY5Y cells) with stable shRNA-mediated knockdown of TMEM141 showed deleterious effect on bioenergetic function, possibly explaining the pathogenesis of replicated phenotypes in the cross-species mouse model. Conclusively, panoramic variation analysis revealed that multilocus genomic variations of TMEM141, DDHD2, and LHFPL5 together caused variable phenotypes in patient. Notably, the biallelic loss-of-function variants of TMEM141 were responsible for syndromic ID.

  • RESEARCH ARTICLE
    Jie Jin, Zhihua Ran, Emanuele Noseda, Bernard Roubert, Matthieu Marty, Anna Mezzacasa, Udo Michael Göring

    Iron deficiency (ID) and ID anemia (IDA) pose significant public health concerns in China. Although iron sucrose (IS) treatment is well-established in the country, ferric carboxymaltose (FCM) offers the advantage of higher doses and fewer infusions. This open label, randomized, controlled, non-inferiority trial was conducted at multiple sites in China to compare the outcomes of FCM (maximum of 2 doses, 500 or 1000 mg iron) and IS (up to 11 infusions, 200 mg iron) treatments in subjects with IDA. The primary endpoint was the achievement of hemoglobin (Hb) response (an increase of ≥2 g/dL from baseline) within 8 weeks, whereas secondary endpoints included changes in Hb, transferrin saturation, and serum ferritin levels. Among the 371 randomized subjects, a similar percentage of subjects treated with FCM and IS achieved Hb-response (FCM 99.4%, IS 98.3%), thereby confirming the non-inferiority of FCM compared with IS (difference 1.12 (−2.15, 4.71; 95% confidence interval (CI))). Furthermore, a significantly higher proportion of FCM-treated subjects achieved early Hb-response at Week 2 (FCM 85.2%, IS 73.2%; difference 12.1 (3.31, 20.65; 95% CI)). Additionally, the increase in TSAT and serum ferritin levels from baseline was significantly greater at all time points for FCM-treated subjects. The safety profiles of FCM and IS were comparable, with the exception of transient hypophosphatemia and pyrexia, which are consistent with FCM’s known safety profile. In conclusion, FCM proves to be an efficacious treatment for IDA, providing faster Hb-response and correction of ID with fewer administrations than IS.

  • RESEARCH ARTICLE
    Guoqiang Li, Peng Pu, Mengqiao Pan, Xiaoling Weng, Shimei Qiu, Yiming Li, Sk Jahir Abbas, Lu Zou, Ke Liu, Zheng Wang, Ziyu Shao, Lin Jiang, Wenguang Wu, Yun Liu, Rong Shao, Fatao Liu, Yingbin Liu

    Altered three-dimensional architecture of chromatin influences various genomic regulators and subsequent gene expression in human cancer. However, knowledge of the topological rearrangement of genomic hierarchical layers in cancer is largely limited. Here, by taking advantage of in situ Hi-C, RNA-sequencing, and chromatin immunoprecipitation sequencing (ChIP-seq), we investigated structural reorganization and functional changes in chromosomal compartments, topologically associated domains (TADs), and CCCTC binding factor (CTCF)-mediated loops in gallbladder cancer (GBC) tissues and cell lines. We observed that the chromosomal compartment A/B switch was correlated with CTCF binding levels and gene expression changes. Increased inter-TAD interactions with weaker TAD boundaries were identified in cancer cell lines relative to normal controls. Furthermore, the chromatin short loops and cancer unique loops associated with chromatin remodeling and epithelial–mesenchymal transition activation were enriched in cancer compared with their control counterparts. Cancer-specific enhancer–promoter loops, which contain multiple transcription factor binding motifs, acted as a central element to regulate aberrant gene expression. Depletion of individual enhancers in each loop anchor that connects with promoters led to the inhibition of their corresponding gene expressions. Collectively, our data offer the landscape of hierarchical layers of cancer genome and functional alterations that contribute to the development of GBC.

  • RESEARCH ARTICLE
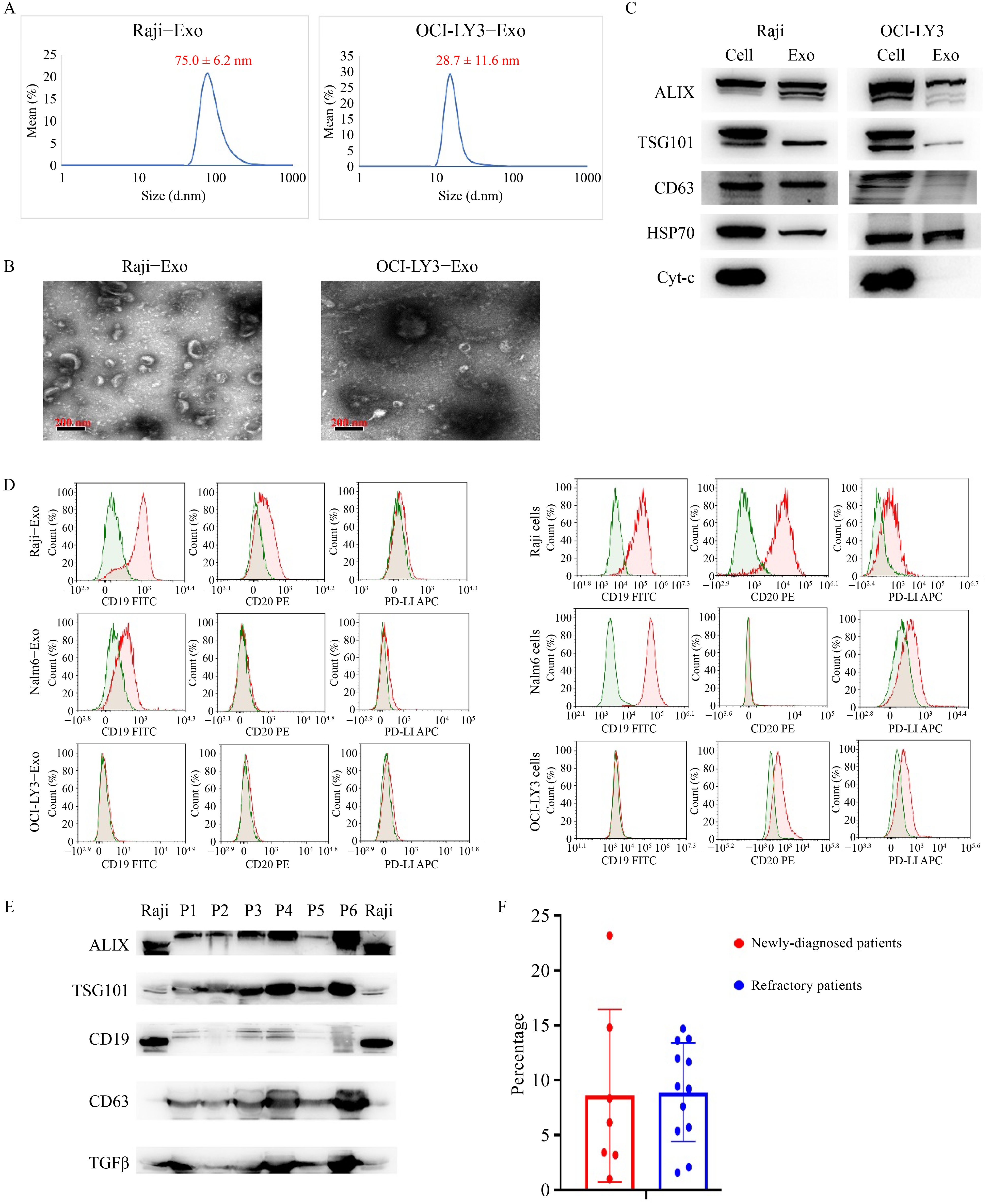
    Yuanyuan Hao, Panpan Chen, Shanshan Guo, Mengyuan Li, Xueli Jin, Minghuan Zhang, Wenhai Deng, Ping Li, Wen Lei, Aibin Liang, Wenbin Qian

    Tumor-derived exosomes (TEXs) enriched in immune suppressive molecules predominantly drive T-cell dysfunction and impair antitumor immunity. Chimeric antigen receptor (CAR) T-cell therapy has emerged as a promising treatment for refractory and relapsed hematological malignancies, but whether lymphoma TEXs have the same impact on CAR T-cell remains unclear. Here, we demonstrated that B-cell lymphoma-derived exosomes induce the initial activation of CD19–CAR T-cells upon stimulation with exosomal CD19. However, lymphoma TEXs might subsequently induce CAR T-cell apoptosis and impair the tumor cytotoxicity of the cells because of the upregulated expression of the inhibitory receptors PD-1, TIM3, and LAG3 upon prolonged exposure. Similar results were observed in the CAR T-cells exposed to plasma exosomes from patients with lymphoma. More importantly, single-cell RNA sequencing revealed that CAR T-cells typically showed differentiated phenotypes and regulatory T-cell (Treg) phenotype conversion. By blocking transforming growth factor β (TGF-β)–Smad3 signaling with TGF-β inhibitor LY2109761, the negative effects of TEXs on Treg conversion, terminal differentiation, and immune checkpoint expression were rescued. Collectively, although TEXs lead to the initial activation of CAR T-cells, the effect of TEXs suppressed CAR T-cells, which can be rescued by LY2109761. A treatment regimen combining CAR T-cell therapy and TGF-β inhibitors might be a novel therapeutic strategy for refractory and relapsed B-cell lymphoma.

  • RESEARCH ARTICLE
    Weiwei Xian, Mohammad Asad, Shuai Wu, Zhixin Bai, Fengjiao Li, Junfeng Lu, Gaoyu Zu, Erin Brintnell, Hong Chen, Ying Mao, Guomin Zhou, Bo Liao, Jinsong Wu, Edwin Wang, Linya You

    The association of neurogenesis and gliogenesis with glioma remains unclear. By conducting single-cell RNA-seq analyses on 26 gliomas, we reported their classification into primitive oligodendrocyte precursor cell (pri-OPC)-like and radial glia (RG)-like tumors and validated it in a public cohort and TCGA glioma. The RG-like tumors exhibited wild-type isocitrate dehydrogenase and tended to carry EGFR mutations, and the pri-OPC-like ones were prone to carrying TP53 mutations. Tumor subclones only in pri-OPC-like tumors showed substantially down-regulated MHC-I genes, suggesting their distinct immune evasion programs. Furthermore, the two subgroups appeared to extensively modulate glioma-infiltrating lymphocytes in distinct manners. Some specific genes not expressed in normal immune cells were found in glioma-infiltrating lymphocytes. For example, glial/glioma stem cell markers OLIG1/PTPRZ1 and B cell-specific receptors IGLC2/IGKC were expressed in pri-OPC-like and RG-like glioma-infiltrating lymphocytes, respectively. Their expression was positively correlated with those of immune checkpoint genes (e.g., LGALS3) and poor survivals as validated by the increased expression of LGALS3 upon IGKC overexpression in Jurkat cells. This finding indicated a potential inhibitory role in tumor-infiltrating lymphocytes and could provide a new way of cancer immune evasion.

  • RESEARCH ARTICLE
    Xu Hao, Zhiyao Bao, Ranran Dai, Xiaojing Wu, Xin Li, Muyin Zhang, Hao Li, Lili Xu, Panpan Qiao, Xuefei Liu, Weiting Hu, Ze Zhang, Jie Fang, Min Zhou, Weiming Wang, Jieming Qu

    We aimed to investigate the safety and efficacy of nirmatrelvir/ritonavir (Paxlovid) therapy for hemodialysis-dependent patients with severe acute respiratory syndrome coronavirus 2 (SARS-CoV-2) infection. Thirteen hemodialysis patients infected with the Omicron variant of SARS-CoV-2 from April 3 to May 30, 2022, were recruited. Laboratory parameters and chest CT (computed tomography) imaging were analyzed. The treatment group included six patients who received 150 mg/100 mg of Paxlovid orally once daily for 5 days, whereas the control group included seven patients who received basic treatment. No serious adverse reactions or safety events were recorded. Four control patients progressed to moderate disease, and none in the treatment group showed progression of chest CT findings (P < 0.05). Paxlovid therapy tended toward early viral clearance and low viral load on Day 8. Moreover, 83.3% of the patients in the treatment group and 57.1% of the patients in the control group turned negative within 22 days. In the Paxlovid treatment group, we found significantly increased levels of lymphocytes (P=0.03) and eosinophils (P=0.02) and decreased levels of D-dimer on Day 8 compared with those on Day 1. Paxlovid therapy showed a potential therapeutic effect with good tolerance in hemodialysis patients. The optimal dose and effectiveness evaluation must be further investigated in a largeer cohort.

  • RESEARCH ARTICLE
    Fang Wang, Yuxing Liu, Yi Dong, Meifang Zhao, Hao Huang, Jieyuan Jin, Liangliang Fan, Rong Xiang

    Lipin proteins including Lipin 1–3 act as transcriptional co-activators and phosphatidic acid phosphohydrolase enzymes, which play crucial roles in lipid metabolism. However, little is known about the function of Lipin3 in triglyceride (TG) metabolism. Here, we identified a novel mutation (NM_001301860: p.1835A>T/p.D612V) of Lipin3 in a large family with hypertriglyceridemia (HTG) and obesity through whole-exome sequencing and Sanger sequencing. Functional studies revealed that the novel variant altered the half-life and stability of the Lipin3 protein. Hence, we generated Lipin3 heterozygous knockout (Lipin3-heKO) mice and cultured primary hepatocytes to explore the pathophysiological roles of Lipin3 in TG metabolism. We found that Lipin3-heKO mice exhibited obvious obesity, HTG, and non-alcoholic fatty liver disorder. Mechanistic study demonstrated that the haploinsufficiency of Lipin3 in primary hepatocytes may induce the overexpression and abnormal distribution of Lipin1 in cytosol and nucleoplasm. The increased expression of Lipin1 in cytosol may contribute to TG anabolism, and the decreased Lipin1 in nucleoplasm can reduce PGC1α, further leading to mitochondrial dysfunction and reduced TG catabolism. Our study suggested that Lipin3 was a novel disease-causing gene inducing obesity and HTG. We also established a relationship between Lipin3 and mitochondrial dysfunction.

  • RESEARCH ARTICLE
    Hongyan Qi, Chunyan Hu, Jie Zhang, Lin Lin, Shuangyuan Wang, Hong Lin, Xiaojing Jia, Yuanyue Zhu, Yi Zhang, Xueyan Wu, Mian Li, Min Xu, Yu Xu, Tiange Wang, Zhiyun Zhao, Weiqing Wang, Yufang Bi, Meng Dai, Yuhong Chen, Jieli Lu

    Malnutrition in early life increases the risk of osteoporosis, but the association of early-life undernutrition combined with adulthood obesity patterns with low-energy fracture remains unknown. This study included 5323 community-dwelling subjects aged ≥40 years from China. Early-life famine exposure was identified based on the participants’ birth dates. General obesity was assessed using the body mass index (BMI), and abdominal obesity was evaluated with the waist-to-hip ratio (WHR). Low-energy fracture was defined as fracture occurring after the age of 40 typically caused by falls from standing height or lower. Compared to the nonexposed group, the group with fetal, childhood, and adolescence famine exposure was associated with an increased risk of fracture in women with odds ratios (ORs) and 95% confidence intervals (CIs) of 3.55 (1.57–8.05), 3.90 (1.57–9.71), and 3.53 (1.05–11.88), respectively, but not in men. Significant interactions were observed between fetal famine exposure and general obesity with fracture among women (P for interaction = 0.0008). Furthermore, compared with the groups with normal BMI and WHR, the group of women who underwent fetal famine exposure and had both general and abdominal obesity had the highest risk of fracture (OR, 95% CI: 3.32, 1.17–9.40). These results indicate that early-life famine exposure interacts with adulthood general obesity and significantly increases the risk of low-energy fracture later in life in women.