2023-12-07 2023, Volume 17 Issue 5
  • Select all
  • REVIEW
    Liming Liao, Huilin Xu, Yuhan Zhao, Xiaofeng Zheng

    Immunotherapies based on immune checkpoint blockade (ICB) have significantly improved patient outcomes and offered new approaches to cancer therapy over the past decade. To date, immune checkpoint inhibitors (ICIs) of CTLA-4 and PD-1/PD-L1 represent the main class of immunotherapy. Blockade of CTLA-4 and PD-1/PD-L1 has shown remarkable efficacy in several specific types of cancers, however, a large subset of refractory patients presents poor responsiveness to ICB therapy; and the underlying mechanism remains elusive. Recently, numerous studies have revealed that metabolic reprogramming of tumor cells restrains immune responses by remodeling the tumor microenvironment (TME) with various products of metabolism, and combination therapies involving metabolic inhibitors and ICIs provide new approaches to cancer therapy. Nevertheless, a systematic summary is lacking regarding the manner by which different targetable metabolic pathways regulate immune checkpoints to overcome ICI resistance. Here, we demonstrate the generalized mechanism of targeting cancer metabolism at three crucial immune checkpoints (CTLA-4, PD-1, and PD-L1) to influence ICB therapy and propose potential combined immunotherapeutic strategies co-targeting tumor metabolic pathways and immune checkpoints.

  • REVIEW
    Liguo Wang, Zhouli Yang, Guangchen Li, Yongbo Liu, Chao Ai, Yu Rao

    The cell cycle is a complex process that involves DNA replication, protein expression, and cell division. Dysregulation of the cell cycle is associated with various diseases. Cyclin-dependent kinases (CDKs) and their corresponding cyclins are major proteins that regulate the cell cycle. In contrast to inhibition, a new approach called proteolysis-targeting chimeras (PROTACs) and molecular glues can eliminate both enzymatic and scaffold functions of CDKs and cyclins, achieving targeted degradation. The field of PROTACs and molecular glues has developed rapidly in recent years. In this article, we aim to summarize the latest developments of CDKs and cyclin protein degraders. The selectivity, application, validation and the current state of each CDK degrader will be overviewed. Additionally, possible methods are discussed for the development of degraders for CDK members that still lack them. Overall, this article provides a comprehensive summary of the latest advancements in CDK and cyclin protein degraders, which will be helpful for researchers working on this topic.

  • REVIEW
    Quanjin Li, Pu Gao

    Biomolecular condensates formed by phase separation are widespread and play critical roles in many physiological and pathological processes. cGAS-STING signaling functions to detect aberrant DNA signals to initiate anti-infection defense and antitumor immunity. At the same time, cGAS-STING signaling must be carefully regulated to maintain immune homeostasis. Interestingly, exciting recent studies have reported that biomolecular phase separation exists and plays important roles in different steps of cGAS-STING signaling, including cGAS condensates, STING condensates, and IRF3 condensates. In addition, several intracellular and extracellular factors have been proposed to modulate the condensates in cGAS-STING signaling. These studies reveal novel activation and regulation mechanisms of cGAS-STING signaling and provide new opportunities for drug discovery. Here, we summarize recent advances in the phase separation of cGAS-STING signaling and the development of potential drugs targeting these innate immune condensates.

  • RESEARCH ARTICLE
    Kanchana Ngaosuwan, Kamonwan Soonklang, Chawin Warakul, Chirayu Auewarakul, Nithi Mahanonda

    Protection against severe acute respiratory syndrome coronavirus 2 (SARS-CoV-2) infection of inactivated vaccines is not well characterized in people with comorbidities, who are at high risk of severe infection. We compared the risk of SARS-CoV-2 infection after complete vaccination with Sinopharm/BBIBP in people with comorbidities (e.g., autoimmune diseases, cardiovascular disease, chronic lung disease, and diabetes) with healthy individuals using a Cox-proportional hazard model. In July–September 2021, a total of 10 548 people (comorbidities, 2143; healthy, 8405) receiving the complete primary series of vaccination with Sinopharm/BBIBP in Bangkok, Thailand were prospectively followed for SARS-CoV-2 infection through text messaging and telephone interviewing for 6 months. A total of 295 infections from 284 participants were found. HRs (95% CI) of individuals with any comorbidities did not increase (unadjusted, 1.02 (0.77–1.36), P = 0.89; adjusted, 1.04 (0.78–1.38), P = 0.81). HRs significantly increased in the subgroup of autoimmune diseases (unadjusted, 2.64 (1.09–6.38), P = 0.032; adjusted, 4.45 (1.83–10.83), P = 0.001) but not in cardiovascular disease, chronic lung disease, or diabetes. The protection against SARS-CoV-2 infection of the Sinopharm vaccine was similar in participants with any comorbidities vs. healthy individuals. However, the protection appeared lower in the subgroup of autoimmune diseases, which may reflect suboptimal immune responses among these people.

  • RESEARCH ARTICLE
    Elias A. T. Koch, Anne Petzold, Anja Wessely, Edgar Dippel, Markus Eckstein, Anja Gesierich, Ralf Gutzmer, Jessica C. Hassel, Harald Knorr, Nicole Kreuzberg, Ulrike Leiter, Carmen Loquai, Friedegund Meier, Markus Meissner, Peter Mohr, Claudia Pföhler, Farnaz Rahimi, Dirk Schadendorf, Max Schlaak, Kai-Martin Thoms, Selma Ugurel, Jochen Utikal, Michael Weichenthal, Beatrice Schuler-Thurner, Carola Berking, Markus V. Heppt

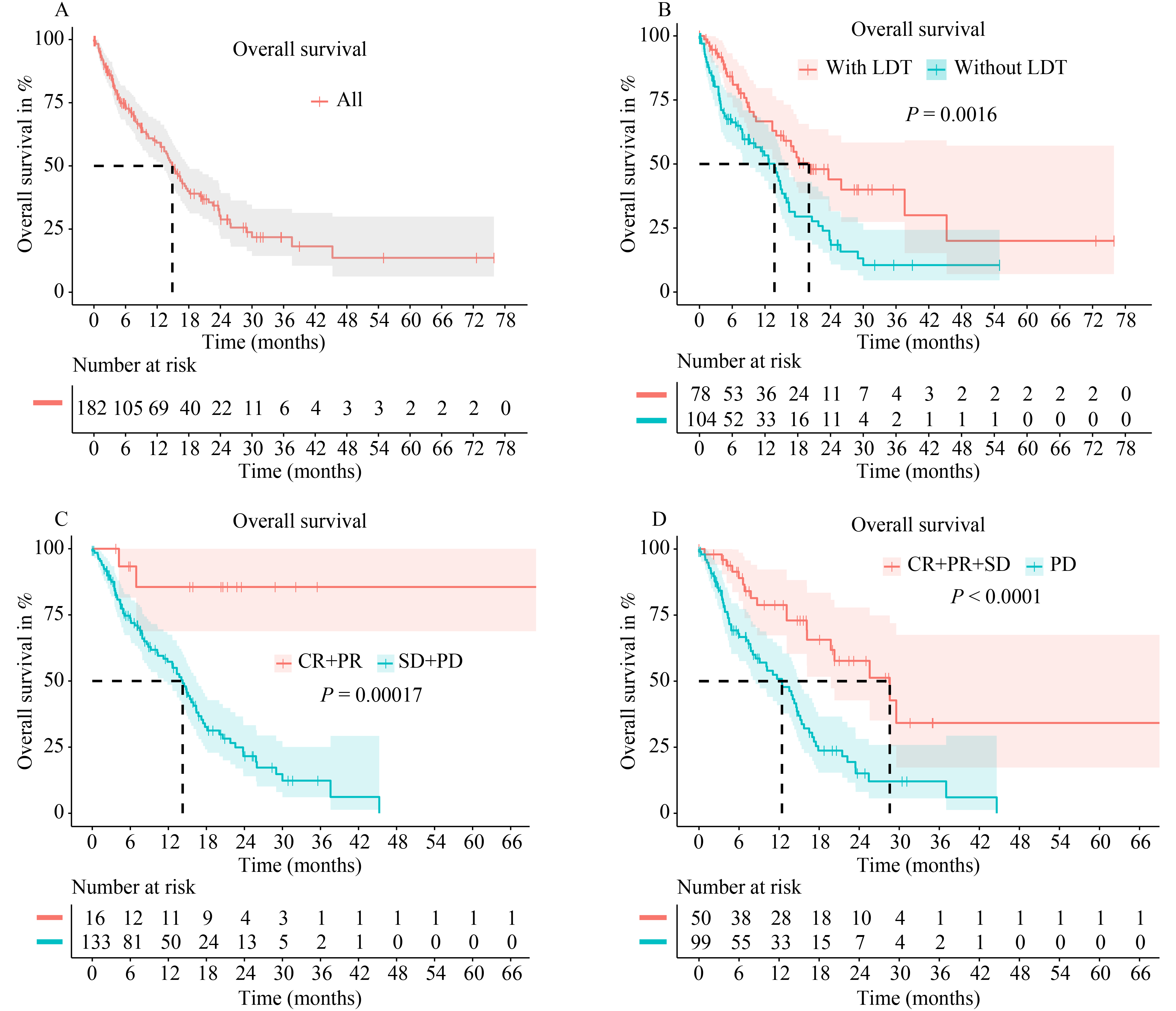
    Metastases of uveal melanoma (UM) spread predominantly to the liver. Due to low response rates to systemic therapies, liver-directed therapies (LDT) are commonly used for tumor control. The impact of LDT on the response to systemic treatment is unknown. A total of 182 patients with metastatic UM treated with immune checkpoint blockade (ICB) were included in this analysis. Patients were recruited from prospective skin cancer centers and the German national skin cancer registry (ADOReg) of the German Dermatologic Cooperative Oncology Group (DeCOG). Two cohorts were compared: patients with LDT (cohort A, n = 78) versus those without LDT (cohort B, n = 104). Data were analyzed for response to treatment, progression-free survival (PFS), and overall survival (OS). The median OS was significantly longer in cohort A than in cohort B (20.1 vs. 13.8 months; P = 0.0016) and a trend towards improved PFS was observed for cohort A (3.0 vs. 2.5 months; P = 0.054). The objective response rate to any ICB (16.7% vs. 3.8%, P = 0.0073) and combined ICB (14.1% vs. 4.5%, P = 0.017) was more favorable in cohort A. Our data suggest that the combination of LDT with ICB may be associated with a survival benefit and higher treatment response to ICB in patients with metastatic UM.

  • RESEARCH ARTICLE
    Xianggui Yuan, Teng Yu, Jianzhi Zhao, Huawei Jiang, Yuanyuan Hao, Wen Lei, Yun Liang, Baizhou Li, Wenbin Qian

    Primary central nervous system lymphoma (PCNSL) is an uncommon non-Hodgkin’s lymphoma with poor prognosis. This study aimed to depict the genetic landscape of Chinese PCNSLs. Whole-genome sequencing was performed on 68 newly diagnosed Chinese PCNSL samples, whose genomic characteristics and clinicopathologic features were also analyzed. Structural variations were identified in all patients with a mean of 349, which did not significantly influence prognosis. Copy loss occurred in all samples, while gains were detected in 77.9% of the samples. The high level of copy number variations was significantly associated with poor progression-free survival (PFS) and overall survival (OS). A total of 263 genes mutated in coding regions were identified, including 6 newly discovered genes (ROBO2, KMT2C, CXCR4, MYOM2, BCLAF1, and NRXN3) detected in ≥ 10% of the cases. CD79B mutation was significantly associated with lower PFS, TMSB4X mutation and high expression of TMSB4X protein was associated with lower OS. A prognostic risk scoring system was also established for PCNSL, which included Karnofsky performance status and six mutated genes (BRD4, EBF1, BTG1, CCND3, STAG2, and TMSB4X). Collectively, this study comprehensively reveals the genomic landscape of newly diagnosed Chinese PCNSLs, thereby enriching the present understanding of the genetic mechanisms of PCNSL.

  • RESEARCH ARTICLE
    Dawei Xie, Zheng Wang, Beibei Sun, Liwei Qu, Musheng Zeng, Lin Feng, Mingzhou Guo, Guizhen Wang, Jihui Hao, Guangbiao Zhou

    The characteristic genetic abnormality of neuroendocrine neoplasms (NENs), a heterogeneous group of tumors found in various organs, remains to be identified. Here, based on the analysis of the splicing variants of an oncogene Focal Adhesion Kinase (FAK) in The Cancer Genome Atlas datasets that contain 9193 patients of 33 cancer subtypes, we found that Box 6/Box 7-containing FAK variants (FAK6/7) were observed in 7 (87.5%) of 8 pancreatic neuroendocrine carcinomas and 20 (11.76%) of 170 pancreatic ductal adenocarcinomas (PDACs). We tested FAK variants in 157 tumor samples collected from Chinese patients with pancreatic tumors, and found that FAK6/7 was positive in 34 (75.6%) of 45 pancreatic NENs, 19 (47.5%) of 40 pancreatic solid pseudopapillary neoplasms, and 2 (2.9%) of 69 PDACs. We further tested FAK splicing variants in breast neuroendocrine carcinoma (BrNECs), and found that FAK6/7 was positive in 14 (93.3%) of 15 BrNECs but 0 in 23 non-NEC breast cancers. We explored the underlying mechanisms and found that a splicing factor serine/arginine repetitive matrix protein 4 (SRRM4) was overexpressed in FAK6/7-positive pancreatic tumors and breast tumors, which promoted the formation of FAK6/7 in cells. These results suggested that FAK6/7 could be a biomarker of NENs and represent a potential therapeutic target for these orphan diseases.

  • RESEARCH ARTICLE
    Pengfei Zhao, Yating Wang, Xiao Yu, Yabing Nan, Shi Liu, Bin Li, Zhumei Cui, Zhihua Liu

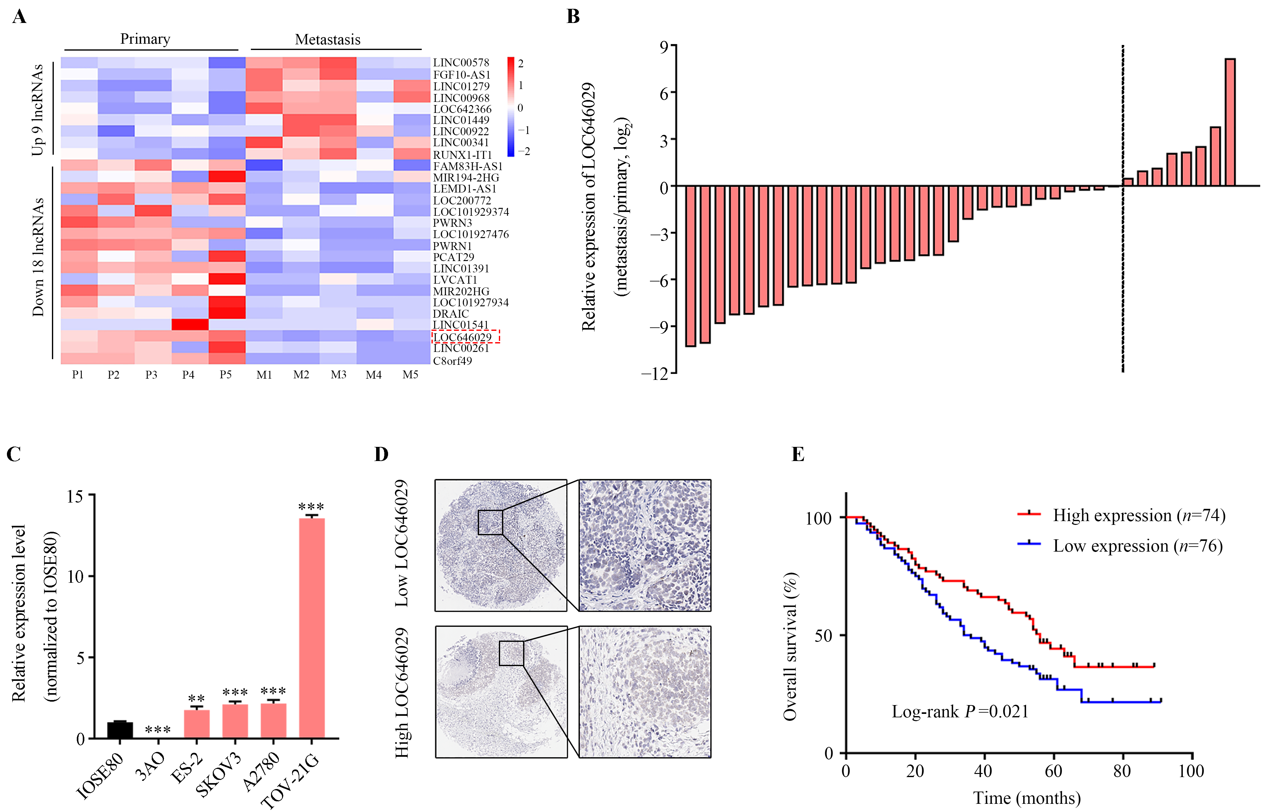
    Long noncoding RNAs (lncRNAs) play a crucial regulatory role in the development and progression of multiple cancers. However, the potential mechanism by which lncRNAs affect the recurrence and metastasis of ovarian cancer remains unclear. In the current study, the lncRNA LOC646029 was markedly downregulated in metastatic ovarian tumors compared with primary tumors. Gain- and loss-of-function assays demonstrated that LOC646029 inhibits the proliferation, invasiveness, and metastasis of ovarian cancer cells in vivo and in vitro. Moreover, the downregulation of LOC646029 in metastatic ovarian tumors was strongly correlated with poor prognosis. Mechanistically, LOC646029 served as a miR-627-3p sponge to promote the expression of Sprouty-related EVH1 domain-containing protein 1, which is necessary for suppressing tumor metastasis and inhibiting KRAS signaling. Collectively, our results demonstrated that LOC646029 is involved in the progression and metastasis of ovarian cancer, which may be a potential prognostic biomarker.

  • RESEARCH ARTICLE
    Miaomiao Zhu, Huamin Liang, Zhe Zhang, Hao Jiang, Jingwen Pu, Xiaoyi Hang, Qian Zhou, Jiacheng Xiang, Ximiao He

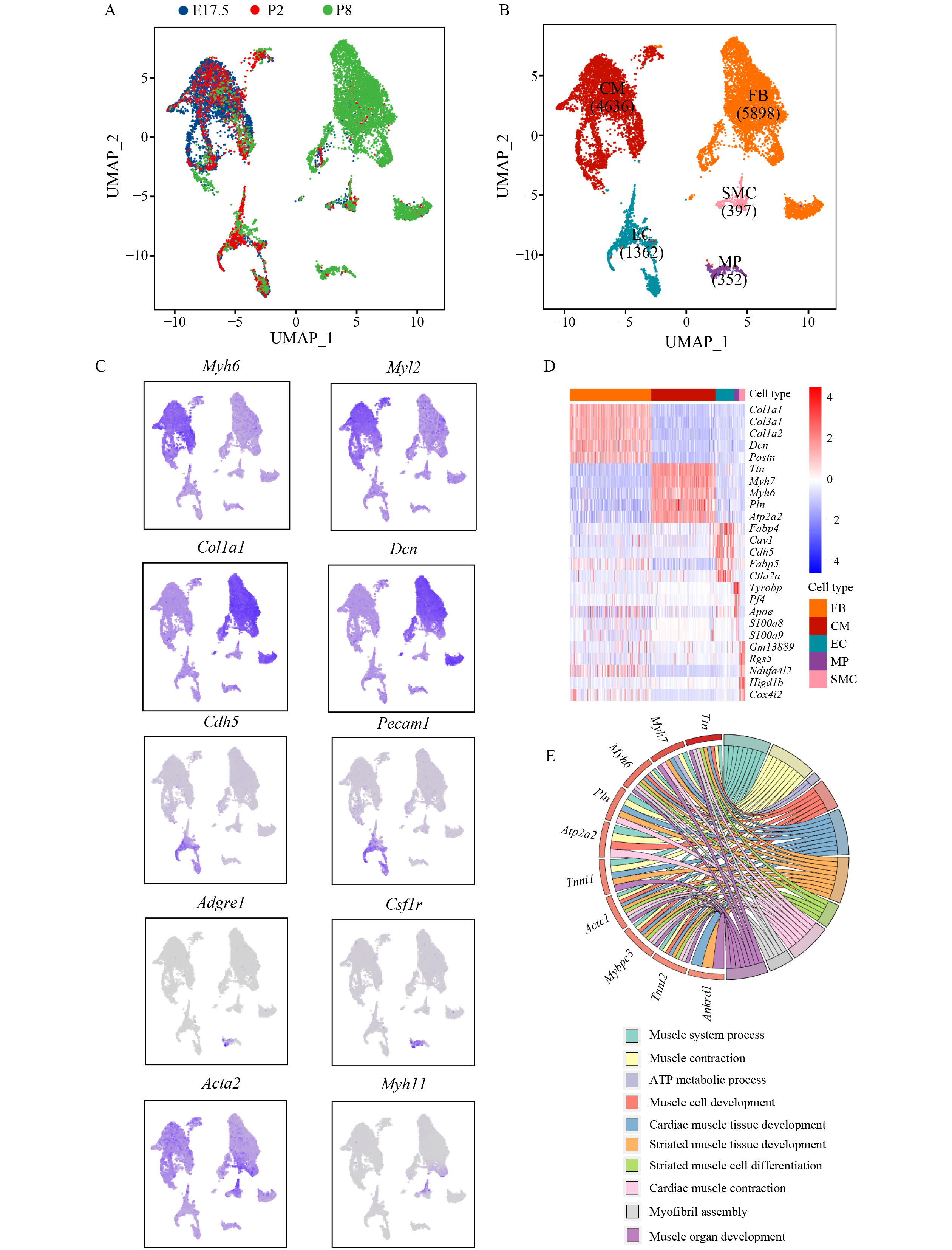
    A small proportion of mononuclear diploid cardiomyocytes (MNDCMs), with regeneration potential, could persist in adult mammalian heart. However, the heterogeneity of MNDCMs and changes during development remains to be illuminated. To this end, 12 645 cardiac cells were generated from embryonic day 17.5 and postnatal days 2 and 8 mice by single-cell RNA sequencing. Three cardiac developmental paths were identified: two switching to cardiomyocytes (CM) maturation with close CM–fibroblast (FB) communications and one maintaining MNDCM status with least CM–FB communications. Proliferative MNDCMs having interactions with macrophages and non-proliferative MNDCMs (non-pMNDCMs) with minimal cell–cell communications were identified in the third path. The non-pMNDCMs possessed distinct properties: the lowest mitochondrial metabolisms, the highest glycolysis, and high expression of Myl4 and Tnni1. Single-nucleus RNA sequencing and immunohistochemical staining further proved that the Myl4+Tnni1+ MNDCMs persisted in embryonic and adult hearts. These MNDCMs were mapped to the heart by integrating the spatial and single-cell transcriptomic data. In conclusion, a novel non-pMNDCM subpopulation with minimal cell–cell communications was unveiled, highlighting the importance of microenvironment contribution to CM fate during maturation. These findings could improve the understanding of MNDCM heterogeneity and cardiac development, thus providing new clues for approaches to effective cardiac regeneration.

  • RESEARCH ARTICLE
    Rongchun Wang, Danhui Yang, Chaofeng Tu, Cheng Lei, Shuizi Ding, Ting Guo, Lin Wang, Ying Liu, Chenyang Lu, Binyi Yang, Shi Ouyang, Ke Gong, Zhiping Tan, Yun Deng, Yueqiu Tan, Jie Qing, Hong Luo

    Primary ciliary dyskinesia (PCD) is a congenital, motile ciliopathy with pleiotropic symptoms. Although nearly 50 causative genes have been identified, they only account for approximately 70% of definitive PCD cases. Dynein axonemal heavy chain 10 (DNAH10) encodes a subunit of the inner arm dynein heavy chain in motile cilia and sperm flagella. Based on the common axoneme structure of motile cilia and sperm flagella, DNAH10 variants are likely to cause PCD. Using exome sequencing, we identified a novel DNAH10 homozygous variant (c.589C > T, p.R197W) in a patient with PCD from a consanguineous family. The patient manifested sinusitis, bronchiectasis, situs inversus, and asthenoteratozoospermia. Immunostaining analysis showed the absence of DNAH10 and DNALI1 in the respiratory cilia, and transmission electron microscopy revealed strikingly disordered axoneme 9+2 architecture and inner dynein arm defects in the respiratory cilia and sperm flagella. Subsequently, animal models of Dnah10-knockin mice harboring missense variants and Dnah10-knockout mice recapitulated the phenotypes of PCD, including chronic respiratory infection, male infertility, and hydrocephalus. To the best of our knowledge, this study is the first to report DNAH10 deficiency related to PCD in human and mouse models, which suggests that DNAH10 recessive mutation is causative of PCD.

  • RESEARCH ARTICLE
    Zhiqian Bi, Jia Chen, Xiaoyao Chang, Dangran Li, Yingying Yao, Fangfang Cai, Huangru Xu, Jian Cheng, Zichun Hua, Hongqin Zhuang

    Owing to the increasing incidence and prevalence of inflammatory bowel disease (IBD) worldwide, effective and safe treatments for IBD are urgently needed. Hydrogen sulfide (H2S) is an endogenous gasotransmitter and plays an important role in inflammation. To date, H2S-releasing agents are viewed as potential anti-inflammatory drugs. The slow-releasing H2S donor 5-(4-hydroxyphenyl)-3H-1,2-dithiole-3-thione (ADT-OH), known as a potent therapeutic with chemopreventive and cytoprotective properties, has received attention recently. Here, we reported its anti-inflammatory effects on dextran sodium sulfate (DSS)-induced acute (7 days) and chronic (30 days) colitis. We found that ADT-OH effectively reduced the DSS-colitis clinical score and reversed the inflammation-induced shortening of colon length. Moreover, ADT-OH reduced intestinal inflammation by suppressing the nuclear factor kappa-B pathway. In vivo and in vitro results showed that ADT-OH decreased intestinal permeability by increasing the expression of zonula occludens-1 and occludin and blocking increases in myosin II regulatory light chain phosphorylation and epithelial myosin light chain kinase protein expression levels. In addition, ADT-OH restored intestinal microbiota dysbiosis characterized by the significantly increased abundance of Muribaculaceae and Alistipes and markedly decreased abundance of Helicobacter, Mucispirillum, Parasutterella, and Desulfovibrio. Transplanting ADT-OH-modulated microbiota can alleviate DSS-induced colitis and negatively regulate the expression of local and systemic proinflammatory cytokines. Collectively, ADT-OH is safe without any short-term (5 days) or long-term (30 days) toxicological adverse effects and can be used as an alternative therapeutic agent for IBD treatment.

  • RESEARCH ARTICLE
    Chong Li, Xinyi Li, Ke He, Yang Wu, Xiaoming Xie, Jiju Yang, Fan Zhang, Yang Yue, Huifeng Hao, Shaokun Zhao, Xin Li, Guihua Tian

    Migraine is one of the most prevalent and disabling neurological disease, but the current pharmacotherapies show limited efficacy and often accompanied by adverse effects. Acupuncture is a promising complementary therapy, but further clinical evidence is needed. The influence of acupuncture on migraine is not an immediate effect, and its mechanism remains unclear. This study aims to provide further clinical evidence for the anti-migraine effects of acupuncture and explore the mechanism involved. A randomized controlled trial was performed among 10 normal controls and 38 migraineurs. The migraineurs were divided into blank control, sham acupuncture, and acupuncture groups. Patients were subjected to two courses of treatment, and each treatment lasted for 5 days, with an interval of 1 day between the two courses. The effectiveness of treatment was evaluated using pain questionnaire. The functional magnetic resonance imaging (fMRI) data were analyzed for investigating brain changes induced by treatments. Blood plasma was collected for metabolomics and proteomics studies. Correlation and mediation analyses were performed to investigate the interaction between clinical, fMRI and omics changes. Results showed that acupuncture effectively relieved migraine symptoms in a way different from sham acupuncture in terms of curative effect, affected brain regions, and signaling pathways. The anti-migraine mechanism involves a complex network related to the regulation of the response to hypoxic stress, reversal of brain energy imbalance, and regulation of inflammation. The brain regions of migraineurs affected by acupuncture include the lingual gyrus, default mode network, and cerebellum. The effect of acupuncture on patients’ metabolites/proteins may precede that of the brain.

  • LETTER TO FRONTIERS OF MEDICINE
    Nuo Si, Guoqin Zhan, Xiaolu Meng, Zeya Zhang, Xin Huang, Bo Pan