2022-07-18 2022, Volume 16 Issue 3
  • Select all
  • REVIEW
    Yingying Li, Shiyuan Wang, Mengmeng Lin, Chunying Hou, Chunyu Li, Guohui Li

    The discovery of immune checkpoint inhibitors, such as PD-1/PD-L1 and CTLA-4, has played an important role in the development of cancer immunotherapy. However, immune-related adverse events often occur because of the enhanced immune response enabled by these agents. Antibiotics are widely applied in clinical treatment, and they are inevitably used in combination with immune checkpoint inhibitors. Clinical practice has revealed that antibiotics can weaken the therapeutic response to immune checkpoint inhibitors. Studies have shown that the gut microbiota is essential for the interaction between immune checkpoint inhibitors and antibiotics, although the exact mechanisms remain unclear. This review focuses on the interactions between immune checkpoint inhibitors and antibiotics, with an in-depth discussion about the mechanisms and therapeutic potential of modulating gut microbiota, as well as other new combination strategies.

  • REVIEW
    Pooria Safarzadeh Kozani, Pouya Safarzadeh Kozani, Fatemeh Rahbarizadeh

    Immune-based therapies have experienced a pronounced breakthrough in the past decades as they acquired multiple US Food and Drug Administration (FDA) approvals for various indications. To date, six chimeric antigen receptor T cell (CAR-T) therapies have been permitted for the treatment of certain patients with relapsed/refractory hematologic malignancies. However, several clinical trials of solid tumor CAR-T therapies were prematurely terminated, or they reported life-threatening treatment-related damages to healthy tissues. The simultaneous expression of target antigens by healthy organs and tumor cells is partly responsible for such toxicities. Alongside targeting tumor-specific antigens, targeting the aberrantly glycosylated glycoforms of tumor-associated antigens can also minimize the off-tumor effects of CAR-T therapies. Tn, T, and sialyl-Tn antigens have been reported to be involved in tumor progression and metastasis, and their expression results from the dysregulation of a series of glycosyltransferases and the endoplasmic reticulum protein chaperone, Cosmc. Moreover, these glycoforms have been associated with various types of cancers, including prostate, breast, colon, gastric, and lung cancers. Here, we discuss how underglycosylated antigens emerge and then detail the latest advances in the development of CAR-T-based immunotherapies that target some of such antigens.

  • REVIEW
    Zijian Zhang, Wei Zhang, Quentin Liu

    During mitosis, the allocation of genetic material concurs with organelle transformation and distribution. The coordination of genetic material inheritance with organelle dynamics directs accurate mitotic progression, cell fate determination, and organismal homeostasis. Small GTPases belonging to the Ras superfamily regulate various cell organelles during division. Being the key regulators of membrane dynamics, the dysregulation of small GTPases is widely associated with cell organelle disruption in neoplastic and non-neoplastic diseases, such as cancer and Alzheimer’s disease. Recent discoveries shed light on the molecular properties of small GTPases as sophisticated modulators of a remarkably complex and perfect adaptors for rapid structure reformation. This review collects current knowledge on small GTPases in the regulation of cell organelles during mitosis and highlights the mediator role of small GTPase in transducing cell cycle signaling to organelle dynamics during mitosis.

  • REVIEW
    Naser Amini, Peiman Brouki Milan, Vahid Hosseinpour Sarmadi, Bahareh Derakhshanmehr, Ahmad Hivechi, Fateme Khodaei, Masoud Hamidi, Sara Ashraf, Ghazaleh Larijani, Alireza Rezapour

    According to literature, certain microorganism productions mediate biological effects. However, their beneficial characteristics remain unclear. Nowadays, scientists concentrate on obtaining natural materials from live creatures as new sources to produce innovative smart biomaterials for increasing tissue reconstruction in tissue engineering and regenerative medicine. The present review aims to introduce microorganism-derived biological macromolecules, such as pullulan, alginate, dextran, curdlan, and hyaluronic acid, and their available sources for tissue engineering. Growing evidence indicates that these materials can be used as biological material in scaffolds to enhance regeneration in damaged tissues and contribute to cosmetic and dermatological applications. These natural-based materials are attractive in pharmaceutical, regenerative medicine, and biomedical applications. This study provides a detailed overview of natural-based biomaterials, their chemical and physical properties, and new directions for future research and therapeutic applications.

  • RESEARCH ARTICLE
    Jinrong Liu, Rongfang Shen, Lin Feng, Shujun Cheng, Jun Chen, Ting Xiao, Shunying Zhao

    Macrolide and corticosteroid resistance has been reported in patients with Mycoplasma pneumoniae (MP) pneumonia (MPP). MP clearance is difficult to achieve through antibiotic treatment in sensitive patients with severe MPP (SMPP). SMPP in children might progress to airway remodeling and even bronchiolitis/bronchitis obliterans. Therefore, identifying serum biomarkers that indicate MPP progression and exploring new targeted drugs for SMPP treatment require urgency. In this study, serum samples were collected from patients with general MPP (GMPP) and SMPP to conduct proteomics profiling. The Fc fragment of the IgG-binding protein (FCGBP) was identified as the most promising indicator of SMPP. Biological enrichment analysis indicated uncontrolled inflammation in SMPP. ELISA results proved that the FCGBP level in patients with SMPP was substantially higher than that in patients with GMPP. Furthermore, the FCGBP levels showed a decreasing trend in patients with GMPP but the opposite trend in patients with SMPP during disease progression. Connectivity map analyses identified 25 possible targeted drugs for SMPP treatment. Among them, a mechanistic target of rapamycin kinase (mTOR) inhibitor, which is a macrolide compound and a cell proliferation inhibitor, was the most promising candidate for targeting SMPP. To our knowledge, this study was the first proteomics-based characterization of patients with SMPP and GMPP.

  • RESEARCH ARTICLE
    Sisi Du, Xiaojing Wu, Binbin Li, Yimin Wang, Lianhan Shang, Xu Huang, Yudi Xia, Donghao Yu, Naicong Lu, Zhibo Liu, Chunlei Wang, Xinmeng Liu, Zhujia Xiong, Xiaohui Zou, Binghuai Lu, Yingmei Liu, Qingyuan Zhan, Bin Cao

    Few studies have described the key features and prognostic roles of lung microbiota in patients with severe community-acquired pneumonia (SCAP). We prospectively enrolled consecutive SCAP patients admitted to ICU. Bronchoscopy was performed at bedside within 48 h of ICU admission, and 16S rRNA gene sequencing was applied to the collected bronchoalveolar lavage fluid. The primary outcome was clinical improvements defined as a decrease of 2 categories and above on a 7-category ordinal scale within 14 days following bronchoscopy. Sixty-seven patients were included. Multivariable permutational multivariate analysis of variance found that positive bacteria lab test results had the strongest independent association with lung microbiota (R2=0.033; P=0.018), followed by acute kidney injury (AKI; R2=0.032; P=0.011) and plasma MIP-1β level (R2=0.027; P=0.044). Random forest identified that the families Prevotellaceae, Moraxellaceae, and Staphylococcaceae were the biomarkers related to the positive bacteria lab test results. Multivariable Cox regression showed that the increase in α-diversity and the abundance of the families Prevotellaceae and Actinomycetaceae were associated with clinical improvements. The positive bacteria lab test results, AKI, and plasma MIP-1β level were associated with patients’ lung microbiota composition on ICU admission. The families Prevotellaceae and Actinomycetaceae on admission predicted clinical improvements.

  • RESEARCH ARTICLE
    Xiao Huang, Tingting Ma, Yongmei Zhu, Bo Jiao, Shanhe Yu, Kankan Wang, Jian-Qing Mi, Ruibao Ren

    The morbidity and mortality of myeloproliferative neoplasms (MPNs) are primarily caused by arterial and venous complications, progression to myelofibrosis, and transformation to acute leukemia. However, identifying molecular-based biomarkers for risk stratification of patients with MPNs remains a challenge. We have previously shown that interferon regulatory factor-8 (IRF8) and IRF4 serve as tumor suppressors in myeloid cells. In this study, we evaluated the expression of IRF4 and IRF8 and the JAK2V617F mutant allele burden in patients with MPNs. Patients with decreased IRF4 expression were correlated with a more developed MPN phenotype in myelofibrosis (MF) and secondary AML (sAML) transformed from MPNs versus essential thrombocythemia (ET). Negative correlations between the JAK2V617F allele burden and the expression of IRF8 (P <0.05) and IRF4 (P<0.001) and between white blood cell (WBC) count and IRF4 expression (P <0.05) were found in ET patients. IRF8 expression was negatively correlated with the JAK2V617F allele burden (P <0.05) in polycythemia vera patients. Complete response (CR), partial response (PR), and no response (NR) were observed in 67.5%, 10%, and 22.5% of ET patients treated with hydroxyurea (HU), respectively, in 12 months. At 3 months, patients in the CR group showed high IRF4 and IRF8 expression compared with patients in the PR and NR groups. In the 12-month therapy period, low IRF4 and IRF8 expression were independently associated with the unfavorable response to HU and high WBC count. Our data indicate that the expression of IRF4 and IRF8 was associated with the MPN phenotype, which may serve as biomarkers for the response to HU in ET.

  • RESEARCH ARTICLE
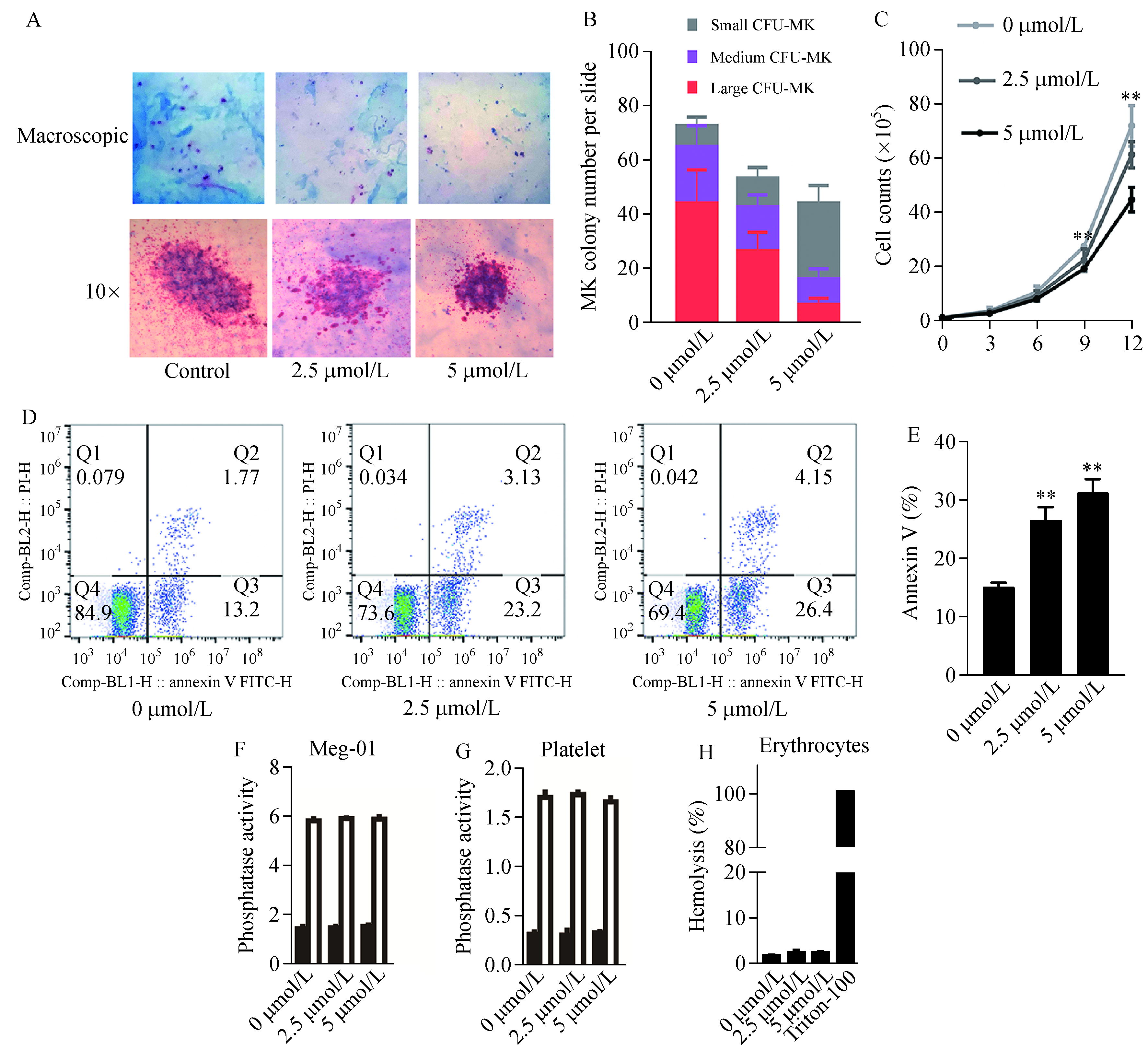
    Jiansong Huang, Xin Huang, Yang Li, Xia Li, Jinghan Wang, Fenglin Li, Xiao Yan, Huanping Wang, Yungui Wang, Xiangjie Lin, Jifang Tu, Daqiang He, Wenle Ye, Min Yang, Jie Jin

    Abivertinib, a third-generation tyrosine kinase inhibitor, is originally designed to target epidermal growth factor receptor (EGFR)-activating mutations. Previous studies have shown that abivertinib has promising antitumor activity and a well-tolerated safety profile in patients with non-small-cell lung cancer. However, abivertinib also exhibited high inhibitory activity against Bruton’s tyrosine kinase and Janus kinase 3. Given that these kinases play some roles in the progression of megakaryopoiesis, we speculate that abivertinib can affect megakaryocyte (MK) differentiation and platelet biogenesis. We treated cord blood CD34+ hematopoietic stem cells, Meg-01 cells, and C57BL/6 mice with abivertinib and observed megakaryopoiesis to determine the biological effect of abivertinib on MK differentiation and platelet biogenesis. Our in vitro results showed that abivertinib impaired the CFU-MK formation, proliferation of CD34+ HSC-derived MK progenitor cells, and differentiation and functions of MKs and inhibited Meg-01-derived MK differentiation. These results suggested that megakaryopoiesis was inhibited by abivertinib. We also demonstrated in vivo that abivertinib decreased the number of MKs in bone marrow and platelet counts in mice, which suggested that thrombopoiesis was also inhibited. Thus, these preclinical data collectively suggested that abivertinib could inhibit MK differentiation and platelet biogenesis and might be an agent for thrombocythemia.

  • RESEARCH ARTICLE
    Yao Chen, Fahuan Song, Mengjiao Tu, Shuang Wu, Xiao He, Hao Liu, Caiyun Xu, Kai Zhang, Yuankai Zhu, Rui Zhou, Chentao Jin, Ping Wang, Hong Zhang, Mei Tian

    The local microenvironment is essential to stem cell-based therapy for ischemic stroke, and spatiotemporal changes of the microenvironment in the pathological process provide vital clues for understanding the therapeutic mechanisms. However, relevant studies on microenvironmental changes were mainly confined in the acute phase of stroke, and long-term changes remain unclear. This study aimed to investigate the microenvironmental changes in the subacute and chronic phases of ischemic stroke after stem cell transplantation. Herein, induced pluripotent stem cells (iPSCs) and neural stem cells (NSCs) were transplanted into the ischemic brain established by middle cerebral artery occlusion surgery. Positron emission tomography imaging and neurological tests were applied to evaluate the metabolic and neurofunctional alterations of rats transplanted with stem cells. Quantitative proteomics was employed to investigate the protein expression profiles in iPSCs-transplanted brain in the subacute and chronic phases of stroke. Compared with NSCs-transplanted rats, significantly increased glucose metabolism and neurofunctional scores were observed in iPSCs-transplanted rats. Subsequent proteomic data of iPSCs-transplanted rats identified a total of 39 differentially expressed proteins in the subacute and chronic phases, which are involved in various ischemic stroke-related biological processes, including neuronal survival, axonal remodeling, antioxidative stress, and mitochondrial function restoration. Taken together, our study indicated that iPSCs have a positive therapeutic effect in ischemic stroke and emphasized the wide-ranging microenvironmental changes in the subacute and chronic phases.

  • RESEARCH ARTICLE
    Mengping Xi, Shanshan Guo, Caicike Bayin, Lijun peng, Florent Chuffart, Ekaterina Bourova-Flin, Sophie Rousseaux, Saadi Khochbin, Jian-Qing Mi, Jin Wang

    T-cell acute lymphoblastic leukemia (T-ALL) is one of the most dangerous hematological malignancies, with high tumor heterogeneity and poor prognosis. More than 60% of T-ALL patients carry NOTCH1 gene mutations, leading to abnormal expression of downstream target genes and aberrant activation of various signaling pathways. We found that chidamide, an HDAC inhibitor, exerts an antitumor effect on T-ALL cell lines and primary cells including an anti-NOTCH1 activity. In particular, chidamide inhibits the NOTCH1-MYC signaling axis by down-regulating the level of the intracellular form of NOTCH1 (NICD1) as well as MYC, partly through their ubiquitination and degradation by the proteasome pathway. We also report here the preliminary results of our clinical trial supporting that a treatment by chidamide reduces minimal residual disease (MRD) in patients and is well tolerated. Our results highlight the effectiveness and safety of chidamide in the treatment of T-ALL patients, including those with NOTCH1 mutations and open the way to a new therapeutic strategy for these patients.

  • RESEARCH ARTICLE
    Daijing Nie, Jing Zhang, Fang Wang, Xvxin Li, Lili Liu, Wei Zhang, Panxiang Cao, Xue Chen, Yang Zhang, Jiaqi Chen, Xiaoli Ma, Xiaosu Zhou, Qisheng Wu, Ming Liu, Mingyue Liu, Wenjun Tian, Hongxing Liu

    Whether Fanconi anemia (FA) heterozygotes are predisposed to bone marrow failure and hematologic neoplasm is a crucial but unsettled issue in cancer prevention and family consulting. We retrospectively analyzed rare possibly significant variations (PSVs) in the five most obligated FA genes, BRCA2, FANCA, FANCC, FANCD2, and FANCG, in 788 patients with aplastic anemia (AA) and hematologic malignancy. Sixty-eight variants were identified in 66 patients (8.38%). FANCA was the most frequently mutated gene (n = 29), followed by BRCA2 (n = 20). Compared with that of the ExAC East Asian dataset, the overall frequency of rare PSVs was higher in our cohort (P = 0.016). BRCA2 PSVs showed higher frequency in acute lymphocytic leukemia (P = 0.038), and FANCA PSVs were significantly enriched in AA and AML subgroups (P = 0.020; P = 0.008). FA-PSV-positive MDS/AML patients had a higher tumor mutation burden, higher rate of cytogenetic abnormalities, less epigenetic regulation, and fewer spliceosome gene mutations than those of FA-PSV-negative MDS/AML patients (P = 0.024, P = 0.029, P = 0.024, and P = 0.013). The overall PSV enrichment in our cohort suggests that heterozygous mutations of FA genes contribute to hematopoietic failure and leukemogenesis.

  • RESEARCH ARTICLE
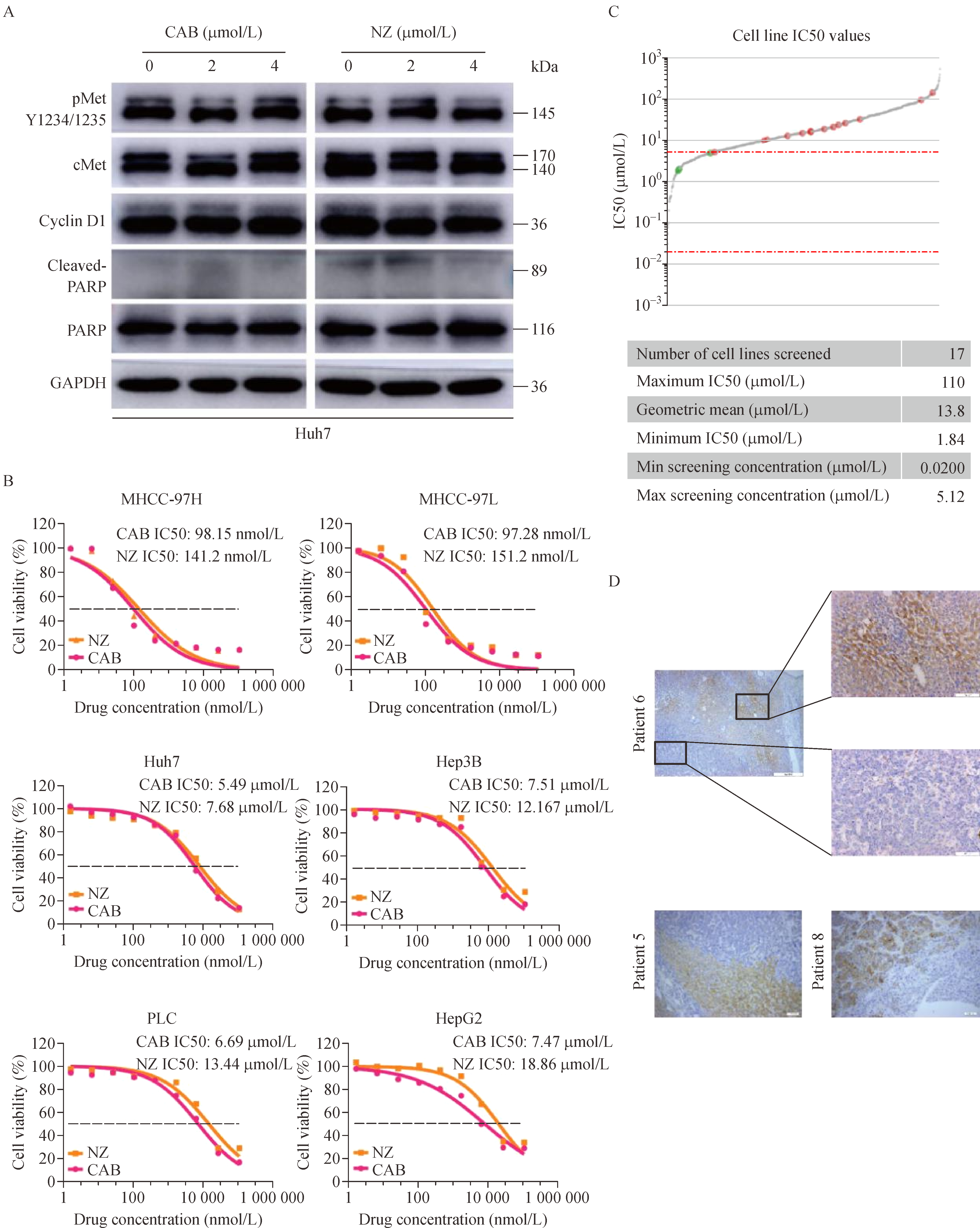
    Chao Gao, Shenghao Wang, Weiqing Shao, Yu Zhang, Lu Lu, Huliang Jia, Kejin Zhu, Jinhong Chen, Qiongzhu Dong, Ming Lu, Wenwei Zhu, Lunxiu Qin

    Cabozantinib, mainly targeting cMet and vascular endothelial growth factor receptor 2, is the second-line treatment for patients with advanced hepatocellular carcinoma (HCC). However, the lower response rate and resistance limit its enduring clinical benefit. In this study, we found that cMet-low HCC cells showed primary resistance to cMet inhibitors, and the combination of cabozantinib and mammalian target of rapamycin (mTOR) inhibitor, rapamycin, exhibited a synergistic inhibitory effect on the in vitro cell proliferation and in vivo tumor growth of these cells. Mechanically, the combination of rapamycin with cabozantinib resulted in the remarkable inhibition of AKT, extracellular signal-regulated protein kinases, mTOR, and common downstream signal molecules of receptor tyrosine kinases; decreased cyclin D1 expression; and induced cell cycle arrest. Meanwhile, rapamycin enhanced the inhibitory effects of cabozantinib on the migration and tubule formation of human umbilical vascular endothelial cells and human growth factor-induced invasion of cMet inhibitor-resistant HCC cells under hypoxia condition. These effects were further validated in xenograft models. In conclusion, our findings uncover a potential combination therapy of cabozantinib and rapamycin to combat cabozantinib-resistant HCC.

  • RESEARCH ARTICLE
    Zheng Zhang, Lu Liu, Yanyun Shen, Ziyuan Meng, Min Chen, Zhong Lu, Xuejun Zhang

    The pathological hallmarks of psoriasis involve alterations in T cell genes associated with transcriptional levels, which are determined by chromatin accessibility. However, to what extent these alterations in T cell transcriptional levels recapitulate the epigenetic features of psoriasis remains unknown. Here, we systematically profiled chromatin accessibility on Th1, Th2, Th1-17, Th17, and Treg cells and found that chromatin remodeling contributes significantly to the pathogenesis of the disease. The chromatin remodeling tendency of different subtypes of Th cells were relatively consistent. Next, we profiled chromatin accessibility and transcriptional dynamics on memory Th/Treg cells. In the memory Th cells, 803 increased and 545 decreased chromatin-accessible regions were identified. In the memory Treg cells, 713 increased and 1206 decreased chromatin-accessible regions were identified. A total of 54 and 53 genes were differentially expressed in the peaks associated with the memory Th and Treg cells. FOSL1, SPI1, ATF3, NFKB1, RUNX, ETV4, ERG, FLI1, and ETC1 were identified as regulators in the development of psoriasis. The transcriptional regulatory network showed that NFKB1 and RELA were highly connected and central to the network. NFKB1 regulated the genes of CCL3, CXCL2, and IL1RN. Our results provided candidate transcription factors and a foundational framework of the regulomes of the disease.

  • RESEARCH ARTICLE
    Yaxin Chen, Tianyi Yang, Xiaofeng Gao, Ajing Xu

    The fracture risk of patients with diabetes is higher than those of patients without diabetes due to hyperglycemia, usage of diabetes drugs, changes in insulin levels, and excretion, and this risk begins as early as adolescence. Many factors including demographic data (such as age, height, weight, and gender), medical history (such as smoking, drinking, and menopause), and examination (such as bone mineral density, blood routine, and urine routine) may be related to bone metabolism in patients with diabetes. However, most of the existing methods are qualitative assessments and do not consider the interactions of the physiological factors of humans. In addition, the fracture risk of patients with diabetes and osteoporosis has not been further studied previously. In this paper, a hybrid model combining XGBoost with deep neural network is used to predict the fracture risk of patients with diabetes and osteoporosis, and investigate the effect of patients’ physiological factors on fracture risk. A total of 147 raw input features are considered in our model. The presented model is compared with several benchmarks based on various metrics to prove its effectiveness. Moreover, the top 18 influencing factors of fracture risks of patients with diabetes are determined.