2023-06-30 2023, Volume 9 Issue 3

  • Select all
  • research-article

    In mammalian cells, besides nuclei, mitochondria are the only semi-autonomous organelles possessing own DNA organized in the form of nucleoids. While eukaryotic nuclear DNA compaction, chromatin compartmentalization and transcription are regulated by phase separation, our recent work proposed a model of mitochondrial nucleoid self-assembly and transcriptional regulation by multi-phase separation. Herein, we summarized the phase separation both in the nucleus and mitochondrial nucleoids, and did a comparison of the organization and activity regulating, which would provide new insight into the understanding of both architecture and genetics of nucleus and mitochondrial nucleoids.

  • research-article
    Yuwei Sun, Jian Heng, Feng Liu, Shuyan Zhang, Pingsheng Liu

    Lipid droplets (LDs) are a neutral lipid storage organelle that is conserved in almost all species. Excessive storage of neutral lipids in LDs is directly associated with many metabolic syndromes. Zebrafish is a better model animal for the study of LD biology due to its transparent embryonic stage compared to other organisms. However, the study of LDs in fish has been difficult due to the lack of specific LD marker proteins and the limitation of purification technology. In this paper, the purification and proteomic analysis of liver LDs of fish including zebrafish and Carassius auratus were performed for the first time. 259 and 267 proteins were identified respectively. Besides most of the identified proteins were reported in previous LD proteomes of mammals, indicating the similarity between mammal and fish LDs. We also identified many unique proteins of liver LDs in fish that are involved in the regulation of LD dynamics. Through morphological and biochemical analysis, we found that the marker protein Plin2 of zebrafish LD was located on LDs in Huh7 cells. These results will facilitate further study of LDs in fish and liver metabolic diseases using fish as a model animal.

  • research-article

    Increased glycolysis for promoting adenosine triphosphate (ATP) generation is one of the hallmarks of cancer. Although reducing glucose intake or depriving cellular glucose can delay the growth of tumors to some extent, their therapeutic efficacy is a highly needed improvement for clinical translation. Herein, we found that mannose synergistic with glucose oxidase (GOx) can induce cell death by ATP inhibition, autophagy activation, and apoptosis protein upgradation. By using biodegradable zeolitic imidazolate frameworks (ZIF-8) as a nanocarrier (denoted as ZIF-8/M&G), the mannose and GOx can accumulate at the tumor site while having no obvious long-term toxicity. At the tumor site, GOx inhibits glycolysis by converting glucose and oxygen to H2O2 and gluconic acid, realizing oxidation therapy and expediting the degradation of the pH-responsive ZIF-8 nanoparticles, respectively. Simultaneously, mannose disturbs sugar metabolism and reduces oxygen consumption, which in turn promotes the GOx oxidation process. The concerted glycolysis inhibition through interactions between mannose and GOx endows ZIF-8/M&G nanospolier with excellent therapeutic efficacy bothin vitro and in vivo. Synergistic glycolysis disturbance by the designed nanospoiler in this work proposes a versatile approach for metabolism disturbance to tumor treatment.

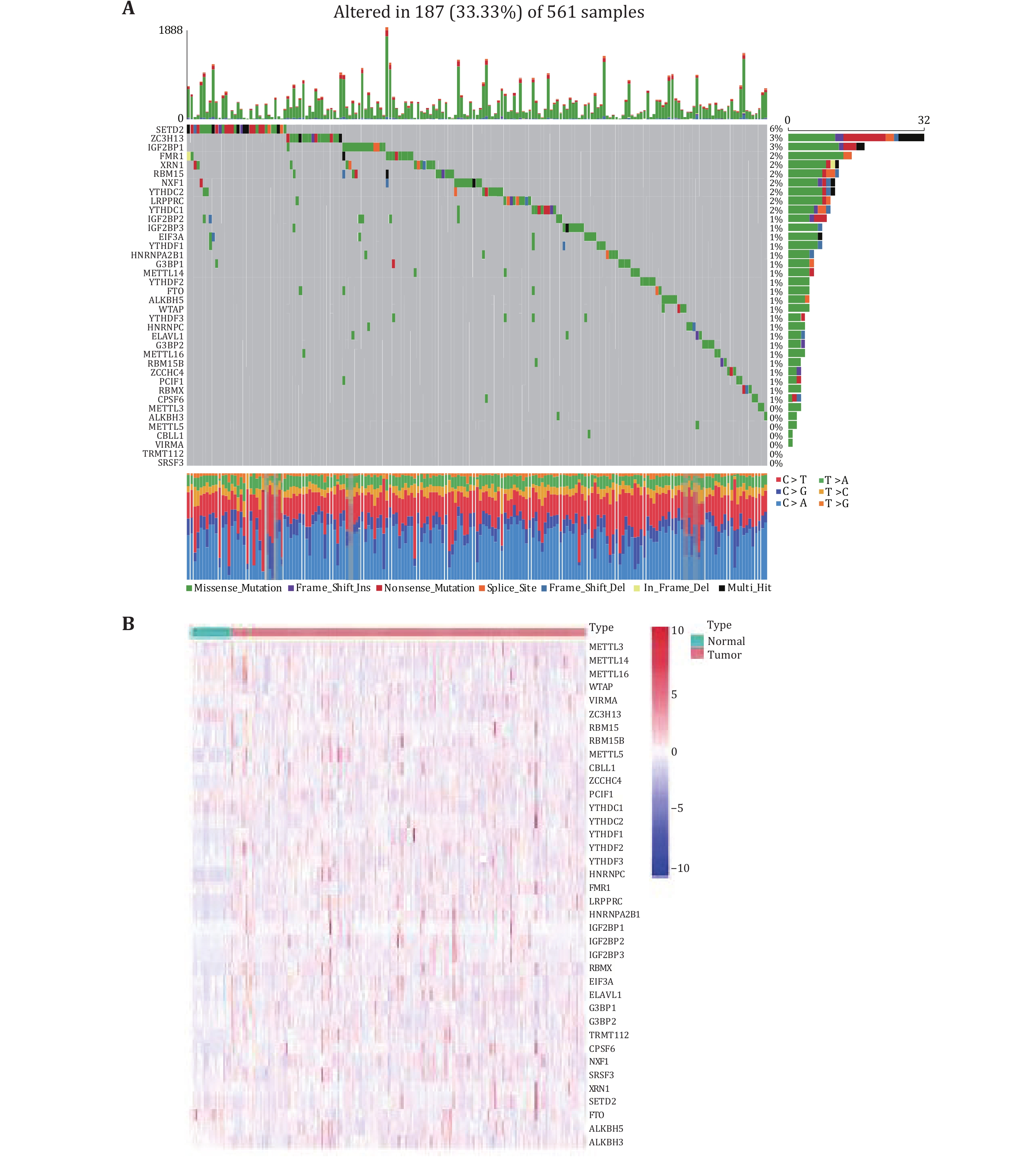
  • research-article

    Lung adenocarcinoma is one of the deadliest tumors. Studies have shown that N6-methyladenosine RNA methylation regulators, as a dynamic chemical modification, affect the occurrence and development of lung adenocarcinoma. To investigate the relationship between mutations and expression levels of m6A regulators in lung adenocarcinoma, we investigated the mutations and expression levels of 38 m6A regulators. We found that mutations in m6A regulatory factors did not affect the changes in expression levels, and 19 differentially expressed genes were identified. All tumor samples were classified into two subtypes based on the expression levels of 19 differentially expressed m6A-regulated genes. Survival analysis showed significant differences in survival between the two subtypes. To explore the relationship between immune cell infiltration and survival in both subtypes, we calculated the infiltration of 23 immune cells in both subtypes, and we found that the subtype with high immune cell infiltration had better survival. We found that subtypes with low tumor purity and high stromal and immune scores had better survival. The m6A-related immune genes were identified by taking the intersection of differentially expressed genes and immune genes in the two isoforms and calculating the Pearson correlation coefficients between the intersecting immune genes and the differentially expressed m6A-regulated genes. Finally, a prognostic model associated with m6A and associated with immunity was developed using prognostic genes screened from m6A-associated immune genes. The predictive power of the model was evaluated and our model was able to achieve good prediction.

  • research-article

    83 Structures of human nNOS, 55 structures of human eNOS, 13 structures of iNOS, and about 126 reported NOS-bound compounds are summarized and analyzed. Structural and statistical analysis show that, at least one copy of each analyzed compound binds to the active site (the substrate arginine binding site) of human NOS. And binding features of the three isoforms show differences, but the binding preference of compounds is not in the way helpful for inhibitor design targeting nNOS and iNOS, or for activator design targeting eNOS. This research shows that there is a strong structural and functional similarity between oxygenase domains of human NOS isoforms, especially the architecture, residue composition, size, shape, and distribution profile of hydrophobicity, polarity and charge of the active site. The selectivity and efficacy of inhibitors over the rest of isoforms rely a lot on chance and randomness. Further increase of selectivity via rational improvement is uncertain, unpredictable and unreliable, therefore, to achieve high selectivity through targeting this site is complicated and requires combinative investigation. After analysis on the current two targeting sites in NOS, the highly conserved arginine binding pocket and H4B binding pocket, new potential drug-targeting sites are proposed based on structure and sequence profiling. This comprehensive analysis on the structure and interaction profiles of human NOS and bound compounds provides fresh insights for drug discovery and pharmacological research, and the new discovery here is practically applied to guide protein-structure based drug discovery.