2025-03-27 2024, Volume 3 Issue 3

  • Select all
  • research-article
    Fangtong Jiao, Zhenwei Shi, Lingyu Li, Wenpin Xu, Qing Lan

    Tunnels are vital in connecting crucial transportation hubs as transportation infrastructure evolves. Variations in tunnel design standards and driving conditions across different levels directly impact driver visual perception and traffic safety. This study employs a Gaussian hybrid clustering machine learning model to explore driver gaze patterns in highway tunnels and exits. By utilizing contour coefficients, the optimal number of classification clusters is determined. Analysis of driver visual behavior across tunnel levels, focusing on gaze point distribution, gaze duration, and sweep speed, was conducted. Findings indicate freeway tunnel exits exhibit three distinct fixation point categories aligning with Gaussian distribution, while highway tunnels display four such characteristics. Notably, in both tunnel types, 65% of driver gaze is concentrated on the near area ahead of their lane. Differences emerge in highway tunnels due to oncoming traffic, leading to 13.47% more fixation points and 0.9% increased fixation time in the right lane compared to regular highway tunnel conditions. Moreover, scanning speeds predominantly fall within the 0.25−0.3 range, accounting for 75.47% and 31.14% of the total sweep speed.

  • research-article

    Traffic sign detection in real scenarios is challenging due to their complexity and small size, often preventing existing deep learning models from achieving both high accuracy and real-time performance. An improved YOLOv8 model for traffic sign detection is proposed. Firstly, by adding Coordinate Attention (CA) to the Backbone, the model gains location information, improving detection accuracy. Secondly, we also introduce EIoU to the localization function to address the ambiguity in aspect ratio descriptions by calculating the width-height difference based on CIoU. Additionally, Focal Loss is incorporated to balance sample difficulty, enhancing regression accuracy. Finally, the model, YOLOv8-CE (YOLOv8-Coordinate Attention-EIoU), is tested on the Jetson Nano, achieving real-time street scene detection and outperforming the Raspberry Pi 4B. Experimental results show that YOLOv8-CE excels in various complex scenarios, improving mAP by 2.8% over the original YOLOv8. The model size and computational effort remain similar, with the Jetson Nano achieving an inference time of 96 ms, significantly faster than the Raspberry Pi 4B.

  • research-article

    This paper uses the bibliometric analysis software CiteSpace to examine the current status and evolution of cold-chain logistics vehicle routing problems (CCVRP). 7381 relevant articles published in the Web of Science core collection from 2008 to 2024 were analyzed, an in-depth understanding of the publication trends and category distribution were gained. Subsequently, CiteSpace was used to create a scientific knowledge graph and perform visualization analysis. The analysis includes collaboration among authors, countries, and institutions; co-citation analysis of authors, journals, and references; citation burst detection of keywords; and co-citation cluster analysis of references. Based on a deep understanding of current research hotspots, an in-depth discussion of existing research was conducted from three perspectives: optimization objectives, distribution scenarios, and solution algorithms. The results show that CCVRP involves complex factors such as temperature requirements, time window constraints, and multi-objective optimization. These intricate constraints are causing research to become increasingly interdisciplinary and comprehensive. The evolution of hot topics shows that the research directions span multiple fields, from algorithm design to logistics management. This review helps researchers better understand the history, current status, and future development directions of CCVRP research, and provides valuable references and inspiration for academia and practice.

  • research-article

    Mandatory lane change (MLC) is likely to cause traffic oscillations, which have a negative impact on traffic efficiency and safety. There is a rapid increase in research on mandatory lane change decision (MLCD) prediction, which can be categorized into physics-based models and machine-learning models. Both types of models have their advantages and disadvantages. To obtain a more advanced MLCD prediction method, this study proposes a hybrid architecture, which combines the Evolutionary Game Theory (EGT) based model (considering data efficient and interpretable) and the Machine Learning (ML) based model (considering high prediction accuracy) to model the mandatory lane change decision of multi-style drivers (i.e. EGTML framework). Therefore, EGT is utilized to introduce physical information, which can describe the progressive cooperative interactions between drivers and predict the decision-making of multi-style drivers. The generalization of the EGTML method is further validated using four machine learning models: ANN, RF, LightGBM, and XGBoost. The superiority of EGTML is demonstrated using real-world data (i.e., Next Generation SIMulation, NGSIM). The results of sensitivity analysis show that the EGTML model outperforms the general ML model, especially when the data is sparse.

  • research-article

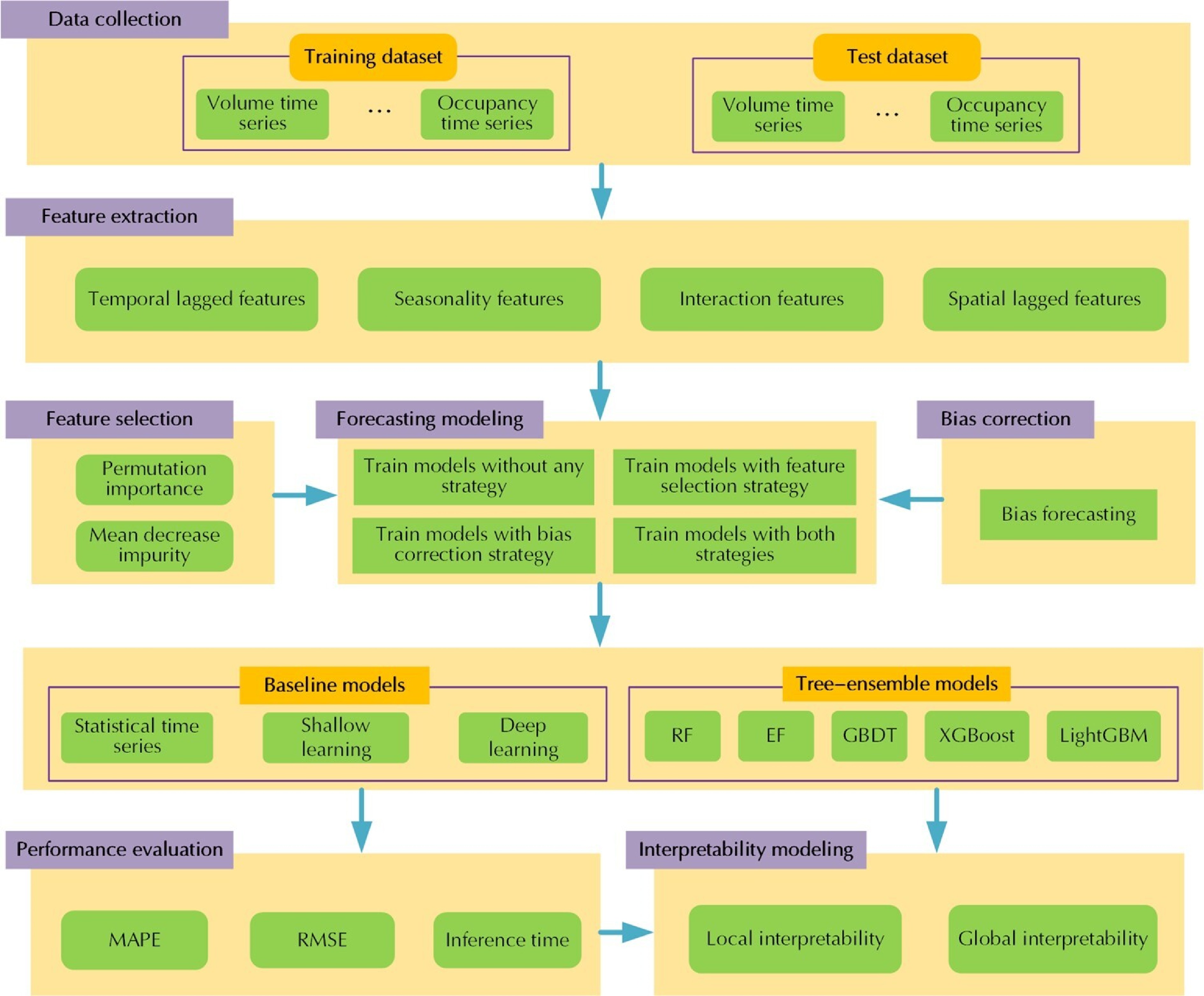
    Traffic flow forecasting constitutes a crucial component of intelligent transportation systems (ITSs). Numerous studies have been conducted for traffic flow forecasting during the past decades. However, most existing studies have concentrated on developing advanced algorithms or models to attain state-of-the-art forecasting accuracy. For real-world ITS applications, the interpretability of the developed models is extremely important but has largely been ignored. This study presents an interpretable traffic flow forecasting framework based on popular tree-ensemble algorithms. The framework comprises multiple key components integrated into a highly flexible and customizable multi-stage pipeline, enabling the seamless incorporation of various algorithms and tools. To evaluate the effectiveness of the framework, the developed tree-ensemble models and another three typical categories of baseline models, including statistical time series, shallow learning, and deep learning, were compared on three datasets collected from different types of roads (i.e., arterial, expressway, and freeway). Further, the study delves into an in-depth interpretability analysis of the most competitive tree-ensemble models using six categories of interpretable machine learning methods. Experimental results highlight the potential of the proposed framework. The tree-ensemble models developed within this framework achieve competitive accuracy while maintaining high inference efficiency similar to statistical time series and shallow learning models. Meanwhile, these tree-ensemble models offer interpretability from multiple perspectives via interpretable machine-learning techniques. The proposed framework is anticipated to provide reliable and trustworthy decision support across various ITS applications.

  • research-article

    Risky driving behaviors, such as driving fatigue and distraction have recently received more attention. There is also much research about driving styles, driving emotions, older drivers, drugged driving, DUI (driving under the influence), and DWI (driving while intoxicated). Road hypnosis is a special behavior significantly impacting traffic safety. However, there is little research on this phenomenon. Road hypnosis, as an unconscious state, is can frequently occur while driving, particularly in highly predictable, monotonous, and familiar environments. In this paper, vehicle and virtual driving experiments are designed to collect the biological characteristics including eye movement and bioelectric parameters. Typical scenes in tunnels and highways are used as experimental scenes. LSTM (Long Short-Term Memory) and KNN (K-Nearest Neighbor) are employed as the base learners, while SVM (Support Vector Machine) serves as the meta-learner. A road hypnosis identification model is proposed based on ensemble learning, which integrates bioelectric and eye movement characteristics. The proposed model has good identification performance, as seen from the experimental results. In this study, alternative methods and technical support are provided for real-time and accurate identification of road hypnosis.

  • research-article

    To provide a much more resilient transport scheme for tractor and trailer transportation systems, this paper explores the generation method of tractor and trailer transport schemes considering the influence of disrupted events. Three states of tractors including towing loaded trailers, towing empty trailers, and idle driving are taken into account. Based on the disruption management theory, a scheduling model is constructed to minimize the total deviation cost including transportation time, transportation path, and number of used vehicles under the three states of tractors. A heuristics based on the contract net and simulated annealing algorithm is designed to solve the proposed model. Through comparative analysis of examples with different numbers of newly added transportation tasks and different types of road networks, the performance of the contract net algorithm in terms of deviations in idle driving paths, empty trailer paths, loaded trailer paths, time, number of used vehicles, and total deviation cost are analyzed. The results demonstrate the effectiveness of the model and algorithm, highlighting the superiority of the disruption management model and the contract net annealing algorithm. The study provides a reference for handling unexpected events in the tractor and trailer transportation industry.

  • research-article

    The COVID-19 pandemic has significantly affected global transportation mobility, presenting unprecedented challenges to transportation management. Public transit and ride-hailing services saw a drastic reduction in ridership, leading to an increased inclination towards private vehicles. The pandemic also altered travel patterns and individual mobility due to various COVID-19 protocols. This study conducted a comprehensive review of 96 academic papers spanning from January 1, 2020, to December 31, 2022, focusing on transportation and mobility using the Scopus database. Three major themes were identified: 'Impact on Ride-Hailing Services', 'Impact on Mode Preference', and 'Impact on Trip Purpose', with subdivisions based on keywords and key findings extracted using VOSviewer. The pandemic significantly impacted ride-hailing services, altering demand, usage, and safety measures. Mode preference shifted towards private vehicles due to safety concerns. The present study underscores the long-term implications of the pandemic, emphasizing recovery strategies for ride-hailing services and mode preferences post-pandemic. It highlights the need for sustainable transportation policies, advocating for enhanced public transportation systems, promoting active travel modes, and addressing socioeconomic disparities in mobility patterns. The findings emphasize the need for resilient transportation strategies in the face of future disruptions.